备战2023生物新中考二轮复习重难突破(河北专用)重难点12 人类的生殖发育及运动
展开
考点详解
一、人类的生殖发育
男性和女性生殖系统的主要结构和功能:
1、男性生殖系统:主要的性器官——睾丸。其功能是:产生精子,分泌雄性激素。
2、女性生殖系统:主要的性器官——卵巢。其功能是:产生卵细胞,分泌雌性激素。
【注:睾丸和卵巢既属于主要的性器官,又属于内分泌腺,叫性腺】
(1)输卵管——是卵细胞受精的场所和输送卵细胞的管道。
(2)子宫——是胚胎发育的场所;
生殖的过程:
1、受精:指精子与卵细胞相互融合成一个细胞(受精卵)的过程,叫做受精。
2、胎儿的发育:
(1)过程:受精卵 胚胎 胎儿
(2)营养:在人体胚胎发育初期,其营养物质是来自卵细胞中的卵黄。植入子宫内膜后,其营养物质是通过脐带和胎盘来自母体。
即: 胚胎 脐带和胎盘 母体
二、人类的运动
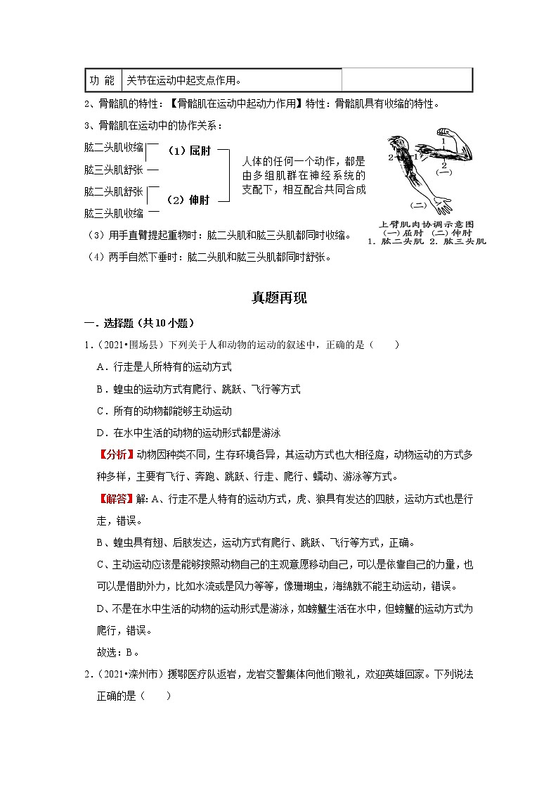
(一)人体的运动系统:主要由骨、关节和肌肉组成。其生理功能是:运动、支持和保护等作用。人体运动的形成是以“骨为杠杆,关节为支点,骨骼肌收缩为动力”。
1、关节的基本结构和功能:
关 节 的 结 构 | 关节面 | 关节头 | 表面覆盖着光滑的关节软骨,以减少两骨之间的摩擦和缓冲震荡。 | 图 示 |
关节窝 |
| |||
关节囊 | 由结缔组织包绕整个关节,内壁分泌滑液,内外还有许多韧带,使关节更加牢固。 | |||
关节腔 | 关节腔内具有滑液,可减少摩擦,增强关节的灵活性。 | |||
功 能 | 关节在运动中起支点作用。 | |||
2、骨骼肌的特性:【骨骼肌在运动中起动力作用】特性:骨骼肌具有收缩的特性。
3、骨骼肌在运动中的协作关系:
肱二头肌收缩
肱三头肌舒张
肱二头肌舒张
肱三头肌收缩
(3)用手直臂提起重物时:肱二头肌和肱三头肌都同时收缩。
(4)两手自然下垂时:肱二头肌和肱三头肌都同时舒张。
真题再现
一.选择题(共10小题)
1.(2021•围场县)下列关于人和动物的运动的叙述中,正确的是( )
A.行走是人所特有的运动方式
B.蝗虫的运动方式有爬行、跳跃、飞行等方式
C.所有的动物都能够主动运动
D.在水中生活的动物的运动形式都是游泳
2.(2021•滦州市)援鄂医疗队返岩,龙岩交警集体向他们敬礼,欢迎英雄回家。下列说法正确的是( )
A.完成敬礼动作不需要消耗能量
B.敬礼时肱三头肌收缩,肱二头肌舒张
C.敬礼只受运动系统的协调和控制
D.敬礼需要由骨、关节和骨骼肌共同完成
3.(2021•宣化区)关节在运动过程中( )
A.很灵活但不牢固 B.既灵活又牢固
C.很牢固但不灵活 D.起动力作用
4.(2021•围场县)如图是染色体和DNA的关系示意图。下列叙述正确的是( )
A.①是DNA,②是蛋白质
B.每个DNA分子上只有一个基因
C.人体所有细胞中染色体都是成对存在的
D.图中这条染色体的一半来自父方,一半来自母方
5.(2021•宽城县)同种生物同一性状的不同表现形式称为相对性状,下列属于相对性状的一组是( )
A.家兔的黑毛与白毛
B.绵羊的卷毛与山羊的直毛
C.人的黑头发与黄皮肤
D.豌豆的圆粒与番茄的黄色果实
6.(2021•宽城县)下列基因组合中,性状表现相同的是( )
A.Rr和RR B.RR和rr C.Rr和SS D.Rr和rr
7.(2021秋•滑县期末)“怀胎十月,一朝分娩”描写了母亲孕育胎儿的艰辛。胎儿在母体内发育的场所是( )
A.卵巢 B.子宫 C.阴道 D.输卵管
8.(2021春•任丘市期末)下列关于男性生殖系统的叙述,错误的是( )
A.睾丸只能产生分泌雄性激素
B.阴囊保护睾丸和附睾
C.尿道能排出尿液和精液
D.结扎输精管不影响精子的产生
9.(2021春•曲周县校级期末)如图是女性生殖系统示意图,胚胎在母体内发育的场所是( )
A.① B.② C.③ D.④
10.(2021春•路南区期末)由于世界人口增长过快,人口问题越来越严重,人类应该采取的措施是( )
A.严格限制贫困地区的人口增长
B.围湖造田,增加耕地面积,解决饥饿人口的粮食问题
C.有计划地控制人口增长,维持自然界生态系统的动态平衡
D.我们只有一个地球,地球资有限,今后要禁止人口的增长
二.解答题(共3小题)
11.(2021春•古冶区期末)从一个细胞到“小帅哥”,让我们看到了生命发生的奇妙变化。
(1)“我”的生命开始于一个被称为 的细胞,出生前的“我”舒适地生活在妈妈肚子的子宫里,每时每刻,都能通过 、 从妈妈那获得营养。
(2)随着“哇”的第一声啼哭,“我”的呼吸系统开始工作了,其中的 是“我”与外界进行气体交换的场所。
(3)刚出生的“我”就会吮吸乳汁,母乳的营养太丰富了,其中的 是生长发育和细胞更新需要的主要原料,让“我”快快长大。
(4)青春期的“我”开始长胡子了,这和性器官 分泌的雄性激素有密切的关系。“我”要积极锻炼,努力学习,不虚度青春好时光。
(5)“我”的弟弟多了一条21号染色体,因此他得了一种名叫 的遗传病。
12.(2021•辛集市)如图是某家庭的一种遗传病的发病情况(A、a分别表示显性基因、隐性基因),请分析并回答问题:
(1)该病属于 性遗传病。
(2)母亲的基因组成是 ,大女儿的基因组成是 ,小女儿的基因组成是 。
(3)假如这对父母再生第三个孩子,他们生出患病孩子的可能性为 ,他们生出儿子的可能性为 。
(4)父亲的一个精子中有 条染色体。
13.(2021秋•沙河市校级期中)如图是屈肘示意图,请据图回答下列问题。
(1)由图可知,屈肘时, 处于收缩状态, 处于舒张状态。(均填序号)
(2)屈肘时,起支点作用的是 ,起杠杆作用的是 。
备战2023生物新中考二轮复习重难突破(广东专用)重难点13 生物的生殖和发育: 这是一份备战2023生物新中考二轮复习重难突破(广东专用)重难点13 生物的生殖和发育,文件包含备战2023生物新中考二轮复习重难突破广东专用重难点13生物的生殖和发育解析版docx、备战2023生物新中考二轮复习重难突破广东专用重难点13生物的生殖和发育原卷版docx等2份试卷配套教学资源,其中试卷共23页, 欢迎下载使用。
备战2023生物新中考二轮复习重难突破(河北专用)重难点18 人体的健康: 这是一份备战2023生物新中考二轮复习重难突破(河北专用)重难点18 人体的健康,文件包含备战2023生物新中考二轮复习重难突破河北专用重难点18人体的健康解析版docx、备战2023生物新中考二轮复习重难突破河北专用重难点18人体的健康原卷版docx等2份试卷配套教学资源,其中试卷共13页, 欢迎下载使用。
备战2023生物新中考二轮复习重难突破(河北专用)重难点10 动物的生殖发育及运动: 这是一份备战2023生物新中考二轮复习重难突破(河北专用)重难点10 动物的生殖发育及运动,文件包含备战2023生物新中考二轮复习重难突破河北专用重难点10动物的生殖发育及运动解析版docx、备战2023生物新中考二轮复习重难突破河北专用重难点10动物的生殖发育及运动原卷版docx等2份试卷配套教学资源,其中试卷共13页, 欢迎下载使用。

