(人教版)高一轻松寒假20天提升作业(适用高一新教材)化学第19天——物质结构 元素周期律
展开高一年级20天轻松提升化学第19天——物质结构 元素周期律·答案
一、选择题:每小题只有一个选项符合题意。
1.【解析】选D。A.钍元素有2种核素,230Th和232Th的质量数分别是230和232,故A错误; B.不知道各种天然同位素的含量无法求出,故B错误;C.化学变化是生成新物质的变化,原子不变,而232Th转换成233U的原子发生变化,不是化学变化,故C错误;D.同位素的物理性质可以不同,但化学性质几乎相同,故D正确。
2.【解析】选C。HClO的电子式为,A错误;Na2O2 属于离子化合物,含有离子键,也含非极性共价键,B错误;Na2O的形成过程为,C正确;含6个质子和8个中子的碳元素的核素符号为14C,D错误。
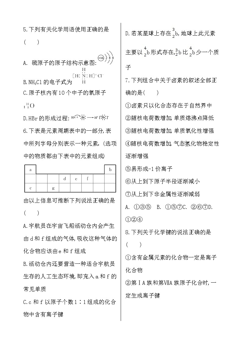
3. 【解析】选A。若n=2,则2n2-1=7,X为氮元素,若n=3,则2n2-1=17,X为氯元素,X不能形成化学式为X(OH)3的碱,A错误;N、Cl为非金属,能与某些金属形成化合物,B正确;2n2-1一定为奇数,则X原子的最外层电子数和核电荷数肯定为奇数,C正确; X可能形成化学式为KNO3、KClO3的盐,D正确。
4.【解析】选C。根据题意可知:在化合物AmRn,其中A的化合价为+n,R的化合价为-m,已知一个Rm-的核外电子数为a,则R元素该同位素的核内质子数为(a-m),由于质量数=质子数+中子数,所以其质量数为(a-m+b),用原子符号表示为R,故合理选项是C。
5.【解析】选C。A.硫原子核外有16个电子,原子结构示意图为,A错误;B. NH4Cl是离子化合物,Cl-的最外层有8个电子,故该化合物电子式为,B错误;C.原子核内有10个中子的氧原子,质量数为18,可表示为O,C正确;D.HBr中氢原子与溴原子间通过共价键结合,其形成过程可表示为H×+,D错误。
6.【解析】选C。A项,d、e、f依次为C、N、O元素,宇航员在宇宙飞船活动仓内会产生由d和f组成的气体CO2,吸收这种气体的化合物应该是过氧化钠,不是氮的氧化物,A错误;B项,活动仓内还要营造一种适合宇航员生存的人工生态环境,该环境应类似地球的大气环境,应为e、f的单质,B错误;C项,c(Na)和f(O)以原子个数1∶1组成的化合物(Na2O2)含有离子键,C正确;D项,b为HeHe比He少一个中子,D错误。
7.【解析】选B。①卤素原子最外层有7个电子,极易得到电子形成8个电子的稳定结构,所以卤素单质性质很活泼,极容易和其他物质反应,因此卤素只以化合态存在于自然界中,①正确;②卤素单质形成的都是分子晶体,随着核电荷数的增大,单质由气态→液态→固态,单质的熔沸点升高,②错误;③从上到下原子半径逐渐增大,原子获得电子的能力逐渐减弱,所以随核电荷数增加,单质氧化性逐渐减弱,③错误;④从上到下原子半径逐渐增大,原子获得电子的能力逐渐减弱,因此与氢原子结合能力逐渐减弱,故随核电荷数增加,气态氢化物稳定性逐渐减弱,④错误;⑤卤素原子最外层有7个电子,极易得到电子形成8个电子的稳定结构,因此易形成-1价离子,⑤正确;⑥从上到下原子序数逐渐增大,原子核对核外电子吸引力逐渐减弱,因此原子半径逐渐增大,⑥错误;⑦由于从上到下原子核外电子层数逐渐增多,原子半径逐渐增大,原子失去电子的能力逐渐增强,获得电子的能力逐渐减弱,所以从上到下元素的非金属性逐渐减弱,⑦正确。
8.【解析】选B。①含有金属元素的化合物不一定是离子化合物,如氯化铝是共价化合物,①错误;②第ⅠA族和第ⅦA族原子化合时,不一定生成离子键,如氯化氢中含有共价键,②错误;③由非金属元素形成的化合物可能是离子化合物,如氯化铵,③错误;④活泼金属与非金属化合时,能形成离子键,④正确;⑤含有离子键的化合物一定是离子化合物,⑤正确;⑥离子化合物中可能同时含有离子键和共价键,如氢氧化钠,⑥正确。
9.【解析】选B。原子序数依次增大的元素a、b、c、d,它们的最外层电子数分别为1、6、7、1,a-的电子层结构与氦相同,则a为H;b和c的次外层有8个电子,原子只能有3个电子层,则b为S,c为Cl,c-和d+的电子层结构相同,则d为K。A.同周期自左而右非金属性增强,氢化物中H为正价,其非金属性最弱,故非金属性Cl>S>H,故A正确;B.氢元素与硫元素、氯元素分别形成H2S、HCl,二者属于共价化合物,但与钾元素形成的化合物为KH,属于离子化合物,故B错误;C.钾元素与其他元素可以形成KH、K2S、KCl,均属于离子化合物,故C正确;D.氢元素最高正化合价为+1、最低负化合价为-1,硫元素最高正化合价为+6、最低负化合价为-2,氯元素最高正化合价为+7、最低负化合价为-1,最高和最低化合价的代数和分别为0、4、6,故D正确。
10.【解析】选C。31d和33d,质子数相同,中子数不同,属于不同核素,A错误;e的化合价为+6价,故e为S,a的化合价为-2价,则a为O,d原子序数与e相邻,且化合价为+5价,故d为P,气态氢化物的稳定性:a>e>d,B错误;b原子序数比a大且化合价为+1价,故b为Na,a与b可以形成 Na2O、Na2O2两种化合物,C正确;Na2O2中含非极性共价键,D错误。
二、选择题:每小题有1个或2个选项符合题意。
11.【解析】选D。常温下,水为液体,HF为气体,所以沸点:H2O>HF,A项正确;F的非金属性大于O的,所以热稳定性:HF>H2O,B项正确;NCl3中氮原子最外层有5个电子,3个氯原子提供3个电子,使氮原子最外层达到8电子稳定结构,氮原子也提供3个电子给3个氯原子,使每个氯原子最外层达到8电子的稳定结构,同样的道理,SiCl4分子中每个原子最外层均满足8电子结构,C正确;NH4NO3中既含有离子键又含有共价键,D错误。
12.【解析】选C、D。A、B、C、D、E是短周期中原子序数依次增大的5种主族元素,元素B的原子最外层电子数是其电子层数的2倍,B有2个电子层,最外层电子数为4,B为C;元素C在同周期的主族元素中原子半径最大,则C为Na;元素D是地壳中含量最多的金属元素,则D为Al;其中元素A、E的单质在常温下呈气态,A的原子序数小于碳元素,A为H,E的原子序数大于铝元素,则E为Cl,以此解答该题。A.由元素A、B组成的化合物可能是CH4,也可能是C2H6等,所以1 mol CH4中含有10 mol电子,1 mol C2H6分子中含有18 mol电子,所以1 mol相应的化合物分子中不一定含有18 mol电子,A错误;B.C是Na,D是Al,C、D的最高价氧化物对应的水化物分别是NaOH、Al(OH)3,NaOH是强碱,可以与两性氢氧化物Al(OH)3反应产生NaAlO2和水,B错误;C. C是Na,A是H,Na与H形成的化合物NaH是离子化合物,C正确;D.化合物AE是HCl,含有的化学键是共价键,化合物CE是NaCl,是离子化合物,含有离子键,化学键的类型不相同,D正确。
13.【解析】选B。W、X、Y、Z均为短周期主族元素,原子序数依次增加,且原子核外L电子层的电子数分别为0、5、8、8,可知W为H;X为N;Y、Z均为第三周期元素,它们的最外层电子数之和为18,可知Y、Z的最外层电子数之和为18-1-5=12,若Y的最外层电子数为5,Z的最外层电子数为7,符合电子排布规律,即Y为P,Z为Cl,以此来解答。由上述分析可知,W为H,X为N,Y为P,Z为Cl。A.W、X的单质分别是H2、N2,二者都是由分子构成的物质,相对分子质量越大,物质的熔沸点就越高。由于相对分子质量H2<N2,所以沸点:H2<N2,即单质沸点W<X ,A错误;B.W是H,Z是Cl,元素的非金属性越强,其阴离子的还原性越弱。由于元素的非金属性W<Z,所以阴离子的还原性:W>Z,B正确;C.Y是P,Z是Cl,元素的非金属性Cl>P,由于未指明氧化物是否为最高价氧化物,所以不能比较两种元素的氧化物的水化物的酸性,C错误;D.X是N,Y是P,二者可以存在于同一离子化合物中,如(NH4)3PO4、(NH4)2HPO4、NH4H2PO4,D错误。
14.【解析】选B、D。短周期主族元素A、B、C、D、E的原子序数依次递增,E原子最外层电子数是B原子内层电子数的3倍,则B只能有2个电子层,处于第2周期,故E原子最外层电子数为6,E原子最外层电子数是C原子最外层电子数的3倍,则C原子最外层电子数为2,B、C、E原子的最外层电子数之和为13,则B原子最外层电子数为13-6-2=5,则B为氮元素,A、B两元素相邻,A原子序数小于B,则A为碳元素,结合原子序数可知,C、D、E只能处于第3周期,故E为硫元素,C为镁元素,B、D原子最外层电子数之和等于C、E原子最外层电子数之和,则D原子最外层电子数=2+6-5=3,则D为铝元素。A为碳元素,形成的氧化物有一氧化碳和二氧化碳等,A项错误;B为氮元素,其最高价氧化物对应的水化物为硝酸,硝酸属于强酸,B项正确;元素C、D、E的最高价氧化物对应的水化物分别为氢氧化镁、氢氧化铝、硫酸,氢氧化镁和氢氧化铝之间不反应,C项错误;氢化物的稳定性与非金属性强弱一致,氮元素非金属性强于碳元素,故氢化物的稳定性B>A,D项正确。
15.【解析】选C。短周期主族元素X、Y、Z、W原子序数依次增大,Z是第ⅠA族元素,W是同周期非金属性最强的元素,则Z为Na,W为Cl(W不能为F,若为F,X、Y、Z、W原子序数之和不可能为42);因X、Y、Z、W原子序数之和为42,则X和Y原子序数之和为42-11-17=14,X原子的核外电子数等于Y的最外层电子数,则X为C,Y为O。A.X的单质是C,Z的单质是Na,还原性Na>C,故A错误;B.电子层越多,原子半径越大,同周期从左向右原子半径减小,则原子半径:r(Y)<r(X)<r(W)
<r(Z),故B错误;C.Y、Z两种元素组成的化合物是离子化合物,一定含有离子键,故C正确;D.氯的氧化物的水化物有多种,若为HClO,则为弱酸,故D错误。
三、非选择题
16.【解析】只含离子键的是MgCl2 ,含有共价键的离子化合物是K2O2 、Ca(OH)2,共价化合物是H2O、H2O2 、HClO,熔融状态时和固态时,都能导电的是Al,HClO的结构式是H—O—Cl ,I2的电子式是 。
答案:(1)① (2)⑤⑥ (3)②④⑦ (4)③
(5)H—O—Cl
17.【解析】根据①~⑩号元素在元素周期表中的位置可判断各元素分别为H、C、O、F、Mg、Al、Cl、Ar、K、Br。根据元素周期律可判断最活泼的金属元素是位于左下角的K,最不活泼的元素应为稀有气体元素Ar,原子半径最小的为H;酸性最强的是HClO4,具有两性的是Al(OH)3。
答案:(1) 溴
(2)K Ar H (3)HClO4 Al(OH)3
18.【解析】(2)需要试管盛放药品,用胶头滴管滴加药品。(3)氯气具有氧化性,能将溴离子氧化为溴单质,溴单质在四氯化碳中的溶解度比在水中大,溶解在四氯化碳中而使有机层显示橙红色;溴单质能将I-氧化为碘单质,碘单质更易溶于四氯化碳中,而使有机层中显示紫红色;(4)氯气能将Br-氧化为溴单质,所以氧化性:Cl2>Br2,Br2能将I-氧化为碘单质,所以氧化性:Br2>I2;单质的氧化性越强,相应元素的非金属性就越强,即非金属性:Cl>Br>I,因此可得出同主族元素性质的递变规律:同主族元素性质相似,且从上到下,元素的非金属性逐渐减弱;
(5)①氯气能将Br-氧化为Br2,反应的离子方程式为Cl2+2Br-2Cl-+Br2,Br2能将I-氧化为I2,反应的离子方程式为Br2+2I-2Br-+I2;②元素的非金属性越强,该元素的单质和氢气化合得到的氢化物就越稳定,氢化物的稳定性:HF>HCl,可以证明元素的非金属性F>Cl;F2能置换出水中的氧,而Cl2不能置换出水中的氧,所以F的非金属性比Cl强。
答案:(2) 试管 胶头滴管
(3) 橙红 紫红
(4)同一主族,自上而下,随着核电荷数的增加,元素的非金属性依次减弱
(5)①Cl2+2Br-2Cl-+Br2
Br2+2I-2Br-+I2
②F2能置换出水中的氧,而Cl2不能置换出水中的氧(或HF的稳定性强于HCl)
19.【解析】根据题目所给的信息,可知A是H,B是N,C是Na,D是P,E是Cl。
(1)根据原子半径变化规律可知,Na的原子半径最大;Cl的非金属性最强;(2)H与N、P、Cl形成的氢化物NH3、PH3、HCl,PH3最不稳定(P的非金属性最弱);(3)A、B、E形成的离子化合物是NH4Cl,其电子式为[H]+]-,存在离子键和共价键;(4)P的最高价是+5价,最高价氧化物对应水化物的化学式为H3PO4。
答案:(1)Na Cl (2)PH3
(3)[H]+]- 离子键和共价键
(4)H3PO4 (5)2P+5Cl22PCl5 PCl3
(6)Cl2+H2OH++Cl-+HClO
20.【解析】(1)由“短周期”“依次增大”“密度最小的气体”“最外层电子数是周期数的三倍”“最外层电子数相同”这5个限定条件,推断出X、Y、Z元素分别是H、O、Na。(2)由上述元素组成的化合物中,既含有共价键又含有离子键的有NaOH、Na2O2;(3)X和Y组成的化合物中,既含有极性共价键又含有非极性共价键的是H2O2 ,H2O2在酸性条件下与高锰酸钾反应的离子方程式为5H2O2+2Mn+6H+2Mn2++8H2O+5O2↑,在碱性条件下将CN-氧化,离子方程式是H2O2+CN-+OH-C+NH3↑。
答案:(1)H O Na (2)NaOH Na2O2 (3)H2O2
5H2O2+2Mn+6H+2Mn2++8H2O+5O2↑
H2O2+CN-+OH-C+NH3↑
(人教版)高一轻松寒假20天提升作业(适用高一新教材)化学第20天——综合提升: 这是一份(人教版)高一轻松寒假20天提升作业(适用高一新教材)化学第20天——综合提升,文件包含人教版高一年级20天轻松提升化学第20天综合提升-答案doc、人教版高一轻松寒假20天提升作业适用高一新教材化学第20天综合提升doc等2份试卷配套教学资源,其中试卷共8页, 欢迎下载使用。
(人教版)高一轻松寒假20天提升作业(适用高一新教材)化学第18天——化学键: 这是一份(人教版)高一轻松寒假20天提升作业(适用高一新教材)化学第18天——化学键,文件包含人教版高一年级20天轻松提升化学第18天化学键-答案doc、人教版高一轻松寒假20天提升作业适用高一新教材化学第18天化学键doc等2份试卷配套教学资源,其中试卷共6页, 欢迎下载使用。
(人教版)高一轻松寒假20天提升作业(适用高一新教材)化学第17天——元素周期律: 这是一份(人教版)高一轻松寒假20天提升作业(适用高一新教材)化学第17天——元素周期律,文件包含人教版高一年级20天轻松提升化学第17天元素周期律-答案doc、人教版高一轻松寒假20天提升作业适用高一新教材化学第17天元素周期律doc等2份试卷配套教学资源,其中试卷共6页, 欢迎下载使用。

