【期末考点复习】人教版(2019)生物必修1 高一上学期期末备考-期末模拟卷02
展开2022-2023学年上学期高一生物期末测试卷02
考试时间:75分钟 总分:100分
第Ⅰ卷
注意事项:
1、本试卷分选择题和非选择题两部分。时量75分钟,共100分。答题前,考生要将自己的姓名、考号填写在答题卡上,并将自己的条形码横向平整地粘贴在规定区域。
2、回答选择题时,用2B铅笔把答题卡上对应题目的答案标号涂黑,如需改动,用橡皮擦干净后,再选涂其它答案标号,写在本试卷和草稿纸上无效。
3、回答非选择题时,用0.5毫米黑色墨水签字笔将答案按题号写在答题卡上,写在本试卷和草稿纸上无效。
4、考试结束时,将答题卡交回。
一、选择题(本大题共15小题,每小题2分,共30分。每小题给出的四个选项中,只有一个选项是符合题目要求的)
1.如图所示为四种不同生物,相关叙述正确的是 ( )
A.甲和乙的主要区别在于乙具有细胞壁
B.丙和丁的主要区别在于丙具有拟核
C.甲和丙的主要区别在于甲具有细胞结构
D.乙和丁的主要区别在于丁没有核膜
【答案】 C
【解析】甲和乙属于原核细胞,都具有细胞壁,故A项错误;丙是病毒,没有细胞结构,丁是原生动物,丙与丁的主要区别是丁有细胞结构,故B项错误,甲具有细胞结构,C项正确;乙和丁的主要区别是乙没有核膜,丁没有细胞壁,故D项错误。
2.人体内的微量元素的含量甚微,但是对人体的健康却起着重要作用。下列各组元素全部是微量元素的是( )
A.I、K、O、S B.B、Mo、Fe、Zn、Cu
C.N、H、O、P、C D.Fe、Ca、Cu、Mg、C
【答案】B
【解析】 观察比较可知,选项A中有O、S、K三种大量元素,选项B中全部都是微量元素,选项C中全部为大量元素,选项D中有C、Mg、Ca三种大量元素。
3.如图是由3个圆构成的类别关系,符合这种类型别关系的是( )
A.Ⅰ为脱氧核糖核酸、Ⅱ为核糖核酸、Ⅲ为核酸
B.Ⅰ为淀粉、Ⅱ为糖原、Ⅲ为纤维素
C.Ⅰ为固醇、Ⅱ为胆固醇、Ⅲ为维生素D
D.Ⅰ为原核生物、Ⅱ为细菌、Ⅲ为酵母菌
【答案】 C
【解析】 由示意图可知,Ⅱ和Ⅲ之间属于并列关系,二者均包含于Ⅰ。核酸有两种类型,即脱氧核糖核酸和核糖核酸;淀粉、糖原和纤维素都属于多糖,三者相互并列;胆固醇和维生素D都属于固醇;酵母菌属于真核生物。
4.某三十九肽中共有丙氨酸(R基为—CH3)4个,现去掉其中的丙氨酸,得到4条长短不等的多肽(如下页左上图),下列有关该过程的叙述,错误的是( )
A.肽键减少了7个 B.C原子减少了12个
C.氨基和羧基分别增加了3个 D.O原子数目不变
【答案】 D
【解析】三十九肽中应有39个氨基酸,38个肽键,去掉其中的丙氨酸,得到4条多肽链,所含肽键数=氨基酸数-肽链数=35-4=31;多肽中的C原子数=氨基酸数×2+R基中的C原子数;多肽中的氨基数(或羧基数)=肽链数+R基中的氨基数(或羧基数);多肽中的O原子数=2×氨基酸数+R基中的O原子数-肽键数。按照上述公式计算知,肽键减少了38-31=7(个),C原子减少了(39×2-35×2)+4=12(个),氨基和羧基分别增加了3个,而O原子数目减少了(39×2-35×2)-(38-31)=1(个)。
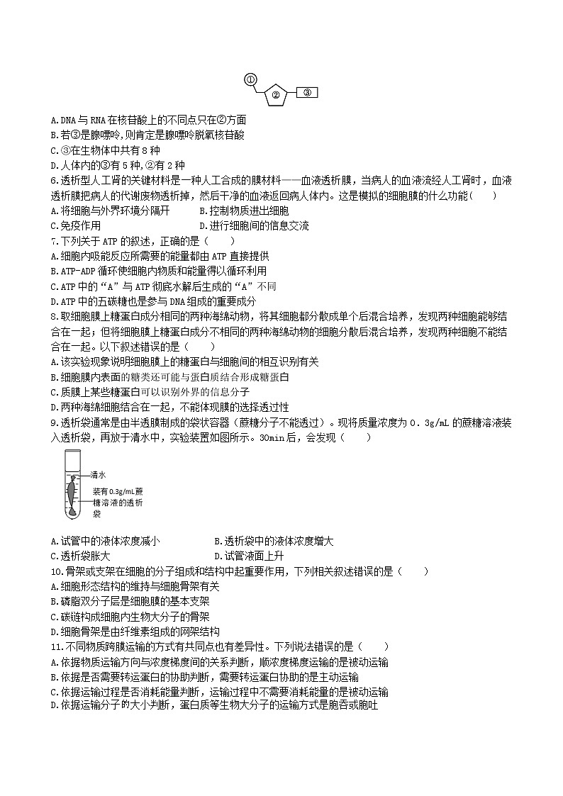
5.右图表示生物体核酸的基本组成单位——核苷酸,下列有关说法正确的是( )
A.DNA与RNA在核苷酸上的不同点只在②方面
B.若③是腺嘌呤,则肯定是腺嘌呤脱氧核苷酸
C.③在生物体中共有8种
D.人体内的③有5种,②有2种
【答案】 D
【解析】图中结构为核苷酸的模式图,①为磷酸,②为五碳糖,③为碱基。DNA与RNA在核苷酸上除②不同外,③也不完全相同。若③是腺嘌呤,则该图表示的可能是腺嘌呤脱氧核苷酸,也可能是腺嘌呤核糖核苷酸。人体细胞中含有DNA和RNA 2种核酸,③碱基有5种,②有核糖和脱氧核糖2种。
6.透析型人工肾的关键材料是一种人工合成的膜材料——血液透析膜,当病人的血液流经人工肾时,血液透析膜把病人的代谢废物透析掉,然后干净的血液返回病人体内。这是模拟的细胞膜的什么功能( )
A.将细胞与外界环境分隔开 B.控制物质进出细胞
C.免疫作用 D.进行细胞间的信息交流
【答案】 B
【解析】 由题意可知,透析型人工肾的作用是把病人血液中的代谢废物透析掉,其他物质保留在血液内,这模拟了细胞膜控制物质进出细胞的功能。
7.下列关于ATP的叙述,正确的是( )
A.细胞内吸能反应所需要的能量都由ATP直接提供
B.ATP-ADP循环使细胞内物质和能量得以循环利用
C.ATP中的“A”与ATP彻底水解后生成的“A”不同
D.ATP中的五碳糖也是参与DNA组成的重要成分
【答案】C
【解析】ATP是直接能源物质,细胞中绝大多数需要能量的生命活动都由ATP提供,有的吸能反应所需要能量来自其他的放能反应A错误;能量不能循环利用,B错误;ATP中的“A”代表腺苷,而ATP彻底水解后生成的“A”是腺嘌呤,C正确;ATP中的五碳糖是核糖,而DNA中的五碳糖是脱氧核糖,D错误。
8.取细胞膜上糖蛋⽩成分相同的两种海绵动物,将其细胞都分散成单个后混合培养,发现两种细胞能够结合在⼀起;但将细胞膜上糖蛋⽩成分不相同的两种海绵动物的细胞分散后混合培养,发现两种细胞不能结合在⼀起。以下叙述错误的是( )
A.该实验现象说明细胞膜上的糖蛋⽩与细胞间的相互识别有关
B.细胞膜内表⾯的糖类还可能与蛋⽩质结合形成糖蛋⽩
C.质膜上某些糖蛋⽩可以识别外界的信息分⼦
D.两种海绵细胞结合在⼀起,不能体现膜的选择透过性
【答案】B
【解析】细胞膜上糖蛋白成分相同的两种海绵动物,其细胞能够结合在一起;而细胞膜上糖蛋白成分不相同的两种海绵动物,其细胞不能够结合在一起,说明细胞膜上糖蛋白与细胞间的相互识别有关,A正确;
糖蛋白只分布在细胞膜的外侧,B错误;质膜上某些糖蛋白可以识别来自细胞内部或外部的化学信号,C正确;细胞能不能结合在一起,与糖蛋白的识别有关,与细胞间物质交换无关,所以不能体现膜的选择透过性,D正确。
9.透析袋通常是由半透膜制成的袋状容器(蔗糖分子不能透过)。现将质量浓度为0.3g/mL的蔗糖溶液装入透析袋,再放于清水中,实验装置如图所示。30min后,会发现( )
A.试管中的液体浓度减小 B.透析袋中的液体浓度增大
C.透析袋胀大 D.试管液面上升
【答案】C
【解析】【详解】蔗糖不能透过半透膜,试管内液体为清水,浓度不变,由于透析袋内装有蔗糖溶液,浓度大于清水,所以清水中的水分子会渗透进入透析袋,使透析袋内蔗糖溶液浓度减小,A、B错误;根据渗透发生的条件,由于透析袋内为蔗糖,使得透析袋内外两侧具有浓度差,所以水分子从低浓度流向高浓度,因此水分进入透析袋内的速率大于水分子从透析袋内流出的速率,导致透析袋胀大,C正确,D错误。
10.骨架或支架在细胞的分子组成和结构中起重要作用,下列相关叙述错误的是( )
A.细胞形态结构的维持与细胞骨架有关
B.磷脂双分子层是细胞膜的基本支架
C.碳链构成细胞内生物大分子的骨架
D.细胞骨架是由纤维素组成的网架结构
【答案】D
【解析】细胞骨架是真核细胞中由蛋白质聚合而成的三维的纤维状网架体系,细胞形态结构的维持与细胞骨架有关,A正确;细胞膜的主要组成成分为磷脂和蛋白质,其中磷脂双分子层是细胞膜的基本支架,B正确;生物大分子指的是作为生物体内主要活性成分的各种分子量达到上万或更多的有机分子,生物大分子以碳链为骨架,C正确;细胞骨架是由蛋白质组成的网架结构,D错误。
11.不同物质跨膜运输的方式有共同点也有差异性。下列说法错误的是( )
A.依据物质运输方向与浓度梯度间的关系判断,顺浓度梯度运输的是被动运输
B.依据是否需要转运蛋白的协助判断,需要转运蛋白协助的是主动运输
C.依据运输过程是否消耗能量判断,运输过程中不需要消耗能量的是被动运输
D.依据运输分子大小判断,蛋白质等生物大分子的运输方式是胞吞或胞吐
【答案】B
【解析】被动运输只能顺浓度梯度运输,A正确;主动运输和协助扩散都需要转运蛋白协助,B错误;被动运输是不需要消耗能量的,C正确;蛋白质等生物大分子的运输方式是胞吞或胞吐,D正确。
12.用打孔器在某植物的叶片上打出多个圆片并用气泵抽出叶片内气体直至沉底,然后将等量的叶圆片分别转至含有等浓度的NaHCO3溶液的多个培养皿中,然后给予一定的光照,在相同且适宜的条件下,测量不同温度下的叶圆片全部上浮至液面所用的平均时间,如图所示。下列说法正确的是( )
A.上浮至液面的时间可反映净光合速率的相对大小
B.在ab段,随着水温的增加,净光合速率逐渐减小
C.叶片真正光合作用的最适温度一定位于bc段
D.在cd段,可能是由于NaHCO3浓度下降、CO2减少导致上浮时间延长
【答案】A
【解析】叶片进行光合作用释放氧气导致叶圆片上浮,净光合速率可用单位时间内光合作氧气的释放量表示,A正确;在ab段,随着水温的增加,酶活性增强,光合作用增强,上浮时间越短,净光合速率增大,B错误;叶片真正的光合作用速率还与呼吸速率有关,而呼吸作用的最适温度高于光合作用,C错误;在cd段,温度升高,酶的活性降低,光合作用降低,氧气释放量减少,叶圆片上浮时间延长,D错误。
13.下列有关细胞呼吸的叙述,正确的是( )
A.进行有氧呼吸的细胞一定含有线粒体,含线粒体的细胞每时每刻都在进行有氧呼吸
B.有叶绿体的细胞可以自行合成ATP,因此不需要细胞呼吸提供能量
C.细胞呼吸过程中,丙酮酸的形成不需要氧气的参与
D.细胞呼吸过程中,必须有水和氧气的参与才能分解有机物并释放其中的能量
【答案】 C
【解析】任何活细胞都时刻不停地进行细胞呼吸,但含线粒体的细胞在无氧条件下只进行无氧呼吸,进行有氧呼吸的细胞不一定含有线粒体,如硝化细菌、根瘤菌等需氧型微生物。叶绿体的光反应能把光能转换成活跃的化学能储存在ATP中,在暗反应中ATP中的能量最终储存在有机物中,由此可见,有叶绿体的细胞可以自行合成ATP,但细胞生命活动需要的能量仍由细胞呼吸提供。有氧呼吸需要水和氧气的参与,无氧呼吸不需要。
14.图甲表示的是pH对植物和人的淀粉酶活性的影响;图乙表示的是3种脱氢酶(a、b、c)的活性受温度影响的情况。下列叙述正确的是( )
A.从图甲中可以知道pH=6时植物淀粉酶的活性最高
B.从图乙中无法知道酶c的最适温度
C.从图甲中可以知道若细胞由酸性变成碱性时,淀粉酶的活性逐渐升高
D.从图乙中可以知道活性温度范围最广的酶是b
【答案】 B
【解析】温度过高、过酸、过碱都能使酶彻底失活,且这种失活是不可逆转的。从图甲可以看出,植物淀粉酶的最适pH在5左右,人的淀粉酶的最适pH在7左右。在图乙中酶活性温度范围最窄的是酶b。酶c的活性受温度影响的曲线不完整,因此从图乙中无法知道酶c的最适温度。
15.为研究高光强对移栽幼苗光合色素的影响,某同学用乙醇提取叶绿体色素,用石油醚进行纸层析,下图为滤纸层析的结果(Ⅰ、Ⅱ、Ⅲ、Ⅳ为色素条带)。下列叙述错误的是( )
A.强光照导致了该植物叶绿素含量降低
B.类胡萝卜素含量增加有利于该植物抵御强光照
C.色素Ⅲ、Ⅳ吸收光谱的吸收峰波长不同
D.画滤液线时,滤液在点样线上只能画一次
【答案】 D
【解析】图中色素Ⅰ、Ⅱ、Ⅲ、Ⅳ分别为胡萝卜素、叶黄素、叶绿素a、叶绿素b。据图所示,强光照下叶绿素含量降低,类胡萝卜素含量增加,A项正确;强光照下类胡萝卜素含量上升是应激反应,有利于抵御强光照,这是适应环境的结果,B项正确;色素Ⅲ、Ⅳ分别是叶绿素a和叶绿素b,吸收光谱的吸收峰波长分别是425 nm和465 nm,C项正确;提取叶绿体中的色素后,画滤液线时,滤液在点样线上多画几次(干燥后再画),以积累较多的色素,实验效果明显,D项错误。
二、选择题(本题共5小题,每小题3分,共15分。每小题给出的四个选项中,有的只有一个选项正确,有的有多个选项正确,全部选对的得3分,选对但不全的得1分,有选错的得0分。)
16.图甲为某动物一个正在分裂的体细胞,图乙表示有丝分裂过程中每条染色体上DNA分子数的变化,下列叙述正确的是 ( )
A.图甲所示分裂时期处于图乙中的BC段
B.图乙中B→C段各时期细胞内染色体数目可能不同
C.图甲细胞中含有染色单体8条
D.图乙中C→D的原因是着丝点发生分裂
【答案】 D
【解析】图甲中每条染色体含有一个DNA分子,处于图乙中的DE段,A错误;图乙中C→D段着丝点分裂,染色体数目加倍,图乙中B→C段各时期细胞内染色体数目均与体细胞相同,B错误,D正确;图甲细胞中含有8条染色体,没有染色单体,C错误。
17.如果将植物培养在只含一种盐分的溶液中,植物不久将会呈现不正常状态,最后死亡,这种现象即为单盐毒害。下表是利用0.12mo/LNaCl、0.12mol/LCaCl2、0.12mol/LKCl溶液进行实验时,小麦根的生长情况:
溶液 | NaCl | CaCl2 | NaCl+CaCl2 | NaCl+CaCl2+KCI |
根的总长度/cm | 59 | 70 | 254 | 324 |
下列说法错误的是( )
A.单盐毒害现象可能与缺乏生长发育的必需元素有关
B.单盐毒害现象可能与外界盐溶液浓度太高导致植物细胞渗透失水有关
C.据图分析,在发生单盐毒害的溶液中加入含其他盐分的溶液时,会增强毒害现象
D.将海藻放在和海水NaCl浓度相同的NaCl溶液中培养,不会发生单盐毒害
【答案】BCD
【解析】单盐毒害发生在只含有一种盐分的溶液中,植物将很快的积累离子,并呈现出不正常状态,原因可能是因为缺乏生长发育的必需元素,A正确;由表格数据可知,将植物培养在浓度不变的氯化钠、氯化钙、和氯化钾的混合溶液中时,单盐毒害现象减弱,说明单盐毒害现象与外界盐溶液浓度太高导致植物渗透失水无关,B错误;由表格数据分析,植物培养在浓度不变的混合溶液中时,根的总长度变长,这说明在发生单盐毒害的溶液中加入含其他盐分的溶液时,会减弱或消除毒害现象,C错误;将海藻放在和海水氯化钠浓度相同的氯化钠溶液中,由于海水中有很多种盐,而氯化钠溶液只有一种盐氯化钠,所以放在氯化钠溶液中仍会发生单盐毒害,D错误。
18.为探究酵母菌的呼吸方式,在连通CO2和O2传感器的100 mL锥形瓶中,加入40 mL 活化酵母菌和60 mL葡萄糖培养液,密封后在最适温度下培养。培养液中的O2和CO2相对含量变化见下图。下列有关分析正确的是( )
A.t1→t2,酵母菌的有氧呼吸速率不断下降
B.t3时,培养液中葡萄糖的消耗速率比t1时快
C.若降低10 ℃培养,O2相对含量达到稳定所需时间会缩短
D.实验后的培养液滤液加入适量酸性重铬酸钾溶液后变成灰绿色
【答案】ABD
【解析】由曲线看出,t1~t2过程中,O2的相对含量下降,酵母菌的有氧呼吸速率不断下降,A项正确。t3时CO2的相对含量大于t1时刻,t3时酵母菌只进行无氧呼吸,t1时酵母菌既进行有氧呼吸,又进行无氧呼吸,B项正确。若温度降低10 ℃,不再是酵母菌呼吸的最适温度,呼吸速率会减慢,O2消耗速率慢,O2相对含量达到相对稳定所需时间会延长,C项错误。酵母菌进行无氧呼吸会有酒精产生,可以用酸性重铬酸钾溶液进行检测,溶液变为灰绿色,D项正确。
19.1937年,希尔在离体叶绿体的悬浮液(有水但无CO2)中加入某种氧化剂,发现在光 照下可以释放出氧气。下列与该实验结果相关的分析,正确的是( )
A.证明了水的光解能产生氧气
B.证明光合作用产生的氧气中氧元素全部来自水
C.可以推测出水的光解与糖的合成不是同一个化学反应
D.证明了ATP 的合成与水的光解有关
【答案】AC
【解析】希尔反应证明了水的光解可以产生氧气,A正确;由于缺少加入CO2的另一组对照实验,故不清楚植物光合作用产生的氧气中的氧元素是否能来自于CO2,B错误;糖的合成是生成了水,且没有氧气生成,而水的光解是消耗了水,所以二者不是同一个化学反应,C正确;希尔反应没有证明水的光解的同时生成了ATP,D错误。
20.下面四幅图表示生物体内四种化合物,下列叙述错误的是( )
A.图丙的元素组成一定与图甲相同,图甲中碱基排列顺序表示遗传信息
B.人体中由乙组成的大分子化合物的结构多样性决定其功能有多样性
C.组成丙化合物的单糖一定是脱氧核糖,也可作为细胞的能源物质
D.图丁表示二糖,推测在动物体细胞中所有的单糖、二糖和多糖均可相互转化
【答案】CD
【解析】图丙为核苷酸,其元素组成与图甲(DNA片段)相同,均为C、H、O、N、P,图甲中碱基排列顺序表示遗传信息,A正确;人体中由氨基酸(乙)组成的大分子化合物的结构多样性决定其功能有多样性,B正确;由图可知,组成丙化合物的单糖是核糖,核糖不作为能源物质,C错误;图丁表示二糖,动物体内的二糖是乳糖,多糖是糖原,单糖是葡萄糖、五碳糖,构成糖原的单糖是葡萄糖,所以在动物体细胞中不是所有的单糖、二糖和多糖均可相互转化,D错误。
第Ⅱ卷
三、非选择题:本题共5小题,共55分。
21.(9分)下图甲是细胞结构模式图(数字代表相应的细胞结构),图乙表示几种细胞器的化学组成。请据图回答:
(1)甲图所示细胞与蓝细菌相比主要区别是__________________________,动物细胞与图甲细胞相比不应该具有的结构是______(填标号)。
(2)若甲图4的基质中CO2分子扩散进入相邻细胞5的基质中,则CO2分子需要穿过________层磷脂分子。观察细胞质的流动情况时常选择甲图中的_____(填标号)作为运动标记物。
(3)若用含180标记的氨基酸培养基培养图甲所示细胞,发现在合成蛋白质的过程中产生了 H218O,则能说明氨基酸分子中被标记的基团是____________。生成H218O的细胞器最可能对应乙图中的_____(填字母)。
(4)若乙图中的a普遍存在于动、植物细胞中,则其功能是________________________;b在细胞生物膜系统中所占比例最大,则其名称是_________。
【答案】(1)有核膜为界限的细胞核(2分) 1、5、8 (2)12 5 (3)羧基 c (4)细胞进行有氧呼吸的主要场所 内质网
22.(10分)如图甲表示由磷脂分子合成的人工膜的结构示意图。图乙表示某生物膜结构,图中A、B、C、D、E、F表示某些物质,a、b、c、d表示物质跨膜运输方式。
(1)图甲所示的人工膜两侧的离子存在浓度差,而离子不能通过该膜。若在人工膜中加入少量缬氨霉素,K+即可从高浓度一侧通过该膜到达低浓度一侧,其他离子不能通过,则K+通过该膜的方式是___________,缬氨霉素的化学本质是_______________。
(2)若图乙是小肠上皮细胞的细胞膜,则细胞质基质存在于____________(填“P”或“Q”)侧,判断依据是_______________________。该细胞吸收氨基酸为图示____________(填字母)所表示的跨膜运输方式。图乙中a、b、c、d四种方式中受O2浓度影响的有____________(填字母)。
(3)若图乙为胃黏膜上皮细胞的细胞膜,人在饮酒时,酒精是通过[ ]____________方式进入细胞的。因酒精的毒害作用,大量饮酒会导致身体不适或酒精中毒等。此物质跨膜运输方式与下列曲线相符合的是( )
A. B. C. D.
【答案】 (1).协助扩散(2分) 蛋白质 (2).Q 糖蛋白位于细胞膜外侧(或糖被位于细胞膜外侧) a a、d (3).[b]自由扩散 AC(2分)
23.(9分)大菱鲆是我国重要的海水经济鱼类。研究性学习小组尝试对大菱鲆消化道中的蛋白酶的活性进行研究。
(1)蛋白酶在大菱鲆消化食物的过程中起 作用。
(2)研究小组同学查阅得知:在18℃时,大菱鲆消化道各部位蛋白酶活性随pH 呈现一定的变化(图1)。曲线中的“酶活性”可通过测量 (指标)来体现。各自最适pH下,三种蛋白酶催化效率最高的是 。
(3)已知大菱鲆人工养殖温度常年在15~18℃之间。学习小组假设:大菱鲆蛋白酶的最适温度在15~18℃之间。他们设置15℃、16℃、17℃、18℃的实验温度,探究三种酶的最适温度。
①胃蛋白酶实验组和幽门盲囊蛋白酶实验组的pH应分别控制在2、8。为了控制实验温度,将装有酶和底物的试管置于恒温箱中以保持恒温。
②实验结果如图2, (选填“能”或“不能”)据此确认该假设成立,理由是:____________
____________________________________________________
【答案】(1)催化 (2)蛋白质的分解速率(或生成物的合成速率;单位时间内蛋白质的分解量或生成物的合成量) 幽门盲囊蛋白酶 (3)②不能(1分) 在自变量(温度)变化的范围内,三种蛋白酶的活性均随温度的升高而增强,各条曲线均未出现峰值
24.(16分)下表是利用传感器在密闭环境连续测定60min,某水生植物光合作用的数据。实验植物3.629g,培养液是1%碳酸氢钠溶液。请根据所学知识回答以下问题:
(1)该实验是研究 对光合作用的影响,该实验的温度属于 变量,应该保持相同。
(2)若将碳酸氢钠溶液换成碳酸钠溶液直接影响光合作用的 阶段,短时间内此阶段产生的_______增加, 减少。
(3)该植物的呼吸作用速率约为 mgO2/(g·H),灯距为10Cm时总光合作用速率约为______mgO2/(g·H)(精确到小数点后两位)。
(4)请描述该实验自变量与因变量的关系 。
【答案】(1)光照强度 无关 (2)暗反应 C5(或五碳化合物) C3(或三碳化合物)
(3)0.59 2.37 (4)在一定的光照强度范围内,随光照强度的增强,光合作用速率加快,超过一定光照强度,光合速率会减慢(合理即可)
25.(11分)下图表示某生物有丝分裂过程某时期的细胞图示,以及细胞有丝分裂过程中有关物质含量变化的坐标图。请回答有关问题:
(1)图甲表示有丝分裂________期的细胞图。该图细胞染色体含有_____分子DNA。图甲所示细胞大致位于图乙的线段是______。
(2)图乙中CD(或cd)过程植物细胞在赤道板的位置会出现______________,向四周扩散形成______________,导致其细胞质裂开方式与动物细胞不同。
(3)图乙中出现AB段的原因是__________________________,出现bc段的原因是________________________________________。
(4)图甲细胞的下一分裂时期所含的染色体有_________个,在有丝分裂结束时,由1个细胞分裂成2个子细胞,每个子细胞中的DNA分子数目与甲细胞______(相同或不同)。
【答案】(1)中 8 BC(或ab)(2)细胞板 细胞壁(3)DNA分子的合成(2分) 着丝点分裂,姐妹染色体单体分开(2分) (4)8 相同
【期末考点复习】人教版(2019)生物必修1 高一上学期期末备考-考点08 光合作用: 这是一份【期末考点复习】人教版(2019)生物必修1 高一上学期期末备考-考点08 光合作用,文件包含期末考点复习人教版2019生物必修1高一上学期期末备考-考点08光合作用解析版doc、期末考点复习人教版2019生物必修1高一上学期期末备考-考点08光合作用原卷版doc等2份试卷配套教学资源,其中试卷共16页, 欢迎下载使用。
【期末考点复习】人教版(2019)生物必修1 高一上学期期末备考-考点07 细胞呼吸: 这是一份【期末考点复习】人教版(2019)生物必修1 高一上学期期末备考-考点07 细胞呼吸,文件包含期末考点复习人教版2019生物必修1高一上学期期末备考-考点07细胞呼吸解析版doc、期末考点复习人教版2019生物必修1高一上学期期末备考-考点07细胞呼吸原卷版doc等2份试卷配套教学资源,其中试卷共17页, 欢迎下载使用。
【期末考点复习】人教版(2019)生物必修1 高一上学期期末备考-考点06 酶和ATP: 这是一份【期末考点复习】人教版(2019)生物必修1 高一上学期期末备考-考点06 酶和ATP,文件包含期末考点复习人教版2019生物必修1高一上学期期末备考-考点06酶和ATP解析版doc、期末考点复习人教版2019生物必修1高一上学期期末备考-考点06酶和ATP原卷版doc等2份试卷配套教学资源,其中试卷共17页, 欢迎下载使用。

