北师大版八年级上册4 数据的离散程度教学设计及反思
展开
这是一份北师大版八年级上册4 数据的离散程度教学设计及反思,共13页。教案主要包含了教师准备,学生准备,小试身手,基础巩固,能力提升,拓展探究,答案与解析等内容,欢迎下载使用。
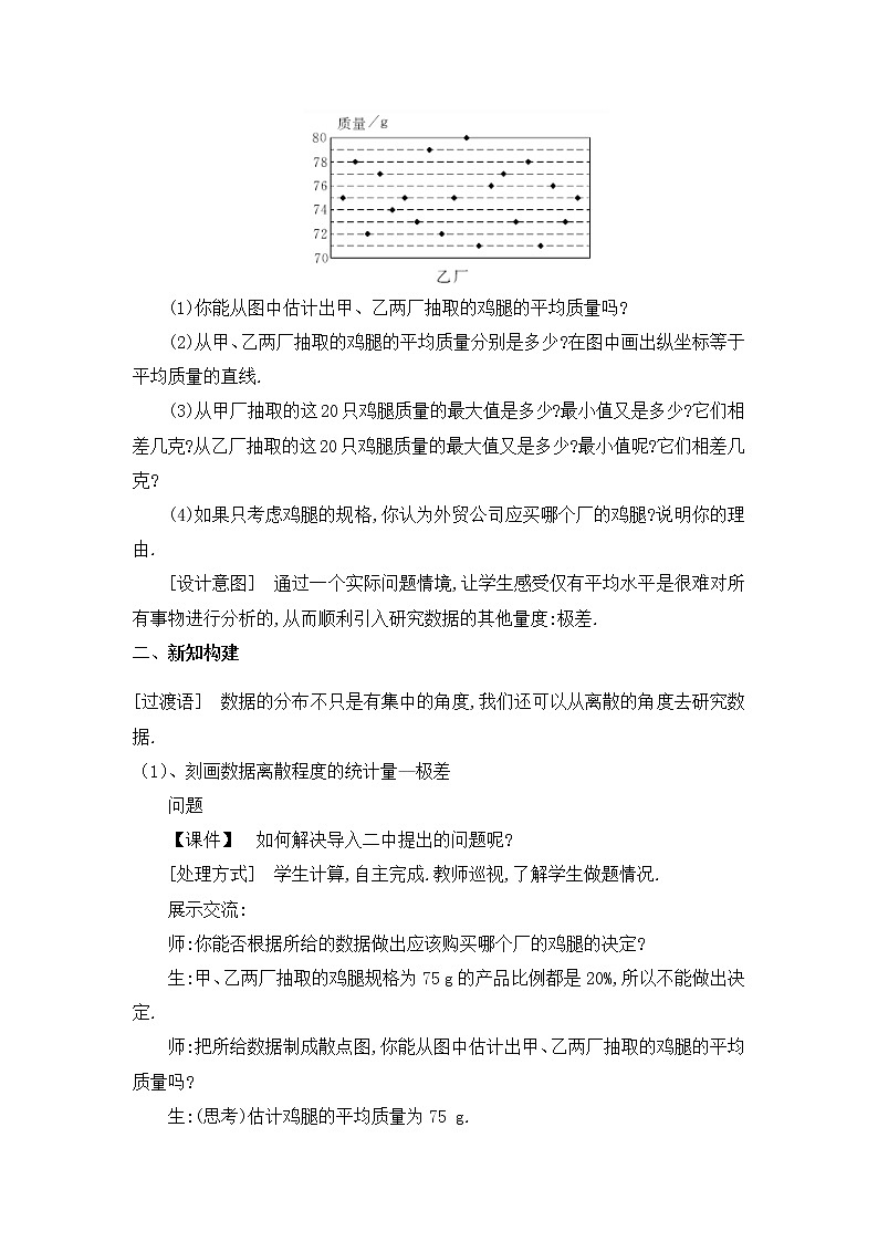
教学设计数据的离散程度教学目标知识与技能:通过具体的实例让学生全面理解极差、方差的定义,发展学生初步的统计意识和数据处理的能力.过程与方法:通过描述一组数据离散程度的统计量,掌握极差、方差的计算方法.情感态度与价值观:鼓励学生独立思考,培养实事求是的科学态度,培养学生学习数学的热情,体会数学与人类生活的密切联系.教学重难点【重点】了解极差、方差、标准差的意义.【难点】方差的含义.教学准备:【教师准备】教材图6-6的投影图片,计算器.【学生准备】复习比较反映数据集中程度的三种统计图的特点,有条件的同学准备计算器.教学过程一、导入新课导入一:[过渡语] 同学们,本章开头的折线统计图(投影展示)反映了甲、乙、丙三个选手的射击成绩.这三人谁的成绩较好?你是怎么判断的?[处理方式] 学生自主思考完成.教师巡视,了解学生答题情况.展示交流:生:从图中可以看出甲、乙两人的射击成绩整体水平比丙的好,所以只需要计算出甲、乙两位选手射击成绩的平均数.师:具体算一算甲、乙两位选手射击成绩的平均数.生:通过计算,可知甲、乙两位选手射击成绩的平均数都是7.9环.师:甲、乙的平均成绩相同,你认为哪个选手更稳定?你是怎么看出来的?生:由图可知甲的最好成绩是10环,最差成绩是4环,而乙的最好成绩是9环,最差成绩是7环,所以甲的成绩差较大,故乙选手更稳定.师总结:分析得很好!由此可知刻画一组数据的稳定性,用数据的集中趋势来解决是不适合的.我们这节课就来探究解决这个问题的方法.(板书课题)[设计意图] 从学生熟悉的现实生活出发,容易激发学生的学习兴趣,同时也让学生体会到数学来源于生活,服务于生活的道理.导入二:[过渡语] 前几节我们已经研究过描述数据集中趋势的三个量,具备了一定的数据分析能力,但有时集中趋势还难以准确刻画一组数据.我们来看下面的问题.为了提高农副产品的国际竞争力,一些行业协会对农副产品的规格进行了划分.某外贸公司要出口一批规格为75 g的鸡腿.现有2个厂家提供货源,它们的价格相同,鸡腿的品质也相近.质检员分别从甲、乙两厂的产品中抽样调查了20只鸡腿,它们的质量(单位:g)如下:甲厂:75 74 74 76 73 76 75 77 77 74 74 75 75 76 73 76 73 78 77 72乙厂:75 78 72 77 74 75 73 79 72 75 80 71 76 77 73 78 71 76 73 75把这些数据表示成下图: (1)你能从图中估计出甲、乙两厂抽取的鸡腿的平均质量吗?(2)从甲、乙两厂抽取的鸡腿的平均质量分别是多少?在图中画出纵坐标等于平均质量的直线.(3)从甲厂抽取的这20只鸡腿质量的最大值是多少?最小值又是多少?它们相差几克?从乙厂抽取的这20只鸡腿质量的最大值又是多少?最小值呢?它们相差几克?(4)如果只考虑鸡腿的规格,你认为外贸公司应买哪个厂的鸡腿?说明你的理由.[设计意图] 通过一个实际问题情境,让学生感受仅有平均水平是很难对所有事物进行分析的,从而顺利引入研究数据的其他量度:极差.二、新知构建[过渡语] 数据的分布不只是有集中的角度,我们还可以从离散的角度去研究数据.(1)、刻画数据离散程度的统计量—极差问题【课件】 如何解决导入二中提出的问题呢?[处理方式] 学生计算,自主完成.教师巡视,了解学生做题情况.展示交流:师:你能否根据所给的数据做出应该购买哪个厂的鸡腿的决定?生:甲、乙两厂抽取的鸡腿规格为75 g的产品比例都是20%,所以不能做出决定.师:把所给数据制成散点图,你能从图中估计出甲、乙两厂抽取的鸡腿的平均质量吗?生:(思考)估计鸡腿的平均质量为75 g.师:那么,你能求出甲、乙两厂抽取的鸡腿的平均质量吗?看看你的估计是否准确,并在教材图中画出纵坐标等于平均质量的直线.生:根据给出的数据,计算得=75 g,=75 g.师:同学们完成得很好.抽取的鸡腿的平均质量线表示如下图所示.(多媒体展示)师:如果现在考虑鸡腿的规格,你认为外贸公司应该购买哪个厂的鸡腿?生:因为甲厂鸡腿的数据相对于平均数的偏差较小,所以我认为应购买甲厂的鸡腿.师:从哪些方面可以看出甲厂鸡腿的数据相对于平均数的偏差较小?生:从图中可以知道,甲厂抽取的这20只鸡腿质量的最大值是78 g,最小值是72 g,它们相差78-72=6(g);而从乙厂抽取的这20只鸡腿质量的最大值是80 g,最小值是71 g,它们相差80-71=9(g).师:我们发现,仅用数据的集中趋势分析问题是不够的.实际生活中,人们往往还关注数据的离散程度,即它们相对于集中趋势的偏离情况.因此,我们引入一个新的统计量——极差,它是刻画数据离散程度的一个统计量.极差是指一组数据中最大数据与最小数据的差.(板书)师:从这个问题中我们发现:极差越大,偏离平均数越大,产品的质量(性能)越不稳定.[设计意图] 通过实际问题创设教学情境,让学生感受仅有平均水平是很难对所有事物进行分析的,引起认知冲突,从而顺利引入研究数据的量度:极差.这样,既吸引了学生的注意力,又激发了学生的求知欲,也能让学生感受到数学知识就在生活之中.(2)、刻画数据离散程度的统计量——方差、标准差思路一随着市场的激烈竞争,丙厂也参与了竞争,从该厂抽样调查了20只鸡腿,数据如下图所示.对于甲、丙两厂,又该如何选择呢?[处理方式] 学生计算,交流解决方法.教师巡视,参与学生交流.展示交流:生:可以对比两厂抽取鸡腿质量的平均数和极差.生:设丙厂这20只鸡腿质量的平均数为,计算得=75.1 g,极差为79-72=7(g).师:如图所示的粗线表示鸡腿的平均质量.你认为在甲、丙两厂中,外贸公司应该买哪个厂的鸡腿?生:根据甲、丙两厂的有关数据,外贸公司应该买甲厂的鸡腿.师:甲厂的有关数据是不是明显优于丙厂的有关数据?生:不是.[设计意图] 通过丙厂与甲厂的对比发现,仅有极差还不能准确刻画一组数据的离散程度,让学生产生一种急于解决问题的心情,从而引起积极探索新知的欲望.思路二如果丙厂也参与了竞争,从该厂抽样调查了20只鸡腿,数据如下图所示:(1)丙厂这20只鸡腿质量的平均数和极差分别是多少?(2)如何刻画丙厂这20只鸡腿的质量与其平均数的差距?分别求出甲、丙两厂的20只鸡腿质量与其相应平均数的差距.(3)在甲、丙两厂中,你认为哪个厂的鸡腿质量更符合要求?为什么?[处理方式] 将两个厂家的数据用一个统计图展示给学生,如果之前没有提及平均差的话,就让同桌之间按顺序分工完成题目中的甲厂和丙厂的问题,得出问题(1)中的数值后汇总就容易发现极差所不能解决的这个实际问题.在解决问题(2)的时候,学生找差距容易带有符号,这时应提出探讨74 g和76 g的鸡腿的偏离程度是否是一样的,因此提出用鸡腿质量和平均数的差的绝对值来刻画,可以将它们求和,也可以将它们求平均数(即平均差).问题(3)的处理可以借助图像直观得出结论,也可以用求和或者求平均差的方法解决.如果前面已经提及平均差的话就可以让学生自主分析选择哪一个更符合要求.师:我们探讨了用极差和平均差来表示数据的离散程度,数据的离散程度还可以用方差或者标准差来刻画.请同学们阅读教材第150页,并思考计算一组数据的方差的步骤.[处理方式] 阅读时间两分钟,学生独立完成阅读后总结计算方差的步骤,教师强调:方差是各个数据与平均数差的平方的平均数,即s2=[(x1-)2+(x2-)2+…+(xn-)2],其中是x1,x2,…,xn的平均数,s2是方差,而标准差(s)就是方差的算术平方根.一般而言,一组数据的极差、方差或标准差越小,这组数据就越稳定.小组研究较简单的记忆方法,交流后让小组代表概括,如果小组代表的语言不够严谨,教师可引导学生完成,可以简单地记作:先平均,后求差,平方后,再平均.完成交流后独立计算丙厂的方差,并与甲厂比较.等待学生完成后教师强调:(1)极差和标准差的单位和原单位一致;(2)方差的单位应该为原单位的平方,但是不具有什么实际意义,一般都省略不写.(3)计算器不具有求方差的功能,可以先求出标准差,再平方即可求出方差.[设计意图] 在这里增加一个丙厂,目的是通过与前两个厂的对比,发现仅有极差刻画数据的离散程度是不够的,从而引出其他量.设计丙厂的数据时,让甲和丙的平均数和极差都完全相同,给学生离散程度的比较制造更大的难度,能够更大程度地激起学生的求知欲和探索交流的欲望,也为方差和标准差的呈现做好充分的准备.同时使学生在实际问题的解决过程中认识到离散程度的意义和影响,形成一定的数据意识和解决问题的能力,进一步体会数学的应用价值.(3)、探索计算器的使用思路一由学生自主探索用计算器求下列一组数据的标准差:98 99 101 102 100 96 104 99 101 100请在你自己使用的计算器上探索求一组数据的标准差的具体操作步骤.具体操作步骤是(以CZ1206为例):1.进入统计计算状态,按2ndfSTAT.2.输入数据然后按DATA,显示的结果是输入数据的累计个数.3.按σ即可直接得出结果.[设计意图] 学生自主探索用计算器求一组数据的标准差的操作步骤.在教师的指导下,学生能自主探索出标准差的求法.【做一做】1.分别计算从甲、丙两厂抽取的20只鸡腿质量的方差.2.根据计算结果,你认为甲、丙两厂的产品哪个更符合规格?[设计意图] 通过计算方差的练习,巩固对方差的计算熟练程度,并理解方差对数据的波动影响程度.通过用计算器能计算出甲、丙两厂抽取的20只鸡腿的方差,得出方差较小的甲厂的产品更符合要求.思路二:[过渡语] 同学们回想一下,刚刚求方差的计算量如何?生:方差的计算量太大了.师:所以我们可以使用计算器来计算出一组数据的标准差与方差.如何使用计算器呢?请同学们结合甲、乙两位选手射击成绩的数据在自己的计算器上探索求标准差的具体操作.注意:计算器一般不具有求方差的功能,可以先求出标准差,再平方即可求出方差.[处理方式] 学生小组合作,积极探讨、交流计算器求标准差、方差的具体操作.教师巡视并指导学生探索求标准差、方差的具体操作.生1:甲选手成绩的方差=3.29;生2:乙选手成绩的方差=0.49.师:祝贺大家学会使用计算器求标准差、方差的操作了!那么,现在你知道甲、乙哪个选手的成绩更稳定吗?生:因为,所以乙选手的成绩更稳定.[设计意图] 通过学生自主探索,学会用计算器求一组数据的标准差、方差的操作步骤.【小试身手】师:同学们,请你运用所学到的知识解决问题.1.求数据2,6,4,3,5的极差、方差.2.甲、乙两支仪仗队队员的身高(单位:cm)如下:甲队:178 177 179 179 178 178 177 178 177 179乙队:178 177 179 176 178 180 180 178 176 178哪支仪仗队队员的身高更为整齐?你是怎么判断的?[处理方式] 学生先独立完成,完成后在小组内交流.教师巡视指导学生,鼓励学生板演,完成后,让学生校正答案、评价,并规范解题步骤.[设计意图] 通过学生的简单练习,使教师及时了解学生对刻画数据离散程度的三个量度(极差、标准差和方差)的理解情况,以便教师及时对学生进行矫正.[知识拓展] 1.方差是用来描述一组数据整体波动情况的特征数,方差的单位是原数据单位的平方.对于其意义及应用需掌握以下几点:①方差越大,数据波动越大,越不稳定;方差越小,数据波动越小,越稳定.②实际问题中,可能越稳定越好,也可能越不稳定越好.③有时方差的大小只能说明一种波动大小,不能说明优势劣势.2.使用计算器可以方便地计算一组数据的标准差,其大体步骤是:进入统计计算状态,输入数据,按键得出标准差.三、课堂总结注意:对于一组数据,有时只知道它的平均数还不够,还需要知道它的波动大小.描述一组数据的波动大小的量不止一种,最常用的有极差、方差、标准差.四、课堂练习1.计算下列一组数据的方差及标准差.(精确到0.01)50 55 96 98 65 100 70 90 85 100解:平均数为×(50+55+96+98+65+100+70+90+85+100)=80.9.方差为×[(50-80.9)2+(55-80.9)2+(96-80.9)2+(98-80.9)2+(65-80.9)2+(100-80.9)2+(70-80.9)2+(90-80.9)2+(85-80.9)2+(100-80.9)2]=334.69.标准差为≈18.29.所以这组数据的方差为334.69,标准差约为18.29.2.某班实行每周量化考核制,学期末对考核成绩进行统计,结果显示甲、乙两组的平均成绩相同,甲组成绩的方差是36,乙组成绩的方差是30,则两组成绩的稳定性相比,下列说法正确的是 ( )A.甲组比乙组的成绩稳定B.乙组比甲组的成绩稳定C.甲、乙两组的成绩一样稳定D.无法确定解析:方差小的比较稳定.故选B.3.数据-2,-1,0,3,5的方差是 . 解析:这组数据-2,-1,0,3,5的平均数是(-2-1+0+3+5)÷5=1,故方差为[(-2-1)2+(-1-1)2+(0-1)2+(3-1)2+(5-1)2]=.故填.五、板书设计第1课时1.刻画数据离散程度的统计量——极差2.刻画数据离散程度的统计量——方差、标准差3.探索计算器的使用六、布置作业(1)、教材作业【必做题】教材习题6.5第1,2题.【选做题】教材习题6.5第4题.(2)、课后作业【基础巩固】1.已知一组数据:15,13,15,16,17,16,14,15,则这组数据的极差与众数分别是 ( ) A.4,15 B.3,15 C.4,16 D.3,162.若将一组数据中的每一个数减去同一个非零常数,则该数据( )A.平均数改变,极差不变B.平均数改变,极差改变C.平均数不变,极差不变D.平均数不变,极差改变3.将一组数据中的每个数据都减去同一个数,那么下列结论成立的是( )A.方差改变,平均数不变B.方差和平均数都不变C.方差改变,平均数改变D.方差不变,平均数改变4.天气预报说:今天最高气温是10 ℃,最低气温是零下2 ℃,今天气温的极差是 ( )A.6 ℃ B.8 ℃ C.10 ℃ D.12 ℃5.若一组数据8,9,7,8,x,3的平均数是6,则这组数据的极差是 . 【能力提升】6.甲、乙两种水稻试验品中连续5年的平均单位面积产量如下:(单位:吨/公顷)品种第1年第2年第3年第4年第5年甲9.89.910.11010.2乙9.410.310.89.79.8经计算,=10,=10,则根据这组数据估计 种水稻的产量比较稳定. 7.已知一组数据x1,x2,x3,x4,x5是互不相等的正整数,且平均数是3,中位数也是3,求这组数据的极差.8.甲、乙两人在相同的条件下各打靶10次,每次打靶的成绩情况如图所示.(1)他们的打靶成绩有什么差别?(2)甲、乙两人打靶的平均成绩各是多少?在图中画出表示平均成绩的直线.(3)甲打靶成绩的极差是多少?乙打靶成绩的极差是多少?哪个人的打靶成绩比较稳定?9.小明和小兵参加体育项目训练,近期的8次测试成绩(单位:分)如下表:次数12345678小明1010111016141617小兵1113131214131513(1)根据上表中提供的数据填写下表: 平均数众数中位数方差小明 10 8.25小兵13 13 (2)若从中选一人参加市中学生运动会,你认为选谁去合适呢?请说明理由.【拓展探究】10.观察与研究.(1)观察下列各组数据并填空.A:1,2,3,4,5.= ,= . B:11,12,13,14,15.= ,= . C:10,20,30,40,50.= ,= . D:3,5,7,9,11.= ,= . (2)分别比较A,B,C,D的计算结果,你能发现什么规律?(3)若一组数据x1,x2,…,xn的平均数为,方差为s2,那么另一组数据3x1-2,3x2-2,…,3xn-2的平均数为 ,标准差为 . 【答案与解析】1.A2.A3.D4.D5.86.甲7.解:假设数据从小到大排列为x1,x2,x3,x4,x5,由于中位数为3,所以x3=3,又xi(i=1,2,3,4,5)是正整数且不相等,平均数是3,所以这组数据为1,2,3,4,5.极差为5-1=4.8.解:(1)甲有1次10环,乙没有10环;甲最低环是2环,乙最低环是5环. (2)7环,7环.图略. (3)8环,4环,乙的成绩比较稳定.9.解:(1)小明:平均数为13分,中位数为12.5分;小兵:众数为13分,方差为1.25. (2)小明、小兵平均分均为13分,但小兵的方差比小明的方差小,说明小兵的成绩比小明成绩稳定且得13分的次数较多,所以让小兵去比较合适.(或小明成绩总体上呈现上升趋势,且后几次的成绩均高于13分,所以让小明去比较合适)10.解:(1)3 2 13 2 30 200 7 8 (2)A与B比较,+10,而方差不变,即;A与C比较,=10,=102;A与D比较,=2+1,=22.综上所述,归纳出以下规律:①若数据x1,x2,…,xn的方差是s2,平均数为,则另一组数据x1+a,x2+a,…,xn+a的方差仍是s2,平均数为+a.②若数据x1,x2,…,xn的方差为s2,平均数为,则数据kx1,kx2,…,kxn的方差是k2s2(k≠0),平均数为k.③若数据x1,x2,…,xn的方差为s2,平均数为,则数据kx1+a,kx2+a,…,kxn+a的方差是k2s2(k≠0),平均数为k+a. (3)3-2 3s
相关教案
这是一份初中数学北师大版八年级上册4 数据的离散程度公开课教学设计,共6页。教案主要包含了教学内容,学以致用,布置作业等内容,欢迎下载使用。
这是一份初中数学北师大版八年级上册4 数据的离散程度教案,共4页。教案主要包含了教学目标,教学过程,教学反思等内容,欢迎下载使用。
这是一份北师大版八年级上册4 数据的离散程度教案设计,共7页。教案主要包含了预习新知,合作探究等内容,欢迎下载使用。

