【期末专项】人教版数学四年级上册-第4讲 三位数乘两位数讲义(知识梳理+典例分析+举一反三+巩固提升)
展开第4讲 三位数乘两位数
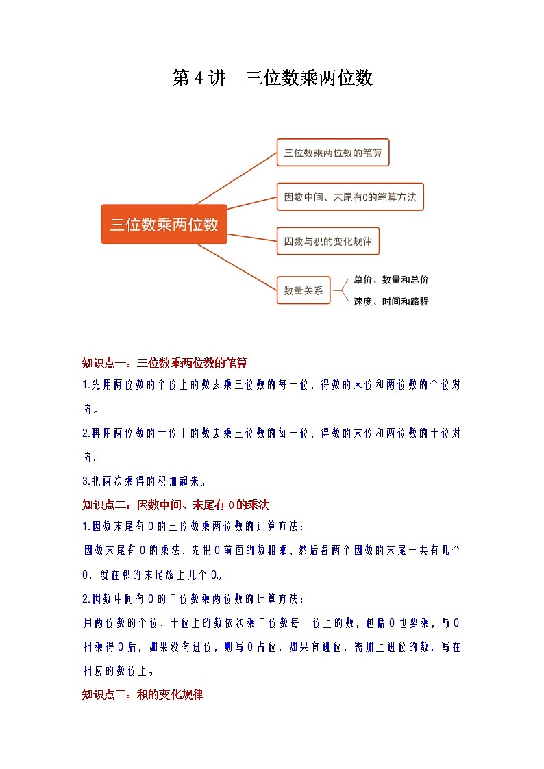
知识点一:三位数乘两位数的笔算
1.先用两位数的个位上的数去乘三位数的每一位,得数的末位和两位数的个位对齐。
2.再用两位数的十位上的数去乘三位数的每一位,得数的末位和两位数的十位对齐。
3.把两次乘得的积加起来。
知识点二:因数中间、末尾有0的乘法
1.因数末尾有0的三位数乘两位数的计算方法:
因数末尾有0的乘法,先把0前面的数相乘,然后看两个因数的末尾一共有几个0,就在积的末尾添上几个0。
2.因数中间有0的三位数乘两位数的计算方法:
用两位数的个位、十位上的数依次乘三位数每一位上的数,包括0也要乘,与0相乘得0后,如果没有进位,则写0占位,如果有进位,需加上进位的数,写在相应的数位上。
知识点三:积的变化规律
两个因数相乘,一个因数不变,另一个因数乘几或除以几(0除外),积也乘(或除以)几。
知识点四:单价、数量和总价
1.每件商品的价钱,叫做单价;买了多少,叫做数量;一共用的钱数,叫做总价。
2.单价×数量=总价;总价÷单价=数量;总价÷数量=单价。
知识点五:速度、时间和路程
1.一共行了多长的路,叫做路程;每小时(或每分钟等)行的路程,叫做速度;
行了几小时(或几分钟等),叫做时间。
2. 速度×时间=路程;路程÷时间=速度;路程÷速度=时间。
考点一:两位数乘三位数
【例1】看表格回答问题。
双层列车
每节车厢人数
车厢数
上层车厢
102
12
下层车厢
98
12
(1)这列火车最多能乘坐多少名乘客?
(2)上层车厢比下层车厢可多坐多少人?
【分析】(1)用每节车厢人数乘车厢数,分别求出上层车厢人数和下层车厢人数,再相加即可;
(2)先求出每节车厢中上层比下层可以多乘坐多少人,然后再乘上12节,解答即可。
【解答】解:(1)102×12+98×12
=1224+1176
=2400(名)
答:这列火车最多能乘坐2400名乘客。
(2)(102﹣98)×12
=4×12
=48(人)
答:上层车厢比下层车厢可多坐48人。
【点评】本题考查了学生从统计表中获取信息的能力及观察、分析解决问题的能力;还需学生掌握整数乘法的计算并灵活运用。
1. 实验小学购买41套课桌椅,每套228元,请把下面的竖式补充完整,并填一填。
【分析】根据总价=单价×数量,运用乘法的竖式计算方法进行解答即可。
【解答】解:
【点评】此题考查了单价、数量和总价之间的关系,整数乘法的笔算,根据其计算方法进行计算。
2. 学校要为体育室增添两种球,每种买12个。一共要花多少钱?
【分析】根据题意可先计算出1个排球和1个足球的总价钱,用106元加145元,然后用1个排球和1个足球的总价钱乘12即可,依此列式并计算。
【解答】解:(106+145)×12
=251×12
=3012(元)
答:一共要花3012元。
【点评】解答此题应根据总价、数量和单价三者之间的关系进行解答。单价×数量=总价。
3. 一把椅子53元,一张课桌147元,学校买了60套(一把椅子和一张课桌为一套)桌椅,一共花了多少钱?买课桌比买椅子多花多少钱?
【分析】用一把椅子的价钱加上一张课桌的价钱,求出一套桌椅的价钱,再根据单价×数量=总价,求出一共花的钱数即可;用买一张课桌的钱数减去一把椅子的钱数,求出买一张课桌比一张椅子多花多少元钱,再乘买桌椅的套数,即可求解。
【解答】解:(53+147)×60
=200×60
=12000(元)
(147﹣53)×60
=94×60
=5640(元)
答:一共花了12000元;买课桌比买椅子多花5640元钱。
【点评】本题主要考查了两位数乘三位数乘法的实际应用,首先弄清题意,分清已知与所求,再找出基本数量关系,列式解答。
一.选择题(共5小题)
1.计算135×26时,3×2表示( )
A.3×2 B.30×2 C.30×20
【分析】3在135的十位上,表示30,2在26的十位上,表示20,据此解答即可。
【解答】解:计算135×26时,3×2表示30×20。
故选:C。
【点评】本题考查三位数乘两位数以及各个数位上数的意义。
2.某公司要在“3•8节”当天为全公司的21名女员工每人发一份礼品,每份礼品需要112元,买这些礼品准备2500元够吗?( )
A.够 B.不够 C.无法确定
【分析】根据单价×数量=总价,代入数值即可求出买礼品需要多少元钱,再和准备的钱数进行比较即可判定。
【解答】解:112×21=2352(元)
2352<2500
答:买这些礼品准备2500元够。
故选:A。
【点评】本题主要考查了两位数乘三位数乘法以及整数大小的比较,关键是先求出买礼品一共需要多少元钱。
3.263×45的积的最高位是( )
A.十万位 B.万位 C.千位
【分析】根据整数乘法的计算方法,先求出263×45的积,然后再进一步解答。
【解答】解:263×45=11835
11835是五位数,最高位是万位;
所以,263×45的积的最高位是万位。
故选:B。
【点评】求两个数的积的最高位,可以先求出它们的乘积,然后再进一步解答。
4.用竖式计算786×46时,百位上的7与十位上的4相乘,结果是( )
A.28 B.2800 C.28000
【分析】根据整数乘法的竖式计算方法,十位上的数与百位上的数相乘表示几个十与几个百相乘;据此解答。
【解答】解:用竖式计算786×46时,百位上的7与十位上的4相乘,结果是:700×40=28000。
故选:C。
【点评】解答本题关键是熟练掌握三位数乘两位数的计算法则。
5.下列算式中,运用乘法交换律可使计算简便的是( )
A.64×101 B.125×66×8 C.352×5×6
【分析】根据乘法交换律a×b=b×a,找出使计算简便的算式即可。
【解答】解:A.64×101
=64×(100+1)
=64×100+64
=6400+64
=6464
运用乘法分配律可使计算简便。
B.125×66×8
=125×8×66
=1000×66
=66000
运用乘法交换律可使计算简便。
C.352×5×6
=352×(5×6)
=352×30
=10560
运用乘法结合律可使计算简便。
故选:B。
【点评】熟记乘法交换律公式是解答本题的关键。
二.填空题(共5小题)
6.要使240×□3的积是五位数,□里最小填 4 。
【分析】由于最小的五位数是10000,先用10000除以240约等于41.67,要使240×□3的积是五位数,所以□3要大于41,所以方框里最小填4。
【解答】解:10000÷241≈41.67,□3>41,所以□里最小填4。
故答案为:4。
【点评】首先明确最小的五位数是多少,然后根据乘法与除法的互逆关系进行分析是完成本题的关键。
7.每个篮球108元,可以写成 108元/个 ,李老师要买20个篮球,共需要 2160 元,这里的数量关系式是 单价×数量=总价 。
【分析】每个篮球108元,可以写成108元/个;根据单价×数量=总价,即用108×20可以算出李老师要买20个篮球,共需要的钱。
【解答】解:每个篮球108元,可以写成108元/个;
108×20=2160(元)
即李老师要买20个篮球,共需要2160元,这里的数量关系式是单价×数量=总价。
故答案为:108元/个;2160;单价×数量=总价。
【点评】此题需要学生熟练掌握单价×数量=总价的公式并灵活运用。
8.125×40的积是 四 位数,积的末尾有 3 个0。
【分析】根据整数乘法的计算方法,先计算出125×40的积,再进一步进行解答。
【解答】解:125×40=5000,5000是四位数,末尾有3个0。
答:125×40的积是四位数,积的末尾有3个0。
故答案为:四,3。
【点评】解决本题先根据整数乘法的计算方法,求出积,然后再进一步求解。
9.28个409是 11452 ,390的90倍是 35100 。
【分析】求28个409是多少,求390的90倍是多少,用乘法计算。
【解答】解:409×28=11452
390×90=35100
答:28个409是11452,390的90倍是35100。
故答案为:11452,35100。
【点评】本题解答依据是:求几个相同加数的和,用乘法计算。求一个数的几倍是多少,用乘法计算。
10.计算17×400时,先算 17 × 4 = 68 ,然后在积的末尾添上 2 个0,所以,17×400= 6800 。
【分析】因数末尾有0的乘法的计算方法:先计算两个乘数0前面的数的积,再看乘数末尾一共有几个0,就在积的末尾添上几个0。
【解答】解:计算17×400时,先算17×4=68,然后在积的末尾添上2个0,所以,17×400=6800。
故答案为:17,4,68,2,6800。
【点评】解答本题关键是掌握因数末尾有0的乘法的计算方法。
三.判断题(共5小题)
11.最大的两位数乘三位数,积一定是五位数。 ×
【分析】最大的两位数是99,最小的三位数是100,最大的三位数是999。用99×100和99×999,来判断积是几位数。
【解答】解:99×100=9900
99×999=98901
所以最大的两位数乘三位数,积可能是四位数也可能是五位数。原题说法错误。
故答案为:×。
【点评】解本题的关键可采用赋值法。
12.计算167×23时,167×2表示167×20。 √
【分析】2在十位上,表示20。所以167×2表示167×20。
【解答】解:计算167×23时,167×2表示167×20。
原题说法正确。
故答案为:√。
【点评】本题考查整数乘法的意义。
13.用竖式计算673×54时,第二步用第二个乘数十位上的数去乘673,表示673×50。 √
【分析】第二个乘数十位上的数表示5个10,和673相乘;据此解答即可。
【解答】解:用竖式计算673×54时,第二步用第二个乘数十位上的数去乘673,表示673×50,说法正确。
故答案为:√。
【点评】解答本题关键是明确笔算乘法的算理。
14.280×25的积的末尾有两个0. ×
【分析】根据整数乘法的计算方法算出得数,再进一步解答即可,要注意得数末尾0的个数。
【解答】解:280×25=7000
即280×25的积的末尾有3个0,所以原题说法错误。
故答案为:×。
【点评】解答本题关键是熟练掌握计算法则正确进行计算。
15.计算240×30,可先算24×3,再在得数末尾添上两个0。 √
【分析】三位数乘两位数,因数末尾有0,先把0前面的数相乘,再看因数中一共有几个0,就在积的后面写几个0,据此判断。
【解答】解:240和30两个因数末尾一共有两个0,计算时,可先算24×3,再在得数末尾添上两个0。
故答案为:√。
【点评】解答此题的关键在于掌握因数末尾有0的整数乘法计算方法。
四.计算题(共1小题)
16.用竖式计算。
572×15= 8580
54×208= 11232
30×860= 25800
【分析】根据两位数乘三位数的计算方法进行计算。
【解答】解:572×15=8580
54×208=11232
30×860=25800
故答案为:8580;11232;25800。
【点评】此题考查了学生的计算能力,计算时需认真仔细。
五.应用题(共5小题)
17.南店里有3种运动鞋,单价分别是185元/双、115元双、225元/双。李老师打算为学校田径队选购15双运动鞋,最少要花多少元?最多呢?
【分析】买单价最低的花钱最少,买单价最高的花钱最多。
【解答】解:115×15=1725(元)
225×15=3375(元)
答:最少1725元,最多3375元。
【点评】本题考查了整数乘法的应用,关键是理解并掌握单价、数量、总价三者之间的关系。
18.一套校服原价100元,现价92元,四年级有125人,准备每人买一套,比原来节省多少钱?
【分析】先求出每套节省多少元,再计算125套节省的钱数。
【解答】解:(100﹣92)×125
=8×125
=1000(元)
答:比原来节省1000元。
【点评】本题考查了整数混合运算的应用,需准确分析题目中的数量关系。
19.一箱羽毛球有6筒,每筒装12个,体育用品店去年一共卖出了114箱羽毛球,体育用品店去年一共卖出了多少个羽毛球?
【分析】先求出每箱有多少个羽毛球,再求114箱共有多少个羽毛球。
【解答】6×12×114
=72×114
=8208(个)
答:体育用品店去年一共卖出了8208个羽毛球。
【点评】本题考查了整数乘法的应用,需准确分析题目中的数量关系。
20.工地要运进600袋水泥,每袋50千克,用载质量6吨的卡车装运,需运多少次?
【分析】用每袋水泥的质量乘袋数,求出一共运进多少千克水泥,再除以卡车的载质量,即可求出需要运的次数。注意1吨=1000千克。
【解答】解:50×600=30000(千克)
6吨=6000千克
30000÷6000=5(次)
答:需运5次。
【点评】本题主要考查了两位数乘三位数乘法的实际应用以及质量单位的换算,先求出运进多少千克水泥是关键。
21.公园里的摩天轮的最大承载量是5000千克。光明小学四年级学生的平均体重是33千克,四年级148名学生可以同时票坐这个摩天轮吗?通过计算说明。
【分析】根据题意,用四年级学生的平均体重乘上人数,求四年级学生的总体重,再与5000千克比较判断即可。
【解答】解:33×148=4884(千克)
5000千克>4884千克,所以四年级148名学生可以同时坐这个摩天轮。
答:四年级148名学生可以同时坐这个摩天轮。
【点评】此题考查了整数乘法的意义及整数大小的比较方法。
一.选择题(共5小题)
1.幸福小区有16幢楼,平均每幢住128户,幸福小区一共住了多少户?如图算式中用虚线框住的这一步计算的是( )
A.10幢楼住1280户 B.10幢楼住128户
C.1幢楼住128户 D.1幢楼住1280户
【分析】用两位数十位上的l乘三位数128,表示1个十乘128,得到128个十,即1280;表示10幢楼住了1280户。
【解答】解:根据分析,箭头所指的这步表示10幢楼住1280户。
故选:A。
【点评】本题考查三位数乘两位数的实际应用,关键是明确十位上的1表示1个十。
2.如图是两位同学计算“212×34”的过程,他们都运用了( )
A.乘法分配律 B.乘法结合律 C.乘法交换律
【分析】根据乘法分配律(a+b)×c=a×c+b×c进行解答即可。
【解答】解:212×34
=212×(30+4)
=212×30+212×4
=6360+848
=7208
都运用了乘法分配律。
故选:A。
【点评】熟练掌握乘法分配律是解答本题的关键。
3.下列算式中与125×88结果不相同的是( )
A.8×125×11 B.125×80+125×8
C.25×8+100×80 D.25×4×5×22
【分析】分别计算出各选项的结果,再进行比较即可。
【解答】解:125×88=11000
A.8×125×11
=1000×11
=11000
B.125×80+125×8
=10000+1000
=11000
C.25×8+1000×80
=200+80000
=80200
D.25×4×5×22
=100×5×22
=500×22
=11000
与125×88结果不相同的是25×8+1000×80。
故选:C。
【点评】本题主要考查了整数四则混合运算,注意运算的准确性。
4.与算式70×320结果相同的算式是( )
A.700×32 B.7×320 C.70×32
【分析】根据两位数乘三位数、一位数乘三位数、两位数乘两位数乘法的运算法则计算出结果,再进一步解答即可。
【解答】解:70×320=22400
A.700×32=22400
B.7×320=2240
C.70×32=2240
与算式70×320结果相同的算式是700×32。
故选:A。
【点评】本题主要考查了两位数乘三位数、一位数乘三位数、两位数乘两位数乘法的运算,注意运算的准确性。
5.一套桌椅176元,学校购买15套,一共需要多少元?竖式中□里的数表示( )。
A.购买1套需要多少元 B.购买5套需要多少元
C.购买10套需要多少元 D.购买15套需要多少元
【分析】竖式中□里的数是1760,是由176和10相乘所得,表示购买10套桌椅需要1760元钱。据此解答。
【解答】解:竖式中□里的数是1760,表示购买10套桌椅需要的钱数。
故选:C。
【点评】本题主要考查了两位数乘三位数乘法的竖式计算方法,明确各步的意义是解答本题的关键。
二.填空题(共5小题)
6.某客运公司共有107辆大客车,这些大客车一共可以坐 3852 人。
【分析】用客车的数量×每辆车可坐的人数即可算出这些大客车一共可以坐多少人。
【解答】解:107×36=3852(人)
所以这些大客车一共可以坐3852人。
故答案为:3852。
【点评】此题需要学生熟练掌握两位数乘三位数的计算方法并灵活运用。
7.一个59人的旅行团去承德避暑山庄游玩,每人的车费和门票费共计198元,一共大约需要准备 12000 元。
【分析】根据题意,用每人的车费和门票费乘人数59人,就可以算出需要准备的钱,因为是求大约需要准备多少元,所以最后结果估算即可。
【解答】解:198×59
≈200×60
=12000(元)
答:一共大约需要准备12000元。
故答案为:12000。
【点评】此题需要学生熟练掌握两位数乘三位数的估算方法并灵活运用。
8.我县中小学生大约有12万人。如果每人每天浪费2张纸,那么全县每天浪费的纸张摞起来的高度大约有 24 米。(每100张纸的厚度约为1厘米)
【分析】用每人每天浪费纸的数量乘人数,求出每天浪费多少张纸,再乘每张纸大约的厚度,即可求出全县每天浪费的纸张摞起来的高度大约有多少厘米,再根据100厘米=1米进行单位转换。
【解答】解:2×120000×(1÷100)
=240000×0.01
=2400(厘米)
2400厘米=24米
答:全县每天浪费的纸张摞起来的高度大约有24米。
故答案为:24。
【点评】本题主要考查了学生根据乘法、除法解决实际问题的能力以及长度单位的换算。
9.北京2022年冬奥会吉祥物“冰墩墩”和“雪容融”亮相热卖中。某公司买了25个“冰墩墩”,其单价为137元/个。
【分析】根据整数乘法的计算方法,137×5,表示买5个冰墩墩需要685元;137×20,表示买20个冰墩墩需要2740元;137×25,表示买25个冰墩墩需要3425元;据此解答。
【解答】解:
【点评】考查了整数乘法的计算方法的运用。
10.小明家离学校250米,他每天上学、回家要走1个来回,他一天要走 500 米,他一个月(按22天计算)要走 11000 米。
【分析】小明每天上学回家1个来回,也就是走了2个家到学校的路程,根据他上学一天走的路程=单次路程长度×走的次数解答。
根据他上学一天走的路程×一个月走的天数=一个月走的路程解答。
【解答】解:250×2=500(米)
答:他一天要走500米。
500×22=11000(米)
答:他一个月(按22天计算)要走11000米。
故答案为:500,11000。
【点评】解答本题的关键是:依据等量关系式,即:一天走的路程=单次路程长度×走的次数,代入数据即可解答。
三.判断题(共5小题)
11.225×80的积的末尾有三个0。 √
【分析】根据三位数乘两位数的计算法则,将算式计算出得数,即可解答。
【解答】解:225×80=18000
答:225×80的积的末尾有三个0,说法正确。
故答案为:√。
【点评】本题考查三位数乘两位数的计算。注意计算的准确性。
12.算式“2□□×2□”所得的积一定是四位数。 √
【分析】利用赋值法进行解答,将方框里填上最小的数,进行乘法计算。再填入最大的数,计算即可解答。
【解答】解:200×20=4000
299×29=8671
所以算式“2□□×2□”所得的积一定是四位数。原题说法正确。
故答案为:√。
【点评】本题考查三位数乘两位数的计算及应用。注意计算的准确性。
13.最大三位数与最小两位数的乘积是99000。 ×
【分析】最大三位数是999,最小两位数是10,将两数相乘,即可解答。
【解答】解:999×10=9990
原题说法错误。
故答案为:×。
【点评】本题考查三位数乘两位数的计算。注意计算的准确性。
14.一套演出服110元,买13套演出服,付1500元够。 √
【分析】根据“单价×数量=总价”求出13套演出服的总价,再和1500元比较即可。
【解答】解:110×13=1430(元)
1430<1500
所以付1500元够了,因此原题说法正确。
故答案为:√。
【点评】解答此题应根据总价、数量和单价三者之间的关系进行解答。单价×数量=总价。
15.350×40积的末尾有2个0。 ×
【分析】根据整数乘法的计算法则算出得数,再进一步解答即可。
【解答】解:350×40=14000
350×40积的末尾有3个0,所以原题说法错误。
故答案为:×。
【点评】解答本题关键是熟练掌握计算法则正确进行计算。要注意得数末尾0的个数。
四.计算题(共1小题)
16.用竖式计算。
(1)258×49=
(2)305×26
(3)580×26=
【分析】根据两位数乘三位数的竖式计算方法进行计算。
【解答】解:(1)258×49=12642
(2)305×26=7930
(3)580×26=15080
【点评】此题考查了学生的计算能力,计算时需认真仔细。
五.应用题(共5小题)
17.花园小学四年级师生共299人,准备包车去赏花。包车的价格是28元/人,老师带9000元够吗?
【分析】根据“单价×数量=总价”,因此用包车时每人的价钱乘总人数,最后与9000元比较即可。
【解答】解:28×299=8372(元)
8372元<9000元,所以老师带9000元够
答:老师带9000元够。
【点评】此题考查的是经济问题的计算,熟练掌握三位数与两位数的乘法计算是解答此题的关键。
18.青少年糖摄入量过多容易产生龋齿及肥胖,医生建议青少年每天大约需要45克糖比较合适,100天大约需要多少克糖?合多少千克?
【分析】根据题意,用每天大约需要摄入的糖乘100,就可以算出100天大约需要多少克糖,然后换算成千克。
【解答】解:45×100=4500(克)
4500克=4.5千克
答:100天大约需要4500克糖,合4.5千克。
【点评】此题需要学生熟练掌握两位数乘三位数的计算方法并灵活运用。
19.每人每天大约吃食盐6克,某小学共350名师生就餐。按这个标准,一个月(按22天算)大约需要食盐多少千克?
【分析】根据乘法的意义,用每人每天吃的食盐数乘350,计算出350人每天吃食盐的重量,然后再乘天数22就是一个月(按22天算)大约需要食盐多少克。再把克数换算成千克数。
【解答】解:6×350×22
=2100×22
=46200(克)
46200克=46.2千克
答:一个月大约需要食盐46.2千克。
【点评】此题考查了整数的乘法计算和单位之间的换算,解答此题的关键是确定350人每天吃食盐的重量。
20.王阿姨是洛阳驰援上海工作队的工作人员,她4月26日抵达上海后立即开始工作,上午入户消毒49户,下午入户消毒51户,按这样的工作进度她工作11天时间,能完成多少户的消毒工作?
【分析】先用49加51求出每天消毒的户数,再乘天数即可。
【解答】解:(49+51)×11
=100×11
=1100(户)
答:能完成1100户的消毒工作。
【点评】本题解答依据是:求几个相同加数的和,用乘法计算。
21.8吨食物够大象吃25天吗?
【分析】一天要吃353千克食物,根据乘法的意义,25天需要(353×25)千克,8吨食物即8000千克食物,算出后比较即可。
【解答】解:353×25=8825(千克)
8吨=8000千克
8000<8825
答:不够大象吃25天。
【点评】完成本题也可用8000除以25天,求出每天的吃的数量,比较得出。
一.选择题(共5小题)
1.(2022春•临朐县期末)和370×28得数相等的算式是( )
A.37×28 B.37×280 C.370×280 D.都不相等
【分析】一个因数扩大(或缩小)若干倍(0除外),另一个因数缩小(或扩大)相同的倍数,积不变;据此解答。
【解答】解:根据积不变性质可知,
和370×28得数相等的算式是37×280。
故选:B。
【点评】此题考查了积不变性质的灵活运用。
2.(2022春•临朐县期末)三位数乘两位数的积是( )
A.两位数 B.三位数
C.四位数 D.四位数或五位数
【分析】根据题意,假设三位数是100,两位数是10,或三位数是999,两位数是99,分别求出它们的乘积,然后再进一步解答。
【解答】解:假设三位数是100,两位数是10,或三位数是999,两位数是99;
100×10=1000,1000是四位数;
999×99=98901,98901是五位数。
所以三位数乘两位数,积可能是四位数或五位数。
故选:D。
【点评】根据题意,用赋值法能比较容易解决此类问题。
3.(2022春•临朐县期末)要使□□□×□□=36000,下列选项中正确的是( )
A.300×12 B.360×10 C.180×20 D.400×90
【分析】根据整数乘法的计算方法,分别求出算式的积,再判断即可。
【解答】解:A.300×12=3600
B.360×10=3600
C.180×20=3600
D.900×40=36000
故选:D。
【点评】本题主要考查因数有0的计算方法,掌握积的末尾有0与因数的特征是解答本题的关键。
4.(2022春•临朐县期末)学校准备给全校32个班每班配备1台饮水机,每台饮水机299元,一共需要( )元钱。
A.9269 B.9568 C.9600 D.9868
【分析】根据总价=单价×数量,进行解答即可。
【解答】解:299×32=9568(元)
答:一共需要9568元钱。
故选:B。
【点评】此题考查了单价、数量和总价之间的关系。
5.(2022春•双牌县期末)125×80的积( )
A.末尾有三个0 B.末尾有两个0
C.末尾有四个0 D.末尾有一个0
【分析】直接计算出125×80结果即可。
【解答】解:125×80=10000
积的末尾有4个0。
故选:C。
【点评】本题考查了两位数乘三位数,需熟练利用法则准确计算。
二.填空题(共5小题)
6.(2022春•临朐县期末)王老师带了2000元为学校购买了15个同样的篮球,每个篮球102元,要花 1530 元,还剩 470 元。
【分析】先根据“单价×数量=总价”求出15个同样篮球的总价,再与2000元作差即可。
【解答】解:102×15=1530(元)
2000﹣1530=470(元)
答:要花1530元,还剩470元。
故答案为:1530;470。
【点评】解答此题应根据总价、数量和单价三者之间的关系进行解答。总价÷数量=单价,单价×数量=总价,总价÷单价=数量。
7.(2022春•沂源县期末)125×80的积的末尾有 4 个零,105×60的积的末尾有 2 个零。
【分析】根据整数乘法的计算方法,先求出积,再进一步解答即可。
【解答】解:125×80=10000,积的末尾有4个零;
105×60=6300,积的末尾有2个零。
故答案为:4,2。
【点评】此题考查了整数乘法的计算方法,再进行解答。
8.(2022春•临朐县期末)供电公司共用34天为游乐园铺设电缆,平均每天铺设712米。根据下面的竖式在横线内填上适当的数。
【分析】笔算整数乘法时,先用第二个因数每一位上的数分别去乘第一个因数各个数位上的数,用因数哪一位上的数去乘,乘得的数的末尾就对齐哪一位,然后把各次乘得的数加起来,据此解答。
【解答】解:“2848”是第二个因数个位上的4乘第一个因数得到的,表示的是供电公司4天铺设了2848米;
“2136”实际上是21360,是第二个因数十位上的3,也就是30乘第一个因数得到的,表示的是供电公司30天铺设了21360米;
“24208”就是2848和21360的和,表示的是供电公司34天铺设了24208米。
【点评】此题需要学生熟练掌握两位数乘三位数的计算方法并灵活运用。
9.(2022春•南宫市期末)524×36的积是 五 位数。
【分析】直接计算出524×36的积,然后再进行判断。
【解答】解:524×36=18864,所以524×36的积是五位数。
故答案为:五。
【点评】此题需要学生熟练掌握两位数乘三位数的计算方法。
10.(2022春•偃师市期末)一个两位数与350相乘,积的末尾有且只有三个0,这个数最小是 20 。
【分析】要使一个两位数与350相乘,积的末尾有且只有三个0,这个两位数一定是偶数,用列举法解答即可。
【解答】解:350×10=3500
350×12=4200
350×14=4900
350×16=5600
350×18=6300
350×20=7000
故答案为:20。
【点评】此题考查了两位数乘三位数时积的末尾有多个0的计算,难度较大,需灵活分析因数中的数字特点。
三.判断题(共5小题)
11.(2022春•防城港期中)两个乘数的末尾共有两个0,则积的末尾就只两个有0。 ×
【分析】根据题意,假设其中一个数是200,另一个数是4或5,然后再进一步解答。
【解答】解:假设其中一个数是200,另一个数是4或5,
200×4=800,800的末尾有2个0,
200×5=1000,1000的末尾有3个0,
所以,两个因数的末尾一个有2个0,积的末尾不一定只有2个0。
故答案为:×。
【点评】根据题意,用赋值法能比较容易解决此类问题。
12.(2022春•万柏林区期末)30□×1□的乘积可能是四位数,也可能是五位数。 ×
【分析】可以把□中的数看成0或9进行计算,再进一步解答。
【解答】解:300×10=3000,积是四位数;
309×19=5871,积是四位数。
所以30□×1□的乘积是四位数,原题干说法错误。
故答案为:×。
【点评】本题主要考查了两位数乘三位数乘法的运算,用赋值法更能直观的进行说明。
13.(2022春•临朐县期末)因数的末尾共有几个0,积的末尾就有几个0。 ×
【分析】根据题意,通过举例的方法计算出两个因数的末尾都有0的算式的结果,然后再判断。
【解答】解:20×50=1000,两个因数的末尾共有2个0,此时积的末尾有3个0;故原题说法错误。
故答案为:×。
【点评】此题考查了整数乘法的计算,可以举例说明。
14.(2022春•裕华区期末)三位数乘两位数的乘积可能是五位数。 √
【分析】最大的两位数乘最大的三位数,乘积最大;最小的两位数乘最小的三位数,乘积最小;再判断积是几位数。
【解答】解:999×99=98901
100×10=1000
所以三位数乘两位数的乘积可能是五位数,说法是正确的。
故答案为:√。
【点评】本题考查两位数乘三位数的计算方法,关键是求出最大和最小的乘积。
15.(2022春•鹿邑县期中)要使285×□0的积是四位数,□里最大可以填4。 ×
【分析】由于要使285×□0的积是四位数,所以285×□0的积就不能是五位数,最小的五位数是10000,10000÷285=35……25。所以要使285×□0的积是四位数,□里可以填1、2、3,据此解答即可。
【解答】解:10000÷285=35……25,□里可以填1、2、3;
所以要使285×□0的积是四位数,□里最大填3。
故答案为:×。
【点评】本题根据积的情况来判断因数的情况,主要依据是否进位来判断.还要明白三位数乘两位数积可能是四位数,也可能是五位数。
四.计算题(共1小题)
16.(2022春•新邵县期末)列竖式计算。
148×45=
19×506=
820×23=
60×350=
【分析】根据整数乘法的竖式计算方法进行解答即可。
【解答】解:148×45=6660
19×506=9614
820×23=18860
60×350=21000
【点评】此题考查了整数乘法的计算方法及计算能力。
五.应用题(共5小题)
17.(2022春•浚县期末)该校六年级共有12个班,平均每个班捐图书48本,这届学生共捐给母校多少本图书?
【分析】每个班捐图书48本,12个班就是捐了12个48本,所以用12乘48,即可求出这届学生共捐给母校多少本图书。
【解答】解:12×48=576(本)
答:这届学生共捐给母校576本图书。
【点评】本题考查了两位数乘两位数的计算方法解决实际问题的能力。
18.(2022春•衡水期末)夏天到了,许多果农为了吸引顾客,将果园营销模式变成了采摘园,让来往的人们可以自由挑选新鲜水果。若采摘园一天接待184人,平均每人消货47元,那么一天赚多少元?
【分析】根据单价×数量=总价,代入数值即可求出一天赚多少元钱。
【解答】解:47×184=8648(元)
答:一天赚8648元。
【点评】本题主要考查了两位数乘三位数乘法的实际应用,明确单价、数量和总价之间的关系是解答本题的关键。
19.(2022春•川汇区期末)学校买来75盒彩色粉笔和125盒白色粉笔,每盒40支,一共有多少支粉笔?
【分析】先求出一共有多少盒粉笔,再求一共有多少支粉笔。
【解答】解:(75+125)×40
=200×40
=8000(支)
答:一共有8000支粉笔。
【点评】解答本题还可以先分别求出彩色粉笔和白色粉笔的支数,再求一共有多少支粉笔。
20.(2022春•南宫市期末)神舟十三号在轨飞行了183天,创造了中国航天员连续在轨飞行时间的最长纪录,神舟十三号一共飞行了多少小时?
【分析】一天有24小时,因为神舟十三号在轨飞行了183天,所以用“183×24”就可以求出神舟十三号一共飞行了多少小时。
【解答】解:183×24=4392(小时)
答:神舟十三号一共飞行了4392小时。
【点评】此题需要学生熟练掌握两位数乘三位数的计算方法并灵活运用。
21.(2022春•迎泽区期末)老鼠窟元宵山西省太原市的地方传统名小吃。此元宵皮儿绵中有粘,馅儿甜中有香,色泽洁白鲜亮,配料讲究,风味独特,2009年已被列入山西省非物质文化遗产。每袋元宵13元,张经理准备给公司117名员工每人发一袋,一共需要多少钱?
【分析】根据题意,用每袋元宵的价格乘员工人数就可以求出一共需要花的钱。
【解答】解:13×117=1521(元)
答:一共需要1521元钱。
【点评】此题需要学生熟练掌握两位数乘三位数的计算方法并灵活运用。
【期末专项】人教版数学五年级上册-第4讲 可能性 讲义(知识梳理+典例分析+举一反三+巩固提升): 这是一份【期末专项】人教版数学五年级上册-第4讲 可能性 讲义(知识梳理+典例分析+举一反三+巩固提升),文件包含期末专项人教版数学五年级上册第4讲可能性教师版知识梳理+典例分析+举一反三+巩固提升docx、期末专项人教版数学五年级上册第4讲可能性学生版知识梳理+典例分析+举一反三+巩固提升docx等2份试卷配套教学资源,其中试卷共37页, 欢迎下载使用。
【期末专项】人教版数学五年级上册-第3讲 小数除法 讲义(知识梳理+典例分析+举一反三+巩固提升): 这是一份【期末专项】人教版数学五年级上册-第3讲 小数除法 讲义(知识梳理+典例分析+举一反三+巩固提升),文件包含期末专项人教版数学五年级上册第3讲小数除法教师版知识梳理+典例分析+举一反三+巩固提升docx、期末专项人教版数学五年级上册第3讲小数除法学生版知识梳理+典例分析+举一反三+巩固提升docx等2份试卷配套教学资源,其中试卷共37页, 欢迎下载使用。
【期末专项】人教版数学五年级上册-第2讲 位置 讲义(知识梳理+典例分析+举一反三+巩固提升): 这是一份【期末专项】人教版数学五年级上册-第2讲 位置 讲义(知识梳理+典例分析+举一反三+巩固提升),文件包含期末专项人教版数学五年级上册第2讲位置教师版知识梳理+典例分析+举一反三+巩固提升docx、期末专项人教版数学五年级上册第2讲位置学生版知识梳理+典例分析+举一反三+巩固提升docx等2份试卷配套教学资源,其中试卷共55页, 欢迎下载使用。

