2021-2022学年天津市和平区高一(上)期末生物试卷(含答案解析)
展开2021-2022学年天津市和平区高一(上)期末生物试卷
1. 为探究植物A能否移植到甲地生长,某研究性学习小组通过实验测定了植物A细胞液的浓度,实验结果如表。为保证植物A移植后能正常生存,则甲地土壤溶液的浓度应( )
浓度(mol/L)
0.15
0.2
0.25
0.3
质壁分离状态
不分离
刚分离
显著分离
显著分离
A. ≤0.15mol/L B. ≤0.25mol/L C. ≥0.2mol/L D. ≥0.3mol/L
2. 酚氧化酶使无色的酚氧化生成褐色的物质,是引起去皮的梨和苹果褐变的最主要因素。下列相关叙述正确的是( )
A. 梨和苹果发生褐变后酚氧化酶立即被灭活
B. 酚氧化酶为梨和苹果发生褐变提供能量
C. 高温可以破坏酚氧化酶的空间结构使酶永久失活
D. 组成酚氧化酶的基本单位是氨基酸或脱氧核苷酸
3. 利用如图所示装置探究酵母菌的无氧呼吸,正确的操作方法是( )
A. A瓶先敞口培养一段时间后,再连通B瓶
B. A瓶密封后,应该立即连通B瓶
C. A瓶密封后,培养一段时间,再连通B瓶
D. 实验结束后,在B瓶中加入重铬酸钾检验酒精
4. ATP是细胞生命活动的直接能源物质,下面关于ATP的叙述,错误的是( )
A. ATP合成所需的能量由磷酸提供 B. 细胞质和细胞核中都有ATP的分布
C. ATP可以水解为ADP和磷酸 D. 正常细胞中ATP与ADP的比值相对稳定
5. 下列关于ATP的叙述,正确的是( )
A. ATP是细胞中的一种生物大分子物质
B. 为满足对能量的需求,肌细胞中贮存大量ATP
C. ATP是腺苷二磷酸的英文名称缩写
D. 细胞内ATP与ADP相互转化的能量供应机制,是生物界的共性
6. 下列有关豌豆的叙述,正确的是( )
A. 萌发初期,种子的有机物总重量增加 B. 及时排涝,能防止根细胞受酒精毒害
C. 进入夜间,叶肉细胞内ATP合成停止 D. 叶片黄化,叶绿体对红光的吸收增多
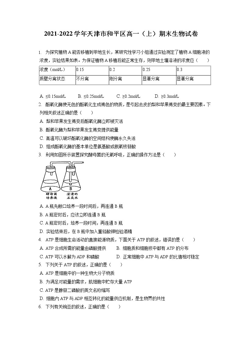
7. 将紫色洋葱鳞片叶表皮浸润在0.3g/mL的蔗糖溶液中,1分钟后进行显微观察,结果如图。下列叙述错误的是( )
A. 图中L是细胞壁,M是液泡,N是细胞质
B. 将视野中的细胞浸润在清水中,原生质体会逐渐复原
C. 实验说明细胞膜与细胞壁在物质通透性上存在显著差异
D. 本实验宜于采用洋葱鳞片叶的外表皮作为实验材料
8. 在光合作用中,RuBP羧化酶能催化CO2+C5(即RuBP)→2C3.为测定RuBP羧化酶的活性,某学习小组从菠菜叶中提取该酶,用其催化C5与14CO2的反应,并检测产物14C3的放射性强度。下列分析错误的是( )
A. 菠菜叶肉细胞内RuBP羧化酶催化上述反应的场所是叶绿体基质
B. RuBP羧化酶催化的上述反应需要在无光条件下进行
C. 测定RuBP羧化酶活性的过程中运用了同位素标记法
D. 单位时间内14C3生成量越多说明RuBP羧化酶活性越高
9. 在正常条件下进行光合作用的某植物,当突然改变某条件后,即可发现其叶肉细胞内五碳化合物含量突然上升,则改变的条件是( )
A. 降低二氧化碳浓度 B. 停止光照
C. 停止光照并降低二氧化碳浓度 D. 升高二氧化碳浓度
10. 在观察根尖分生组织细胞的有丝分裂实验中,下列处理及其目的恰当的是( )
A. 剪取根尖2~3mm,进行制片处理
B. 根尖放入盐酸液中解离,目的是使细胞分散
C. 染色后,需用清水漂洗去浮色再观察
D. 制片时需盖上盖玻片,然后,用拇指轻轻按压盖玻片
11. 如图表示两种细胞输入和输出物质的方式。下列相关叙述中,错误的是( )
A. 甲表示胞吞,乙表示胞吐
B. 甲和乙两种物质运输方式说明生物膜具有一定的流动性
C. 甲需要消耗ATP,而乙不需要
D. 消化腺细胞分泌消化酶的释放方式与乙图中的方式相同
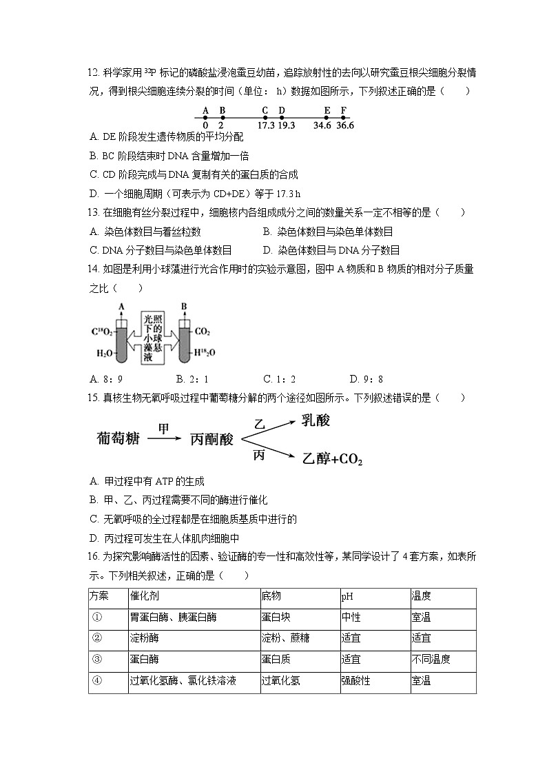
12. 科学家用32P 标记的磷酸盐浸泡蚕豆幼苗,追踪放射性的去向以研究蚕豆根尖细胞分裂情况,得到根尖细胞连续分裂的时间(单位: h)数据如图所示,下列叙述正确的是( )
A. DE 阶段发生遗传物质的平均分配
B. BC 阶段结束时 DNA 含量增加一倍
C. CD 阶段完成与 DNA 复制有关的蛋白质的合成
D. 一个细胞周期(可表示为 CD+DE)等于17.3 h
13. 在细胞有丝分裂过程中,细胞核内各组成成分之间的数量关系一定不相等的是( )
A. 染色体数目与着丝粒数 B. 染色体数目与染色单体数目
C. DNA分子数目与染色单体数目 D. 染色体数目与DNA分子数目
14. 如图是利用小球藻进行光合作用时的实验示意图,图中A物质和B物质的相对分子质量之比( )
A. 8:9 B. 2:1 C. 1:2 D. 9:8
15. 真核生物无氧呼吸过程中葡萄糖分解的两个途径如图所示。下列叙述错误的是( )
A. 甲过程中有ATP的生成
B. 甲、乙、丙过程需要不同的酶进行催化
C. 无氧呼吸的全过程都是在细胞质基质中进行的
D. 丙过程可发生在人体肌肉细胞中
16. 为探究影响酶活性的因素、验证酶的专一性和高效性等,某同学设计了4套方案,如表所示。下列相关叙述,正确的是( )
方案
催化剂
底物
pH
温度
①
胃蛋白酶、胰蛋白酶
蛋白块
中性
室温
②
淀粉酶
淀粉、蔗糖
适宜
适宜
③
蛋白酶
蛋白质
适宜
不同温度
④
过氧化氢酶、氯化铁溶液
过氧化氢
强酸性
室温
A. 方案①的目的是探究pH对酶活性的影响,自变量是酶的种类
B. 方案②的目的是验证淀粉酶的专一性,可用斐林试剂检测
C. 方案③的目的是验证温度对酶活性的影响,可用双缩脲试剂检测
D. 方案④的目的是验证酶的高效性,加酶的一组产生气泡数较多
17. 如图为细胞分裂过程中染色体数目变化曲线和细胞分裂某一时期的结构图。请据图回答下列问题。
(1)图A的cd段表示细胞分裂进入 ______期,此时期染色体变化的主要特点是着丝粒 ______,姐妹染色单体分开,成为两条 ______,并在 ______的牵引下移向细胞两极。
(2)从图A可以看出,经有丝分裂产生的子细胞与母细胞具有相同数量的 ______,所以细胞有丝分裂对于生物保持 ______有重要意义。
(3)图B表示的细胞处于 ______期,此时细胞中的染色体条数为 ______,每条染色体含 ______条姐妹染色单体,细胞中共含 ______个DNA分子。
18. 如表是H2O2在不同条件下的分解。据表回答:
试管号
处理
现象(略)
1
2mlH2O2+2滴蒸馏水
产生气泡很少
2
2mlH2O2+2滴FeCl3
产生气泡较多
3
2mlH2O2+2滴肝脏研磨液
产生气泡很多
4
2mlH2O2+2滴(煮沸)肝脏研磨液
基本同1
5
2mlH2O2+2滴肝脏研磨液+2滴5%HCl
基本同1
6
2mlH2O2+2滴肝脏研磨液+2滴5%NaOH
基本同1
7
*******
(1)比较2号与3号试管的实验现象,说明和无机催化剂相比较,酶的催化作用具有 ______。
(2)2号与3号的对照中,自变量是 ______。
(3)比较4号与3号试管的实验现象,说明______。
(4)设置5号、6号、7号试管对照实验是要探究 ______。7号试管的处理为 ______。
19. 生物体中的细胞膜、细胞器膜、核膜等统称为生物膜,图1显示了发生在生物膜上的物质运输,物质微粒的相对数目表示浓度高低,Ⅰ~Ⅳ表示细胞中的不同部位。
(1)生物膜有共同的基本结构,以下相关叙述正确的是 ______。
A.生物膜主要由胆固醇和蛋白质组成
B.生物膜均有脂质构成的双层分子结构
C.生物膜两侧均有多糖与蛋白质结合
D.生物膜上的蛋白质一般不会运动
(2)以下关于发生在图1细胞膜上的物质运输的叙述,正确的是 ______(多选)。
A.甘油以自由扩散方式进细胞
B.葡萄糖以主动运输方式进细胞
C.氨基酸以协助扩散方式进细胞
D.Na+以主动运输方式出细胞
(3)以下关于溶酶体的叙述,错误的是 ______。
A.溶酶体含有多种水解酶
B.溶酶体膜上不只①一种蛋白
C.溶酶体参与胞内消化过程
D.一个细胞只有一个溶酶体
(4)生物膜能提供多种酶结合的位点,膜面积与新陈代谢密切相关,以下结构与有效增大生物膜面积无关的是 ______。
A.线粒体的嵴
B.叶绿体的类囊体
C.内质网
D.核糖体
(5)图2显示线粒体外膜和内膜上蛋白质种类及蛋白质与脂质的比值,根据已学知识,结合图2分析膜蛋白与膜功能的关系:
20. 豆腐菜为一年生缠绕草本,含钙、铁元素丰富,常作为健康食材.叶片似圆形,肉质肥厚浓绿,也常作为研究光合作用的材料.某兴趣小组为研究CO2对豆腐菜光合作用强度的影响.采用不同浓度的NaHCO3溶液进行实验(NaHCO3溶液为光合作用提供原料,且浓度变化对溶液pH的影响忽略不计,其它实验条件相同),过程如图,结果如表.回答下列问题:
NaHCO3浓度
0%
1%
2%
3%
4%
5%
6%
7%
幼叶
0
0
5
6
4
0
0
0
成熟叶
0
2
7
10
9
1
0
0
(1)导致叶圆片上浮的原因是光合作用产生了______,该物质产生后的转移途径是______.
(2)当NaHCO3溶液浓度为2%~4%时,相同浓度下,幼叶的叶圆片上浮数量都比成熟叶少,说明幼叶的光合作用强度比成熟叶______(填“强”或“弱”).有人推测幼叶与成熟叶光合作用能力差异可能是叶片中光合色素的含量不同,可用______法来分离两种叶片的色素提取液,并观察比较两者色素带的______.
(3)在NaHCO3溶液为1%的溶液中,幼叶的叶圆片一直未上浮,原因是幼叶光合作用强度______呼吸作用强度.当浓度超过6%,叶圆片也都不上浮,最可能的原因是______.
21. 用物质的量浓度为2mol•L-1的乙二醇溶液和2mol•L-1的蔗糖溶液分别浸泡某种植物细胞,观察细胞的质壁分离现象,得到其原生质体体积变化情况如图所示。
请回答问题:
(1)原生质体体积A→B段的变化说明:在该段时间内水从原生质体渗出,细胞液浓度 ______(增大/减小)。
(2)在60s后,处于2mol•L-1蔗糖溶液中细胞的细胞液溶质浓度将 ______,此时,在细胞壁与原生质层之间充满了 ______溶液。要使该细胞快速复原,应将其置于 ______中。
(3)在120s后,处于2mol•L-1乙二醇溶液中细胞的原生质体体积的变化是由于 ______逐渐进入细胞内,引起细胞液溶质浓度 ______。
(4)能发生质壁分离的细胞还必须具有 ______等结构特点,因此该植物的部分活细不能发生质壁分离。
答案和解析
1.【答案】A
【解析】解:1、根据表格分析,植物A在浓度为0.15mol/L的溶液浓度中不分离,而在浓度为0.2mol/L的溶液中刚好发生质壁分离,而细胞液浓度范围等于未发生质壁分离和刚刚发生质壁分离的外界溶液的浓度范围,说明植物A的细胞液浓度为0.15~0.2mol/L。
2、当植物细胞液浓度小于土壤溶液浓度时,细胞会失水发生质壁分离,植物不能正常生存。因此,为保证植物移植后能正常生存,甲地土壤溶液的浓度应≤0.15mol/L。
故选:A。
根据题意和图表分析可知:植物A细胞液介于没有质壁分离和刚分离之间的浓度,为0.15-0.20mol/L,故为保证植物A移植后能正常生存,则甲地土壤溶液的浓度应≤0.15mol/L,植物才能主动吸水。
本题考查质壁分离的应用,意在考查学生分析表格和解决问题的能力,解答本题注意两点:1、待测细胞+一系列浓度梯度的分离剂进行显微镜观察,细胞液浓度范围等于未发生质壁分离和刚刚发生质壁分离的外界溶液的浓度范围;2、当细胞液浓度小于周围土壤溶液浓度时,细胞会失水发生质壁分离,植物将不能正常生存。
2.【答案】C
【解析】解:A、梨和苹果发生褐变后酚氧化酶没有立即被灭活,A错误;
B、酚氧化酶能降低化学反应所需的能量,但不能为化学反应提供能量,B错误;
C、高温可以破坏酚氧化酶的空间结构使酶永久失活,C正确;
D、酶是蛋白质或RNA,因此其基本组成单位是氨基酸或核糖核苷酸,D错误。
故选:C。
1、酶的本质:酶是活细胞产生的具有催化作用的有机物,其中绝大多数是蛋白质,少数是RNA.
2、酶促反应原理:
(1)活化能:分子从常态转变为容易发生化学反应的活跃状态所需要的能量;
(2)酶的作用机理:降低化学反应所需要的活化能.
3、酶的特性:高效性、专一性、反应条件温和.
4、影响酶活性的因素:温度、pH、酶的抑制剂等.
本题考查酶的相关知识,要求考生识记酶的概念及化学本质,掌握酶促反应的原理及影响酶活性的因素,能结合所学的知识准确答题。
3.【答案】C
【解析】解:ABC、探究酵母菌的无氧呼吸时,A瓶应先密封培养一段时间,目的是消耗瓶中的氧气,然后再连通B瓶,AB错误,C正确;
D、实验结束后,在A瓶中加入重铬酸钾检验酒精,颜色由橙色变成灰绿色,D错误。
故选:C。
1、实验原理:
(1)酵母菌是一种单细胞真菌,在有氧和无氧的条件下都能生存,属于兼性厌氧菌,因此便于用来研究细胞呼吸的不同方式。
(2)CO2可使澄清石灰水变混浊,也可使溴麝香草酚蓝水溶液由蓝变绿再变黄。根据石灰水混浊程度或溴麝香草酚蓝水溶液变成黄色的时间长短,可以检测酵母菌培养CO2的产生情况。
(3)橙色的重铬酸钾溶液,在酸性条件下与乙醇(酒精)发生化学反应,在酸性条件下,变成灰绿色。
2、实验装置图:
本题结合实验装置图,考查探究酵母菌细胞呼吸方式实验,对于此类试题,需要考生注意的细节较多,如实验的原理、实验采用的方法、实验现象等,需要考生在平时的学习过程中注意积累。
4.【答案】A
【解析】解:A、ATP合成所需的能量由光合作用或呼吸作用提供,A错误;
B、细胞质和细胞核中都会发生耗能反应,因此都有ATP的分布,B正确;
C、ATP可以水解为ADP和磷酸(Pi),C正确;
D、正常细胞中ATP与ADP相互转化,它们的比值相对稳定,D正确。
故选:A。
ATP的中文名称叫腺苷三磷酸,其结构简式为A-P~P~P,其中A代表腺苷,P代表磷酸基团,-代表普通磷酸键,~代表特殊化学键。ATP为直接能源物质,在体内含量不高,可与ADP在体内迅速转化。
本题考查ATP的相关知识,要求考生识记ATP的结构特点,掌握ATP与ADP相互转化的过程,能结合所学的知识准确答题。
5.【答案】D
【解析】解:A、ATP由1分子核糖、1分子含氮碱基和3分子磷酸组成,不是生物大分子,A错误;
B、ATP在生物体内含量很少,但与ADP处于迅速的动态转化之中,B错误;
C、ATP是腺苷三磷酸的英文名称缩写,C错误;
D、细胞内ATP与ADP可相互转化,这种转化时时刻刻在进行,ATP与ADP互相转化的能量供应机制,也是生物界的共性,D正确。
故选:D。
ATP由1分子核糖、1分子含氮碱基和3分子磷酸组成,含有两个高能磷酸键,其中远离腺苷的高能磷酸键容易断裂释放其中的能量;细胞内ATP的含量很少,但ATP的需求量很大,ATP与ADP的转换满足了细胞对能量的大量需求;细胞内ATP与ADP互相转化的能量供应机制,是生物界的共性。
本题的知识点是ATP的化学组成和特点,ATP与ADP相互转化过程和意义,对于相关的基础知识的记忆是解题的关键。
6.【答案】B
【解析】解:A、种子萌发初期,未长出绿色叶片无法进行光合作用合成有机物,但萌发需要细胞呼吸提供能量,这会消耗有机物,所以萌发初期,种子的有机物总重量减少,A错误;
B、如果不及时排涝,豌豆根就会因缺氧而进行无氧呼吸产生酒精毒害细胞,B正确;
C、夜间细胞呼吸没有停止,仍能继续合成ATP,C错误;
D、叶片黄化,说明叶片缺少叶绿素,叶绿素主要吸收红光和蓝紫光,剩下的类胡萝卜素主要吸收蓝紫光,因此叶片黄化,叶绿体对红光的吸收减少,D错误。
故选:B。
植物只有光合作用能合成有机物,而呼吸作用会消耗有机物,为生物活动提供能量。植物在缺氧条件下,进行无氧呼吸产生酒精。合成ATP的途径有光合作用和呼吸作用。叶绿体中的色素包含叶绿素和类胡萝卜素,其中叶绿素主要吸收红光和蓝紫光,而类胡萝卜素主要吸收蓝紫光。
本题考查细胞呼吸原理在生产和生活中的应用、叶绿体中色素的分布及作用、影响光合作用速率的环境因素等知识,要求考生识记细胞呼吸的基本过程及总反应式,能根据细胞呼吸原理合理的解释A、B和C选项;同时还要求考生掌握叶绿体中色素的种类及功能,对D选项作出正确的判断。
7.【答案】A
【解析】解:A、图中N表示原生质层与细胞壁之间的空隙,由于细胞壁具有全透性,因此里面填充的是蔗糖溶液,A错误;
B、清水的浓度小于细胞内溶液的浓度,细胞可以吸水膨胀,会逐渐发生质壁分离复原,B正确;
C、细胞壁通透性较大,蔗糖分子可以进入,细胞膜的具有选择透过性,蔗糖分子不能进入细胞,说明细胞膜与细胞壁在物质透过性上存在显著差异,C正确;
D、洋葱鳞片叶外表皮细胞有大液泡,适宜作为该实验的实验材料,D正确。
故选:A。
分析图解:图示中L表示细胞壁;M表示液泡;N表示原生质层与细胞壁之间的空隙,由于细胞壁具有全透性,因此里面填充的是蔗糖溶液。
本题主要考查细胞的质壁分离以及复原实验及原理,意在考查学生对基础知识的理解,难度适中。
8.【答案】B
【解析】解:A、菠菜叶肉细胞内RuBP羧化酶是植物体内催化CO2固定的酶,反应的场所是叶绿体基质,A正确;
B、CO2+C52C3的反应需要在二氧化碳供应和五碳化合物存在条件下进行,B错误;
C、测定该酶活性的方法用到了14C3,属于同位素标记法,C正确;
D、根据题意,单位时间内14C3生成量越多说明RuBP羧化酶活性越高,D正确。
故选:B。
RuBP羧化酶是植物体内催化CO2固定的酶,能够催化CO2+C5→2C3.暗反应反应进行的场所是叶绿体基质。
本题主要考查二氧化碳的固定过程,意在强化学生对光合作用暗反应过程的理解与运用。
9.【答案】A
【解析】解:A、降低环境中的CO2浓度,导致C5转变成C3的速率下降,C5的消耗速率减少,而短时间内三碳化合物的还原不变,所以五碳化合物的含量上升,A正确;
B、停止光照,光反应停止,导致ATP和[H]减少,因此C3转变成C5的速率变慢,C5合成速率减少;但暗反应中二氧化碳的固定能进行,即C5能转变成C3,C5的消耗速率不变。因此C5的含量下降,B错误;
C、由于停止光照,ATP和[H]减少,C3转变成C5的速率下降,C5的合成速率大大下降;同时降低二氧化碳的浓度时,使C5转变成C3的速率下降,C5的消耗速率大大下降。因此C5的含量基本不变,不会突然上升,C错误;
D、升高二氧化碳浓度,二氧化碳的固定反应加强,消耗的五碳化合物的量增加,C5的消耗速率增大;而光反应不受影响,即C3转变成C5的速率不变,C5的合成速率不变,所以五碳化合物含量下降,D错误。
故选:A。
五碳化合物突然上升的原因有两种:
①五碳化合物的合成量不变,而消耗量减少,这种情况是由于暗反应中二氧化碳的含量降低;
②五碳化合物的合成量增加,而消耗量不变,这种情况是由于[H]和ATP的量增多,原因是光反应加强.
在解答此题时,要注意总结.如停止光照强度或提高二氧化碳浓度时,都能导致C3增多,C5减少;提高光照强度和降低二氧化碳浓度时,都能导致C3减少,C5增多.
10.【答案】A
【解析】解:A、剪取洋葱根尖2~3mm解离并制作临时装片进行实验,A正确;
B、根尖放入盐酸和酒精的混合液中解离,目的是使细胞彼此分离开来,B错误;
C、观察根尖有丝分裂实验中,解离后先用清水漂洗,然后再用龙胆紫染色,C错误;
D、制片时,用镊子把根尖弄碎,盖上盖玻片,再盖上载玻片,然后用拇指轻轻地按压载玻片,D错误;
故选:A。
观察细胞有丝分裂实验的步骤:解离(解离液由盐酸和酒精组成,目的是使细胞分散开来)、漂洗(洗去解离液,便于染色)、染色(用龙胆紫、醋酸洋红等碱性染料)、制片(该过程中压片是为了将根尖细胞压成薄层,使之不相互重叠影响观察)和观察(先低倍镜观察,后高倍镜观察)。
本题考查观察细胞的有丝分裂实验,对于此类试题,需要考生注意的细节较多,如实验的原理、实验采用的试剂及试剂的作用、实验操作步骤等,需要考生在平时的学习过程中注意积累。
11.【答案】C
【解析】解:A、甲过程显示膜包裹物质,并形成小泡进入细胞中,是胞吞;乙过程是相反,是胞吐过程,A正确;
B、甲和乙两种物质运输方式说明生物膜具有一定的流动性,B正确;
C、胞吞和胞吐的结构基础是细胞膜具有一定的流动性,C错误;
D、消化腺细胞分泌消化酶的释放方式是胞吐,与乙图中的方式相同,D正确。
故选:C。
大分子物质出入细胞的方式
运输
方式
运输方向
运输特点
实例
胞吞
细胞外→细胞内
需要能量,不需要载体蛋白
白细胞吞噬病菌
变形虫吞噬食物颗粒
胞吐
细胞内→细胞外
胰腺细胞分泌胰岛素
本题考查是胞吞和胞吐的过程和结构基础,考查学生识图能力和理解能力,考查生命观念和科学思维的核心素养。
12.【答案】B
【解析】解:A、DE 阶段为分裂间期,而遗传物质的平均分配发生在分裂期,A错误;
B、BC阶段为分裂间期,此期间发生了DNA的复制,该阶段结束时DNA含量增加一倍,B正确;
C、CD阶段为分裂期,CD阶段之前就完成了与DNA复制有关蛋白质的合成,C错误;
D、一个细胞周期应先是分裂间期、后是分裂期,图中的细胞周期可用BC+CD或DE+EF表示、不能用CD+DE表示,D错误。
故选:B。
1、细胞周期是连续分裂的细胞一次分裂完成开始到下一次分裂完成为止称为一个细胞周期,包括分裂间期和分裂期,分裂间期持续的时间比分裂期长,分裂间期完成DNA分子的复制和有关蛋白质的合成,分裂期主要完成遗传物质的平均分配.
2、分析题图:题图是科学家用 32P 标记的磷酸盐浸泡蚕豆幼苗,追踪放射性的去向以研究蚕豆根尖细胞分裂情况,得到根尖细胞连续分裂的时间(单位:h)数据图,根据题意和图示分析可知AB、CD、EF段表示分裂期,BC、DE段表示分裂间期.
本题结合直线图,考查细胞周期的相关知识,意在考查考生分析直线图提取有效信息的能力,考试识记细胞周期的概念、能用图示表示细胞周期并正确区分分裂间期和分裂期是解题的关键.
13.【答案】B
【解析】解:A、细胞有丝分裂过程中染色体数目与着丝粒数目是始终相等的,A错误;
B、染色体复制前,染色单体数为0,染色体复制后一条染色体上有两条染色单体,着丝粒分裂后,染色单体又消失为0,染色体数目却始终不会为0,B正确;
C、细胞有丝分裂过程中,只要存在染色单体,每条染色单体上含有一条DNA,此时DNA分子数目与染色单体数目始终相等,否则染色单体数为0,C错误;
D、细胞有丝分裂过程中,染色体复制前,染色体数:DNA数=1:1,经过染色体复制后,染色体数:DNA数=1:2,D错误。
故选:B。
有丝分裂过程中染色体数目、DNA数目以及染色单体数目变化曲线:
本题着重考查了有丝分裂过程中细胞中DNA、染色体、染色单体的数量变化以及它们之间的关系,考生可以识记这三者的变化曲线图,根据曲线图解决相关问题,难度适中。
14.【答案】A
【解析】解:根据光反应的过程可以看出,氧气中氧元素的来源于水中的氧原子,所以A物质是O162,B物质是O182,所以图中A物质和B物质的相对分子质量之比16:18=8:9。
故选:A。
光合作用包括光反应阶段和暗反应阶段.光反应阶段(场所是叶绿体的类囊体膜上):水的光解产生[H]与氧气,以及ATP的形成.暗反应阶段(场所是叶绿体的基质中):CO2被C5固定形成C3,C3在光反应提供的ATP和[H]的作用下还原生成糖类等有机物.
本题主要考查光合作用中元素去向的问题,解题的关键是掌握光合作用的生理过程中的各个化学方程式,在反应方程式中,最最核心的就是水的光解的反应式,可以直接推导出氧气中氧元素来源于水分子.
15.【答案】D
【解析】解:A、甲为无氧呼吸的第一阶段,该过程会释放少量的能量,形成少量的ATP,A正确;
B、酶具有专一性,因此甲、乙、丙过程需要不同的酶进行催化,B正确;
C、无氧呼吸的全过程都是在细胞质基质中进行的,C正确;
D、人体细胞无氧呼吸不会产生酒精和二氧化碳,只能产生乳酸,D错误。
故选:D。
分析题图:甲为无氧呼吸的第一阶段,乙与丙都是无氧呼吸的第二阶段。
本题结合图解,考查细胞呼吸的相关知识,要求考生识记细胞呼吸的类型、过程及产物等基础知识,能正确分析题图,再结合所学的知识准确答题。
16.【答案】B
【解析】解:在探究pH对酶活性的影响实验中,自变量是pH,A错误;
淀粉酶能将淀粉分解,不能将蔗糖分解,利用斐林试剂检测生成物可以达到目的,B正确;
根据酶的专一性,蛋白酶可以将蛋白块分解,但蛋白酶的化学本质是蛋白质,能够与双缩脲试剂发生紫色反应,C错误;
在高温、过酸、过碱的条件下,酶的空间结构遭到破坏,导致酶失火,D错误。
故选:B。
在探究pH对酶活性的影响实验中,自变量是pH;利用淀粉酶、淀粉和蔗糖为材料验证酶的专一性时,要注意使用斐林试剂检测;蛋白酶的化学本质是蛋白质,能够与双缩脲试剂发生紫色反应;高温、过酸、过碱使酶的空间结构遭到破坏,导致酶失火。
本题主要考查实验设计,意在考查学生能根据所学的知识,设计实验的能力。
17.【答案】后 分裂 染色体 纺锤丝 染色体 遗传性状的稳定性 有丝分裂中 4 2 8
【解析】解:(1)图A中cd段表示细胞分裂进入后期,后期染色体变化的主要特点是着丝粒分裂,姐妹染色单体分离成为染色体,染色体在纺锤丝牵引下移向细胞两极。
(2)从图A可以看出,起点和终点相同,即经有丝分裂产生的子细胞与母细胞具有相同数量的染色体。所以细胞有丝分裂对于生物保持遗传性状的稳定性有重要意义。
(3)图B表示的细胞处于有丝分裂中期,此时细胞中的染色体数目为4条,每条染色体含2条姐妹染色单体和2个DNA分子,因此共含有8个DNA分子。
故答案为:
(1)后 分裂 染色体 纺锤丝
(2)染色体 遗传性状的稳定性
(3)有丝分裂中 4 2 8
分析题图:A图表示有丝分裂中核内染色体数目的动态变化过程,其中ab段表示前期;bc段表示中期;cd段表示后期;de段表示末期;B图细胞着丝点都排列在赤道板上,处于有丝分裂中期。该细胞中含有4条染色体、8个DNA分子,此时染色体数目与体细胞相同,因此该生物体细胞含有4条染色体。
本题结合曲线图和细胞分裂图,考查有丝分裂过程及变化规律,要求考生识记有丝分裂不同时期的特点,掌握有丝分裂过程中染色体数目变化规律,能准确判断A图中各区段所代表的时期及B图细胞所处的时期,再结合所学的知识准确作答。
18.【答案】高效性 催化剂的种类 酶的活性受温度影响 pH对酶活性的影响 2mlH2O2+2滴肝脏研磨液+2滴蒸馏水
【解析】解:(1)2试管加入催化剂是FeCl3,3试管加入肝脏研磨液(内含过氧化氢酶),结果是3试管产生气泡比2试管多,这说明和无机催化剂相比较,酶具有高效性。
(2)2试管加入催化剂是FeCl3,3试管加入肝脏研磨液(内含过氧化氢酶),故2号与3号的对照中,自变量是催化剂的种类。
(3)3号与4号试管的自变量是温度,比较4号与3号试管的实验现象,说明酶的活性受温度影响。
(4)5号、6号、7号试管的自变量是pH值,故设置5号、6号、7号试管对照实验是要探究pH对酶活性的影响,7号试管的作用是对照作用,应是2mlH2O2+2滴肝脏研磨液+2滴蒸馏水。
故答案为:
(1)高效性
(2)催化剂的种类
(3)酶的活性受温度影响
(4)pH对酶活性的影响 2mlH2O2+2滴肝脏研磨液+2滴蒸馏水
1、酶的特性:高效性、专一性和作用条件温和。
2、影响酶活性的因素主要是温度和pH,在最适温度(pH)前,随着温度(pH)的升高,酶活性增强;到达最适温度(pH)时,酶活性最强;超过最适温度(pH)后,随着温度(pH)的升高,酶活性降低.另外低温酶不会变性失活,但高温、pH过高或过低都会使酶变性失活。
本题结合表格数据,考查酶的特性和影响酶活性的因素,考查学生理解能力和获取信息的能力,考查生命观念和科学探究的核心素养。
19.【答案】B ACD D D
【解析】解:(1)解:A、生物膜主要由磷脂和蛋白质组成,A错误;
B、生物膜均有脂质构成的双层分子结构,B正确;
C、生物膜外侧有多糖与蛋白质结合,C错误;
D、生物膜上的蛋白质一般是可以运动的,D错误。
故选:B。
(2)由图1可知:A.甘油以自由扩散方式进细胞,A正确;
B.葡萄糖可以协助扩散方式进细胞,B错误;
C.氨基酸以协助扩散方式进细胞,C正确;
D.Na+以主动运输方式进细胞,D正确。
故选:ACD。
(3)结合图1和右表分析:A.溶酶体含有多种水解酶,A正确;
B.溶酶体不只一种运输氢离子的蛋白,B正确;
C.溶酶体参与胞内消化过程,可以分解损伤、衰老的细胞结构,C 正确;
D.细胞中有多个溶酶体,D错误。
故选:D。
(4)由于核糖体无膜结构,所以与有效增大生物膜面积无关的是:D。
(5)膜蛋白与膜功能的关系:膜蛋白数量越多,种类越多,末端功能就越复杂。
故答案为:
(1)B
(2)ACD
(3)D
(4)D
(5)膜蛋白数量越多,种类越多,末端功能就越复杂
题图分析:图1表示物质跨膜运输,Ⅰ~Ⅳ表示细胞中的不同部位。①②分别表示溶酶体膜上的载体、线粒体内膜上的酶。图2表示线粒体外膜和内膜上蛋白质种类及蛋白质与脂质的比值,由柱形图可以看出,线粒体外膜比内膜上蛋白质种类及蛋白质与脂质的比值都小。
本题考查了物质跨膜运输的方式及膜的结构和功能的相关知识,意在考查考生的识记能力和区分能力。考生要能够区分自由扩散、协助扩散和主动运输的区别,识记不同物质跨膜运输的方式、识记膜的结构和功能。
20.【答案】O2 从叶绿体向线粒体和细胞外转移 弱 纸层析 宽度和颜色深度 小于或等于 高浓度NaHCO3溶液致使细胞失水死亡
【解析】解:(1)根据题意可知,叶圆片进行光合作用产生氧气,浮力增大使得叶圆片上浮,氧气产生后可以从叶绿体向线粒体和细胞外转移.
(2)据表分析,当NaHCO3溶液浓度为2%~4%时,相同浓度下,幼叶的叶圆片上浮数量都比成熟叶少,说明幼叶的光合作用强度比成熟叶弱,产生氧气较少,浮力较小.光合作用的色素常用纸层析法进行分离,并观察比较两者色素带的宽度和颜色深度可以推测是叶片中光合色素的含量不同.
(3)在NaHCO3溶液为1%的溶液中,幼叶的叶圆片一直未上浮,原因是幼叶光合作用强度小于或等于呼吸作用强度.当浓度超过6%,高浓度NaHCO3溶液致使细胞失水死亡,叶圆片也都不上浮.
故答案为:
(1)O2 从叶绿体向线粒体和细胞外转移
(2)弱 纸层析 宽度和颜色深度
(3)小于或等于 高浓度NaHCO3溶液致使细胞失水死亡
根据题意可知:该实验的自变量是二氧化碳浓度(即NaHCO3浓度)和不同的叶片,因变量是单位时间内叶圆片上浮的数量,即探究二氧化碳浓度对净光合速率的影响.据此分析作答.
本题结合图表主要考查光合作用的测定实验,意在强化学生对叶圆片上浮法测定光合作用的相关实验的理解与运用.题目难度中等.
21.【答案】增大 缓慢增大后趋于稳定 蔗糖溶液 清水 乙二醇 增大 大液泡
【解析】解:(1)原生质体体积A→B段均下降,说明2mol/L的乙二醇溶液和2mol/L的蔗糖溶液浓度大于植物细胞细胞液浓度,引起细胞失水,即水从原生质体渗出,发生质壁分离,细胞液浓度变大。
(2)2mol/L的蔗糖溶液的坐标曲线,在60s后以后保持不变,且一直小于初始状态时的体积,说明细胞的失水达到最大限度,此后细胞液浓度将不变。由于细胞壁是全透性,则在细胞壁与原生质层之间充满了蔗糖溶液;将其置于清水或低于细胞液浓度的其他溶液中,细胞吸水,发生质壁分离的复原。
(3)2mol/L的乙二醇溶液的坐标曲线,在120s以后的变化为:原生质体体积不断增大,最后恢复原状,说明120s以后,乙二醇溶液进入细胞,细胞液浓度变大,细胞开始吸水,发生质壁分离复原。
(4)不是该植物的所有细胞均可发生质壁分离,发生质壁分离的细胞须具有细胞壁和大液泡。
故答案为:
(1)增大
(2)缓慢增大后趋于稳定 蔗糖溶液 清水
(3)乙二醇 增大
(4)大液泡
由图可知,某种植物细胞处于乙二醇溶液中,外界溶液浓度高于细胞液浓度,发生质壁分离,原生质体体积变小,细胞液浓度增大;随后乙二醇溶液以自由扩散的方式进入细胞,细胞液浓度增加,细胞吸水,发生质壁分离复原。
本题结合曲线图,考查细胞质壁分离与质壁分离复原现象及其原因,要求考生识记物质进行细胞的方式及各自的特点;掌握细胞发生质壁分离及复原的条件,明确一定浓度的乙二醇溶液会使细胞发生质壁分离后自动复原,再根据题干信息判断各曲线代表的含义。
2022-2023学年天津市和平区高三(上)期末生物试卷(含答案解析): 这是一份2022-2023学年天津市和平区高三(上)期末生物试卷(含答案解析),共21页。
2022-2023学年天津市和平区高二(上)期末生物试卷(含答案解析): 这是一份2022-2023学年天津市和平区高二(上)期末生物试卷(含答案解析),共20页。
2022-2023学年天津市和平区高一(上)期末生物试卷(含答案解析): 这是一份2022-2023学年天津市和平区高一(上)期末生物试卷(含答案解析),共18页。试卷主要包含了 下列现象不属于渗透作用的是等内容,欢迎下载使用。

