教科版科学四年级上册 期中专题3 呼吸与健康 专项复习
展开专题3 呼吸与健康 专项复习
【知识梳理】
1.人的呼吸器官有:鼻腔、气管、支气管、肺等。
2.人的呼吸实际上是在进行着气体交换,使氧气进入血液,同时排出二氧化碳。
3.吸气时含有氧气的空气由鼻腔或口腔进入气管,再进入肺中,胸腔扩张,腹部收缩,膈肌向下运动;
呼气时交换后的气体由肺部到气管,再由鼻腔或口腔呼出体外,胸腔收缩,腹部放松,膈肌向上运动。
4.呼出的和吸入的气体相比,氧气含量减少了,二氧化碳含量增加了,氮气含量不变。
5.一个正常人在平静状态下,每分钟呼吸20 次左右。每分钟心跳80 次左右。
6.为什么运动时呼吸会加快?
因为人体运动的过程中,需要消耗大量的氧气,所以呼吸的次数要比平时多,以便呼出和吸入比平时多的气体。
7.我们每时每刻都在进行着呼吸,伴随着运动量的增加,每分钟呼吸的次数也会增加。
8.为什么运动时心跳会加快?
因为伴随着身体运动量的增加,人需要更多氧气,心跳也就逐渐加快,以便输送出更多的血液。
9.肺活量是指人体吸入最多空气后,再尽力呼出的气体总量,肺活量的单位是毫升。
10.经常锻炼身体,会提高我们的呼吸能力,增大肺活量,获得更多的氧气。经常锻炼的人呼吸次数更少,运动后更快恢复正常呼吸。
【典例分析】
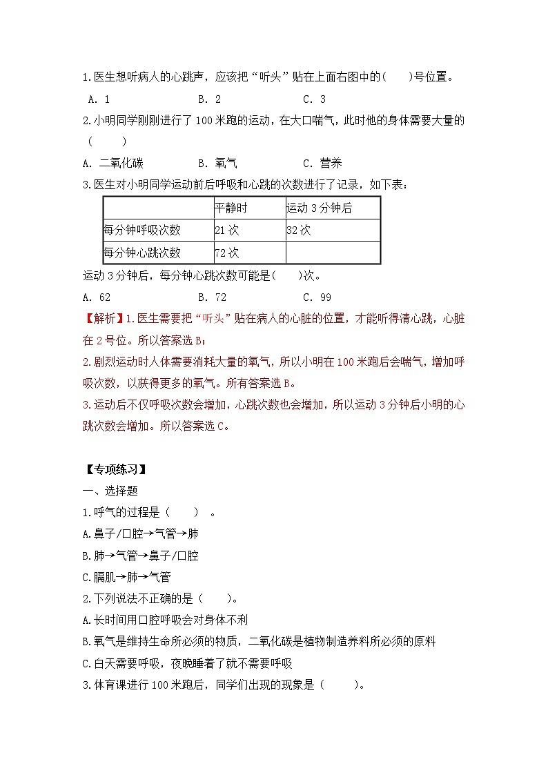
下面左图是医生在看病时常用的一种仪器(听诊器),它由三部分组成,分别是听头、胶管、听筒。
1.医生想听病人的心跳声,应该把“听头”贴在上面右图中的( )号位置。
A.1 B.2 C.3
2.小明同学刚刚进行了100米跑的运动,在大口喘气,此时他的身体需要大量的( )
A.二氧化碳 B.氧气 C.营养
3.医生对小明同学运动前后呼吸和心跳的次数进行了记录,如下表:
| 平静时 | 运动3分钟后 |
每分钟呼吸次数 | 21次 | 32次 |
每分钟心跳次数 | 72次 |
|
运动3分钟后,每分钟心跳次数可能是( )次。
A.62 B.72 C.99
【解析】1.医生需要把“听头”贴在病人的心脏的位置,才能听得清心跳,心脏在2号位。所以答案选B;
2.剧烈运动时人体需要消耗大量的氧气,所以小明在100米跑后会喘气,增加呼吸次数,以获得更多的氧气。所有答案选B。
3.运动后不仅呼吸次数会增加,心跳次数也会增加,所以运动3分钟后小明的心跳次数会增加。所以答案选C。
【专项练习】
一、选择题
1.呼气的过程是( ) 。
A.鼻子/口腔→气管→肺
B.肺→气管→鼻子/口腔
C.膈肌→肺→气管
2.下列说法不正确的是( )。
A.长时间用口腔呼吸会对身体不利
B.氧气是维持生命所必须的物质,二氧化碳是植物制造养料所必须的原料
C.白天需要呼吸,夜晚睡着了就不需要呼吸
3.体育课进行100米跑后,同学们出现的现象是( )。
A.呼吸比较深,呼吸频率不变
B.呼吸比较浅,呼吸频率增加
C.呼吸深度和呼吸频率都增加
4.关于运动与呼吸的关系描述正确的是( )。
A.运动时呼吸变慢
B.运动时呼吸与平静状态下一样
C.运动时,随着运动量的增加呼吸急促
5.列说法正确的是( )。
A.不是每个人都有肺活量
B.每个人的肺活量大小都是一样的
C.阳阳爱运动,豆豆不爱运动,阳阳的肺活量可能要比豆豆的大
6.经常锻炼身体,会增大我们的肺活量,获得更多的( )。
A.氧气 B.营养 C.二氧化碳
二、判断题
1.白天需要呼吸,到了晚上睡着了就不需要呼吸了。( )
2.我们呼吸里的气体只有二氧化碳。( )
3.上课时,我们静静地坐在那儿认真听老师讲课时,呼吸是平稳的。( )
4.在安静状态下,人每分钟呼吸60次左右。( )
5.每次测得的肺活量值都不一样,可以选择平均值作为自己的肺活量值。( )
三、综合题
如图是一个肺活量测试袋,飞飞和亮亮两个人各拿了一个,分别往测试袋里
用力吹气。
1.他们这是在研究 大小的实验。
2.飞飞的测量袋鼓起后的数值是1000毫升,亮亮的测量袋鼓起后的数值是1200毫升。 的肺活量大一些。
【参考答案】
一、选择题
1.B
2.C
3.C
4.C
5.C
6.A
二、判断题
1.×
2.×
3.√
4.×
5.×
三、综合题
1.肺活量
2.亮亮
专题2 呼吸与消化——2023年小升初科学教科版专题复习四年级上册: 这是一份专题2 呼吸与消化——2023年小升初科学教科版专题复习四年级上册,共21页。
教科版科学四年级上册 期中专题2 声音的强弱与高低 专项复习: 这是一份教科版科学四年级上册 期中专题2 声音的强弱与高低 专项复习,共6页。
教科版科学四年级上册 期中专题1 声音的产生与传播 专项复习: 这是一份教科版科学四年级上册 期中专题1 声音的产生与传播 专项复习,共6页。

