浙教版八年级下册第5节 生物的呼吸和呼吸作用精品ppt课件
展开3.5 生物的呼吸和呼吸作用 第2课时
一、选择题
1.如图所示为验证动物需要呼吸的实验装置,下列有关说法错误的是( )
A.在实验前应该检验装置的气密性
B.为了使实验现象更明显,可适当增加试管内的昆虫数量
C.实验时为便于操作和观察,应该用手握紧试管
D.为更好地控制变量,可在乙试管内放入等数量的同种死昆虫
2.为了研究呼吸作用,甲瓶中装入萌发的大豆种子,乙瓶中装入等量煮熟的大豆种子。一段时间后,分别放入燃烧的蜡烛,观察到甲瓶中的蜡烛立刻熄灭,乙瓶中的蜡烛仍能燃烧一段时间(如图)。分析实验现象,能得出结论是( )
A.呼吸作用产生了水 B.呼吸作用消耗了有机物
C.呼吸作用产生了热量 D.呼吸作用消耗了氧气
3.为探究植物种子呼吸作用的产物,用如图装置进行对照实验:先在A、B试管中加入等量的澄清石灰水,再往A试管中加入适量的已浸水及消毒的蚕豆种子,则试管B中应加入等量的( )
A.已浸水及消毒的绿豆种子 B.已浸水及未消毒的蚕豆种子
C.已煮熟及未消毒的蚕豆种子 D.已煮熟及消毒的蚕豆种子
4.家庭中一般利用冰箱来储存水果和蔬菜,其主要目的是( )
A.降低温度,加快呼吸作用
B.降低温度,减缓呼吸作用
C.减少水分,加快呼吸作用
D.减少氧气,减缓呼吸作用
5.宇宙间一切物质的运动和变化都需要能量来维持。下列关于能量的说错的是( )
A.飞行的蒲公英种子具有机械能 B.人在运动时要消耗能量
C.植物的生长都需要太阳能 D.人在睡觉时不消耗能量
6.人每时每刻都在呼吸,人呼吸的目的是( )
A.吸入新鲜的空气 B.释放出二氧化碳
C.释放有机物中的废物 D.释放细胞内有机物中的能量
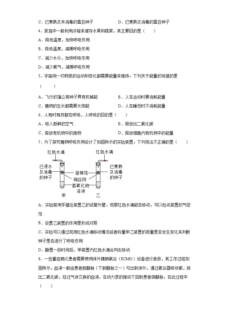
7.为了探究植物呼吸作用设计了如图所示的实验装置。下列说法不正确的是( )
A.实验前用手握住装置乙的试管外壁,观察红色水滴能否移动,可以检点装置的气密性
B.设置乙装置的作用是形成对照
C.实验可以通过观测红色水滴移动情况或者称量甲乙装置的质量是否发生变化来判断种子是否进行了呼吸作用
D.静置一段时间后,甲装置内红色水滴会向右移动
8.一些重症肺炎患者需要使用体外膜肺氧合(ECMO)设备进行急救,其工作过程如图所示。血液一般由患者股静脉(下肢静脉之一)引出到体外,通过氧合器吸收氧,排出二氧化碳,经过气体交换的血液,在动力泵的推动下回到患者颈静脉。在此过程中( )
A.流经ECMO后血液中的二氧化碳增加
B.氧合器中氧气从浓度低处扩散到浓度高处
C.氧合器模拟了肺与血液间的气体交换
D.人体在ECMO中完成了呼吸作用
9.小东将几百粒吸水豌豆种植于疏松土壤中,每过5天取出20粒种子(或20棵种苗),劈开并加热至重量不变,并将每次的重量统计后绘制成图,请你从图中选出你认为能代表实验结果的那一条曲线( )
A.A B.B
C.C D.D
10.在探究植物的呼吸作用实验中,所用的保温瓶已作灭菌处理,保温瓶内的环境条件适宜。将适量、等质量的正在萌发和煮熟过的种子分别装入两个保温瓶后密闭,多次测定有关的量,并绘制成如图所示的曲线。下列判断符合客观事实的是( )
A.若Y表示瓶内温度,则a表示萌发的种子
B.若Y表示瓶内氧气量,则c表示煮熟过的种子
C.若Y表示种子的质量,则b表示萌发的种子
D.若Y表示瓶内二氧化碳量,则c表示煮熟过的种子
11.“神舟十一号”的宇航员们穿着厚厚的宇航服。根据太空环境,在下列功能中:①控制温度、湿度;②供给氧气;③控制气压、抗射线辐射;④收集雨水;⑤无线通讯;⑥与外界进行气体交换,宇航服应具备的是( )
A.③④⑤⑥ B.①②⑤⑥
C.①②③⑤ D.②③④⑤
12.下图表示两种动物呼吸耗氧量随环境温度变化的关系,则甲可能是( )
A.蝙蝠 B.老虎
C.青蛙 D.鸵鸟
二、填空题
13.“山芋窖内多水珠”说明了植物的呼吸作用可产生 。“萝卜放久了会空心,吃起来口感不好”即营养成分减少了,说明植物的呼吸作用需要分解 ,新鲜的蔬菜、潮湿的粮食堆久了会发热,说明植物的呼吸作用产生 。
14.在家庭盆栽花卉时,一般要干透后再浇水;如果经常浇水反而会对植物生长的生长不利。这是因为经常浇水会影响根的______。
15.为了探究植物呼吸作用,小金设计了如图所示的实验装置:
(1)静止一段时间后,甲装置内红色水滴会向右移动,是因为试管内的______(填化学式)减少,而导致气压减小的缘故。
(2)小金同学认为可能是乙装置漏气导致红色水滴移动不明显。小华同学用一个简单操作证明了该装置气密性是良好的,你认为小华同学的操作和现象是_____________________。
(3)小金用天平分别称出甲、乙两个装置的质量,若前后质量有变化,即可证明种子进行了呼吸作用。你赞同他的做法吗?说明你的理由。_______________________。
16.某兴趣小组同学用甲图实验装置测量种子萌发时吸收氧气的速率,在锥形瓶中放入一定量事先用水浸泡过并用消毒剂清洗过的种子(不影响种子的生命力)。实验开始时U形管左侧与右侧液面相平,每隔半小时量出右侧管内液面的高度变化,实验结果见乙图。回答下列问题:
(1)种子事先要用消毒剂清洗是为了__________。
(2)种子萌发时呼吸作用加剧,造成温度上升,这会使实验测得的数据不能准确反映真实情况,这一因素会使测得的吸收氧气量比真实的偏__________。
三、探究题
17.小乐同学想要探究空气对种子萌发的影响,他制定了如下计划:
瓶号 | 1 | 2 | 3 | 4 |
种子 | 10粒相同的种子 | 10粒相同的种子 | 10粒相同的种子 | 10粒相同的种子 |
环境 条件 | 不放水 置于温暖处 | 放适量水 置于温暖处 | 放适量水 置于冰箱保鲜层 | 放过量水 置于温暖处 |
(1)如果他们想证明“种子萌发需要充足的空气”,应选择______为一组对照实验。
(2)1号瓶和3号瓶不能构成一组对照实验,原因是______。
(3)种子萌发时需要空气,其根本原因是下列那一项______。
A.种子不停地进行呼吸作用 B.种子不停地吸收水分 C.种子不停地输送养料
18.如图所示为验证动物需要呼吸的实验装置。
(1)试管乙的作用___________
(2)实验10分钟后记录数据如下表,甲装置中,红色液滴向橡皮塞方向有明显移动。为什么?___________。
| 红色夜滴与橡皮塞之间的距离 | |
开始时 | 10分钟后 | |
甲装置 | 9.0cm | 4.6cm |
乙装置 | 9.2cm | 9.1cm |
(3)表格数据显示:乙装置红墨水有细小移动,请对此提出一种合理的解释___________。
19.某研究小组在常温下设计如图实验。请根据图示,回答下列问题。
(1)该实验可探究的问题是______;
(2)实验中的加热操作的作用是______;
(3)预测两天后的实验现象是______。
20.小科用如图所示装置来测定种子呼吸作用速率。
【实验步骤】
取6个相同的盛有等量饱和氢氧化钡溶液的广口瓶,称取30克已消毒刚萌发的小麦种子,平均分成6份,将其中的3份煮熟,分组进行实验:将种子装入小篮内,立即塞紧瓶塞,每隔10分钟轻轻晃动几次广口瓶。30分钟后打开瓶塞迅速取出小篮,滤去瓶中沉淀物,向滤液中先滴入2滴酚酞试液,液体变红,再滴入等浓度草酸(一种酸)溶液至红色恰好消失,记录消耗草酸溶液的体积。
【实验数据】
实验组别 | 1 | 2 | 3 | 4 | 5 | 6 |
种子类别 | 萌发的种子 | 煮熟的种子 | ||||
消耗草酸体积/mL | 9.34 | 9.36 | 9.35 | 11.40 | 11.40 | 11.40 |
消耗草酸平均体积/mL | 9.35 | 11.40 | ||||
【交流讨论】
(1)实验中煮熟的种子起______作用。
(2)每隔10分钟轻轻晃动几次广口瓶是为了______。
(3)小科通过______反映种子呼吸作用速率。
参考答案:
1.C
【解析】
【详解】
A、为了防止呼吸作用产生的二氧化碳逸出,因此在实验前应该检验装置的气密性,选项正确;
B、二氧化碳能够使澄清的石灰水变浑浊,昆虫的数量越多呼吸作用释放的二氧化碳越多,效果越明显,可适当增加试管内的昆虫数量,选项正确;
C、实验时为便于操作和观察,应该用试管架固定而不是手握紧试管,选项错误;
D、对照实验是唯一变量实验,因此为更好地控制变量,可在乙试管内放入等数量的同种死昆虫,选项正确,
故选C。
2.D
【解析】
【分析】
【详解】
只有活的细胞才能进行呼吸作用,煮熟的种子没有生命了不能进行呼吸作用。萌发的种子呼吸作用旺盛,而呼吸作用吸收氧气产生二氧化碳,因此甲瓶中的蜡烛立即熄灭,而乙瓶中煮熟的种子不能呼吸,里面的氧气比甲的多,因此蜡烛会燃烧,通过这个实验验证了萌发的种子进行呼吸时消耗氧气。
故选D。
3.D
【解析】
【分析】
(1)呼吸作用是有机物在氧的参与下分解成二氧化碳和水,同时释放出能量的过程。
(2)二氧化碳能使澄清的石灰水变浑浊,氧气有助燃的特性。
(3)对照实验:在探究某种条件对研究对象的影响时,对研究对象进行的除了该条件不同以外,其他条件都相同的实验。
【详解】
探究实验中的单一变量原则体现了除了变量不同外,其它条件均相同。若要探究植物种子呼吸作用的产物,则变量是种子,除种子活性不同外其它均相同,故实验中装置B中应加入等量的已煮熟及消毒的种子,并将其置于与装置A相同的温度环境中。
故选D。
4.B
【解析】
【分析】
在人类生产生活中,经常通过抑制呼吸作用的原理来保存种子和保鲜水果、蔬菜,通过中耕松土和排涝促进植物根的呼吸作用,来保证植物的正常生长。所以一般家庭是利用冰箱来保鲜水果、蔬菜,冰箱能延长果蔬储存时间的主要原因是降低了环境温度,减缓了呼吸作用。
【详解】
A.冰箱能延长果蔬储存时间的主要原因是降低了环境温度,减缓了呼吸作用,不是加快呼吸作用,A错误。
B.冰箱能延长果蔬储存时间的主要原因是降低了环境温度,减缓了呼吸作用,B正确。
C.降低环境温度,会减缓呼吸作用,不是加快呼吸作用,C错误。
D.冰箱能延长果蔬储存时间的主要原因是降低了环境温度,减缓了呼吸作用,不是减少了环境中氧气的含量,减缓了呼吸作用,D错误。
故选B。
5.D
【解析】
【分析】
细胞内有机物在氧的参与下被分解成二氧化碳和水,同时释放能量的过程,叫做呼吸作用。这一过程可用反应式表示如下:有机物+氧气→二氧化碳+水+能量。
【详解】
A.蒲公英种子飞行过程中位置不断变化,属于机械运动,飞行的蒲公英种子具有机械能,正确。
BD.人体各项生命活动需要都需要消耗能量,人在运动时要消耗能量,人在睡觉时也要维持基础代谢,呼吸、心跳等都在进行,所以也在消耗能量,B正确,D错误。
C.植物的生长依赖光合作用固定的太阳能,植物将光能转化为化学能储存在制造的有机物中,来维持生命活动,正确。
故选D。
【点睛】
人体消耗能量的途径是:维持基础代谢,劳动消耗,生长需要。
6.D
【解析】
【分析】
当血液流过组织处毛细血管时,由于组织细胞里氧气的含量比动脉血中的少,而二氧化碳的含量比动脉血中的多,因此血液中的氧扩散到细胞里,细胞里的二氧化碳扩散到血液。
【详解】
当血液中的氧气扩散到组织细胞后,将细胞内的有机物分解为二氧化碳和水,同时将有机物内储存的能量释放出来,供人体生命活动的需要;这个过程发生在细胞内的线粒体里。
故选D。
【点睛】
细胞内有两种能量转换器:叶绿体和线粒体;线粒体是广泛存在于动物细胞和植物细胞中的细胞器,是细胞呼吸产生能量的主要场所.叶绿体是绿色植物细胞中广泛存在的一种含有叶绿素等色素的质体,是植物细胞进行光合作用的场所。
7.C
【解析】
【分析】
【详解】
A、实验前用手握住装置乙的试管外壁,试管受热气体膨胀,红色水滴向外移动,否则装置的气密性不好,因此实验前用手握住装置乙的试管外壁,观察红色水滴能否移动,这是为了检查装置的气密性,故A正确。
B、图中两个装置中分别装有萌发的种子和煮熟的种子,一段时间后,由于甲瓶中的种子在呼吸时,产生二氧化碳,乙瓶由于煮熟的种子,红色水滴变化不大,因此设置乙装置的作用是形成对照,故B正确。
C、如图所示:不论是甲装置,还是乙装置,它们的装置密闭,前后质量没有变化,因此不能通过质量的变化明种子进行了呼吸作用,故C错误。
D、甲中种子的呼吸作用消耗氧气呼出二氧化碳,甲装置中气体减少,气压下降。因此,静止一段时间后,甲装置内红色水滴会向右移动,故D正确。
故选C。
8.C
【解析】
【分析】
呼吸系统的组成包括呼吸道和肺两部分。呼吸道包括鼻腔、咽、喉、气管、支气管,是呼吸的通道,呼吸道保证了气体的畅通;肺由许多肺泡构成,外面包绕着丰富的毛细血管和弹性纤维,肺泡的壁和毛细血管壁都很薄,只有一层上皮细胞构成,这些特点都有利于气体交换,因此肺是气体交换的主要场所。
【详解】
A.通过氧合器(ECMO)吸氧,排出二氧化碳,血液中的二氧化碳降低,静脉血转化为动脉血,故A错误。
B.氧合器中氧气从浓度高处扩散到浓度低处,故B错误。
C.体外膜肺氧合(ECMO)设备工作的原理是:血液一般由患者股静脉(下肢静脉之一)引出到体外,通过氧合器吸收氧,排出二氧化碳,经过气体交换的血液,在动力泵的推动下回到患者颈静脉,可见氧合器模拟了肺与血液间的气体交换,故C正确。
D.人体在ECMO中完成了肺泡与血液的气体交换,不是呼吸作用,呼吸作用是在人体组织细胞内完成的,故D错误。
故选C。
9.C
【解析】
【分析】
(1)呼吸作用是指生物体内的有机物在细胞内经过一系列的氧化分解,最终生成二氧化碳或其他产物,并且释放出能量的总过程。
(2)光合作用是指绿色植物通过叶绿体,利用光能把二氧化碳和水转变成储存着能量的有机物,并释放出氧气的过程。
【详解】
种子萌发的过程中只能进行呼吸作用,消耗有机物,故开始时有机物的量减少;当种子发育成幼苗时,植物开始进行光合作用,由于叶片中的色素和酶在不断的增多,故光合作用强度将变大,光合作用合成的有机物越多。因此C曲线与实验结果相符。
故选C。
【点睛】
本题以图形为载体,着重考查了光合作用、呼吸作用过程中的物质变化方面的知识,意在考查考生能识记并理解所学知识的要点,把握知识间的内在联系,形成一定知识网络的能力,并且具有一定的分析能力和理解能力。
10.A
【解析】
【分析】
萌发的种子能进行呼吸作用,煮熟过的种子不能进行呼吸作用,呼吸作用实质上是细胞内有机物在氧气的参与下被分解成二氧化碳和水,同时释放出能量的过程。
【详解】
A.若Y表示瓶内温度,a曲线升高,表示释放了热量,煮熟过的种子不能进行呼吸作用释放热量,因此a表示正在萌发的种子,A正确。
B.若Y表示瓶内氧气量,c曲线逐渐减少,表示呼吸作用消耗氧气,煮熟过的种子不能进行呼吸作用消耗氧气,因此c表示正在萌发的种子,B错误。
C.若Y表示种子的质量,b曲线是水平,表示质量不变,萌发的种子呼吸作用消耗有机物,质量减小,因此b表示煮熟过的种子,C错误。
D.若Y表示瓶内二氧化碳的量,a曲线升高,表示产生了二氧化碳,煮熟过的种子不能进行呼吸作用产生二氧化碳,因此a表示正在萌发的种子,c表示煮熟的种子,D错误。
【点睛】
解答此类题目的关键是理解掌握呼吸作用的概念和过程。
11.C
【解析】
【分析】
根据太空环境情况,以及环境因素对人体健康的影响判断。
【详解】
太空环境情况复杂,温度低、湿度不同于地球,无氧气供给呼吸,气压低,多辐射,宇航员将穿着宇航服走出飞船船舱,进行“太空行走”,首先要解决上述问题,另外宇航员身处险境,要随时保持与飞船的联系,故解决无线通迅问题也是关键。
故选C。
【点睛】
本题主要考查宇航员的宇航服的用途,了解太空环境情况及对人体健康的影响,是解题的关键。
12.C
【解析】
【分析】
题图表示两种动物呼吸作用耗氧量随环境温度变化的关系图解,作为恒温动物其体温不随环境温度变化而变化,但在低温环境中维持体温相对稳定,需增加产热,代谢增强,氧气消耗量较多;变温动物的体温随环境温度降低而降低,酶活性减弱,代谢减慢,氧气消耗量较少,由此判断题图中的甲是变温动物,乙是恒温动物。
【详解】
由分析可知,甲是变温动物,乙是恒温动物。蝙蝠、老虎属于哺乳动物,鸵鸟属于鸟类,这三种动物均属于恒温动物,青蛙属于两栖动物,体温随环境温度而改变,属于变温动物。故甲可能是青蛙。
故选C。
【点睛】
本题以图形作为题干信息的载体,考查温度影响动物的耗氧量的知识,考生通过分析呼吸作用耗氧量随环境温度变化的关系图解判断出甲是变温动物、乙是恒温动物是解题的关键。
13.
【解析】
【分析】
呼吸作用指的是细胞内有机物在氧的参与下被分解成二氧化碳和水,同时释放能量的过程。
【详解】
“山芋窖内多水珠”说明了植物的呼吸作用可产生水。由于萝卜在贮存时能进行呼吸作用,而呼吸作用是把体内储存的有机物加以分解产生二氧化碳和水,所以萝卜由于体内的有机物减少而空心。植物进行呼吸作用消耗氧气分解有机物,释放能量,新鲜的蔬菜、潮湿的粮食含水量多,呼吸作用旺盛,释放了大量的能量,堆在一起会出现发热现象,甚至腐烂。
【点睛】
解答此类题目的关键是会运用所学知识解释生产生活中某些现象。
14.呼吸作用
【解析】
【分析】
此题考查的知识点是植物的呼吸作用在生产上的应用,解答时可以从根的呼吸特点方面来切入。
【详解】
植物的根呼吸的是空气中的氧气,经常浇水,花土总是含有大量的水分,水把土壤缝隙中的空气排挤出来了,使土壤的氧气过少,根毛无法呼吸,导致根烂掉;在家庭盆栽花卉时,一般要干透后再浇水。如果经常浇水反而会对植物生长的生长不利,这是因为经常浇水会影响根的呼吸作用(或呼吸)。
【点睛】
解答此类题目的关键是理解根呼吸的是空气中的氧。
15. 用手握住试管,观察到红色水滴向右移动了一段距离,放手后又能回到原位置 不赞同;不论是甲装置,还是乙装置,它们的装置均密闭,由质量守恒定律可知前后质量都没有变化,因此小金的做法不能证明种子进行了呼吸作用。
【解析】
【分析】
种子的呼吸作用消耗氧气,产生二氧化碳,氢氧化钠溶液吸收二氧化碳,密闭试管中气压减小,甲图红墨水向右移动;煮熟的种子不进行呼吸作用,红墨水不发生移动。两个装置的总质量保持不变,密闭气体不逸出、不进入,且遵循质量守恒。
【详解】
(1)种子的呼吸作用消耗氧气,产生二氧化碳,氢氧化钠溶液吸收二氧化碳,密闭试管中气压减小,甲图红墨水向右移动;因此主要是因为减少,导致气压减小,红墨水向右移动;
(2)图乙装置可以利用热胀冷缩原理检查装置的气密性;具体操作和现象是:用手握住试管,观察到红色水滴向右移动了一段距离,放手后又能回到原位置;
(3)不赞同;不论是甲装置,还是乙装置,它们的装置均密闭,由质量守恒定律可知前后质量都没有变化,因此小金的做法不能证明种子进行了呼吸作用。
16. 杀死种子表面的微生物,防止微生物的呼吸作用干扰实验结果 小
【解析】
【详解】
(1)种子事先要用消毒剂清洗可以杀死种子表面的微生物,防止微生物的呼吸作用干扰实验结果,故填杀死种子表面的微生物,防止微生物的呼吸作用干扰实验结果。
(2)种子萌发时呼吸作用加剧,造成温度上升,瓶中的气体受热膨胀,则实验前后气体的体积变化较小,这一因素会使测得的吸收氧气量比真实的偏小,故填小。
17. 2和4 变量过多,温度和空气的量都不同 A
【解析】
【分析】
对照实验要注意的问题:①每次只能改变一个因素;②确保实验的公平,即除了改变的那个因素外,其他因素应保持一样。
【详解】
(1)根据对实验设置的认识,如果他们想证明“种子萌发需要充足的空气”,应选择2瓶和4瓶为一组对照实验,通过放入过量水淹没种子来改变空气条件。
(2)1号瓶和3号瓶不能构成一组对照实验,原因是变量过多,温度和空气的量都不同。
(3)种子在萌发过程中所进行的一系列复杂的生命活动,是需要能量的。只有种子不断地进行呼吸,从外界获得氧气,进行呼吸作用,释放能量,才能保证生命活动的正常进行和种子的正常萌发。
18. 形成对照 动物呼吸作用消耗氧气产生二氧化碳被碱石灰吸收,装置内气压小于外界大气压,液柱向左移 乙装置中空气中二氧化碳被碱石灰吸收/装置温度降低/外界气压变大
【解析】
【分析】
根据呼吸作用吸收氧气和释放二氧化碳,碱石灰能吸收二氧化碳进行分析。
【详解】
(1)甲装置中有动物,乙装置中无动物,因此试管乙的作用是形成对照。
(2)由于动物呼吸作用消耗氧气,产生二氧化碳,而二氧化碳能够被碱石灰吸收,因此试管内的气压会小于外界大气压,在大气压的作用下液柱会向左移。
(3)乙装置红墨水有细小移动,是由于乙装置中碱石灰吸收空气中的二氧化碳,从而使装置内气体减少,但空气中二氧化碳含量少,故在外界大气压的作用下,红墨水有细小移动。
19. 泥土中有无微生物 杀死微生物,作对照 甲瓶中无明显现象,乙瓶中澄清石灰水变浑浊
【解析】
【分析】
控制变量在进行科学实验的概念,是指那些除了实验因素(自变量)以外的所有影响实验结果的变量,这些变量不是本实验所要研究的变量,所以又称无关变量、无关因子、非实验因素或非实验因子。土壤是指地球表面的一层疏松的物质,由各种颗粒状矿物质、有机物质、水分、空气、微生物等组成,能生长植物。
【详解】
(1)由甲乙实验装置可知,该实验通过观察澄清石灰水是否变浑浊的现象,来验证土壤中是否存在微生物。
(2)强热处理的土壤中的微生物都被杀死了,与乙组形成对照。
(3)甲组中没有微生物的存在无法进行呼吸作用,所以甲组澄清石灰水没有明显现象,而乙组土壤中存在微生物,其呼吸作用会产生二氧化碳,所以乙组的澄清石灰水会变浑浊。
20. 对照或对比或比较 有利于二氧化碳的充分吸收或加快吸收(反应) 萌发的种子和煮熟的种子30分钟消耗草酸溶液体积的平均值之差
【解析】
【分析】
【详解】
(1)实验中煮熟的种子起对照作用。
(2)每隔10分钟轻轻晃动几次广口瓶是为了有利于二氧化碳的充分吸收。
(3)通过萌发的种子和煮熟的种子30分钟消耗草酸溶液体积的平均值之差反映种子呼吸作用速率。
浙教版八年级下册第5节 生物的呼吸和呼吸作用精品ppt课件: 这是一份浙教版八年级下册<a href="/kx/tb_c94228_t3/?tag_id=26" target="_blank">第5节 生物的呼吸和呼吸作用精品ppt课件</a>,文件包含35生物的呼吸和呼吸作用2pptx、35生物的呼吸和呼吸作用2教学设计表格式doc、35生物的呼吸和呼吸作用2学案含答案doc、种子呼吸作用mp4、鱼的呼吸mpg等5份课件配套教学资源,其中PPT共31页, 欢迎下载使用。
初中科学浙教版八年级下册第5节 生物的呼吸和呼吸作用获奖ppt课件: 这是一份初中科学浙教版八年级下册第5节 生物的呼吸和呼吸作用获奖ppt课件,文件包含ZJ版八下35生物的呼吸和呼吸作用2pptx、ZJ版八下35生物的呼吸和呼吸作用2课后小练习doc、动物的呼吸mp4、种子的呼吸mp4等4份课件配套教学资源,其中PPT共28页, 欢迎下载使用。
初中浙教版第5节 生物的呼吸和呼吸作用完整版课件ppt: 这是一份初中浙教版第5节 生物的呼吸和呼吸作用完整版课件ppt,文件包含35生物的呼吸和呼吸作用第1课时课件pptx、35生物的呼吸和呼吸作用第1课时练习docx等2份课件配套教学资源,其中PPT共21页, 欢迎下载使用。

