科学九年级上册第3节 有机物和有机合成材料习题
展开2.3 有机物和有机合成材料
【知识网络】
【知识掌握】
一、一些简单的有机物
1.有机物的概念。
(1)通常将含碳的化合物叫有机化合物,简称有机物。 跟有机物相对应的是无机物,它包括单质和无机化合物 。
(2)碳的氧化物、碳酸、碳酸盐,虽是含 碳 的化合物,但由于它们在结构、组成、性质上都跟无机化合物相似,所以,通常将它们归到无机物中。
(3)有机物大多含有碳、氢、氧、氮等元素。
2.甲烷
(1)甲烷的化学式为CH4,它是最简单的一种有机物。
(2)沼气、天然气和石油气的主要成分都是甲烷。火星的大气层也发现有很多的甲烷
(3)由于甲烷气体与空气或氧气混合点燃时,易发生爆炸,故使用前需要验纯 。家庭在使用沼气或天然气体作燃料时要注意安全。
3.除甲烷外,
(1) 打火机中液体的主要成分---丁烷(C4H10),易被液化、具有可燃性
它在空气中燃烧的化学方程式:2C4H10 + 13O2 === 8CO2 + 10H2O
(2) 乙炔C2H2 ,具有可燃性,燃烧能产生3000度以上的高温,可以用于焊接和切割金属。
它在空气中燃烧的化学方程式: 2C2H2 + 5O2 === 4CO2 + 2H2O
4.有机物的特性。
(1)大部分有机物熔点较低,易挥发,不易导电,易燃烧等。
(2)许多有机物,如酒精、乙醚、苯等都是常见的、很好的溶剂
5.有机物的用途。
(1)甲烷是常见的清洁燃料。 (2)乙炔燃烧火焰用来割断或焊接金属。
(3)乙烯是重要的化工原料。 (4)酒精用于消毒和作燃料。
(5)乙酸用作食醋。
二、对生命活动具有重大意义的有机物
1.有机物是生物体各组织的主要成分。人体的生长发育和体内各组织的新陈代谢,都需要各种有机物的参与。
2.人体内最基本的有机物有糖类、蛋白质、脂肪等。
(1)糖类是人体消耗能量的主要来源(供能物质),也是合成人体中许多重要化合物的原料。常见的糖类有葡萄糖(单糖)、果糖、蔗糖、麦芽糖、乳糖,最简单的糖类是葡萄糖(C6H12O6)。
(2)蛋白质是构成生物体的基本物质,蛋白质是细胞结构里最复杂多变的一类大分子。相对分子量约在1.2~100万之间。蛋白质由C、H、O、N四种元素组成。
(3)脂肪:由碳、氢、氧三种元素组成,摄入的脂肪,一部分通过氧化转化为生命活动所需的能量,另一部分以贮存能量的形式存在于体内(皮下脂肪)。
3.人每天摄取的食物,大部分都是有机物。这些有机物在生命活动中经过消化吸收、贮存、转化、消耗等过程不断地变化着,实现各种物质的转化和能量的转移。
4.自然界物质循环的基本途径。
(1)自然界中各种无机物通过被植物吸收,从自然环境进入生物圈,变成有机物。
(2)通过生物之间的食物关系进行转移。生物体通过呼吸作用,将有机物转化为无机物,通过生物的排泄物和尸体的分解,使有机物变成无机物,回到自然环境中去。
5.有机合成材料:合成塑料、合成纤维和合成橡胶
【例题精析】
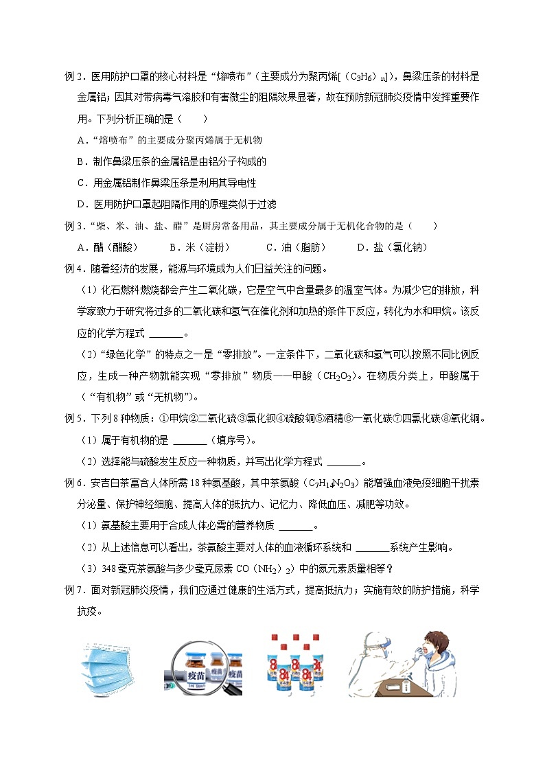
例1.科学中部分概念在逻辑上存在并列、交叉和包含关系,可用如图表示这三种关系。下列说法错误的是( )
A.合金和金属材料属于包含关系
B.化合物和有机物属于包含关系
C.饱和溶液和不饱和溶液属于交叉关系
D.物理变化和化学变化属于并列关系
【解答】解:A、金属材料包括纯金属以及它们的合金,合金和金属材料属于包含关系,故选项说法正确;
B、有机物是指大多数含碳的化合物,因此化合物和有机物物属于包含关系,故说法正确;
C、饱和溶液和不饱和溶液属于并列关系,故选项说法错误;
D、化学变化是指有新物质生成的变化,物理变化是指没有新物质生成的变化,物理变化与化学变化属于并列关系,故选项说法正确;
故选:C。
例2.医用防护口罩的核心材料是“熔喷布”(主要成分为聚丙烯[(C3H6)n]),鼻梁压条的材料是金属铝;因其对带病毒气溶胶和有害微尘的阻隔效果显著,故在预防新冠肺炎疫情中发挥重要作用。下列分析正确的是( )
A.“熔喷布”的主要成分聚丙烯属于无机物
B.制作鼻梁压条的金属铝是由铝分子构成的
C.用金属铝制作鼻梁压条是利用其导电性
D.医用防护口罩起阻隔作用的原理类似于过滤
【解答】解:A、聚丙烯是含碳元素的化合物,属于有机物,故A错误;
B、制作鼻梁压条的金属铝是由铝原子构成的,故B错误;
C、用金属铝制作鼻梁压条是利用其韧性,故C错误;
D、医用口罩对细菌、病毒有较强的阻隔作用,其作用原理相当于过滤,故D正确。
故选:D。
例3.“柴、米、油、盐、醋”是厨房常备用品,其主要成分属于无机化合物的是( )
A.醋(醋酸) B.米(淀粉) C.油(脂肪) D.盐(氯化钠)
【解答】解:A、醋酸中含碳元素的化合物,属于有机化合物,故选项错误。
B、淀粉是含碳元素的化合物,属于有机化合物,故选项错误。
C、脂肪是含碳元素的化合物,属于有机化合物,故选项错误。
D、氯化钠不含碳元素,属于无机化合物,故选项正确。
故选:D。
例4.随着经济的发展,能源与环境成为人们日益关注的问题。
(1)化石燃料燃烧都会产生二氧化碳,它是空气中含量最多的温室气体。为减少它的排放,科学家致力于研究将过多的二氧化碳和氢气在催化剂和加热的条件下反应,转化为水和甲烷。该反应的化学方程式 CO2+4H22H2O+CH4 。
(2)“绿色化学”的特点之一是“零排放”。一定条件下,二氧化碳和氢气可以按照不同比例反应,生成一种产物就能实现“零排放”物质——甲酸(CH2O2)。在物质分类上,甲酸属于 有机物 (“有机物”或“无机物”)。
【解答】解:(1)二氧化碳和氢气在催化剂和加热的条件下反应,转化为水和甲烷,反应的化学方程式为CO2+4H22H2O+CH4。
(2)甲酸是含碳元素的化合物,属于有机物。
故答案为:
(1)CO2+4H22H2O+CH4;
(2)有机物。
例5.下列8种物质:①甲烷②二氧化硫③氯化钡④硫酸铜⑤酒精⑥一氧化碳⑦四氯化碳⑧氧化铜。
(1)属于有机物的是 ①⑤⑦ (填序号)。
(2)选择能与硫酸发生反应一种物质,并写出化学方程式 H2SO4+BaCl2═BaSO4↓+2HCl(合理即可) 。
【解答】解:(1)甲烷、酒精、四氯化碳等物质都是含有碳元素的化合物,都是有机物;
(2)稀硫酸能与氯化钡等能反应生成硫酸钡沉淀和水,反应的方程式是:H2SO4+BaCl2═BaSO4↓+2HCl。
故填:(1)①⑤⑦;
(2)H2SO4+BaCl2═BaSO4↓+2HCl(合理即可)。
例6.安吉白茶富含人体所需18种氨基酸,其中茶氨酸(C7H14N2O3)能增强血液免疫细胞干扰素分泌量、保护神经细胞、提高人体的抵抗力、记忆力、降低血压、减肥等功效。
(1)氨基酸主要用于合成人体必需的营养物质 蛋白质 。
(2)从上述信息可以看出,茶氨酸主要对人体的血液循环系统和 免疫 系统产生影响。
(3)348毫克茶氨酸与多少毫克尿素CO(NH2)2)中的氮元素质量相等?
【解答】解:(1)氨基酸在人体中主要用于合成蛋白质,故答案为:蛋白质;
(2)根据题目信息可知茶氨酸能增强血液免疫细胞干扰素分泌量、保护神经细胞、提高人体的抵抗力、记忆力、降低血压、减肥等功效,因此茶氨酸主要对人体的血液循环系统和免疫系统产生影响,故答案为:免疫;
(3)348g茶氨酸中氮元素的质量为348g100%=56g,则尿素的质量为56g100%=120g,故答案为:120g。
例7.面对新冠肺炎疫情,我们应通过健康的生活方式,提高抵抗力;实施有效的防护措施,科学抗疫。
(1)佩戴口罩:佩戴口罩可以阻止飞沫进入人体,口罩起到的作用与 过滤 (填实验操作)类似。
(2)接种疫苗:从免疫学角度分析,新冠肺炎疫苗属于 抗原 (选填“抗原”或“抗体”),接种新冠肺炎疫苗的人会发生 特异性 (选填“非特异性”或“特异性”)免疫,从而获得对新冠病毒的免疫力。
(3)定期消毒:消毒是新冠肺炎疫情防控中的重要环节。84消毒液是一种常用消毒液,它的消毒原理为NaClO+CO2+H2O═NaHCO3+X,生成的X(是一种酸)有较强的杀菌作用,则x的化学式为 HClO .对教室等场所进行消毒属于传染病预防措施中的 切断传播途径 。
(4)核酸检测:核酸检测作为新冠肺炎确诊的决定性判断依据,在此次抗击新冠肺炎疫情中扮演着非常重要的角色。核酸是脱氢核糖核酸(DNA)和核糖核酸(RNA)的总称。胞嘧啶(C4H5ON3)是脱氧核糖核酸(DNA)初步水解的产物之一,它属于 有机物 (选填“混合物”“无机物”或“有机物”)。
【解答】解:(1)佩戴口罩可以阻止飞沫进入人体,口罩起到的作用与过滤类似。
(2)新冠肺炎疫苗是减毒、低毒、灭火的病原体,从免疫的角度分析属于抗原,接种新冠肺炎疫苗的人会发生特异性免疫,从而获得对新冠病毒的免疫力。
(3)在反应NaClO+CO2+H2O=NaHCO3+X中,反应物中有1个钠原子、1个氯原子、4个氧原子、1个碳原子、2个氢原子,生成物中有1个钠原子、1个氢原子、1个碳原子、3个氧原子,所以X的化学式为HClO。对教室等场所进行消毒属于传染病预防措施中的切断传播途径。
(4)(C4H5ON3)是脱氧核糖核酸,是含碳的化合物,它属于有机物。
故答案为:(1)过滤;
(2)抗原;特、特异性;
(3)HClO;切断传播途径;
(4)有机物。
【巩固提高】
一.选择题(共2小题)
1.据报道,我省某民营企业研发的“天鹊”火箭发动机试车成功,这种火箭发动机用液态氧,液态甲烷作燃料,多项指标达到国际先进水平。下列说法不正确的是( )
A.甲烷是有机物
B.甲烷具有可燃性
C.液态氧是混合物
D.一定条件下液态氧和液态甲烷能发生化学反应
【解答】解:A.甲烷是含碳元素的化合物,属于有机物,故A正确。
B.甲烷具有可燃性,是甲烷的一个化学性质,故B正确。
C.液态氧只含有一种物质,不是混合物,故C不正确。
D.由甲烷在点燃条件下可以与氧气发生燃烧,可以判断,D正确。
故选:C。
2.下列物质在自然生态系统中不易被分解的是( )
①玻璃杯
②塑料矿泉水瓶
③汽车轮胎
④残枝落叶
⑤瓜果蔬菜
A.② B.①② C.①②③ D.④⑤
【解答】解:①玻璃杯在自然生态系统中不易被分解,符合题意;
②塑料矿泉水瓶在自然生态系统中不易被分解,符合题意
③汽车轮胎在自然生态系统中不易被分解,符合题意;
④残枝落叶在自然系统中很容易被分解,不合题意;
⑤瓜果蔬菜在自然系统中很容易被分解,不合题意。
故选:C。
二.填空题(共3小题)
3.2020年1月23日,永州首例新型冠状病毒感染的肺炎患者确诊后,全市实施居家隔离措施。在居家抗疫中,我们常使用浓度为75%的酒精(C2H5OH)和“84消毒液”(有效成分为NaClO)进行消毒杀菌。请回答下列问题:
(1)①在酒精分子中,C、H、O的原子个数比为 2:6:1 。
②下列对酒精性质的描述,属于化学性质的是 B 。
A.易挥发
B.消毒杀菌
C.无色有特殊香味
D.熔点﹣114℃、沸点78℃
(2)“84消毒液”与厕所清洁剂(俗称“洁厕灵”,有效成分为稀盐酸)可发生反应:NaClO+2HCl═NaCl+Cl2↑(有毒)+H2O。在使用过程中,这两种物质 不能 (填“能”或“不能“)混合使用。
【解答】解:(1)由化学式可知,在酒精分子中,C、H、O的原子个数比为2:6:1;故填:2:6:1;
(2)A.易挥发不需要发生化学变化就能表现出来,属于酒精的物理性质;
B.能消毒杀菌需要发生化学变化才能表现出来,属于酒精的化学性质;
C.无色有特殊香味不需要发生化学变化就能表现出来,属于酒精的物理性质;
D.熔点﹣114℃、沸点78℃不需要发生化学变化就能表现出来,属于酒精的物理性质;
故选:B;
(3)在使用过程中会产生有毒的氯气,所以这两种物质不能混合使用;故填:不能;
故答案为:(1)2:6:1;
(2)B;
(3)不能。
4.第七届世界军人运动会于2019年10月18日至27日在中国武汉举行,本届军运会水与火相交融的主火炬塔点燃方式让人印象深刻。据介绍火炬燃气是天然气(主要成分是甲烷CH4),通过水把天然气托到水柱的上方进行燃烧。
(1)甲烷属于 有机物 (填“有机物”或“无机物”)。
(2)请写出甲烷燃烧的化学方程式: CH4+2O2CO2+2H2O 。
(3)根据上述现象请写出甲烷两点性质: 难溶于水、具有可燃性 。
(4)请从环保的角度说明甲烷做燃料的理由: 甲烷充分燃烧只生成水和二氧化碳,没有污染物产生 。
【解答】解:(1)甲烷(CH4)是一种含有碳元素的化合物,属于有机物;故填:有机物;
(2)在点燃的条件下,甲烷与氧气反应生成二氧化碳和水,化学方程式为CH4+2O2CO2+2H2O;故填:CH4+2O2CO2+2H2O;
(3)由“通过水把天然气托到水柱的上方进行燃烧”可知,甲烷难溶于水,具有可燃性,故填:难溶于水、具有可燃性;
(4)甲烷充分燃烧只生成水和二氧化碳,没有污染物产生,所以用甲烷作燃料较为环保;故填:甲烷充分燃烧只生成水和二氧化碳,没有污染物产生。
5.第七届世界军人运动会于2019年10月18日至27日在中国武汉举行,本届军运会水与火相交融的主火炬塔点燃方式让人印象深刻。据介绍火炬燃气是天然气(主要成分是甲烷CH4),通过水把天然气托到水柱的上方进行燃烧。
(1)请写出甲烷燃烧的化学方程式: CH4+2O2CO2+2H2O 。
(2)根据上述现象请写出甲烷两点性质: 具有可燃性、难溶于水 。
(3)请从环保的角度说明甲烷做燃料的理由: 燃烧产物不会对环境造成污染 。
【解答】解:(1)在点燃的条件下,甲烷与氧气反应生成二氧化碳和水;故填:CH4+2O2CO2+2H2O;
(2)火炬燃气是天然气(主要成分是甲烷CH4),说明甲烷具有可燃性;通过水把天然气托到水柱的上方进行燃烧,说明甲烷难溶于水;故填:具有可燃性、难溶于水;
(3)甲烷燃烧生成二氧化碳和水,没有其他有害气体产生,故填:燃烧产物不会对环境造成污染。
三.计算题(共1小题)
6.为迎接2008年奥运会而建造的北京奥运场馆﹣﹣国家游泳中心“水立方”,于2006年12月26日完成了外层膜结构的封闭工程,充满魔幻色彩的建筑首次全景亮相。
“水立方”,它占地7.8公顷,由5个游泳区组成,有1.7万个席位,但是却没有使用一根钢筋,一块混凝土。其墙身和顶棚都是用细钢管连接而成的,外层是只有2.4毫米厚的膜结构气枕像一层皮肤一样包住了整个建筑,“水立方”的膜材料ETFE(化学名四氟乙烯)结构如图2,它的化学式是C2F4,属于 有机物 (填无机物或有机物),
【解答】解:C2F4中含有碳元素,属于有机物。
故答案为:有机物。
四.解答题(共4小题)
7.请回答以下问题:
(1)工业上炼铁的主要反应原理是: Fe2O3+3CO2Fe+3CO2 (用化学方程式表示)。
(2)一种可生物降解的聚乳酸材料(C3H4O2)n正在推广使用。聚乳酸材料是生物发酵产生的乳酸经聚合而成的可降解塑料。从物质分类上看,聚乳酸是一种 有机化合物 (选填“有机化合物”或“无机化合物”)。
【解答】解:(1)在高炉内,把铁矿石冶炼成铁的主要反应原理是高温条件下氧化铁和一氧化碳反应生成铁和二氧化碳,反应的化学方程式:Fe2O3+3CO2Fe+3CO2;故答案为:Fe2O3+3CO2Fe+3CO2;
(2)含有碳元素的化合物是有机化合物,聚乳酸是含有碳元素的化合物,属于有机化合物;故答案为:有机化合物。
8.2021年,我国科学家首次实现了二氧化碳到淀粉的从头合成,检测发现,人工合成淀粉分子与天然淀粉分子的结构组成一致。
初步测试显示,在能量供给充足时,理论上1立方米大小的生物反应器年产淀粉量相当于我国5亩玉米地的年产淀粉量。这一突破,为淀粉的车间生产打开一扇窗口,并为二氧化碳原料合成复杂分子开辟了新的技术路线。
(1)淀粉在物质分类中属于 有机物 (选填“有机物”或“无机物”),该类物质大多具有以下哪些特点? BC 。
A.不易挥发
B.易燃烧
C.难溶于水
D.一定含有C、H、O三种元素
(2)二氧化碳到淀粉的转变过程,与以下哪几项属于同一类型 AD 。
A.木炭燃烧
B.冰雪融化
C.酒精蒸发
D.钢铁生锈
(3)作为食物,淀粉中储存的 化学 能(填一种能的形式)可被人利用。
【解答】解:(1)淀粉属于常见有机物;大多数有机物易挥发,可以燃烧,难溶于水,一定含有碳、氢元素,但是不一定含有氧元素,故选:BC;
(2)二氧化碳变为淀粉属于化学变化,因此根据选项内容可以判断变化过程是否为化学变化:
A、木炭燃烧属于化学变化,故A正确;
B、冰雪融化是固体变为液体,属于物理变化,故B错误;
C、酒精挥发是液体变为气体,属于物理变化,故C错误;
D、钢铁生锈是铁氧化变为氧化铁,属于化学变化,故D正确;
故选:AD;
(3)作为食物,淀粉中储存的化学能可被人利用。
故答案为:(1)有机物;BC;
(2)AD;
(3)化学。
9.幽门螺杆菌会导致胃炎、胃溃疡等疾病,克拉霉素(C38H69NO13)是一种抗生素,与其他抗生素联合治疗能有效杀死幽门螺杆菌,从而治疗由该菌引起的一系列胃病,
(1)预防幽门螺杆菌感染措施中,提倡大家使用公筷是非常重要的方法。这一预防传染病的措施属于 切断传播途径 。
(2)服用方法:每日一次,每次一片(0.5g),克拉霉素中碳、氧元素的质量比为 57:26 。
(3)抗生素可以做成胶囊口服而治疗胃病,在此类胶囊中不能用淀粉作胶囊的外包装,否则疗效会下降,其原因是: 如用淀粉作胶囊,由于胃不能消化淀粉,药物会进入小肠,起不到治疗胃病的作用 。
(4)肠胃病发的另一种原因可能是病毒造成的,此时克拉霉素 不能 (选填“能”或“不能”)起到治疗的作用。
【解答】解:(1)预防幽门螺杆菌感染措施中,提倡大家使用公筷是非常重要的方法。这一预防传染病的措施属于切断传播途径。
(2)拉霉素中碳和氧的质量比=(12×38):(16×13)=57:26;
(3)抗生素可以做成胶囊口服而治疗胃病,在此类胶囊中不能用淀粉作胶囊的外包装,否则疗效会下降,其原因是:如用淀粉作胶囊,由于胃不能消化淀粉,药物会进入小肠,起不到治疗胃病的作用。
(4)克拉霉素(C38H69NO13)是一种抗生素,与其他抗生素联合治疗能有效杀死幽门螺杆菌,肠胃病发的另一种原因可能是病毒造成的,此时克拉霉素不能起到治疗的作用。
故答案为:(1)切断传播途径;
(2)57:26;
(3)如用淀粉作胶囊,由于胃不能消化淀粉,药物会进入小肠,起不到治疗胃病的作用;
(4)不能。
10.在新冠肺炎疫情防控期间,人们广泛使用医用口罩和“84”消毒液进行防护。
(1)口罩的防护原理与科学中的 过滤 (填实验操作名称)相似。
(2)医用口罩原料主要是聚丙烯,N95口罩实际上就是用聚丙烯无纺布SMMMS制作成的能过滤95%微细颗粒的5层口罩,聚丙烯属于 有机物 (填“有机物”或“无机物”)。
(3)医用酒精与次氯酸钠消毒液不能混合使用。二者混合能发生复杂的化学反应,其中一个反应的化学方程式是:C2H5OH+7NaClO═5NaCl+2X+Cl2↑+2H2O,则X的化学式为 NaHCO3 。
【解答】解:(1)口罩能将飞沫与空气分离,过滤是把不溶于液体的固体与液体分离的一种方法,则口罩的防护原理与化学中的过滤相似。
(2)聚丙烯中含有碳元素,属于有机物。
(3)由质量守恒定律:反应前后,原子种类、数目均不变,由反应的化学方程式,反应前碳、氢、氧、钠、氯原子个数分别为2、6、8、7、7,反应后的生成物中碳、氢、氧、钠、氯原子个数分别为0、4、2、5、7,根据反应前后原子种类、数目不变,则2X分子中含有2个钠原子、2个氢原子、2个碳原子和6个氧原子,则每个X分子由1个钠原子、1个氢原子、1个碳原子和3个氧原子构成,则物质X的化学式为NaHCO3。
故答案为:(1)过滤;
(2)有机物;
(3)NaHCO3。
科学浙教版第5节 物质的转化习题: 这是一份科学浙教版第5节 物质的转化习题,文件包含25物质的转化解析版docx、25物质的转化原卷版docx等2份试卷配套教学资源,其中试卷共30页, 欢迎下载使用。
初中科学浙教版九年级上册第4节 物质的分类综合训练题: 这是一份初中科学浙教版九年级上册第4节 物质的分类综合训练题,文件包含24物质的分类解析版docx、24物质的分类原卷版docx等2份试卷配套教学资源,其中试卷共20页, 欢迎下载使用。
初中科学浙教版九年级上册第1节 金属材料课后作业题: 这是一份初中科学浙教版九年级上册第1节 金属材料课后作业题,文件包含21金属材料解析版docx、21金属材料原卷版docx等2份试卷配套教学资源,其中试卷共20页, 欢迎下载使用。

