- 3.1.2 铁的氧化物 铁的氢氧化物(精准练习)-2022-2023学年高一化学同步学习高效学与练(人教版2019必修第一册) 试卷 0 次下载
- 3.1.3 铁盐和亚铁盐(精准练习)-2022-2023学年高一化学同步学习高效学与练(人教版2019必修第一册) 试卷 0 次下载
- 第三章 铁 金属材料 单元测试-2022-2023学年高一化学同步学习高效学与练(人教版2019必修第一册) 试卷 0 次下载
- 3.1.1 铁的单质(自主学案)-2022-2023学年高一化学同步学习高效学与练(人教版2019必修第一册) 学案 0 次下载
- 3.1.2 铁的氧化物 铁的氢氧化物(自主学案)-2022-2023学年高一化学同步学习高效学与练(人教版2019必修第一册) 学案 0 次下载
高中化学人教版 (2019)必修 第一册第二节 金属材料课堂检测
展开2022-2023学年高一化学同步学习高效学与练(精准练习)
第三章 铁 金属材料
第二节 金属材料
第1课时 铁合金 铝和铝合金 新型合金
1.(2021·云南丽江市·高一期末)合金在生产生活中有广泛的用途,下列所用材料不属于合金的是
A.家用的铝窗 B.温度计用的水银
C.铸造用的黄铜 D.建筑用的钢筋
【答案】B
【详解】
A.家用的铝窗含有的元素有铝、铜、硅、镁、锌、锰等,所以是合金,故A不选;
B.水银是单质,所以温度计用的水银不是合金,故B选;
C.黄铜中含有铜和锌,所以铸造用的黄铜是合金,故C不选;
D.钢筋中含有铁、碳等元素,所以建筑用的钢筋是合金,故D不选;
故选:B。
2.(2021·珠海市艺术高级中学高一期中)我国最早使用的合金是
A.钢铁 B.黄铜 C.白铜 D.青铜
【答案】D
【详解】
人类对金属材料的使用、跟金属的活泼性息息相关,金属越不活泼人类越早使用。A.钢铁为铁碳合金、铁比铜活泼;B. 黄铜为铜锌合金;C.白铜中含有锌、铝铁等等;D. 青铜为铜锡合金,锌比锡活泼,则D满足;
答案选D。
3.铁和铁合金是生活中常见的材料,下列说法正确的是
A.纯铁的熔点低于铁合金 B.纯铁和铁合金都能导电、传热
C.纯铁的硬度和强度都高于铁合金 D.不锈钢是铁合金,只含金属元素
【答案】B
【详解】
A.合金的熔点比其组成金属的熔点要低,故纯铁的熔点高于铁合金,A错误;
B.纯铁和铁合金中都含有金属,故都能导电、传热,B正确;
C.合金的强度和硬度一般比组成金属的纯金属更高,故纯铁的硬度和强度都低于铁合金,C错误;
D.不锈钢是铁合金,里面还有碳元素,D错误;
故选B。
4.(2021·云南高一期末)下列关于合金的说法正确的是
①合金只能由两种或两种以上的金属组成 ②合金具有金属特性 ③碳钢和生铁的主要成分相同,故性能相同 ④改变原料的配比及生成合金的条件,可得到具有不同性能的合金
A.②③ B.②④ C.①② D.①④
【答案】B
【详解】
①合金可由两种或两种以上的金属或者金属与非金属熔合而成,故错误;
②合金是指在一种金属中加热熔合其他金属或非金属而形成的具有金属特性的物质,故正确;
③碳钢和生铁含碳量不同,含碳量越高,硬度越大,因此两者的性能不同,故错误;
④合金的性质与合金的原料配比以及制造工艺有关,所以改变原料的配比、变更制造合金的工艺,可以制得具有不同性能的合金,故正确;
故选:B;
5.(2021·河北高一期末)下列有关金属的用途与相应性质不对应的是
A.用金做饰物是因为金的化学性质稳定、不褪色
B.用钨做白炽灯灯丝是因为其熔点高、导电性好
C.用镁合金做汽车部件是因为镁的密度小,化学性质活泼
D.用铝做包装用的铝箔是因为其延展性好,表面有钝化膜
【答案】C
【详解】
A.用金做饰物是因为金化学性质稳定,不褪色,A正确;
B.钨熔点高、导电性好,所以用作灯丝,B正确;
C.用镁合金做汽车部件是因为合金的密度小,强度高,与镁的化学性质活泼没有关系,C错误;
D.用铝做包装用的铝箔是因为其延展性好,且铝表面易被氧化为一层致密的钝化膜,D正确;
故选C。
6.(2021·浙江高一月考)下列有关物质用途说法不正确的是
A.纯铝用来制造机器零件
B.碳酸钠可作为食品添加剂
C.氮化硅的熔点高、硬度大,可以用于制作坩埚、高温轴承、切削刀具等
D.用于制造“后母戊鼎”的青铜以及举世轰动的“超级钢”均应属于合金
【答案】A
【详解】
A.纯铝质软,铝合金硬度大、密度小、耐腐蚀性好,常用来制造机器零件,故A错误;
B.碳酸钠俗名纯碱,水解呈酸性,且与酸性物质反应放出二氧化碳气体,可作为食品添加剂,故B正确;
C.氮化硅的熔点高、硬度大,可以用于制作坩埚、高温轴承、切削刀具等,属于新型陶瓷材料,故C正确;
D.用于制造“后母戊鼎”的青铜属于铜合金,举世轰动的“超级钢”属于铁合金,故D正确。
故选A。
7.(2021·广东忠信中学高一月考)下列说法不正确的是
A.派克钢笔尖采用含有铱元素的合金钢制作,因为其性能极其耐磨损
B.储氢合金是一类能大量吸收H2,并与H2结合成金属氢化物的材料
C.硬铝密度小强度高,具有较强的抗腐蚀能力,是制造飞机和飞船的理想材料
D.合金中各组分不变,添加比例改变,合金的性能不变
【答案】D
【详解】
A.含有铱元素的合金,硬度高,耐腐蚀,极其耐磨损,最早应用是作笔尖材料,则A说法正确;
B.储氢合金是指利用合金与氢气反应,制成金属氢化物,能大量吸收氢气,则B说法正确;
C.硬铝合金密度小,硬度大,强度高,具有较强的抗腐蚀性能,是制造飞机、飞船等理想材料,则C说法正确;
D.合金的性能不仅取决于成分,还于成分比例有关,则D说法不正确;
本题答案D。
8.下列关于金属铝的叙述中,不正确的是
A.铝的化学性质很活泼,但在空气中不易锈蚀
B.铝箔在空气中受热可以熔化,且发生剧烈燃烧
C.等质量的铝分别与足量盐酸、氢氧化钠溶液反应放出的气体物质的量相等
D.铝的熔点比氧化铝低
【答案】B
【详解】
A.铝的化学性质很活泼,在空气中表面会生成氧化铝薄膜,阻止进一步被氧化,则在空气中不易锈蚀,故A正确;
B.铝箔在空气中受热可以熔化,但在表面生成致密的氧化铝薄膜,熔点较高,不会剧烈燃烧,故B错误;
C.等质量的铝分别与足量盐酸、氢氧化钠溶液反应,根据得失电子守恒,放出的气体物质的量相等,故C正确;
D.氧化铝的熔点很高,常作为耐高温材料,铝的熔点比氧化铝低,故D正确;
故选B。
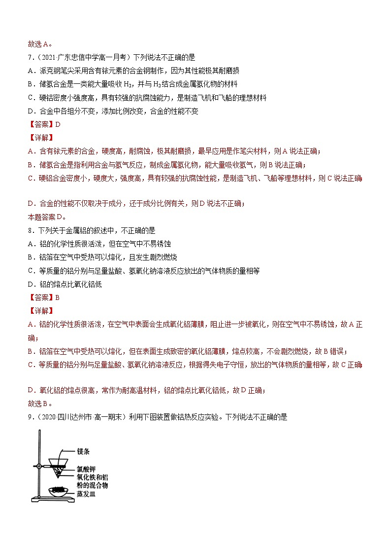
9.(2020·四川达州市·高一期末)利用下图装置做铝热反应实验。下列说法不正确的是
A.实验现象为火星四溅,漏斗下方有红热熔融物流出
B.铝热反应原理可用于冶炼某些高熔点金属
C.该反应的化学方程式是2Al+Fe2O32Fe+Al2O3
D.铝热反应实验中不涉及的反应类型是化合反应
【答案】D
【详解】
A.铝热反应放出大量的热,产生高温、发出强光,使生成的铁融化,因此实验现象为火星四溅,漏斗下方有红热熔融物流出,故A正确;
B.铝热反应放出大量的热,产生高温,因此铝热反应原理可用于冶炼某些高熔点金属,故B正确;
C.该反应的化学方程式是2Al+Fe2O32Fe+Al2O3,故C正确;
D.镁燃烧是化合反应,氯酸钾分解是分解反应,铝热反应是置换反应,因此铝热反应实验中不涉及的反应类型是复分解反应,故D错误;
故选D。
10.(2021·六安市裕安区新安中学高一期末)下列物质既能与盐酸反应又能与NaOH溶液反应且都有气体生成的是
A.Al B.Al2O3 C.Al(OH)3 D.NaHCO3
【答案】A
【详解】
A.Al 能和稀盐酸、NaOH溶液反应生成盐和氢气,故A选;
B.Al2O3与盐酸、氢氧化钠都能反应,但均无气体产生,故B不选;
C.Al(OH)3 属于两性氢氧化物,能和稀盐酸、NaOH溶液反应生成盐和水,均无气体产生,故C不选;
D.NaHCO3属于弱酸酸式盐,能和稀盐酸反应生成氯化钠、水和二氧化碳,能和氢氧化钠反应生成碳酸钠和水,与氢氧化钠反应没有气体产生,故D不选;
故选A。
11.(2021·淮北市树人高级中学高一开学考试)某课外活动小组收集了一种合金进行研究。
(1)外观暗灰色,表皮光滑。
(2)在酒精灯上灼烧,火焰呈绿色;合金片熔化,但不滴落。
(3)取刮去表皮的金属10.0g,放入足量稀硫酸中,收集到标准状况下的H29.96L。
(4)另取刮去表皮的金属10.0g,放入足量NaOH(aq)中,也收集到标准状况下的H29.96L。试据此判断,合金中一定含有的元素是
A.Zn、Mg B.Al、Cu C.Al、K D.Fe、Cu
【答案】B
【详解】
合金的焰色反应呈绿色,表明此合金中含有铜;相等质量的合金分别与稀硫酸和氢氧化钠溶液反应,放出等体积的氢气,表明该合金中含有铝,且不含有比铜活泼的金属,否则与硫酸反应放出的氢气多,所以合金中一定含有Al、Cu,故选B。
12.(2020·安徽华星学校高一月考)质量相同的两份铝粉,第一份中加入足量的NaOH溶液,第二份中加入足量的盐酸,在同温同压下放出气体的体积比是
A.1∶1 B.1∶2 C.1∶3 D.2∶3
【答案】A
【详解】
根据反应方程式:2Al+6HCl=2AlCl3+3H2↑、2Al+2NaOH+2H2O=2NaAlO2+3H2↑可知:在相同外界条件下等质量的Al反应产生的氢气的体积相同,故合理选项是A。
13.(2020·天津一中高一期末)已知NaOH+Al(OH)3=NaAlO2+2H2O。向集满CO2的铝制易拉罐中加入过量NaOH浓溶液,立即封闭罐口,易拉罐渐渐凹瘪;再过一段时间,罐壁又重新凸起。上述实验过程中没有发生的离子反应是( )
A.CO2+2OH-=CO32-+H2O
B.Al2O3+2OH-=2AlO2-+H2O
C.2Al+2OH-+2H2O=2AlO2-+3H2↑
D.Al3++4OH-=AlO2-+2H2O
【答案】D
【解析】
A.向集满CO2的铝罐中加入过量氢氧化钠,首先CO2与氢氧化钠反应, CO2+2OH-=CO32-+H2O,表现为铝罐变瘪,故A不选;
B.铝罐表面有氧化膜Al2O3,发生Al2O3+2OH-=2AlO2-+H2O,故B不选;
C.铝罐表面有氧化膜溶解后,接着过量的氢氧化钠再与铝罐反应, 2Al+2OH-+2H2O=2AlO2-+3H2↑,罐壁又重新凸起,故C不选;
D.溶液中没有铝离子,故D选。
故选D。
14.(2021·平顶山市第一中学高一月考)用铝箔包裹0.2 mol金属钠,用针扎出一些小孔,放入水中,完全反应后用排水集气法收集产生的气体,则收集到的气体(标准状况)为
A.22.4 L H2 B.1.12 L H2
C.小于1.12 L H2 D.大于2.24 L H2
【答案】D
【详解】
Na与H2O会发生反应:2Na+2H2O=2NaOH+H2↑,0.2 mol Na反应产生0.1 mol的H2;反应产生的NaOH在溶液中与铝箔会进一步发生反应:2Al+2NaOH+2H2O=2NaAlO2+3H2↑,使产生H2的物质的量比0.1 mol多,因此收集到的气体在标准状况下体积大于2.24 L,故合理选项是D。
15.(2021·红河县第一中学高一月考)某同学对“铝热反应”的现象有这样的描述:“反应放出大量的热,并发出耀眼的光芒”;“纸漏斗的下部被烧穿,有熔融物落入沙中”。由化学手册查阅得有关物质的熔、沸点数据如下表。
物质 | Al | Al2O3 | Fe | Fe2O3 |
熔点/℃ | 660 | 2054 | 1535 | 1460 |
沸点/℃ | 2467 | 2980 | 2750 |
|
(1)该同学推测,铝热反应所得到的熔融物应是铁铝合金。理由是该反应放出的热量使铁熔化,而铝的熔点比铁的低,此时液态的铁和铝熔合成铁铝合金,你认为他的解释是否合理___________(填“合理”或“不合理”)。
(2)设计一个简单的实验方案,证明上述所得的块状熔融物中含有金属铝。该实验所用试剂是___________,反应的离子方程式为___________。
(3)实验室溶解该熔融物,下列试剂中最好的是___________(填序号),并说明理由:___________。
A.浓硫酸 B.稀硫酸 C.稀硝酸 D.氢氧化钠溶液
【答案】合理 NaOH溶液 2Al+2OH-+2H2O=2AlO+3H2↑ B 若用A、C溶解样品会产生SO2、NO等有毒气体,用D,则Fe不会与NaOH溶液反应,而用B既能将样品全部溶解,又不会生成有害气体。
【详解】
(1)由表中数据可知,铝的熔点远远低于铁。则反应的高温条件是铝未反应的铝熔化,与铁水熔在一起,故解释合理。
(2)检验铁铝合金中是否含有铝,可以利用铝能与碱溶液反应,而铁不能来检验,故实验所用的试剂是NaOH溶液,铝与NaOH溶液反应的离子方程式为2Al+2OH-+2H2O=2AlO+3H2↑。
(3)若用A、C溶解样品会产生SO2、NO等有毒气体,用D,则Fe不会与NaOH溶液反应,而用B既能将样品全部溶解,又不会生成有害气体,故选B。
16.(2020·云南砚山县第三高级中学高一月考)根据你学过的有关金属的知识,回答下列问题(已知:铜、锌能与硝酸反应,而金不反应):
(1)铜钱在我国历史上曾经是一种广泛流通的货币,如图所示,铜常用于制造货币的原因可能是___________(填字母)。
A.铜的熔点不是太高,易于冶炼,易于铸造成型
B.铜的性质不活泼,不易被腐蚀
C.我国较早地掌握了湿法冶炼铜的技术
D.自然界有大量的游离态的铜
(2)铁制品的使用更为广泛,但是铁制品易生锈,铁锈的主要成分是___________(填化学式,下同),常见的铁的氧化物还有___________、___________。
(3)铝制品因为表面易形成致密的氧化铝薄膜而经久耐用,但该氧化膜易被酸、碱破坏,若使氧化铝与氢氧化钠溶液作用,反应的化学方程式为___________。
【答案】ABC Fe2O3 FeO Fe3O4 Al2O3+2NaOH═2NaAlO2+H2O
【分析】
根据铜在自然界的存在和性质分析判断;铁常见的化合价有+2价和+3价,据此判断铁的氧化物;氧化铝与氢氧化钠溶液反应生成偏铝酸钠和水,据此分析解答。
【详解】
(1)A.铜的熔点不是太高,易于冶炼、铸造成型,可应用于制造货币,故A正确;B.铜的性质不活泼,不与空气中的水、氧气等反应,不易被腐蚀,故B正确;C.我国较早的掌握了湿法冶炼铜的技术,利用Fe与硫酸铜反应生成Cu,故C正确;D.自然界有大量铜矿,铜主要以化合态存在与自然界中,开采后提炼Cu,故D错误;故答案为:ABC;
(2)铁制品易生锈,铁锈的主要成分是三氧化二铁;常见铁的氧化物还有FeO、Fe3O4,故答案为:Fe2O3;FeO;Fe3O4;
(3)氧化铝与氢氧化钠溶液反应生成偏铝酸钠和水,反应的化学方程式为Al2O3+2NaOH═2NaAlO2+H2O,故答案为:Al2O3+2NaOH═2NaAlO2+H2O。
17.(2020·贵州省大方县第一中学高一月考)按要求写出反应的化学方程式或离子方程式,属于离子反应的必须写离子方程式:
(1)除去Na2CO3固体中的NaHCO3_______;
(2)向NaAlO2溶液中通入过量的CO2_______;
(3)向NaOH溶液中滴加少量的AlCl3_______;
(4)铝与NaOH溶液反应_______;
(5)AlCl3溶液与NaAlO2溶液混合_______;
(6)Al2(SO4)3溶液中滴加过量氨水_______。
【答案】2NaHCO3Na2CO3+CO2↑+H2O AlO+CO2(过量)+ 2H2O=Al(OH)3↓+HCO Al3++4OH-=AlO+2H2O 2Al+2OH-+2H2O=2AlO+3H2↑ Al3++3AlO+6H2O=4Al(OH)3↓ Al3++3NH3·H2O=Al(OH)3↓+NH
【详解】
(1)碳酸氢钠受热分解生成碳酸钠、二氧化碳和水,因此除去Na2CO3固体中的NaHCO3可用加热的方法,化学方程式为2NaHCO3Na2CO3+CO2↑+H2O;
(2)向NaAlO2溶液中通入过量的CO2生成氢氧化铝和碳酸氢钠,离子方程式为AlO+CO2(过量)+ 2H2O=Al(OH)3↓+HCO;
(3)向NaOH溶液中滴加少量的AlCl3生成偏铝酸钠、氯化钠水,离子方程式为Al3++4OH-=AlO+2H2O;
(4)铝与NaOH溶液反应生成偏铝酸钠和氢气,离子方程式为2Al+2OH-+2H2O=2AlO+3H2↑;
(5)AlCl3溶液与NaAlO2溶液混合生成氢氧化铝和氯化钠,离子方程式为Al3++3AlO+6H2O=4Al(OH)3↓;
(6)Al2(SO4)3溶液中滴加过量氨水生成氢氧化铝和硫酸铵,离子方程式为Al3++3NH3·H2O=Al(OH)3↓+NH。
18.(2021·太原市行知宏实验中学校高一期末)某学习小组用如图所示装置测定铝镁合金(不含其他杂质)中铝的质量分数和铝的相对原子质量。
(1)A中试剂为____。
(2)实验前,先将铝镁合金在稀酸中浸泡片刻,其目的是____。
(3)检查气密性,将药品和水装入各仪器中,连接好装置后,需进行的操作还有:
①记录C的液面位置;
②将B中剩余固体过滤,洗涤,干燥,称重;
③待B中不再有气体产生并恢复至室温后,记录C的液面位置;
④由A向B中滴加足量试剂;
上述操作的顺序是_____(填序号);记录C的液面位置时,除视线平视外,还应____。
(4)B中发生反应的化学反应方程式_____。
(5)实验过程中,若未洗涤过滤所得的不溶物,则测得铝的质量分数将___(填“偏大”、“偏小”或“不受影响”)。
【答案】NaOH溶液 除去铝镁合金表面的氧化膜 ①④③② 使D和C的液面相平 偏小
【分析】
(1)Mg、Al均可以和酸反应,因此不可以用酸来实验,因为Al可以和碱反应而不和Mg反应,则可以用NaOH与Al反应制得H2,然后用排水法收集H2,以计算Al的量;
(2)因为Al表面容易生成氧化膜,因而要用酸处理;
(3)整个操作过程及原理是:检查气密性;记录起始液面;加入碱反应;不产生气体后,记录C中的液面,两者相减即为产生H2的量;最后称得的固体即为Mg的质量。在读数时要注意D、C液面相平,否则气体将受压,造成读数不准;
(4)B中发生的是Al与碱的反应;
(5)未洗涤,则造成(a-c)变小,则由(5)的结果可进行判断。
【详解】
(1)根据铝镁的化学性质,铝镁都能与酸反应放出氢气,但铝还能与碱(如NaOH溶液)反应放出氢气,而镁不能,要测定铝镁合金中铝的质量分数,应选择NaOH溶液,
答案是:NaOH溶液;
(2)铝镁的表面都容易形成一层氧化膜,在实验前必须除去;
答案是:除去铝镁合金表面的氧化膜;
(3)实验时首先要检查气密性,记下量气管中C的液面位置,再加入NaOH溶液开始反应,待反应完毕并冷却至室温后,记录量气管中C的液面位置,最后将B中剩余固体过滤,洗涤,干燥,称重;量气管读数时为使里面气体压强与外界大气压相等,必须使D和C两管中液面相平,
答案是:①④③②;使D和C的液面相平;
(4)B管中发生铝与NaOH溶液的反应:,
答案是:;
(5)铝的质量分数为:,实验过程中,若未洗涤过滤所得的不溶物,c值偏大,铝的质量分数偏小;
答案是:偏小。
高中第二节 金属材料同步测试题: 这是一份高中第二节 金属材料同步测试题,共4页。
化学必修 第一册第二节 金属材料练习: 这是一份化学必修 第一册第二节 金属材料练习,共25页。试卷主要包含了选择题,填空题等内容,欢迎下载使用。
人教版 (2019)必修 第一册第二节 金属材料精练: 这是一份人教版 (2019)必修 第一册第二节 金属材料精练,共7页。试卷主要包含了有关合金的说法正确的是,下列各项比较中正确的是,下列叙述中不正确的是,下列叙述正确的是等内容,欢迎下载使用。

