- 第二章 海水中的重要元素——钠和氯 单元测试-2022-2023学年高一化学同步学习高效学与练(人教版2019必修第一册) 试卷 0 次下载
- 2.1.1 活泼的金属单质——钠(自主学案)-2022-2023学年高一化学同步学习高效学与练(人教版2019必修第一册) 学案 0 次下载
- 2.2.1 氯气的性质(自主学案)-2022-2023学年高一化学同步学习高效学与练(人教版2019必修第一册) 学案 0 次下载
- 2.2.2 氯气的实验室制法 氯离子的检验(自主学案)-2022-2023学年高一化学同步学习高效学与练(人教版2019必修第一册) 学案 0 次下载
- 2.3.1 物质的量的单位——摩尔(自主学案)-2022-2023学年高一化学同步学习高效学与练(人教版2019必修第一册) 学案 0 次下载
高中化学人教版 (2019)必修 第一册第一节 钠及其化合物导学案及答案
展开2022-2023学年高一化学同步学习高效学与练(自主学案)
第二章 海水中的重要元素——钠和氯
第一节 钠及其化合物
第2课时 钠的几种化合物 焰色反应
课程学习目标
1.认识过氧化钠、碳酸钠、碳酸氢钠的化学变化过程,掌握钠的重要化合物的性质和用途。
2.掌握Na2CO3、NaHCO3相互转化途径。
3.能解释焰色试验的现象和原理。
4.阅读《侯德榜和侯氏制碱法》,认识化学在纯碱生产中的贡献。
学科核心素养
1.通过对“钠的化合物性质”的学习,培养实验探究意识。
2.通过对“Na2CO3与NaHCO3相互转化”的学习,培养变化的理念。
3.通过对“焰色试验”的学习,提升实验探究能力和创新意识。
4.通过对“制碱历史”的学习,增强实验探究与创新意识,提升科学精神和社会责任感。
【知识回顾】
1.回忆前面做过的实验,描述氧化钠和过氧化钠的颜色、状态。
2.氧化钠与水的反应和氧化钙与水的反应类似,请写出氧化钠与水反应的化学方程式。
从物质分类的角度看,氧化钠、过氧化钠都属于 ,氧化钠是 氧化物,而过氧化钠是 氧化物。
3.在Na2O和Na2O2中,钠元素的化合价都是____,而氧元素的化合价分别是____和____。
4.向NaOH溶液中通入过量CO2的化学方程式为
【答案】氧化钠,白色固体;过氧化钠,淡黄色固体。
Na2O+H2O===2NaOH; 氧化物 碱性 特殊
+1价 -2价 -1价; NaOH+CO2===NaHCO3
【新知学习】
一.氧化钠和过氧化钠
1.氧化钠的化学性质
(1)与水反应: Na2O+H2O===2NaOH
(2)与酸性氧化物反应: Na2O+CO2=== Na2CO3
(3)与酸反应: Na2O+2HCl===2NaCl+H2O
2.过氧化钠的化学性质及用途
(1)与水反应: 2Na2O2+2H2O===4NaOH+O2↑
(2)与酸性氧化物反应: 2Na2O2+2CO2===2Na2CO3+O2
2Na2O2+2SO2===2Na2SO4
(3)与酸反应: 2Na2O2+4HCl===4NaCl+2H2O+O2↑
(4)用途: 氧化剂、供氧剂、漂白剂、杀菌剂 。
3.Na2O2的强氧化性与还原性
从元素化合价角度分析Na2O2的性质:
2Na22
过氧化钠中的氧是 -1 价,处于中间价态,既能表现氧化性,又能表现还原性。
(1)强氧化性
①与Na2SO3溶液反应: Na2O2+Na2SO3+H2O===Na2SO4+2NaOH
②有强氧化性,具有杀菌、消毒、漂白的作用。如能使品红溶液褪色。
【例题1】向滴有酚酞的水溶液中加入过氧化钠,会有什么现象,请说明原因。
【答案】 Na2O2与水反应生成了NaOH,溶液变红,Na2O2的强氧化性又使溶液褪色。
(2)还原性
遇KMnO4等强氧化剂时,Na2O2表现出还原性,氧化产物为 O2 。
(3)遇CO2、H2O、H+时,Na2O2发生自身的氧化还原反应,氧元素的歧化反应。
Na2O2既是氧化剂又是还原剂。
【例题2】请分别用双线桥、单线桥表示出下列反应的电子转移。
得2e-
2Na2O2+2H2O===4NaOH+O2↑
【答案】双线桥
2Na2O2+2H2O===4NaOH+O2↑
2e-
失2e-
单线桥 2Na2O2+2H2O===4NaOH+O2↑
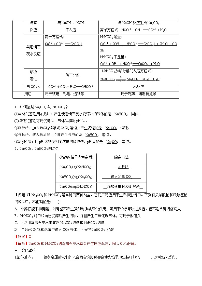
二.碳酸钠和碳酸氢钠
碳酸钠
碳酸氢钠
俗称
纯碱或苏打
小苏打
物理
性质
色与态
白色粉末
Na2CO3 10H2O白色晶体,易风化
细小白色晶体
溶解性
易溶(溶解度 碳酸钠 > 碳酸氢钠)
化学
性质
碱性
同浓度,滴入酚酞,都变红色,碳酸钠溶液红色更深,碱性更强。
与H+
反应
CO32-+2 H+ = CO2↑+H2O
HCO3-+H+== CO2↑+H2O
相同条件下NaHCO3 比Na2CO3反应放出气体 快
与碱
反应
与NaOH 、KOH
不反应
与NaOH反应生成Na2CO3
离子方程式:HCO+OH-===CO+H2O
与澄清石灰水反应
离子方程式:
Ca2++CO===CaCO3↓
NaHCO3足量:
Ca2++2OH-+2HCO===CaCO3↓+2H2O+CO
NaHCO3不足量:
Ca2++OH-+HCO===CaCO3↓+H2O
热稳
定性
一般不分解
NaHCO3加热分解的反应方程式:
2NaHCO3Na2CO3+CO2↑+H2O
与CO2反
CO+CO2+H2O===2HCO
不反应
用途
用于玻璃、制皂、造纸等
用于制药、焙制糕点等
1.如何鉴别Na2CO3 与 NaHCO3?
(1)固体的鉴别用加热法:产生使澄清石灰水变浑浊的气体的是 NaHCO3 固体。
(2)溶液的鉴别可用沉淀法、气体法和测pH法。
①沉淀法:加入BaCl2溶液或CaCl2溶液,产生沉淀的是 Na2CO3 溶液。
②气体法:滴入稀盐酸,立即产生气泡的是 NaHCO3 溶液。
③测pH法:用pH试纸测相同浓度的稀溶液,pH大的是 Na2CO3 溶液。
2.Na2CO3、NaHCO3的除杂
混合物(括号内为杂质)
除杂方法
Na2CO3(s)(NaHCO3)
加热法
NaHCO3(aq)(Na2CO3)
通入足量CO2
Na2CO3(aq)(NaHCO3)
滴加适量NaOH溶液
【例题3】Na2CO3和NaHCO3是常见的两种钠盐,它们广泛应用于生产和生活中。下列有关碳酸钠和碳酸氢钠的说法中,不正确的是( )
A.小苏打能中和胃酸,对胃壁不产生强烈刺激或腐蚀作用,可用于治疗胃酸过多症,但不适合胃溃疡病人
B.NaHCO3能中和面粉发酵后产生的酸,并且产生二氧化碳气体,可用于做馒头
C.可以用澄清石灰水来鉴别Na2CO3溶液和NaHCO3溶液
D.往Na2CO3饱和溶液中通入CO2气体,可获得NaHCO3 沉淀
【答案】C
【解析】Na2CO3和NaHCO3遇澄清石灰水都会产生白色沉淀,所以C不正确。
三.焰色试验
1.焰色反应: 很多金属或它们的化合物在灼烧时都会使火焰呈现出特征颜色 ,这叫焰色反应,
属于 物理 变化, 属于 元素 的物理性质。
2.焰色试验: 根据火焰呈现的特征颜色,可以判断试样所含的金属元素,化学上把这样的定性
分析操作称作焰色试验。
3.操作:
洗 —— 将铂丝(或光洁的铁丝)用 盐酸 洗净
烧 —— 将洗净的铂丝在火焰上灼烧至 与原来火焰颜色相同
蘸 —— 蘸取待测物质
烧 —— 在酒精灯上灼烧,观察焰色
洗 —— 将铂丝(或光洁的铁丝)用盐酸洗净
【实验2-6】灼烧Na2CO3溶液时,火焰呈 黄 色;
灼烧K2CO3溶液时,透过 蓝色钴玻璃片 可观察到火焰呈 紫 色。
【知识进阶】
一.过氧化钠和氧化钠的性质
【问题探究】
Na2O2属于碱性氧化物吗?为什么?
不属于。碱性氧化物指能与酸反应生成盐和水的氧化物,Na2O2与盐酸反应时不仅生成NaCl和水,还会有氧气生成,所以不属于碱性氧化物。
【知识归纳总结】
1.Na2O2与Na2O的比较:
化学式
Na2O
Na2O2
生成条件
常温
加热或点燃
稳定性
不稳定,易与O2反应
2Na2O+O22Na2O2
相对稳定
阳离子:
阴离子
n(Na+)∶n(O2-)=2∶1
n(Na+)∶n(O)=2∶1
与水反应
生成NaOH
生成NaOH和O2
与CO2反应
生成Na2CO3
生成Na2CO3和O2
2.Na2O2与CO2、H2O反应的量的关系:
(1)物质的量的关系。
无论是CO2或H2O的单一物质还是两者的混合物,通过足量的Na2O2时,放出O2的分子数与CO2或H2O的分子数之比均为1∶2。
(2)电子转移关系。
当Na2O2与CO2、H2O反应时,每产生1 mol O2转移2 mol电子,且在反应中Na2O2既是氧化剂又是还原剂。
2Na2O2+2H2O===4NaO得到2×e-H+O失去2×e-2↑
2Na2O2+2CO2===2Na2CO得到2×e-3+O失去2×e-2
(3)固体质量关系。
分析反应的化学方程式,可得下列关系式:
Na2O2Na2CO3(组成相当于Na2O2·CO)
Na2O22NaOH(组成相当于Na2O2·H2)
①与CO2反应时,固体增加的质量等于与CO2等物质的量的CO的质量,即Δm=n(CO2)×M(CO);
②与H2O反应时,固体增加的质量等于与H2O等物质的量的H2的质量,即Δm=n(H2O)×M(H2)。
3.Na2O2有强氧化性,可用作漂白剂,使有机色质褪色。
点拨:Na2O2的认识误区
(1)Na2O2中的阴离子是O,不是O,也不是O2-。
(2)Na2O2中的氧为-1价,既可被氧化也可被还原,与水、CO2发生反应时,其既是氧化剂又是还原剂。
(3)Na2O2不是碱性氧化物,因其与酸反应时除生成盐和水之外,还有氧气生成。
(4)Na2O2与其他物质反应时不一定都产生O2,如Na2O2+SO2===Na2SO4。
【典例1】将16 g甲烷(CH4)在64 g氧气中完全燃烧后的产物通入足量的过氧化钠中,充分反应后,固体增加的质量为( )
A.48 g B.16 g
C.80 g D.32 g
【答案】D
【解析】
甲烷燃烧的反应为CH4+2O2CO2+2H2O,反应中甲烷与氧气的质量比为16∶64,由此可知,16 g甲烷和64 g氧气完全反应,生成44 g CO2和36 g H2O,将CO2和H2O通入足量过氧化钠中发生反应:2Na2O2+2CO2===2Na2CO3+O2,2Na2O2+2H2O===4NaOH+O2↑,44 g CO2消耗78 g Na2O2,生成106 g Na2CO3,固体质量增加28 g;36 g水消耗156 g Na2O2,生成160 g NaOH,固体质量增加4 g,故固体增加的质量为32 g。
〔变式训练1〕下列关于Na2O2的叙述中正确的是( )
A.Na2O2是淡黄色固体,久置于空气中变成Na2O
B.Na2O2与水的反应中,Na2O2只做氧化剂
C.Na2O2属于碱性氧化物
D.Na2O2与CO2或H2O反应后,固体质量都将增大
【答案】D
【解析】
Na2O2久置于空气中最终变成Na2CO3,A项错误;Na2O2与水反应时,Na2O2既是氧化剂又是还原剂,B项错误;Na2O2不属于碱性氧化物,C项错误;根据两反应中固体成分的变化:Na2O2Na2CO3、Na2O22NaOH可知,D项正确。
二.碳酸钠与碳酸氢钠的鉴别及相互转化
【问题探究】
比较下列两个装置,思考下列问题:
1.为了更好地探究碳酸氢钠和碳酸钠的热稳定性,如左上图所示,试管B中装入的固体最好是什么?
B中装入固体是Na2CO3。
2.右上图与左上图的区别是什么?哪个装置能够更好地探究二者的热稳定性?
左上图体现了A、B中温度不同,右上图Na2CO3和NaHCO3两处温度相同,左上图更好。
【知识归纳总结】
1.鉴别方法:
(1)加热法——固体。
①原理:2NaHCO3Na2CO3+H2O+CO2↑,Na2CO3受热不分解。
②结论:加热有气体产生的是NaHCO3,无变化的是Na2CO3。
(2)沉淀法——溶液。
①原理:CO+Ca2+===CaCO3↓,CO+Ba2+===BaCO3↓,HCO与Ca2+、Ba2+不反应。
②结论:滴加氯化钡或氯化钙溶液,有沉淀生成的是Na2CO3,无变化的是NaHCO3。
(3)盐酸逐滴加入时的现象——溶液。
①原理:CO+H+===HCO,
HCO+H+===CO2↑+H2O。
②结论:向等浓度的溶液中逐滴加入盐酸立即产生气体的是NaHCO3,开始不产生气体,滴加一会才产生气体的是Na2CO3。
(4)与酚酞溶液作用——溶液。
①原理:等浓度溶液的碱性Na2CO3>NaHCO3。
②结论:等浓度Na2CO3和NaHCO3溶液中滴入2滴酚酞溶液,溶液变红较深的是Na2CO3,较浅的是NaHCO3。
2.相互转化:
Na2CO3NaHCO3
(1)Na2CO3溶液→NaHCO3溶液。
Na2CO3+H2O+CO2===2NaHCO3。
(2)NaHCO3→Na2CO3。
①2NaHCO3Na2CO3+H2O+CO2↑(固体物质);
②NaHCO3+NaOH===Na2CO3+H2O(溶液中)。
点拨:碳酸钠和碳酸氢钠的认识误区
(1)碳酸钠很稳定,固体和溶液中受热都不发生分解,碳酸氢钠固体受热易发生分解,但其溶液受热不易分解。
(2)书写碳酸氢钠参与的离子反应方程式时,HCO不能拆开。
(3)在反应2NaHCO3Na2CO3+H2O+CO2↑中,利用差量法计算时,要注意固体质量减少的是二氧化碳和水的质量,而非仅仅是二氧化碳的质量。
(4)不能用氢氧化钙溶液鉴别碳酸钠和碳酸氢钠溶液,因为二者均能与氢氧化钙反应产生白色沉淀。
【典例2】在课堂上老师出示了两瓶失去标签的Na2CO3和NaHCO3无色饱和溶液,希望班里同学提出简便的鉴别方法。该班同学踊跃提出方法,其中不合理的是( )
①取等量的溶液于两支试管中,加热,有气泡产生的是NaHCO3饱和溶液
②取等量的溶液于两支试管中,逐滴加入稀盐酸,开始就有气体放出的是NaHCO3饱和溶液
③取等量的溶液于两支试管中,滴加BaCl2溶液,生成白色沉淀的是Na2CO3饱和溶液
④取等量的溶液于两支试管中,滴加Ba(OH)2溶液,生成白色沉淀的是Na2CO3饱和溶液
A.①② B.①④
C.③④ D.②③
【答案】B
【解析】
NaHCO3在溶液中时受热不分解,只有NaHCO3固体受热才分解,①不合理;分别向两支试管中滴加Ba(OH)2溶液,都能出现白色沉淀,化学方程式为Na2CO3+Ba(OH)2===2NaOH+BaCO3↓,2NaHCO3+Ba(OH)2===Na2CO3+BaCO3↓+2H2O,④不合理。
〔变式训练2〕除去NaHCO3溶液中混有的少量Na2CO3可采取的方法是( )
A.通入二氧化碳气体 B.加入氢氧化钡溶液
C.加入澄清石灰水 D.加入稀盐酸
【答案】A
【解析】
除杂方法要操作简便,效果好,不引入新的杂质,保留非杂质成分。因为反应Na2CO3+H2O+CO2===2NaHCO3可以发生,所以A项正确。
【效果检测】
1.下列说法错误的是( )
A.钠与水反应的离子方程式: Na+2H2O===Na++2OH-+H2↑
B.Na2O2吸收CO2产生O2 ,可用作呼吸面具供氧剂
C.过氧化钠与二氧化碳反应可制备氧气
D.二氧化碳使Na2O2固体变白过程中,CO2未被还原,也未被氧化
【答案】A
【解析】电荷和得失电子不守恒,A错误;过氧化钠可以和二氧化碳反应生成氧气:
2Na2O2+2CO2===2Na2CO3+O2,B、C、D正确。
2.(2020·衡水市第十四中学高一月考)下列关于钠的化合物的叙述不正确的是
A.热稳定性:
B.与都能和水反应生成碱,它们都是碱性氧化物
C.碳酸氢钠可用于治疗胃酸过多
D.中阴、阳离子的个数比为1:2
【答案】B
【解析】
A.NaHCO3不稳定,加热易分解,发生2NaHCO3Na2CO3+H2O+CO2↑,碳酸钠受热不分解,正确;
B.Na2O2与水反应生成氢氧化钠和氧气,不是碱性氧化物,错误;
C.碳酸氢钠可与盐酸反应,且碳酸氢钠的碱性较弱,对胃壁的刺激作用较小,可用于中和胃酸过多,正确;
D.Na2O2中阴离子为O22-,Na2O2中阴、阳离子的个数比为1:2,正确;
故选B。
3.下列关于钠和过氧化钠与水反应的说法不正确的是( )
①将小块钠投入滴有石蕊溶液的水中,反应后溶液变红
②将钠投入稀盐酸中,钠先与水反应,后与盐酸反应
③过氧化钠投入到水中会有大量氢气产生
④过氧化钠投入到滴有酚酞溶液的水中,烧杯中的水变红
A.仅①② B.仅②③ C.仅②③④ D.①②③④
【答案】D
【解析】
①钠与水反应产生氢氧化钠能使酚酞变红,使石蕊变蓝,故不正确;②钠与水的反应本质是钠与H+的反应,所以钠先与盐酸反应,故不正确;③过氧化钠投入到水中会有大量的氧气产生,故不正确;④过氧化钠投入到酚酞溶液中与水反应产生氢氧化钠,使酚酞溶液变红,由于过氧化钠具有强氧化性,所以又使其褪色,故不正确。答案选D。
4.(2020·伊美区第二中学高一月考)下列叙述中正确的是( )
①Na2O和Na2O2都能和水反应生成碱,它们都是碱性氧化物
②Na2CO3和NaHCO3溶液都能跟CaCl2溶液反应得到白色沉淀
③钠在常温下容易被氧化
④Na2O2可作供氧剂,而Na2O不行
⑤除去Na2CO3固体中混有的NaHCO3,将混合物加热至质量不再发生变化
⑥可用玻璃棒蘸取少量待测物质的浓溶液做焰色反应实验
A.③④⑤ B.②④⑥ C.②③④ D.①②⑥
【答案】A
【解析】
①Na2O和水反应只生成碱,是碱性氧化物,Na2O2和水反应生成氢氧化钠和氧气,不是碱性氧化物,故错误;
②Na2CO3能跟CaCl2溶液反应得到白色沉淀,碳酸氢钠与氯化钙不反应,故错误;
③钠在常温下易被氧化生成氧化钠,故正确;
④过氧化钠与二氧化碳、水反应均生成氧气,可做供氧剂,氧化钠没有此性质,故正确;
⑤碳酸氢钠不稳定,受热分解生成碳酸钠,可以用加热方法除去碳酸钠中的碳酸氢钠,故正确;
⑥焰色反应可以使用铁丝、铂丝等物质,但玻璃棒中含有Na、Ca等元素,对焰色有干扰,不能作焰色反应的实验,故错误;
故选A。
5.在蒸发皿中放一小块钠,加热至熔化时,用玻璃棒蘸取少量无水CuSO4与熔化的钠接触,瞬间产生耀眼的火花,同时有红色物质生成。据此判断下列说法中不正确的是( )
A.上述反应是置换反应
B.上述反应是放热反应
C.上述反应中无水CuSO4表现了还原性
D.加热且无水条件下,Na可以与CuSO4反应并生成Cu
【答案】C
【解析】实验现象说明熔融的钠将CuSO4中的铜置换出来并且放出热量,属于置换反应,钠作还原剂,CuSO4作氧化剂。
6.用光洁的铂丝蘸取某无色溶液在无色火焰上灼烧,直接观察到火焰呈黄色,下列判断正确的是( )
A.只含有Na+
B.一定含有Na+,可能含有K+
C.既含有Na+,又含有K+
D.可能含有Na+,还可能含有K+
【答案】B
【解析】Na元素的焰色为黄色,而K元素的焰色为紫色(透过蓝色钴玻璃观察),而且黄色会干扰紫色,所以无法判断是否含有K元素。
7.(2020·伊美区第二中学高一月考)将CO2和O2的混合气体7.6g通入Na2O2 ,充分反应后,气体质量变为4.8g,原混合气体中O2的质量是( )
A.6.4g B.3.2g C.1.6g D.0.8g
【答案】B
【解析】
将CO2和O2的混合气体7.6g通入Na2O2,发生下列反应:,消耗2mol(即88g)二氧化碳,气体质量减少244g- 32g=56g,则参与反应的二氧化碳质量为(7.6g-4.8g)×=4.4g,原混合气体中O2的质量是7.6g-4.4g=3.2g,答案选B。
8.(2020·伊美区第二中学高一月考)过氧化钠与足量的NaHCO3混合后,在密闭容器中充分加热,排除气体物质后冷却,残留的是( )
A.Na2CO3和Na2O2 B.只有Na2CO3
C.Na2CO3和NaOH D.Na2O和NaHCO3
【答案】B
【解析】
加热时碳酸氢钠分解生成二氧化碳和水,二氧化碳和水与过氧化钠反应,当碳酸氢钠过量时,生成二氧化碳、水均过量,则反应后生成的固体中不可能存在过氧化钠,过氧化钠先与水反应生成氢氧化钠,氢氧化钠再与二氧化碳反应,则最终产物为碳酸钠,故选:B。
9.某溶液中含有HCO、SO、CO、CH3COO-4种阴离子。向其中加入足量的Na2O2固体后,溶液中离子浓度基本保持不变的是(假设溶液体积无变化)( )
A.CH3COO- B.SO
C.CO D.HCO
【答案】A
【解析】Na2O2与水反应生成NaOH,HCO+OH-===CO+H2O,HCO浓度减小,CO浓度增大;SO具有还原性,被Na2O2氧化成SO,SO浓度减小;Na2O2与水反应产生的OH-抑制CH3COO-的水解,但CH3COO-水解程度很小,所以CH3COO-的浓度基本保持不变。
10.为除去括号内的杂质,下列所选用的试剂或方法不正确的是( )
A.Na2CO3溶液(NaHCO3),加入适量的NaOH溶液
B.NaHCO3溶液(Na2CO3),通入过量的CO2气体
C.Na2O2粉末(Na2O),将混合物在氧气中加热
D.Na2CO3溶液(Na2SO4),加入适量的Ba(OH)2溶液,过滤
【答案】D
【解析】 Na2CO3和Na2SO4均能与Ba(OH)2反应,且加Ba(OH)2会引入新的杂质,不能达到除杂的目的。
11.某校化学课外小组为了鉴别碳酸钠和碳酸氢钠两种白色固体,用不同的方法做了以下实验,
如下图Ⅰ~Ⅳ所示。
(1)只根据图Ⅰ、图Ⅱ所示实验,能够达到实验目的的是________(填“Ⅰ”或“Ⅱ”)。
(2)图Ⅲ、图Ⅳ所示实验均能鉴别这两种物质,有关反应的化学方程式为_______________________________,与实验Ⅲ相比,实验Ⅳ的优点是________(填字母)。
A.Ⅳ比Ⅲ复杂
B.Ⅳ比Ⅲ安全
C.Ⅳ比Ⅲ操作简便
D.Ⅳ可以做到用一套装置同时进行两个对比实验,而Ⅲ不行
(3)若用实验 Ⅳ 验证碳酸钠和碳酸氢钠的稳定性,则试管B中装入的固体最好是__________(填化学式)。
【答案】(1)Ⅱ (2)2NaHCO3Na2CO3+CO2↑+H2O、CO2+Ca(OH)2===CaCO3↓+H2O D (3)NaHCO3
【解析】
(1)装置Ⅰ不能达到实验目的,二者现象相同,都能与盐酸反应产生使澄清石灰水变浑浊的二氧化碳气体。装置Ⅱ可以对比二者和盐酸反应放出CO2的速率及等质量时放出CO2的多少来进行鉴别。(2)~(3)NaHCO3加热可以分解产生CO2,Na2CO3加热不分解,可以利用装置Ⅲ鉴别。装置Ⅳ是改进装置,试管A中装入碳酸钠直接加热,试管B中装入碳酸氢钠间接加热,若间接加热的NaHCO3分解而直接加热的Na2CO3不分解,则可验证碳酸氢钠不稳定。
高中化学人教版 (2019)必修 第一册第一节 原子结构与元素周期表学案: 这是一份高中化学人教版 (2019)必修 第一册第一节 原子结构与元素周期表学案,共10页。学案主要包含了知识回顾,新知学习,科学探究,课堂练习,总结和比较,思考与交流,知识进阶,知识归纳总结等内容,欢迎下载使用。
高中人教版 (2019)第一节 铁及其化合物导学案及答案: 这是一份高中人教版 (2019)第一节 铁及其化合物导学案及答案,共5页。学案主要包含了知识回顾,新知学习,知识进阶,知识误区,效果检测等内容,欢迎下载使用。
2021学年第二节 氯及其化合物导学案: 这是一份2021学年第二节 氯及其化合物导学案,共10页。学案主要包含了新知学习,思考与讨论,知识进阶,问题探究,知识归纳总结,效果检测等内容,欢迎下载使用。

