浙教版八年级上册第3节 神经调节同步测试题
展开3.3 神经调节
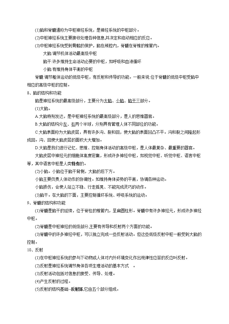
【知识网络】
【知识掌握】
神经调节
1、动物体的生命活动的调节包括体液调节和神经调节,并以神经调节为主。
2、体液调节主要是激素调节。
3、神经系统的控制和调节,快速而短暂;而体液调节缓慢而持久。
人们在感知环境的刺激后,会迅速地做出相应的反应。这是一个接受信息→传导信息→处理信息→传导信息→作出反应的连续过程,是许多器官协同作用的结果。
4、神经元
细胞体:含有细胞核(代谢和营养中心)
突起 树突:呈树枝状分布(多而短,接受刺激,把冲动传向细胞体)
轴突:一条长而分枝少(一根,外面包着髓鞘,把神经冲动 传离细胞体)
(1)能够感受刺激、产生兴奋和传导兴奋功能的细胞叫神经细胞,也叫神经元,是神经系统的基本结构和功能单位。
5、神经系统的组成包括:周围神经系统、中枢神经系统。
6、周围神经系统包括脑神经、脊神经,它的主要功能是承担信息的传导,负责中枢神经系统与身体其他部位的通讯。
(1)脑神经:由脑部发出,总共12对,其主要功能是支配头部和颈部的各个器官的感受和运动。
(2)脊神经:由脊髓发出的神经,通向身体的躯干、四肢的皮肤和肌肉,共有31对。其主要功能是支配身体的颈部、四肢及内脏的感觉和运动。
7、中枢神经系统
(1)脑和脊髓通称为中枢神经系统,是神经系统的中枢部分。
(2)中枢神经系统主要接收处理各种信息,并决定和启动相应的反应。
(3)中枢神经系统受到骨骼的保护,脑在颅腔内,脊髓在脊椎的椎管内。
大脑:调节机体活动最高级中枢
脑干:许多维持生命活动必要的中枢,如呼吸和血液循环
小脑:有维持身体平衡的中枢
脊髓:调节躯体运动的低级中枢,有反射和传导的功能。一般来说:位于脊髓的低级中枢受脑中相应的高级中枢的控制。
8、脑的结构和功能
脑是神经系统的最高级部分,主要分为大脑、小脑、脑干三部分。
(1)大脑。
A.大脑特别发达,是中枢神经系统的最高级部分,是人的思维器官。
B.大脑的结构分左、右两个半球,分别具有管理人体不同部位的功能。
C.大脑表面称为大脑皮层,具有许多沟、裂和回,使大脑的表面凹凸不平。沟和裂之间隆起形成回。沟、回使大脑皮层的面积大大增加。
D.大脑是我们进行记忆、思维、控制身体活动的高级中枢,是人体最复杂、最重要的器官。
大脑皮层中神经元的细胞体高度密集,形成许多神经中枢,如视觉中枢、听觉中枢、语言中枢等,其中语言中枢是人类特有的。
(2)小脑。小脑位于脑干背侧,大脑的后下方。
小脑主要负责人体动作的协调性。如维持身体姿势的平衡,协调各种运动。
小脑损伤,会使人站立不稳、行走摇晃、不能完成灵巧的动作。
(3)脑干。在大脑的下面,主要控制循环系统、呼吸系统的运动。
9、脊髓的结构和功能
(1)脊髓是脑干的延续,位于脊柱的椎管内,呈扁圆柱形。脊髓中有许多神经元,形成许多神经中枢。
(2)脊髓是中枢神经的低级部分,主要有传导和反射两个方面的功能。
(3)脊髓中的许多神经中枢,可以独立完成一些反射活动。但这些低级反射中枢一般受到大脑的控制。
10、反射
(1)在中枢神经系统的参与下动物或人体对内外环境变化作出规律性应答的反应叫反射。
(2)反射是神经系统调节身体各项生理活动的基本方式 。
(3)反射活动包括对信息的接受、传导、处理。
(4)产生反射的过程。
(5)反射的结构基础--反射弧,它由五个部分组成。
感受器(感觉神经末梢)、传入神经、神经中枢、传出神经、效应器(运动神经末梢和它所支配的肌肉(收缩)和腺体(分泌))。任何反射活动都要通过(完整的)反射弧才能实现。
膝跳反射可用来检查一个人的神经系统功能是否正常。
【例题精析】
例1.新冠疫情期间,某商场入口处放置了一测温机器人。当人靠近时,该机器人能感应到人体体温,通过内部结构转化为具体的信号并显示在屏拣上。机器人感应人体体温的结构类似于人体反射弧中的( )
A.感受器 B.神经中枢 C.传出神经 D.效应器
【解答】解:反射活动的结构基础称为反射弧,包括感受器、传入神经、神经中枢、传出神经和效应器。其中感受器能接受刺激并产生神经冲动,机器人感应人体体温的结构类似于人体反射弧中的感受器。
故选:A。
例2.如图所示为正常人被针刺后完成缩手反射的示意图,下列叙述正确的是( )
A.缩手反射的神经冲动传导途径是:⑤→④→③→②→①
B.①是效应器,针刺后①能产生痛的感觉
C.缩手反射的神经中枢在③,受大脑控制
D.若某人的②受损,用针刺①,仍能完成缩手反射
【解答】解:A、缩手反射的反射弧的组成是:①感受器→②传入神经→③神经中枢→④传出神经→⑤效应器,A错误。
B、①是感受器,接受刺激产生神经冲动,痛的感觉在大脑皮层形成,B错误。
C、缩手反射属于简单反射,参与该反射的神经中枢是图中的③神经中枢,在脊髓灰质内,受大脑控制,C正确。
D、反射必须通过反射弧来完成,缺少任何一个环节反射活动都不能完成,如②传入神经受损,反射弧不完整,无反射;同时感受器产生的神经冲动也不能能通过传入神经传到神经中枢,再经过脊髓的白质上行传到大脑皮层,形成感觉,故若某人②断裂,用针刺激其指尖,他不能完成缩手反反射,无痛感,无反射,D错误。
故选:C。
例3.医生对一位遭遇车祸的老人进行检查,发现以下现象:①针刺下肢,不能感觉到疼痛,但下肢能收缩;②出现大小便失禁症状;③头部和手能运动,但下肢不能运动;④能向医生详细描述车祸发生的情况。结合上述现象,你觉得老人出现损伤的部位最有可能的是( )
A.大脑 B.小脑 C.脑干 D.脊髓
【解答】解:若下肢运动功能丧失、大小便失禁,说明脊髓从腰部横断,脊髓里腰部以下的排便、排尿中枢失去了大脑的控制,导致大小便失禁;同时大脑的“指令”也不能传到下肢了,造成下肢功能丧失,可见D正确。
故选:D。
例4.张强是一名建筑工人,在一次工作中,不小心从3米高的脚手架上掉下,原来视力正常的他,却看不见任何东西了。经过医生检查,确认他的眼睛没有受伤。请据此判断,张强受损的部位可能是( )
A.躯体感觉中枢 B.眼球结构
C.脑干 D.大脑皮层视觉中枢
【解答】解:视觉的形成过程大致是:外界物体反射来的光线,依次经过角膜、瞳孔、晶状体和玻璃体,并经过晶状体等的折射,最终落在视网膜上,形成一个物像。视网膜上有对光线敏感的细胞。这些细胞将图象信息通过视神经传给大脑的一定区域,人就产生了视觉。经过医生检查,确认张强的眼睛没有受伤,而张强却看不见任何东西了,这说明张强的视神经或大脑皮层的视觉中枢受到损伤。
故选:D。
例5.著名物理学家霍金21岁时患上脊髓侧索硬化症,也称运动神经元病。主要表现为全身瘫痪,不能言语,只有三根手指可以活动。如图为反射弧示意图,下列有关叙述正确的是( )
A.①可以接受神经冲动,作出反应
B.若④受损伤,刺激①后有感觉但不能运动
C.条件反射的神经中枢位于脊髓中
D.神经系统由脊髓和大脑组成
【解答】解:A、①是感受器:由传入神经末梢组成,能接受刺激产生兴奋,A错误;
B、反射必须通过反射弧来完成,缺少任何一个环节反射活动都不能完成,如传出神经被破坏,即使有适宜的刺激人体也不会作出反应,即不能运动。因为效应器接收不到神经传来的神经冲动。但是感受器产生的神经冲动能通过传入神经传到神经中枢,在经过脊髓的白质上行传到大脑皮层,形成感觉,B正确;
C、条件反射的神经中枢位于大脑皮层,C错误;
D、神经系统由脑、脊髓以及它们发出的神经组成,D错误。
故选:B。
例6.朱利叶斯因感知温度研究领域所作出的贡献,被授予2021年诺贝尔生理学或医学奖。
材料一:在一段时间内,科学家们猜测,神经细胞对不同刺激的不同反应,很可能依赖于细胞的某种离子通道受体,它的开放与关闭影响着细胞内外离子的进出。
材料二:朱利叶斯以辣椒为切入点,于1997年发现辣椒素能激活某种细胞的敏感离子通道受体,并发现该受体也可被43℃以上的高温激活,激活之后会产生兴奋,从而感知到热。
(1)分析材料可知,该离子通道受体位于 细胞膜 (填细胞结构);
(2)吃辣椒会感觉到热,是因为辣椒素与高温一样会激活神经细胞的 敏感离子通道受体 。
【解答】解:(1)细胞膜能控制物质进出,细胞膜具有一定的选择性,能让对细胞生命活动有用的物质进入,把其他物质挡在细胞外面,同时,还能把细胞内产生的废物排到细胞外,因此,分析材料可知,该离子通道受体位于细胞膜。
(2)通过材料二可知,研究发现吃辣椒会感觉到热,并发现该受体也可被43℃以上的高温激活,是因为辣椒素与高温一样会激活神经细胞的敏感离子通道受体,激活之后会产生兴奋,从而感知到热。
故答案为:(1)细胞膜。
(2)敏感离子通道受体。
例7.在学校科技节模型设计比赛中,“未来发明家”团队展示了他们的一个设计作品,如图所示:“缩手反射模型”简要说明。
①两块轻质铝材用轴承连,既牢固又灵活;
②“气动人工肌肉”通入高压空气可实现收缩;
③触碰感应装置后,控制系统能控制相应气动人工肌肉的收缩和舒张。
(1)该设计图中,轻质铝材相当于运动系统中的 骨 感应装置相当于反射弧中的 感受器 ;当触碰感应装置后,控制系统控制气动人工肌肉 A (填字母)收缩,另一个气动人工肌肉舒张,这样就完成了缩手反射。
(2)科创老师给予了该团队高度肯定,他认为该模型有智能化假肢的雏形。只是智能化假肢的结构更复杂,并且其控制系统需与人体的 大脑 连接,这样人体就能控制智能化假肢完成各种动作。
【解答】解:(1)人体运动系统由骨、关节和骨骼肌组成。由图可知,该设计图中,轻质铝材相当于运动系统中的骨,感应装置相当于反射弧中的感受器,当触碰感应装置后,控制系统控制气动人工肌肉A(肱二头肌)收缩,另一个气动人工肌肉舒张,这样就完成了缩手反射。
(2)人体完成一个运动都要有神经系统的调节,有骨、骨骼肌、关节的共同参与,多组肌肉的协调作用,才能完成。科创老师给予了该团队高度肯定,他认为该模型有智能化假肢的雏形。只是智能化假肢的结构更复杂,并且其控制系统需与人体的大脑(神经系统)连接,这样人体就能控制智能化假肢完成各种动作。
故答案为:(1)骨;感受器;A。
(2)大脑(神经系统)。
例8.马戏团的小狗经过训练之后,也能学会“算数”:当训练员出示数字图片,读出算式后,小狗就能准确地把写有得数的图片叼出来。请回答:
(1)小狗从看到数字图片到准确叼出正确得数图片的活动过 程是在神经系统下完成的,完成这一活动的结构基础是 反射弧 。
(2)小狗表流过程中会受到多次食物奖励,使得吸收的葡萄糖明显增多,使血糖浓度很恢复 到正常水平,原因是 胰岛素 分泌量增加。
【解答】解:(1)哺乳动物通过神经系统对外界刺激作出的有规律的反应叫反射,小狗准确叼出图片是反射活动,反射的结构基础是反射弧,包括感受器、传入神经纤维、神经中枢、传出神经纤维、效应器五部分。(2)胰岛素的主要功能是调节糖在体内的吸收、利用、转运,降低血糖浓度,因此使血糖恢复到正常水平,是因为胰岛素的分泌量增加。
故答案为:(1)反射弧;(2)胰岛素
【巩固提高】
一.选择题(共11小题)
1.下列有关人体生命活动调节的叙述正确的是( )
A.中枢神经系统由大脑和脊髓组成
B.成人能有意识地排尿,该反射的神经中枢在脊髓
C.侏儒症的病因是由于患者幼年时期甲状腺激素分泌不足引起的
D.“望梅止渴”“谈虎色变”都是人类特有的复杂反射(条件反射)
【解答】解:A、人的中枢神经系统由脑和脊髓组成,A错误。
B、成人有意识的排尿,属于条件反射,反射的神经中枢在大脑皮层,B错误。
C、幼年时期生长激素分泌不足易得侏儒症,C错误。
D、谈虎色变、望梅止渴的条件反射的神经中枢是语言中枢,所以属于人类特有的反射。D正确。
故选:D。
2.酒精对人的神经系统有麻痹作用,所以饮酒过量的人往往表现为走路不稳、呼吸急促甚至语无伦次。与这三种反应相对应的人脑结构依次是( )
A.小脑、脑干、大脑 B.小脑、大脑、脑干
C.大脑、脑干、小脑 D.脑干、小脑、大脑
【解答】解:走路不稳与小脑的麻醉有关,小脑有维持平衡、协调运动的功能;呼吸急促与呼吸中枢有关,呼吸中枢位于脑干;语无伦次与语言中枢有关,语言中枢位于大脑皮层。
故选:A。
3.如图为反射弧的结构模式图。下列有关叙述中不正确的是( )
A.若图表示膝跳反射的反射弧,则c代表脊髓
B.若图表示听到铃声进入教室的反射弧,则a代表耳的鼓膜
C.若图表示看到酸梅分泌唾液的反射弧,则a代表眼球的视网膜
D.若图表示维持身体平衡的反射弧,则c代表小脑
【解答】解:A、若此图表示膝跳反射的反射弧,由于膝跳反射属于低级的反射活动,是由脊髓控制的,所以c代表脊髓的神经中枢。A正确。
B、若此图表示学生听到铃声进入教室的反射弧,这属于高级的反射活动,是人类特有的反射活动。在听觉的形成过程中,耳蜗能感受外界刺激,产生神经冲动,所以感受器即为耳蜗,而鼓膜只起传递声波振动的作用。B错误。
C、若此图表示人看到酸梅分泌唾液的反射弧,在视觉的形成过程中,视网膜上有感光细胞,能感受刺激产生神经冲动,所以感受器即为视网膜,C正确。
D、若此图表示使运动协调和维持身体平衡的反射弧,由于小脑具有协调身体平衡,维持身体运动的功能,所以代表小脑的神经中枢。D正确。
故选:B。
4.手指不小心被刀片划破后感到疼痛,其感受器和痛觉形成的部位是( )
A.均在手指伤处
B.在手指伤处和大脑
C.在手指伤处的真皮和表皮
D.分别在手指伤处和伤处附近
【解答】解:反射必须通过反射弧来完成,缺少任何一个环节反射活动都不能完成,如传出神经受损,即使有适宜的刺激人体也不会作出反应,因为效应器接收不到神经传来的神经冲动。感受器产生的神经冲动能通过传入神经传到脊髓内的神经中枢,通过传出神经传到效应器,完成缩手反射。同时脊髓内的神经中枢还把神经冲动经过脊髓的白质上行传到大脑皮层,形成痛觉。因此手指不小心被针扎后感到疼痛,痛觉形成的部位是大脑皮质里的躯体感觉中枢。
故选:B。
5.图甲表示人缩手反射的过程,图乙是反射弧各组成部分的关系示意图。图甲中“E”对应图乙中的( )
A.① B.② C.④ D.⑤
【解答】解:反射弧中神经冲动传导的路线:感受器→传入神经→神经中枢→传出神经→效应器。图甲表示人缩手反射的过程,图甲中“A”表示感受外界刺激的皮肤,是反射弧中的感受器;“E”表示引起缩手反射的肌肉,是反射弧中的效应器。图乙中①感受器、②传入神经、③神经中枢、④传出神经、⑤效应器。所以,图甲中“E”对应图乙中的⑤效应器。
故选:D。
6.如图是神经系统结构层次示意图,判断下列说法错误的是( )
A.①是神经元,是神经系统结构和功能的基本单位
B.②是神经组织,具有产生和传导兴奋的功能
C.③是脑,是神经系统中最高级的部分
D.④是神经系统,是由脑和脊髓两部分组成
【解答】解:A、①是神经细胞,也叫神经元,由细胞体和突起两部分组成,是神经系统结构和功能的基本单位,A正确;
B、②神经组织主要由神经细胞构成,能够接受刺激,产生和传导兴奋,B正确;
C、③是大脑,大脑皮层里有调节人体生理活动的最高级中枢,是神经系统中最高级的部分,C正确;
D、④是神经系统,神经系统包括脑、脊髓和它们所发出的神经,脑和脊髓是神经系统的中枢部分,叫中枢神经系统;由脑发出的脑神经和由脊髓发出的脊神经是神经系统的周围部分,叫周围神经系统,D错误。
故选:D。
7.健康成年人在吃梅、看梅、谈梅时,都会有唾液分泌,这三种反射活动分别属于( )
A.非条件反射、非条件反射和条件反射
B.非条件反射、条件反射和条件反射
C.非条件反射、非条件反射和非条件反射
D.条件反射、条件反射和条件反射
【解答】解:健康成年人在吃梅会分泌唾液”,梅子是一种很酸的果实,一吃起来就让人口水直流。这种反射活动是人与生俱来、不学而能的,因此属于非条件反射。
看梅、谈梅时,都会有唾液分泌是吃过梅,知道梅子的滋味的基础上,当他看到梅的时候,通过大脑皮层的参与,形成流口水的条件反射。
故选:B。
8.小科无意中被碎玻璃扎破食指,立即缩手,却没有感觉到痛。如图所示,甲、乙、丙、丁表示神经系统部分结构,箭头表示信息传导的方向。小科受损伤的结构可能是( )
A.甲 B.乙 C.丙 D.丁
【解答】解:根据题意分析可知:当小科无意中被碎玻璃扎破食指时,刺激产生的兴奋通过传入神经传导到脊髓处的神经中枢,经神经中枢综合、分析后产生新的兴奋,一方面将兴奋通过传出神经传导到效应器,产生缩手反应,另一方面将兴奋通过上行传导束传导到大脑。如果上行传导纤维出现故障,无法将疼痛传到大脑皮层,形成痛觉,因此,小科无意中被碎玻璃扎破食指,立即缩手,却没有感觉到痛,损伤的结构是甲上行传导纤维。
故选:A。
9.如图是一位宁波市某人民医院接诊的新型冠状病毒感染肺炎的确诊患者。此患者的主要症状是发烧,乏力,肌肉酸痛。经医护人员精心诊治和护理,身体恢复正常,于2020年3月31日正式出院。对此下列说法正确的是( )
A.此患者感到的肌肉酸痛的痛觉是在肌肉处形成的
B.此时图片中患者的主要产热器官是骨骼肌
C.此患者身体恢复正常后,其体内的散热大于产热
D.人们谈“病毒”色变,紧张害怕,这表现是受神经系统和激素共同调节引起
【解答】解:A、患者感到的肌肉酸痛的痛觉是在大脑皮层形成的,A错误;
B、人体在安静时主要产热器官是内脏,在剧烈运动时主要产热器官是骨骼肌,所以图片中患者的主要产热器官是内脏,B错误;
C、患者身体恢复正常后,其体内的散热等于产热,C错误;
D、人们谈“病毒”色变,紧张害怕,这是神经系统和肾上腺激素共同调节的结果,D正确。
故选:D。
10.逃生演练中,某同学做出的部分反应如图所示。下列叙述错误的是( )
A.图中X表示感受器
B.神经系统调节控制着人体的绝大部分重要的生命活动
C.若传出神经②受到损伤,则肌肉无法收缩
D.逃生是神经调节和激素调节共同作用的结果
【解答】解:A、根据图中箭头可见:X是感受器,位于耳蜗内,接受刺激产生兴奋,A正确;
B、神经系统调节控制着人体的绝大部分重要的生命活动,B正确;
C、若传出神经①受到损伤,则肌肉无法收缩,若传出神经②受到损伤,则不能分泌激素,C错误;
D、据图可见:逃生是神经调节和激素调节共同作用的结果,D正确。
故选:C。
11.马拉松比赛是运动员的意志品质和竞技能力的比拼。下列有关叙述正确的是( )
A.运动员听到裁判员指令后,立即起跑,该反射的神经中枢位于脊髓
B.运动员的运动主要受大脑控制,协调运动、维持身体平衡的结构是小脑
C.运动中,甲状腺激素、肾上腺素等激素也参与调节,属于神经调节
D.运动中,通过皮肤血管舒张和增加汗液分泌来增加产热,维持体温恒定
【解答】解:A、运动员听到裁判员指令后,立即起跑,该反射是条件反射,神经中枢位于大脑,错误;
B、运动员的运动主要受大脑控制,协调运动、维持身体平衡的结构是小脑,正确;
C、运动中,甲状腺激素、肾上腺素等激素也参与调节,属于激素调节,错误;
D、运动中,人的产热器官是肝脏和骨骼肌,通过皮肤血管舒张和增加汗液分泌来增加散热,维持体温恒定,错误;
故选:B。
二.填空题(共1小题)
12.如图是缩手反射过程的神经结构示意图。回答下列有关问题:
(1)该缩手反射活动的途径是:e→d→c→b→a,其中“a”属于反射弧结构中的 效应器 ;
(2)在该反射中,手会立即缩回,然后才感觉到痛,说明除了反射外,脊髓还有 传导 的功能。
【解答】解:(1)反射弧中神经冲动传导的路线:感受器→传入神经→神经中枢→传出神经→效应器,图中该缩手反射的反射弧的组成是:e→d→c→b→a,其中“a”属于反射弧结构中的效应器。
(2)在该反射中,手会立即缩回,说明脊髓具有反射功能,然后产生了痛觉,是脊髓把神经冲动传到了大脑皮层的躯体感觉中枢,因此说明脊髓还有传导功能。
故答案为:(1)效应器;
(2)传导。
三.解答题(共1小题)
13.每年4月11日是“世界帕金森日”。帕金森患者的大脑中生产多巴胺的神经细胞衰退,而多巴胺是一种神经递质,扮演着脑内信息传递者的角色,分泌不足会有情感和行为上双重的障碍性变化。
(1)帕金森患者由于缺乏多巴胺这样的神经递质,导致信息传递有障碍。部分反射活动由于没有结构和功能完整的 反射弧 而无法进行。
(2)请用图中的数字和箭头表示某人手指被针刺后迅速缩回的神经传导途径: ①→③→④→⑤→② 。
(3)若图中只是⑤处受损,用针刺①处,下列选项正确的是 D 。
A.手会收缩,会感觉到疼痛
B.手不会收缩,不会感觉到疼痛
C.手会收缩,不会感觉到疼痛
D.手不会收缩,会感觉到疼痛
【解答】(1)帕金森患者由于缺乏多巴胺这样的神经递质,导致信息传递有障碍。部分反射活动由于没有结构和功能完整的反射弧而无法进行。
(2)请用图中的数字和箭头表示某人手指被针刺后迅速缩回的神经传导途径:①→③→④→⑤→②。
(3)⑤是传出神经,如果此处受损,神经中枢产生的神经冲动就不会沿着传出神经传到②效应器,但神经冲动会沿上行的神经纤维传达到脑,脑中有躯体感觉中枢,能够感觉到疼痛,但不会出现缩手这种现象。
故答案为:(1)反射弧。
(2)①→③→④→⑤→②。
(3)D。
浙教版八年级上册第3节 神经调节练习: 这是一份浙教版八年级上册第3节 神经调节练习,共4页。
初中科学第3节 神经调节精品复习练习题: 这是一份初中科学第3节 神经调节精品复习练习题,共5页。
浙教版八年级上册第3节 大气的压强课时训练: 这是一份浙教版八年级上册第3节 大气的压强课时训练,文件包含23大气的压强解析版docx、23大气的压强原卷版docx等2份试卷配套教学资源,其中试卷共24页, 欢迎下载使用。

