浙教版八年级上册第3章 生命活动的调节第3节 神经调节优秀学案及答案
展开浙教版八上 §3.3神经调节(2)学案
姓名
[学习目标]
1、掌握反射的概念
2.掌握反射弧的五个部分
3.掌握条件反射和非条件反射的区别
一、知识点梳理:
知识点1、应答性反应和反射弧
1、反射:人体通过神经系统对 做出 反应的过程叫反射。反射是 的基本方式,反射活动要通过 实现。
2、反射弧:完成 的神经结构,叫作反射弧。它由 、 、 、 和
五个部分组成。反射弧的 部分中断,反射就不能完成。
3、不同的反射有不同的 ;脊髓是低级神经中枢,控制完成基本的反射活动,如 反射、 反射、 反射、排便反射等。低级神经中枢一般受 的控制。
知识点2、条件反射与非条件反射
1、非条件反射:像缩手反射、膝跳反射等反射活动,只要 保持完整,在相应的刺激下,不需要 就能引起的反射性反应,叫非条件反射。非条件反射活动由 以下的各个中枢即可完成。
2、条件反射:通过 而得到的较为复杂的反射,这类反射叫条件反射。如马戏团的狗熊表演。条件反射的建立是 的功能,也是学习的基础。
3、非条件反射不会因长期不用而 ,条件反射是通过学习得来的,需要不断 ,否则就会减弱,甚至消失。条件反射由 控制。条件反射使人和动物能更好地 环境。
二、例题讲解
例题1、当传出神经受到损伤,针刺手指会( )
A. 不缩手,感到疼痛
B. 缩手,同时感到疼痛 ![]()
C. 先缩手,后感到疼痛
D. 缩手,感觉不到疼痛
例题2、及时复习已学过的知识,对神经系统的活动来说,这是( )
A. 寻求新的突破 B. 使神经中枢交替活动和休息
C. 使大脑得到休息 D. 巩固已形成的条件反射
例题3、下列能够正确描述反射弧和反射关系的是( )
A.简单的反射活动可以不通过反射弧完成B.只要反射弧完整必然出现反射活动
C.反射弧是反射活动的结构基础 D.反射弧和反射在性质上是相同的
例题4、下列人类生命活动调节的现象合理的是( )
A. “望梅止渴”是一种非条件反射,由大脑皮层以下的神经中枢参与即可完成
B. 某同学抓起一个烫手的馒头,先感觉烫后迅速松手
C. 只要人的反射弧不完整,则人即不能感觉又不能运动
D. 观看足球比赛时面红耳赤,情绪激动,则肾.上腺素分泌增加
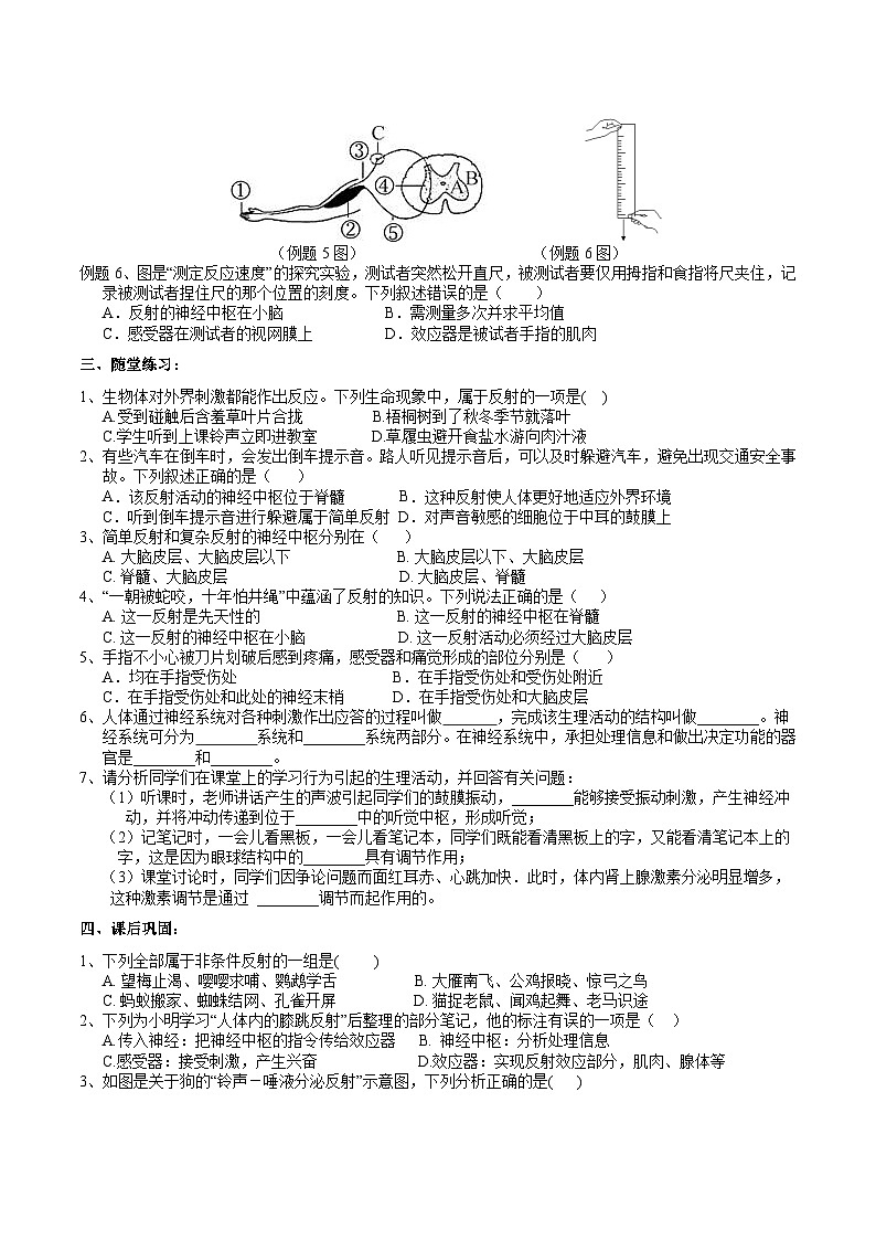
例题5、如图为某人手指被蔷薇刺扎到后迅速缩手的反射孤,下列叙述不正确的是( )
A. 该反射属于简单反射
B. 该人被蔷薇刺扎到后的疼痛感觉形成于脊髓
C. 该反射中,神经冲动传导的方向是:①→③→④→⑤→②
D. 若某人只是⑤处受损,用针刺①处,此人有痛觉,无缩手反射

(例题5图) (例题6图)
例题6、图是“测定反应速度”的探究实验,测试者突然松开直尺,被测试者要仅用拇指和食指将尺夹住,记录被测试者捏住尺的那个位置的刻度。下列叙述错误的是( )
A.反射的神经中枢在小脑 B.需测量多次并求平均值
C.感受器在测试者的视网膜上 D.效应器是被试者手指的肌肉
三、随堂练习:
1、生物体对外界刺激都能作出反应。下列生命现象中,属于反射的一项是( )
A.受到碰触后含羞草叶片合拢 B.梧桐树到了秋冬季节就落叶
C.学生听到上课铃声立即进教室 D.草履虫避开食盐水游向肉汁液
2、有些汽车在倒车时,会发出倒车提示音。路人听见提示音后,可以及时躲避汽车,避免出现交通安全事故。下列叙述正确的是( )
A.该反射活动的神经中枢位于脊髓 B.这种反射使人体更好地适应外界环境
C.听到倒车提示音进行躲避属于简单反射 D.对声音敏感的细胞位于中耳的鼓膜上
3、简单反射和复杂反射的神经中枢分别在( )
A. 大脑皮层、大脑皮层以下
B. 大脑皮层以下、大脑皮层
C. 脊髓、大脑皮层
D. 大脑皮层、脊髓
4、“一朝被蛇咬,十年怕井绳”中蕴涵了反射的知识。下列说法正确的是( )
A. 这一反射是先天性的
B. 这一反射的神经中枢在脊髓
C. 这一反射的神经中枢在小脑
D. 这一反射活动必须经过大脑皮层
5、手指不小心被刀片划破后感到疼痛,感受器和痛觉形成的部位分别是( )
A.均在手指受伤处 B.在手指受伤处和受伤处附近
C.在手指受伤处和此处的神经末梢 D.在手指受伤处和大脑皮层
6、人体通过神经系统对各种刺激作出应答的过程叫做 ,完成该生理活动的结构叫做________。神经系统可分为 系统和________系统两部分。在神经系统中,承担处理信息和做出决定功能的器官是________和________。
7、请分析同学们在课堂上的学习行为引起的生理活动,并回答有关问题:
(1)听课时,老师讲话产生的声波引起同学们的鼓膜振动,________能够接受振动刺激,产生神经冲动,并将冲动传递到位于________中的听觉中枢,形成听觉;
(2)记笔记时,一会儿看黑板,一会儿看笔记本,同学们既能看清黑板上的字,又能看清笔记本上的字,这是因为眼球结构中的________具有调节作用;
(3)课堂讨论时,同学们因争论问题而面红耳赤、心跳加快.此时,体内肾上腺激素分泌明显增多,这种激素调节是通过 ________调节而起作用的。
四、课后巩固:
1、下列全部属于非条件反射的一组是( )
A. 望梅止渴、嘤嘤求哺、鹦鹉学舌 B. 大雁南飞、公鸡报晓、惊弓之鸟
C. 蚂蚁搬家、蜘蛛结网、孔雀开屏 D. 猫捉老鼠、闻鸡起舞、老马识途
2、下列为小明学习“人体内的膝跳反射”后整理的部分笔记,他的标注有误的一项是( )
A.传入神经:把神经中枢的指令传给效应器 B. 神经中枢:分析处理信息
C.感受器:接受刺激,产生兴奋 D.效应器:实现反射效应部分,肌肉、腺体等
3、如图是关于狗的“铃声-唾液分泌反射”示意图,下列分析正确的是( )

A. 未经过训练的狗,铃声也能引起其唾液分泌
B. 条件反射是建立在非条件反射的基础上,需要非条件刺激的不断强化
C. 条件反射建立后,一般比较固定,难以消退
D. 从动物对环境的适应来说,非条件反射比条件反射有着更为积极的意义
4、当一个人的脊髓上部受到严重损伤时,针刺大腿,该伤者( )
A. 会产生缩腿反射,并感到疼痛
B. 会产生缩腿反射,不感到疼痛
C. 不产生缩腿反射,并感到疼痛
D. 不产生缩腿反射,也不感到疼痛
5、为了初步诊断病人的脊髓是否受损,临床上常用的检查是( )
A. 内脏B超
B. 心电图检查
C. 膝跳反射检查
D. 血常规化验
6、如下是神经系统的组成概念图,叙述正确的是( )

A. ②是大脑
B.③能调节呼吸、血压等生命活动
C.④是反射的结构基础
D.⑤具有接受信息、传出信息的功能
7、逃生演练中,某同学做出的部分反应如图所示。下列叙述错误的是( )

A.图中X表示感受器
B.神经系统调节控制着人体的绝大部分重要的生命活动
C.若传出神经②受到损伤,则肌肉无法收缩
D.逃生是神经调节和激素调节共同作用的结果
8、医生常用膝跳反射来检测人体神经系统对刺激发生反应的状况,下列说法中错误的是( )
A.实验时,小锤应叩击膝盖下面的韧带
B.膝跳反射的神经冲动传导途径为⑥→④→B→③→⑤
C.若①处受损,其他部分正常,迅速叩击后不能完成膝跳反射
D.膝跳反射属于简单反射,不受大脑控制

(第8题图) (第9题图)
9、图甲表示人缩手反射的过程,图乙是反射弧各组成部分的关系示意图。图甲中的“e”对应图乙中的( )
A.① B.② C.③ D.④
10、某同学突然抓起一个烫手的馒头后,来不及考虑就迅速松手。如图是该反射的反射弧结构模式图,下列有关叙述正确的是( )
A.a是手指肌肉,能接受刺激并产生收缩
B.c是脊髓中的神经中枢,能使人感到烫
C.如果d被切断,人不会及时松手,但还是会感到烫
D.图中箭头表示“高温”能从a传到c,再从c传到e

(第10题图) (第11题图)
11、如图为缩手反射模式图,请据图回答问题(1)~(2);并根据你的生活经验回答问题(3)~(4)。
(1)请用图中的数字表示受刺激后,神经冲动传导的方向 。
(2)如果破坏④,刺激⑤,则①是否发生反应? (选填“发生”或“不发生”)。
(3)生物课上,你感觉到了尿意,面对着精彩课堂的诱惑,你坚持下课后才去厕所。这说明排尿反射的低级神经中枢要受 的控制。
(4)上体育课的时候,你一个漂亮的三步上篮,将球准确的送入篮筐,赢得了一片掌声 ,在此过程中起到平衡和协调作用的结构是 。
12、某次地震后,王某在废墟中被发现,一根木梁压在他的腰部,动弹不得,下肢有创伤,头部、面部未见明显外伤,神志清醒。救援人员搬走他身上的木梁,然后对其进行诊断、救治和护理。请结合图示回答问题:

(1)医生用棉棒刺激王某的足底皮肤,王某的足立即缩回,说明他的脊髓反射功能正常,根据图甲所示,写出缩足反射的途径________(用数字和箭头表示)。
(2)医生在检查其脑部是否受伤时,要求其在闭眼状态下用食指触摸自己的鼻尖,他始终不能准确触摸,由此判断受伤部位是________。
(3)注射5%的葡萄糖溶液后,王某的血糖浓度出现如图乙所示的变化,那么BC段变化的原因是________,调节葡萄糖的吸收、利用和转化等。
(4)当医生对其进行心理疏导谈及地震情景时,王某表现出恐惧、四肢颤抖和语无伦次等紧张现象,参与上述反射的神经中枢位于________。
参考答案:
一、知识点梳理:
知识点1、
1、各种刺激 应答性 神经调节 反射弧
2、反射活动 感受器 传入神经 神经中枢 传出神经 效应器 任何一个
3、反射弧 缩手 缩手 排尿 大脑
知识点2、
1、反射弧 后天训练 大脑皮层
2、后天的学习 大脑皮层
3、减弱或消失 强化 高级神经中枢 适应
二、例题讲解:
例题1、A
解析:当传出神经受到损伤时,针刺手指皮肤中的感受器能感受到刺激并产生神经冲动,传入神经将该冲动传给神经中枢,神经中枢会产生相应的痛觉,迅速作出反应,并产生神经冲动传给传出神经。但由于传出神经受损,手臂上的肌肉无法接收到来自神经中枢的信息,也就不能作出相应的缩手反应。
例题2、D
解析:学习过程中需要养成的好习惯,是出生后才有的,是在非条件反射的基础上,经过一定的过程,在大脑皮层参与下完成的复杂反射.条件反射是暂时的,可以消退,因此需要不断强化巩固,及时复习已学过的知识,就是巩固已形成的复杂反射。
例题3、C
解析:A、反射必须通过反射弧来完成,简单反射也不例外,A错误;B、反射弧完整不一定出现反射活动,同时还需要适宜的刺激,B错误;C、反射活动的结构基础称为反射弧,包括感受器、传入神经、神经中枢、传出神经和效应器;C正确;D、反射是一种应答性反应,而反射弧是完成反射活动的结构基础;完全不同的概念和性质,D不正确。
例题4、D
解析:A、“望梅止渴”是在非条件反射的基础上,在大脑皮层参与下完成的条件反,属于复杂反射,A不符合题意; B、缩手反射的神经中枢在脊髓,感觉烫的中枢在大脑,因此先松手再感觉烫,B不符合题意; C、反射弧包括感受器、传入神经、神经中枢、传出神经和效应器。反射必须通过反射弧来完成,缺少任何一个环节反射活动都不能完成,但是如果只是,传出神经和效应器有损伤的话是可以有感觉的,C不符合题意; D、观看足球比赛时面红耳赤,情绪激动,大脑皮层兴奋,则肾上腺素分泌增加,D符合题意。
例题5、B
解析:A、缩手反射是人生来就有的反射活动,神经中枢在脊髓,属于简单的反射,A正确,不符合题意; B、当手受到蔷薇刺伤后,感觉到疼,疼痛感形成于大脑皮层的躯体感觉中枢,B不正确,符合题意; C、反射弧的五个组成部分依次是:感受器、传入神经、神经中枢、传出神经、效应器。 手指被蔷薇刺扎到后迅速缩手的神经传导途径为 ①→③→④→⑤→② ,C正确,不符合题意; D、图中⑤是传出神经, 若⑤处受损,神经中枢产生的神经冲动就不会沿着传出神经传到效应器,但神经冲动会沿上行的神经纤维传到大脑,脑中有躯体感觉中枢,能感觉到疼,但不会出现缩手反射,D正确,不符合题意。
例题6、A
解析:A.该反射是在大脑皮层形成视觉,才能看见尺子,因此,神经中枢位于大脑,A错误。B.为了避免实验出现偶然性,需测量多次并求平均值,B正确。C.测试者的视网膜上形成物象,刺激感光细胞,产生神经冲动,经过视神经传递到大脑皮层,故感受器是视网膜,C正确。D.效应器是神经末梢和肌肉或腺体形成的结构,该反射中,手指肌肉是效应器,D正确。
三、随堂练习:
1、C 2、B 3、B 4、D 5、D
6、反射 反射弧 中枢神经 周围神经 脑 脊髓
7、(1)耳蜗;大脑皮层 (2)晶状体 (3)神经系统
四、课后巩固:
1、C 2、A 3、B 4、B 5、C 6、D
7、C 8、C 9、A 10、C
11、(1)⑤→④→③→②→① (2)不发生 (3)大脑皮层 (4)小脑
12、(1)5→4→3→2→1 (2)小脑 (3)胰岛分泌胰岛素 (4)大脑皮层
科学浙教版第4节 变阻器优秀导学案及答案: 这是一份科学浙教版第4节 变阻器优秀导学案及答案,共6页。
浙教版八年级上册第2节 电流的测量优质导学案及答案: 这是一份浙教版八年级上册第2节 电流的测量优质导学案及答案,共7页。
初中科学浙教版八年级上册第1节 电荷与电流精品学案: 这是一份初中科学浙教版八年级上册第1节 电荷与电流精品学案,共4页。

