人教版 (2019)必修1《分子与细胞》第4章 细胞的物质输入和输出综合与测试练习
展开姓名: 班级
第四章 章末测试
一、单选题
1.如图为常见的两套渗透装置,图中S1为0.3 mol·L-1的蔗糖溶液、S2为蒸馏水、S3为0.3 mol·L-1的葡萄糖溶液;已知葡萄糖能通过半透膜,但蔗糖不能通过半透膜;两装置半透膜面积相同,初始时液面高度一致,A装置一段时间后再加入蔗糖酶。下列有关叙述错误的是( )
A.实验刚刚开始时,装置A和装置B中水分子从S2侧进入另一侧的速度一样
B.装置B的现象是S3溶液液面先上升后下降,最终S3和S2溶液液面持平
C.漏斗中液面先上升,加酶后继续上升,然后开始下降
D.若不加入酶,装置A、B达到渗透平衡时,S1溶液浓度小于S3溶液浓度
2.假定将甲、乙两个同种植物的成熟细胞分别放入蔗糖溶液和甘油溶液中,两种溶液均比细胞液的浓度高,蔗糖分子不能透过原生质层,甘油分子可以较快地透过原生质层。在显微镜下连续观察,甲、乙两细胞的变化是( )
A.甲、乙两细胞发生质壁分离后,不再发生质壁分离复原
B.甲、乙两细胞发生质壁分离,随后乙细胞又发生质壁分离复原
C.甲、乙两细胞发生质壁分离,随后甲细胞又发生质壁分离复原
D.甲、乙两细胞均发生质壁分离,后又均发生质壁分离复原
3.新生儿小肠上皮细胞通过消耗ATP,可以直接吸收母乳中的免疫球蛋白和半乳糖。这两种物质分别被吸收到血液中的方式是( )
A.主动运输、主动运输 B.胞吞、主动运输
C.主动运输、胞吞 D.被动运输、主动运输
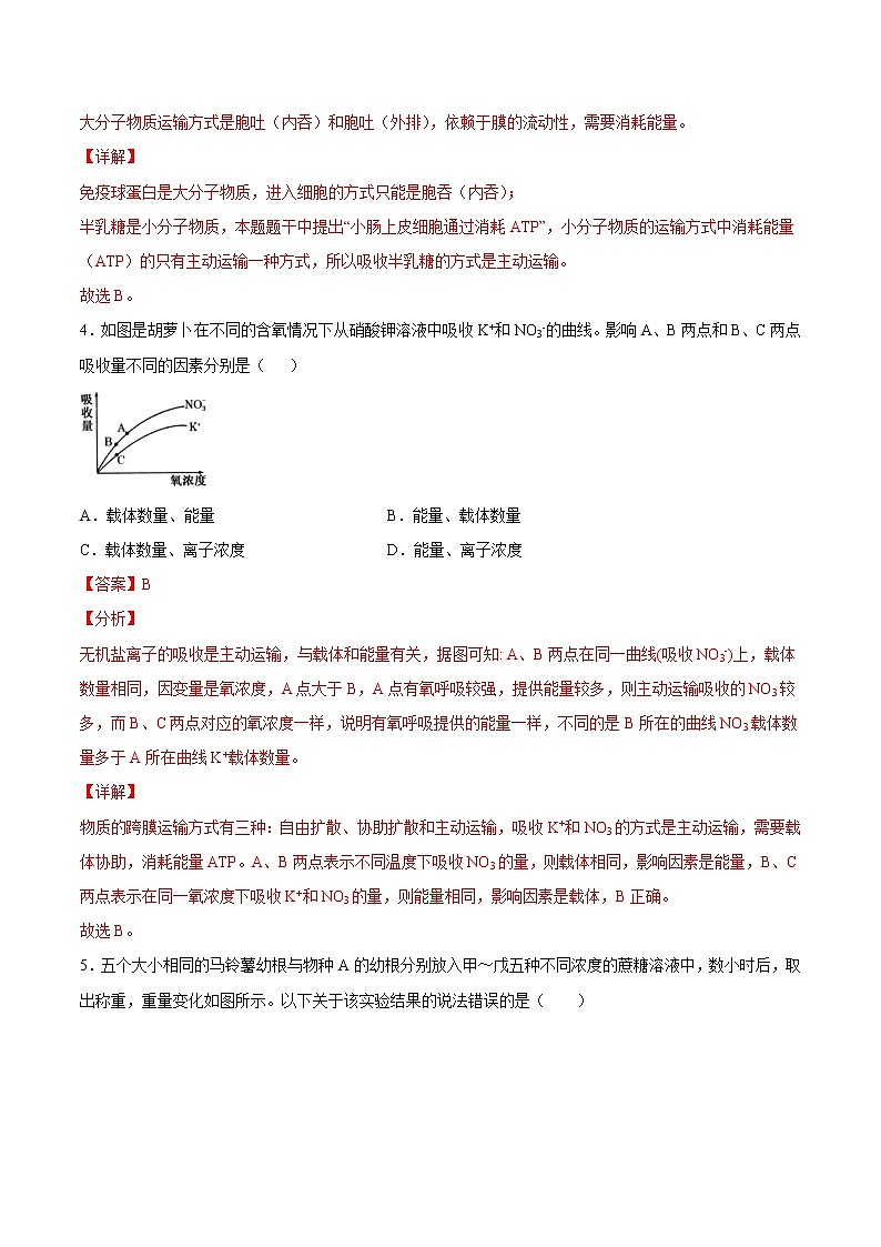
4.如图是胡萝卜在不同的含氧情况下从硝酸钾溶液中吸收K+和NO3-的曲线。影响A、B两点和B、C两点吸收量不同的因素分别是( )
A.载体数量、能量 B.能量、载体数量
C.载体数量、离子浓度 D.能量、离子浓度
5.五个大小相同的马铃薯幼根与物种A的幼根分别放入甲~戊五种不同浓度的蔗糖溶液中,数小时后,取出称重,重量变化如图所示。以下关于该实验结果的说法错误的是( )
A.与马铃薯幼根细胞液等渗的溶液是甲溶液
B.马铃薯比物种A 更耐旱
C.物种A幼根的细胞在甲浓度溶液中一定会发生明显的质壁分离
D.在这五种蔗糖溶液中,浓度最大的是乙溶液
6.某同学进行“观察洋葱表皮细胞的质壁分离及质壁分离复原”实验时,将观察到的某个细胞大小变化情况绘制成了曲线(如图)。下列叙述正确的是(注:细胞的初始大小相对值记为1)( )
A.b~c段,由于失水过多,细胞可能已经死亡
B.c~d段,水分子的运动方向是从细胞外进入细胞内
C.d~e段,细胞液浓度等于外界溶液浓度
D.e时液泡的颜色比a时浅
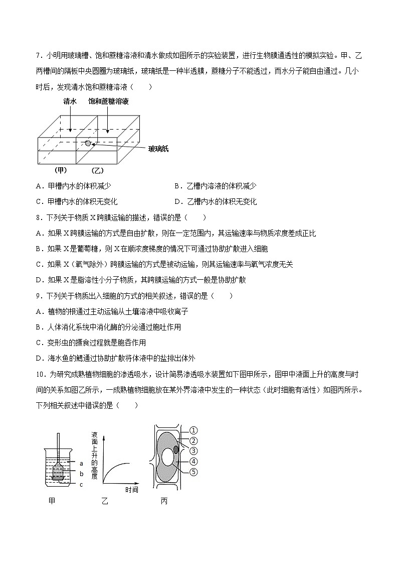
7.小明用玻璃槽、饱和蔗糖溶液和清水做成如图所示的实验装置,进行生物膜通透性的模拟实验。甲、乙两槽间的隔板中央圆圈为玻璃纸,玻璃纸是一种半透膜,蔗糖分子不能透过,而水分子能自由通过。几小时后,发现清水饱和蔗糖溶液( )
A.甲槽内水的体积减少 B.乙槽内溶液的体积减少
C.甲槽内水的体积无变化 D.乙槽内水的体积无变化
8.下列关于物质X跨膜运输的描述,错误的是( )
A.如果X跨膜运输的方式是自由扩散,则在一定范围内,其运输速率与物质浓度差成正比
B.如果X是葡萄糖,则X在顺浓度梯度的情况下可通过协助扩散进入细胞
C.如果X(氧气除外)跨膜运输的方式是被动运输,则其运输速率与氧气浓度无关
D.如果X是脂溶性小分子物质,其跨膜运输的方式一般是协助扩散
9.下列关于物质出入细胞的方式的相关叙述,错误的是( )
A.植物的根通过主动运输从土壤溶液中吸收离子
B.人体消化系统中消化酶的分泌通过胞吐作用
C.变形虫的摄食过程就是胞吞作用
D.海水鱼的鳃通过协助扩散将体液中的盐排出体外
10.为研究成熟植物细胞的渗透吸水,设计简易渗透吸水装置如下图甲所示,图甲中液面上升的高度与时间的关系如图乙所示,一成熟植物细胞放在某外界溶液中发生的一种状态(此时细胞有活性)如图丙所示。下列相关叙述中错误的是( )
A.由图甲中漏斗液面上升可知,实验结束时b液体的浓度大于a液体的浓度
B.由图乙可知图甲中漏斗里溶液的吸水速率会一直下降
C.图丙中相当于图甲中c结构的是③④⑤
D.图丙所示状态的细胞正在发生质壁分离
11.离子泵是一种具有ATP水解酶活性的载体蛋白,能利用水解ATP释放的能量跨膜运输离子。下列叙述正确的是( )
A.离子通过离子泵的跨膜运输属于协助扩散
B.离子通过离子泵的跨膜运输是顺着浓度梯度进行的
C.动物一氧化碳中毒会降低离子泵跨膜运输离子的速率
D.加入蛋白质变性剂会提高离子泵跨膜运输离子的速率
12.如图是某同学用紫色洋葱鳞片叶的外表皮做“植物细胞的质壁分离及复原”的实验中所观察到的细胞图,下列叙述正确的是 ( )
A.图中1、2、6组成了细胞的原生质层
B.图中细胞处于质壁分离状态,此时6处的浓度一定大于7处的浓度
C.图中1是细胞壁,6中充满了蔗糖溶液
D.图中7是细胞液,在细胞发生质壁分离过程中,其颜色逐渐变浅
13.图中X、Y、Z是细胞中的三种有机化合物,X为小分子物质,且是细胞生命活动所需的主要能源物质,Y、Z为构成细胞膜的成分。下列有关说法正确的是( )
A.X被人的红细胞吸收过程中需要载体蛋白,不需要能量
B.胆固醇可优先通过细胞膜进入细胞内,与Y有关
C.细胞膜会被蛋白酶分解,说明组成细胞膜的物质中有Z
D.细胞膜上的Z是可以运动的,而Y是静止的
14.下图甲中曲线a.b表示物质跨膜运输的两种方式,图乙表示细胞对大分子物质胞吞和胞吐的过程。下列相关叙述错误的是( )
A.图甲中曲线a表示自由扩散,曲线b表示协助扩散或主动运输
B.图甲中曲线b达到最大转运速率后的限制因素可能是载体蛋白的数量
C.图乙中的胞吐和胞吞过程说明细胞膜具有选择透过性
D.图乙中的胞吐和胞吞过程都需要消耗能量
15.人的红细胞的渗透压与X浓度的食盐水相等。而浸在Y浓度食盐水中的红细胞破裂,浸在Z浓度食盐水中的红细胞收缩。则这三种食盐水的浓度大小依次为 ( )
A.X>Y>Z B.Y>X>Z C.Z>Y>X D.Z>X>Y
16.图甲表示四种不同的物质在一个动物细胞内外的相对浓度差异,其中通过图乙所示的过程来维持细胞内外浓度的物质是( )
A.K+ B.Na+ C.胰岛素 D.CO2
17.下列关于细胞膜的流动性和选择透过性的叙述不正确的是( )
A.流动性的基础是组成细胞膜的磷脂分子和大部分蛋白质分子是流动的
B.选择透过性的基础是细胞膜上的载体蛋白和磷脂分子具有特异性
C.细胞的胞吞和胞吐体现了细胞膜的流动性
D.钾离子通过主动运输的形式进出细胞体现了细胞膜的选择透过性
18.取同一植物组织,滴加不同浓度的蔗糖溶液制成临时装片,在显微镜下观察。如图中,细胞周围的溶液浓度低于细胞液浓度的是( )
A. B.
C. D.
19.下列有关细胞吸水和失水的叙述,正确的是( )
A.水分子进出细胞取决于细胞内外溶液的浓度差
B.当外界溶液的浓度比细胞质的浓度低时,哺乳动物红细胞失水皱缩
C.当外界溶液的浓度比细胞液的浓度低时,洋葱鳞片叶的表皮细胞吸水涨破
D.用紫色洋葱鳞片叶外表皮不同部位观察到的质壁分离程度相同
20.下图表示被转运的溶质以易化扩散(即协助扩散)方式排出细胞的过程,有关分析错误的是( )
A.载体蛋白构象发生改变的过程中需要消耗能量
B.载体结合位点与被转运的溶质之间具有专一性
C.人体成熟红细胞以该方式吸收葡萄糖
D.被转运的溶质从高浓度到低浓度,且具有载体饱和效应
二、综合题
21.水通道蛋白位于部分细胞的细胞膜上,能介导水分子跨膜运输,提高水分子的运输效率。如图是猪的红细胞在不同浓度的NaC1溶液中,红细胞体积和初始体积之比的变化曲线(0点对应的浓度为红细胞吸水涨破时的NaCl浓度)。请回答下列问题:
(1)在低渗溶液中,红细胞吸水涨破释放内容物后,剩余的部分称为“血影”,则“血影”的主要成分是________。根据图示可知,猪的红细胞在浓度为______mmol·L-1的NaCl溶液中能保持正常形态。
(2)分析题图,将相同的猪的红细胞甲、乙分别放置在A点和B点对应浓度的NaCl的溶液中,一段时间后,红细胞乙的吸水能力____________填(“大于”“小于”或“等于”)红细胞甲,原因是________。
(3)将猪的红细胞和肝细胞置于蒸馏水中,发现红细胞吸水涨破所需的时间少于肝细胞,结合以上信息分析,其原因可能是_________________________。
22.科研人员对哺乳动物成熟红细胞的细胞膜进行了相关研究。
(1)将红细胞置于________中,细胞膜破裂释放出内容物,这时的红细胞仍然保持原本的基本形状和大小,这种结构称为红细胞影。科研人员为研究红细胞膜上相关蛋白质的功能,用不同的试剂分别处理红细胞影。结果如表:(“+”表示有,“-”表示无)
实验处理 | 膜蛋白名称 | 处理后红细胞影的形状 | |||||
血影蛋白 | 锚蛋白 | 带3蛋白 | 带4.1蛋白 | 肌动蛋白 | 血型糖蛋白 | ||
试剂甲处理后 | - | + | + | + | - | + | 变得不规则 |
试剂乙处理后 | + | + | - | + | + | - | 还能保持 |
由上述结果可以推测,对维持红细胞影的形状起重要作用的膜蛋白主要是___________。
(2)如图是红细胞膜上的Na+、K+-ATP酶的结构示意图。
由图可以看出,构成细胞膜的基本支架是____________。哺乳动物成熟红细胞膜上Na+、K+-ATPP酶的主要功能是把红细胞呼吸作用产生的ATP水解,通过_________方式排出Na+吸收K+,从而维持红细胞内高K+低Na+的离子浓度梯度,由此可知Na+、K+-ATP酶具有_________的作用。
23.下图是细胞膜结构图及海水和某海洋植物细胞液的离子浓度对照表。据图和表的内容说明下列问题:
| ||
被测物质 | 钾离子 | 氯离子 |
海水 | 0.01 | 0.50 |
细胞液 | 0.59 | 0.04 |
(1)图中1是____________,2是___________,3是____________。
(2)图中1是构成细胞膜的______________。图中2在钾离子、氯离子通过该植物细胞膜时起__________作用。
(3)从表数据可知,植物细胞从海水中吸收________离子并向海水排出________离子。 由此可见,植物细胞膜对离子的通过具有_____________性。
(4)钾离子和氯离子通过细胞膜的方式是________,作出此判断的依据_____________。
24.如图一是生物膜的流动镶嵌模型及物质跨膜运输示意图,其中组成离子通道的通道蛋白是横跨生物膜的亲水性通道,允许相应的离子通过,①②③④代表不同的运输方式。图二表示物质通过膜的运输速率随O2浓度变化的情况。请仔细观察图示并回答有关问题:
(1)图一生物膜的功能与其化学组成密切相关,功能越复杂的生物膜____________的种类与数目越多。
(2)图二与图一中的_________(填序号)代表的物质运输方式一致。若需跨膜运输的物质足够,图中曲线出现BC段的主要原因是_________________________。
(3)盐角草是世界上最著名的耐盐植物,它能生长在含盐量高达0.5%—6.5%高浓度潮湿盐沼气中。为探究盐角草从土壤中吸收盐分的方式是主动运输还是被动运输,设计了如下实验。
①实验步骤:
A.取甲、乙两组生长发育状况基本相同的盐角草幼苗,分别放入适宜浓度的同时含有Ca2+、Na+的培养液中进行培养。
B.甲组给予正常的呼吸条件,乙组_______________________。
C.__________________________________________________________________。
②实验结果及结论:
结果 | 结论 |
两组植株对Ca2+、Na+的吸收速率相同 | ______________________________________ |
_____________________________ | ______________________________________ |
高中生物人教版 (2019)必修1《分子与细胞》第6章 细胞的生命历程综合与测试当堂检测题: 这是一份高中生物人教版 (2019)必修1《分子与细胞》第6章 细胞的生命历程综合与测试当堂检测题,文件包含第六章章末测试-2022-2023学年高一生物课后培优练人教版2019必修1解析版doc、第六章章末测试-2022-2023学年高一生物课后培优练人教版2019必修1原卷版doc等2份试卷配套教学资源,其中试卷共31页, 欢迎下载使用。
高中生物人教版 (2019)必修1《分子与细胞》第5章 细胞的能量供应和利用综合与测试复习练习题: 这是一份高中生物人教版 (2019)必修1《分子与细胞》第5章 细胞的能量供应和利用综合与测试复习练习题,文件包含第五章章末测试-2022-2023学年高一生物课后培优练人教版2019必修1解析版doc、第五章章末测试-2022-2023学年高一生物课后培优练人教版2019必修1原卷版doc等2份试卷配套教学资源,其中试卷共27页, 欢迎下载使用。
高中生物人教版 (2019)必修1《分子与细胞》第3章 细胞的基本结构综合与测试练习题: 这是一份高中生物人教版 (2019)必修1《分子与细胞》第3章 细胞的基本结构综合与测试练习题,文件包含第三章章末测试-2022-2023学年高一生物课后培优练人教版2019必修1解析版doc、第三章章末测试-2022-2023学年高一生物课后培优练人教版2019必修1原卷版doc等2份试卷配套教学资源,其中试卷共29页, 欢迎下载使用。

