初中生物人教版 (新课标)七年级上册第三节 动物细胞优秀课后复习题
展开2021-2022学年七年级生物上册精品课堂同步检测卷
2.1.3 动物细胞
一、选择题
1.19世纪30年代,德国生物学家施莱登和施旺共同创建了“细胞学说”,从而揭示了植物界与动物界的统一性。下列对细胞的认识中,不正确的是( )
A. 细胞通过分裂产生的新细胞与原细胞所含的遗传物质一般是一样的
B. 与动物细胞相比,液泡和叶绿体是植物细胞特有的结构
C. 细胞膜能控制所有物质的进出,使细胞拥有一个相对稳定的内部环境
D. 线粒体和叶绿体是植物细胞中的能量转换器
2.图是动植物细胞结构示意图,下列说法正确的是( )
A. ③是细胞的动力车间 B. ②能控制物质的进出
C. ⑤里面含有遗传物质 D. ⑦将光能转变成化学能
3.人体的神经细胞不具有以下哪个结构( )
A. 细胞膜 B. 细胞壁 C. 细胞核 D. 线粒体
4.与松鼠细胞相比,下列属于松树细胞特有的结构是( )
A. 细胞壁 B. 细胞膜 C. 细胞质 D. 细胞核
5.制作和观察洋葱鳞片叶内表皮细胞和人体口腔上皮细胞临时装片时,有关说法错误的是( )
A. 制作人体口腔上皮细胞临时装片时,需要在洁净的载玻片上滴一滴生理盐水
B. 显微镜下观察洋葱鳞片叶内表皮细胞临时装片,染色最深的是紫色液泡
C. 制作人体口腔上皮细胞临时装片时,取材前要先用凉开水漱口
D. 盖盖玻片时,应使它的一侧先接触液滴,再缓缓放平,以免产生气泡
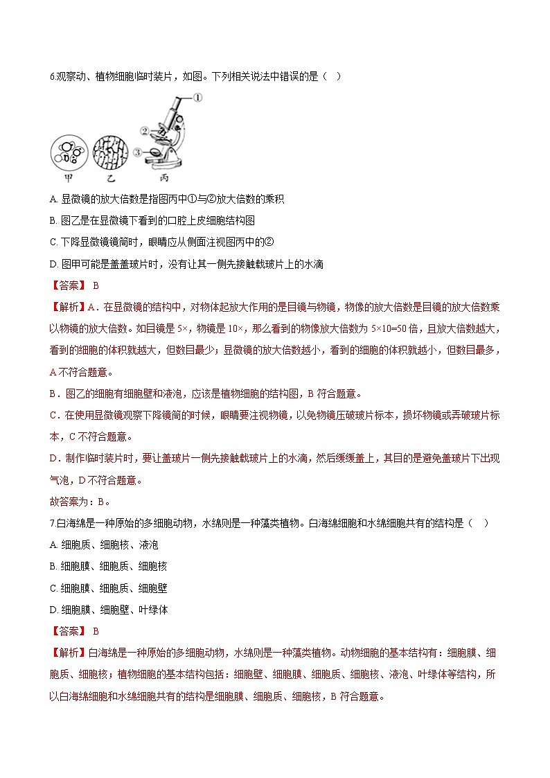
6.观察动、植物细胞临时装片,如图。下列相关说法中错误的是( )
A. 显微镜的放大倍数是指图丙中①与②放大倍数的乘积
B. 图乙是在显微镜下看到的口腔上皮细胞结构图
C. 下降显微镜镜筒时,眼睛应从侧面注视图丙中的②
D. 图甲可能是盖盖玻片时,没有让其一侧先接触载玻片上的水滴
7.白海绵是一种原始的多细胞动物,水绵则是一种藻类植物。白海绵细胞和水绵细胞共有的结构是( )
A. 细胞质、细胞核、液泡
B. 细胞膜、细胞质、细胞核
C. 细胞膜、细胞质、细胞壁
D. 细胞膜、细胞壁、叶绿体
8.如图为动、植物细胞结构模式图,据图判断错误的是( )
A. 图1表示植物细胞,图2表示动物细胞
B. 图中细胞的控制中心是③细胞核,其内含有遗传物质
C. 切西瓜时流出的汁液,主要存在于④液泡中
D. 若图1为叶肉细胞,则与其相比,图2仅无细胞壁和液泡
9.小明用显微镜观察洋葱表皮细胞和人的口腔上皮细胞,并做了如下记录,其中正确的是( )
①洋葱外表皮细胞中有较大的液泡
②口腔上皮细胞由细胞膜、细胞质、细胞核构成
③洋葱内表皮细胞中有叶绿体
④视野中有气泡,可能是盖盖玻片时操作不当造成的
⑤视野中光线过强时应调节反光镜和光圈
⑥由低倍镜换高倍镜之前应该上升镜筒,以避免镜头碰碎玻片
⑦换用高倍镜后,视野变暗,观察到的物像跟原来相比,细胞更大,细胞数目更少
A. ①②④⑤⑥ B. ①②④⑤⑦
C. ②③④⑥⑦ D. ①②③⑤⑦
10.小明制作了洋葱表皮细胞和人的口腔上皮细胞临时装片,并用显微镜进行观察,做了如下记录,其中正确的是( )
①制作此两种临时装片时,第一步都是用洁净的纱布擦载玻片和盖玻片
②口腔上皮细胞由细胞膜、细胞质、细胞核构成
③观察洋葱内表皮细胞临时装片,可见细胞壁、细胞膜、细胞核、细胞质、叶绿体
④视野中有气泡,可能是盖盖玻片时操作不当造成的
⑤制作口腔上皮细胞临时装片时在载玻片中央滴清水的目的是保持细胞的固有形态
⑥制作此两种临时装片时染色都要用碘液
A. ①②④⑥ B. ①②④⑤⑥
C. ②③④⑥ D. ①②③⑤
11.图为植物细胞和动物细胞结构模式图,具有控制物质进出作用的结构是( )
A. ① B. ② C. ③ D. ④
12.用显微镜观察人的口腔上皮细胞时,为使视野右下方模糊的物像移动到中央并变得清晰,她的正确操作应该是( )
A. 向右下方移动玻片标本,调节粗准焦螺旋
B. 向左上方移动玻片标本,调节粗准焦螺旋
C. 向右下方移动玻片标本,调节细准焦螺旋
D. 向左上方移动玻片标本,调节细准焦螺旋
13.与滇金丝猴上皮细胞相比,滇山茶叶肉细胞中特有的结构是( )
A. 细胞壁、叶绿体、液泡 B. 细胞膜、细胞质、细胞核
C. 细胞核、细胞质、叶绿体 D. 细胞膜、细胞质、液泡
14.如图是关于动物细胞的相关概念图,下列描述错误的是( )
所有动物细胞内都含有c结构
B. a可以表示为“能够控制物质进出细胞”
C. b中的“能量转换器”是线粒体
D. 洋葱鳞片叶表皮细胞也有bc两个结构
15.图1为显微镜结构示意图,图2表示用显微镜观察人口腔上皮细胞临时装片时看到的视野。下列叙述正确的是()
A. 对光时,可直接转动③,使其对准通光孔
B. 转动⑥,使镜筒缓慢下降,眼睛应看着①
C. 视野中出现气泡的原因,可能是盖盖玻片时操作不当
D. 向右下方移动玻片,可将图2中的细胞移至视野中央
16.下图是植物细胞结构图,与动物细胞相比,植物细胞中特有的结构是( )
A. ①③⑤ B. ①⑤和叶绿体
C. ②③⑤ D. ②③和叶绿体
17.制作人的口腔上皮细胞临时装片时,不需要准备的器材是( )
A. 刀片 B. 吸水纸 C. 消毒牙签 D. 盖玻片
18.下图为人体肌细胞结构模式图。下列与肌细胞收缩关系最大的特点是( )
A. ①可以控制物质进出 B. ②中含有无机盐
C. 细胞内有大量的③ D. ④内有遗传物质
19.在制作人口腔上皮细胞临时装片时,应先在载玻片中央滴加的液体是( )
A. 蒸馏水 B. 自来水 C. 生理盐水 D. 澄清石灰水
20.下图为细胞结构模式图,以下叙述正确的是( )
A. 乙图可表示洋葱鳞片叶细胞
B. 洋葱鳞片叶表皮细胞特有的结构是①⑥⑦
C. 在细胞的长大过程中,细胞核内的染色体需经过复制
D. 炒菜时常见红色的菜汤,这是由于⑤失去了它的功能
二、判断题
21.图甲和图乙示“观察人的口腔上皮细胞”实验的部分操作,图丙示显微镜的结构,图丁示显微镜下观察到的人的口腔上皮细胞.据图判断.
(1)图甲中滴加的液体是稀碘液,目的是使细胞染上颜色便于观察.(判断对错)
(2)图乙中滴加的液体是生理盐水,目的是使细胞保持正常形态.(判断对错)
(3)使用显微镜观察时,先要转动[3]粗准焦螺旋,使镜筒缓缓下降,下到接近玻片标本.(判断对错)
(4)显微镜下看到的图丁所示的细胞呈棕色.(判断对错)
(5)人的口腔上皮细胞与洋葱鳞片叶表皮细胞相比,在形态上的区别是呈椭圆形.(判断对错)
三、实验探究题
22.洋葱(学名:Allium cepa),别名球葱、圆葱、玉葱、葱头、荷兰葱、皮牙子等,百合科、葱属二年生草本植物。洋葱含有前列腺素A,能降低外周血管阻力,降低血黏度,可用于降低血压、提神醒脑、缓解压力、预防感冒。某同学为了探究细胞的结构,撕取了洋葱鳞片叶内表皮制成临时装片,使用显微镜进行观察。请分析回答:
(1)被一层一层地剥开的结构是洋葱的鳞片叶,在图3中属于洋葱鳞片叶细胞的是________(左图还是图),你判断的依据是________。
(2)将细胞放在显微镜下观察,不容易看到的结构是图中的[________]________。(序号和名称)
(3)用显微镜观察制作好临时装片,如果显微镜物镜的放大倍数是40×,目镜放大倍数为10×,则物体放大倍数为________倍。
(4)使用图1所示显微镜对光时,要转动________使低倍物镜对准通光孔,再调节遮光器,使较大的光圈对准通光孔,同时转动反光镜,直到看到________为止。观察时,要转动a,使镜筒慢慢下降和上升,直到看清物像,镜筒下降时,眼睛一定要注视[________]________;最后转动[________]________,使物像更加清晰。
(5)观察装片时,要将图2中右上方的细胞移到视野中央,应先向________(填方向)移动装片。
(6)能够将有机物中的化学能转化为细胞可利用能量的结构是[________]________。
(7)一层一层地剥开我的心,你会鼻酸,你会流泪,是因为洋葱中含有辣眼睛的物质这种物质存在于洋葱细胞内的[________]________中。
(8)图4中①、②、③三个操作步骤,在制作洋葱鳞片叶表皮细胞临时装片中的正确排列顺序应该是________(填序号)。
四、综合题
23.图一为洋葱细胞结构模式图,图二为显微镜下观察的一个洋葱根尖细胞图象,请据图回答下列问题。
(1)与动物细胞相比,图一细胞中特有的能量转换器是[________]________。
(2)切洋葱时迸出的汁液多来自于图一细胞结构中的[________]________。
(3)洋葱在生长过程中,会吸收水、无机盐等无机物,但一般不能直接吸收蛋白质等大分子有机物,这主要是因为图一细胞的[________]________能够________。
(4)图二中的细胞正处于分裂过程中,图中的结构[7]是________,它位于图一细胞结构所示的[________]________中。
24.细胞是生物体结构和功能的基本单位。下图为人体细胞的概念图,请写出标号所代表的内容:
①________②________③________④________⑤________
25.下图是动、植物细胞模式图,请据图回答问题:
(1)图________是动物细胞模式图,控制物质进出细胞的结构是[⑥]________。
(2)两种细胞都具有的能量转换器是[⑦]________。
(3)与植物细胞相比,动物细胞不具有[③]________、[①]叶绿体,通常也没有[②]液泡。
(4)细胞中的[④]________控制着生物的发育和遗传。
26.读图理解
如图分别为显微镜结构图(图1)、细胞结构示意图(图2)和一个显微镜视野(图3),请据图回答下列问题:
(1)用显微镜观察临时装片时,在视野中已经找到观察物,如果要使物像更清晰些,应调节显微镜的[________]________。如果要观察的物像不在视野中央,而是在视野的右上方,应该把装片向________移动,使物像位于视野中央。
(2)用显微镜观察植物细胞的临时装片时,若是在光线很强的条件下,为了控制进光量,应选用较小的光圈和________反光镜(填“平面”或“凹面”)。
(3)A、B所示两个细胞的主要不同之一是:A细胞质中含有[3]________,因而能够制造有机物,而B细胞不能。控制物质进出细胞是图中[________]________所示部分。细胞的控制中心是[________]________所示部分。切洋葱时,会有刺激性物质挥发出来,该物质存在于[________]________。
(4)在制作人体口腔上皮细胞临时装片时,应往洁净的载玻片中央滴加________以保持细胞正常形态。盖盖玻片时使它一侧先接触载玻片上液滴,然后缓缓放平,目的是________。
(5)小红用显微镜观察人口腔上皮细胞临时装片时,看到的视野如图3所示,小红发现视野中有较大的污点,经转动转换器、移动玻片后污点都没有动,则污点最可能在图1的[________]________ 上。
初中生物人教版 (新课标)七年级上册第二单元 生物体的结构层次第一章 细胞是生命活动的基本单位第三节 动物细胞课后练习题: 这是一份初中生物人教版 (新课标)七年级上册第二单元 生物体的结构层次第一章 细胞是生命活动的基本单位第三节 动物细胞课后练习题,共5页。试卷主要包含了单选题,填空题,解答题,综合题等内容,欢迎下载使用。
人教版 (新课标)七年级上册第三节 动物细胞课时训练: 这是一份人教版 (新课标)七年级上册第三节 动物细胞课时训练,共5页。试卷主要包含了单选题,综合题等内容,欢迎下载使用。
人教版 (新课标)七年级上册第三节 动物细胞优秀测试题: 这是一份人教版 (新课标)七年级上册第三节 动物细胞优秀测试题,文件包含同步讲义人教版生物七年级上册--213《动物细胞》讲义原卷版docx、同步讲义人教版生物七年级上册--213《动物细胞》讲义解析版docx等2份试卷配套教学资源,其中试卷共13页, 欢迎下载使用。

