高中实验活动1 配制一定物质的量浓度的溶液达标测试
展开4.2 基因表达与性状的关系
1.下图为人体内基因对性状的控制过程,分析可知( )
A. 基因1和基因2一般不会出现在人体内的同一个细胞中
B. 图中①过程需RNA聚合酶的催化,②过程不需tRNA的协助
C. ④⑤过程的结果存在差异的根本原因是血红蛋白结构的不同
D. 过程①②③表明基因通过控制酶的合成来控制代谢过程进而控制生物体的性状
2.下列有关人体细胞中基因与性状关系的叙述,错误的是( )
A. 基因分布于细胞核、线粒体,只有核中的基因能决定性状
B. 环境也能影响性状表现,性状是基因与环境共同作用的结果
C. 有些性状是由多个基因共同决定的,有的基因可决定和影响多种性状
D. 一条染色体上分布有许多基因,可决定和影响人体的多种性状表现
3.下图是基因的作用及基因与性状的关系示意图,据图分析错误的是( )
A. ①过程是转录,它以DNA的一条链为模板合成各种RNA
B. ①过程发生的场所与该基因复制的场所一定相同
C. ③过程中只需要mRNA、氨基酸、核糖体、酶、ATP即可完成
D. ⑤过程可以表示酪氨酸酶与人类肤色的关系
4.下图为豌豆种子圆粒性状的产生机制,请据图判断下列叙述有误的是( )
A. 淀粉分支酶基因R是豌豆种子细胞中具有遗传效应的DNA片段
B. b过程能发生碱基互补配对的物质是碱基A与T,C与G
C. 当R中插入一小段DNA序列后,豌豆不能合成淀粉分支酶,而使蔗糖增多,其遗传物质发生了改变
D. 此图解说明基因通过控制酶的合成来控制代谢途径进而控制性状
5.下图表示人体内苯丙氨酸的代谢途径,据图分析错误的是( )
A. 由苯丙氨酸合成多巴胺需要多对基因控制
B. 基因3不正常而缺乏酶3可能引起苯丙酮尿症
C. 基因2突变而缺乏酶2将导致人患白化病
D. 基因可通过控制酶的合成来控制代谢过程,从而控制生物性状
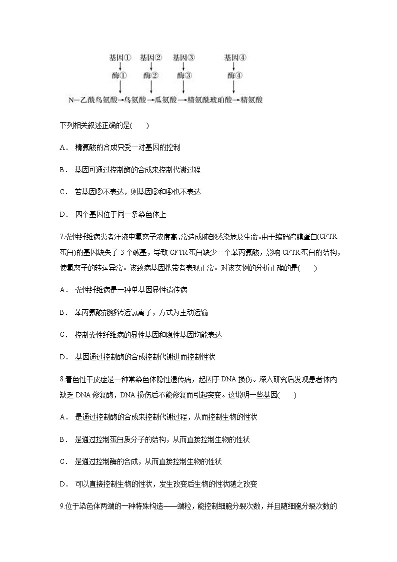
6.如图为脉孢霉体内精氨酸的合成途径示意图。
下列相关叙述正确的是( )
A. 精氨酸的合成只受一对基因的控制
B. 基因可通过控制酶的合成来控制代谢过程
C. 若基因②不表达,则基因③和④也不表达
D. 四个基因位于同一条染色体上
7.囊性纤维病患者汗液中氯离子浓度高,常造成肺部感染危及生命。由于编码跨膜蛋白(CFTR蛋白)的基因缺失了3个碱基,导致CFTR蛋白缺少一个苯丙氨酸,影响CFTR蛋白的结构,使氯离子的转运异常。该致病基因携带者表现正常。对该实例的分析正确的是( )
A. 囊性纤维病是一种单基因显性遗传病
B. 苯丙氨酸能够转运氯离子,方式为主动运输
C. 控制囊性纤维病的显性基因和隐性基因均能表达
D. 基因通过控制酶的合成控制代谢进而控制性状
8.着色性干皮症是一种常染色体隐性遗传病,起因于DNA损伤。深入研究后发现患者体内缺乏DNA修复酶,DNA损伤后不能修复而引起突变。这说明一些基因( )
A. 是通过控制酶的合成来控制代谢过程,从而控制生物的性状
B. 是通过控制蛋白质分子的结构,从而直接控制生物的性状
C. 是通过控制酶的合成,从而直接控制生物的性状
D. 可以直接控制生物的性状,发生改变后生物的性状随之改变
9.位于染色体两端的一种特殊构造——端粒,能控制细胞分裂次数,并且随细胞分裂次数的增加而变短,而癌细胞中存在延长染色体端粒的端粒酶。据此推断体细胞不能无限分裂的原因可能是( )
A. 缺少合成端粒酶的氨基酸
B. 缺少控制端粒酶合成的基因
C. 控制端粒酶合成的基因发生突变
D. 控制端粒酶合成的基因没有表达
10.有科学家深入研究发现:着色性干皮症是一种常染色体隐性遗传病,起因于DNA损伤,患者体内缺乏DNA修复酶,DNA损伤后不能修补而引起突变。这说明一些基因( )
A. 通过控制酶的合成,从而直接控制生物性状
B. 通过控制蛋白质分子结构,从而直接控制生物性状
C. 通过控制酶的合成来控制代谢过程,从而控制生物的性状
D. 可以直接控制生物性状,发生突变后生物的性状随之改变
11.下列有关基因控制生物体性状的实例分析,属于直接通过控制结构蛋白合成来控制性状的是( )
A. 白化病
B. 苯丙酮尿症
C. 囊性纤维病
D. 豌豆粒型
12.下图为基因的作用与性状的表现流程示意图。请据图分析,正确的选项是( )
A. ①过程是转录,它以DNA的两条链为模板、四种核苷酸为原料合成mRNA
B. ②过程中只需要mRNA,氨基酸,核糖体,酶,ATP即可完成
C. 人的镰刀型细胞贫血症是基因对性状的直接控制,使得结构蛋白发生变化所致
D. 某段DNA上发生了基因改变,则形成的mRNA、蛋白质一定会改变
13.图1和图2是基因控制胰蛋白酶合成的两个主要步骤。下列叙述正确的是( )
图1 图2
A. 图1中甲为DNA聚合酶,乙与丁所含的五碳糖不同
B. 图1中的碱基互补配对方式只有A与T配对,G与C配对
C. 图2中共有RNA,多肽和多糖三种大分子物质
D. 图2中③合成后还需经内质网和高尔基体的加工才具有活性
14.下列物质中,不是由DNA分子的遗传信息直接控制合成的是( )
A. 胃蛋白酶
B. 尿激酶
C. 雌性激素
D. 卵清蛋白
15.下图为人体内基因对性状的控制过程,分析可知( )
A. 基因1和基因2一般不会出现在人体内的同一个细胞中
B. 图中①过程需RNA聚合酶的催化,②过程不需tRNA的协助
C. ④⑤过程的结果存在差异的根本原因是血红蛋白结构的不同
D. 过程①②③表明基因通过控制酶的合成来控制代谢过程进而控制生物体的性状
16.油菜植物体内的中间代谢产物磷酸烯醇式丙酮酸(PEP)运向种子后有两条转变途径,如图甲所示,其中酶a和酶b分别由基因A和基因B控制合成。我国陈锦清教授根据这一机制培育出高产油菜,产油率由原来的34%提高到58%。
(1)据图甲分析,你认为提高油菜产油量的基本思路是___________________________。
(2)图乙表示基因B,α链是转录链,陈教授及助手诱导β链也能转录,从而形成双链mRNA,试回答:
①控制酶b合成的基因的单位是__________________。
②控制酶a与酶b合成的基因在结构上的本质区别是____________________________。
③转录出的双链mRNA与图乙基因在化学组成上的区别是_______________________。
④为什么基因B经诱导后转录出双链mRNA就能提高产油量?___________________。
人教版 (2019)必修 第一册实验活动1 配制一定物质的量浓度的溶液课时训练: 这是一份人教版 (2019)必修 第一册实验活动1 配制一定物质的量浓度的溶液课时训练,共4页。试卷主要包含了教学重点,教学难点等内容,欢迎下载使用。
人教版 (2019)必修 第一册实验活动1 配制一定物质的量浓度的溶液同步练习题: 这是一份人教版 (2019)必修 第一册实验活动1 配制一定物质的量浓度的溶液同步练习题,共9页。试卷主要包含了有科学家深入研究发现等内容,欢迎下载使用。
高中化学人教版 (2019)必修 第一册实验活动1 配制一定物质的量浓度的溶液练习: 这是一份高中化学人教版 (2019)必修 第一册实验活动1 配制一定物质的量浓度的溶液练习,共5页。试卷主要包含了基因突变和基因重组的共同点是,下列图示过程存在基因重组的是等内容,欢迎下载使用。

