高中化学人教版 (2019)必修 第一册第三章 铁 金属材料实验活动2 铁及其化合物的性质当堂检测题
展开
这是一份高中化学人教版 (2019)必修 第一册第三章 铁 金属材料实验活动2 铁及其化合物的性质当堂检测题,共8页。试卷主要包含了选择题,非选择题等内容,欢迎下载使用。
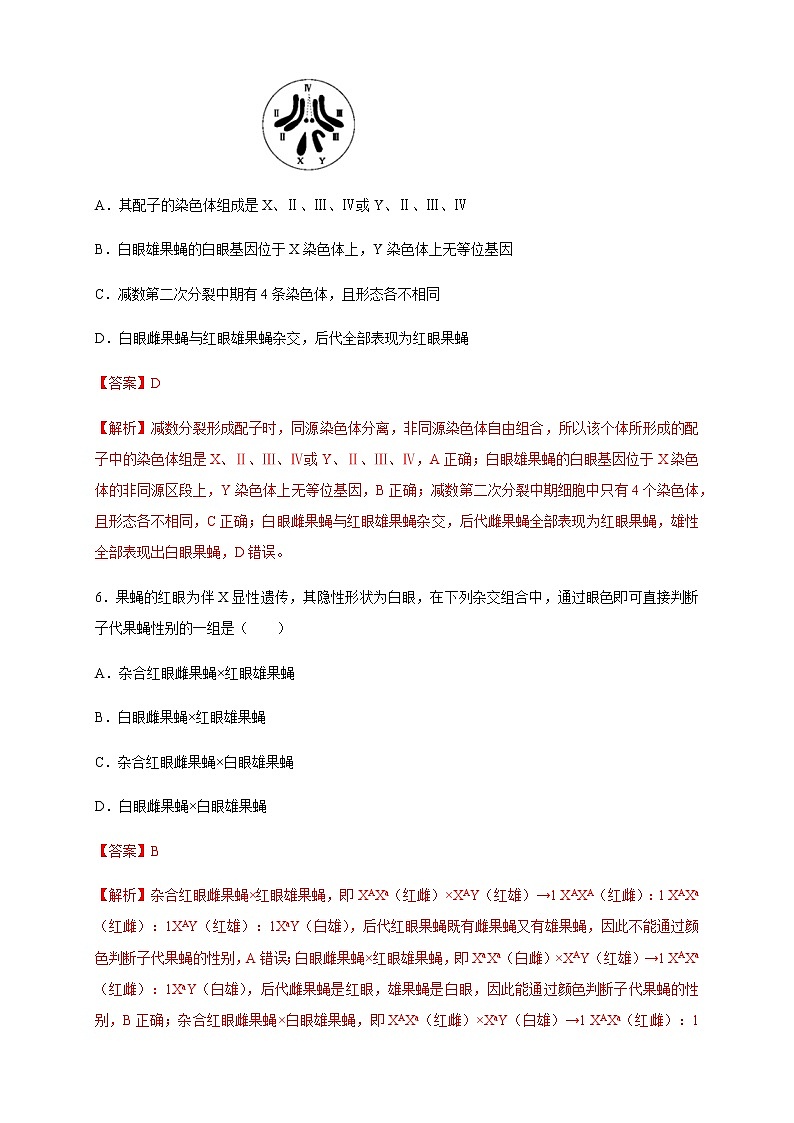
第2章 基因和染色体的关系第2节 基因在染色体上一、选择题1.基因遗传行为与染色体行为是平行的。根据这一事实作出的如下推测,哪一项是没有说服力的( )A.受精完成后基因和染色体由单个恢复成对B.每条染色体上载有许多基因C.同源染色体分离导致等位基因分离D.非同源染色体之间的自由组合使相应的非等位基因重组【答案】B【解析】由于基因遗传行为与染色体行为是平行的,由此可知,受精完成后基因和染色体均由单个恢复成对,A正确;基因遗传行为与染色体行为是平行的,这不能说明每条染色体上载有许多基因,B错误;基因遗传行为与染色体行为是平行的,由此可推知,等位基因会随着同源染色体的分开而分离,C正确;基因遗传行为与染色体行为是平行的,由此可推知,非同源染色体之间的自由组合使相应的非等位基因重组,D正确。2.下列关于果蝇的叙述,错误的是( )A.果蝇容易饲养,产生的后代多,适合做遗传学实验材料B.白眼雄果蝇的白眼基因位于X染色体上,Y染色体上无等位基因C.果蝇产生的精子或卵细胞中无同源染色体D.白眼雌果蝇与红眼雄果蝇杂交,后代全部表现为红眼【答案】D【解析】果蝇容易饲养,产生的后代多,适合做遗传学实验材料,A正确;白眼雄果蝇的白眼基因位于X染色体上,Y染色体上无等位基因,B正确;减数第一次分裂后期同源染色体分离,因此果蝇产生的精子或卵细胞中无同源染色体,C正确;白眼雌性(XwXw)与野生型雄性(XWY)杂交,后代白眼全部雄性(XwY),红眼全部雌性(XWXw),D错误。3.下列关于基因和染色体在减数分裂过程中行为变化的描述,错误的是( )A.非同源染色体数量越多,非等位基因组合的种类也越多B.同源染色体分离的同时,等位基因也随之分离C.染色单体分开时,复制而来的两个基因也随之分开D.非同源染色体自由组合,使所有非等位基因之间也发生自由组合【答案】D【解析】减数第一次分裂后期,非同源染色体上的非等位基因自由组合,因此非同源染色体数量越多,非等位基因组合的种类也越多,A正确;等位基因位于同源染色体的相同位置上,因此同源染色体分离的同时,等位基因也随之分离,B正确;复制而来的两个基因存在于姐妹染色单体上,所以染色单体分开时,复制而来的两个基因也随之分开,C正确;非同源染色体自由组合,使非同源染色体上的非等位基因之间也发生自由组合,但同源染色体上的非等位基因不能自由组合,D错误。4.下列关于雌雄果蝇体细胞的染色体的叙述,错误的是( )A.果蝇体细胞中共有4对染色体,其中3对是常染色体B.在雌果蝇中的性染色体是同型的C.在雄果蝇中的性染色体是异型的D.在果蝇体细胞中各对染色体都含有各自的等位基因【答案】D【解析】果蝇的体细胞中有含有4对同源染色体,其中包括3对常染色体和1对性染色体,A正确;雌果蝇的性染色体组成是XX,性染色体是同型的,B正确;雄果蝇的性染色体组成是XY,其中X染色体较Y染色体长,性染色体是异型的,C正确;雄果蝇的X染色体和Y染色体虽然是一对同源染色体,但它们存在非同源区段,因此位于雄性果蝇体细胞内X染色体上基因不一定能在Y染色体上找到相应的等位基因,D错误。5.如图为雄果蝇染色体图,下列叙述错误的是( ) A.其配子的染色体组成是X、Ⅱ、Ⅲ、Ⅳ或Y、Ⅱ、Ⅲ、ⅣB.白眼雄果蝇的白眼基因位于X染色体上,Y染色体上无等位基因C.减数第二次分裂中期有4条染色体,且形态各不相同D.白眼雌果蝇与红眼雄果蝇杂交,后代全部表现为红眼果蝇【答案】D【解析】减数分裂形成配子时,同源染色体分离,非同源染色体自由组合,所以该个体所形成的配子中的染色体组是X、Ⅱ、Ⅲ、Ⅳ或Y、Ⅱ、Ⅲ、Ⅳ,A正确;白眼雄果蝇的白眼基因位于X染色体的非同源区段上,Y染色体上无等位基因,B正确;减数第二次分裂中期细胞中只有4个染色体,且形态各不相同,C正确;白眼雌果蝇与红眼雄果蝇杂交,后代雌果蝇全部表现为红眼果蝇,雄性全部表现出白眼果蝇,D错误。6.果蝇的红眼为伴X显性遗传,其隐性形状为白眼,在下列杂交组合中,通过眼色即可直接判断子代果蝇性别的一组是( )A.杂合红眼雌果蝇×红眼雄果蝇 B.白眼雌果蝇×红眼雄果蝇C.杂合红眼雌果蝇×白眼雄果蝇 D.白眼雌果蝇×白眼雄果蝇【答案】B【解析】杂合红眼雌果蝇×红眼雄果蝇,即XAXa(红雌)×XAY(红雄)→1 XAXA(红雌):1 XAXa(红雌):1XAY(红雄):1XaY(白雄),后代红眼果蝇既有雌果蝇又有雄果蝇,因此不能通过颜色判断子代果蝇的性别,A错误;白眼雌果蝇×红眼雄果蝇,即XaXa(白雌)×XAY(红雄)→1 XAXa(红雌):1XaY(白雄),后代雌果蝇是红眼,雄果蝇是白眼,因此能通过颜色判断子代果蝇的性别,B正确;杂合红眼雌果蝇×白眼雄果蝇,即XAXa(红雌)×XaY(白雄)→1 XAXa(红雌):1 XaXa(白雌):1XAY(红雄):1XaY(白雄),后代雌雄中都有红眼和白眼,因此不能通过颜色判断子代果蝇的性别,C错误;白眼雌果蝇×白眼雄果蝇,即XaXa(白雌)×XaY(白雄)→XaXa(白雌)、XaY(白雄),因此不能通过颜色判断子代果蝇的性别,D错误。7.根据下图,下列选项中不遵循基因自由组合定律的是( )。 A. B. C. D. 【答案】A【解析】A和a、D和d这两对等位基因位于同一对同源染色体上,它们的遗传不遵循基因自由组合定律,A正确;A和a、B和b这两对等位基因位于两对对同源染色体上,它们的遗传遵循基因自由组合定律,B错误;A和a、C和c这两对等位基因位于两对对同源染色体上,它们的遗传遵循基因自由组合定律,C错误;C和c、D和d这两对等位基因位于两对对同源染色体上,它们的遗传遵循基因自由组合定律,D错误。8.下列有关基因和染色体的叙述错误的是 ( )①染色体是基因的主要载体,基因在染色体上呈线性排列②摩尔根利用果蝇进行杂交实验,运用“假说一演绎”法确定了基因在染色体上③同源染色体的相同位置上一定是等位基因④一条染色体上有许多基因,染色体就是由基因组成的⑤萨顿研究蝗虫的减数分裂,运用类比推理的方法提出假说“基因在染色体上”A.①②③⑤ B.②③④ C.③④ D.①②⑤【答案】C【解析】染色体是基因的主要载体,基因在染色体上呈线性排列,①正确;摩尔根利用果蝇进行杂交实验,运用“假说一演绎”法确定了控制果蝇白眼的基因在X染色体上,②正确;同源染色体的相同位置上可能存在一对相同的基因(如AA),也可能存在一对等位基因(如Aa),③错误;一条染色体上有许多基因,染色体是由DNA和蛋白质组成,基因是具有遗传效应的DNA片段,染色体是基因的主要载体,④错误;萨顿研究蝗虫的减数分裂,运用类比推理的方法提出假说“基因在染色体上”, ⑤正确;综上分析,C符合题意,ABD不符合题意。9.下列关于孟德尔遗传规律的现代解释的说法,错误的是( )。A.等位基因位于一对同源染色体上,总是成对存在的B.受精时,雌雄配子的结合是随机的,结合机会相等C.非同源染色体上的等位基因的分离或组合是互不干扰的D.控制不同性状的遗传因子的分离和组合互不干扰【答案】C【解析】等位基因位于一对同源染色体上,总是成对存在,这是孟德尔遗传规律的现代解释之一,A正确;受精时,雌雄配子的结合是随机的,具有不同基因的雌雄配子结合机会相等,是孟德尔遗传规律的条件之一,B正确;等位基因位于同源染色体上,不位于非同源染色体上,位于非同源染色体上的是非等位基因,C错误;由基因分离定律和自由组合定律的实质可知,控制不同性状的遗传因子的分离和组合互不干扰的,D正确。10.判断下列有关基因与染色体关系的叙述,不正确的是( )A.基因在染色体上的提出者是萨顿,证明者是摩尔根B.萨顿利用假说—演绎法,推测基因位于染色体上C.摩尔根证明了控制果蝇红、白眼的基因位于X染色体上D.染色体和基因并不是一一对应关系,一条染色体上含有很多基因【答案】B【解析】萨顿蝗虫细胞观察实验采用类比推理法提出基因位于染色体上,摩尔根的果蝇杂交实验采用假说演绎法,证明基因在染色体上,A正确;萨顿蝗虫细胞观察实验采用类比推理法提出基因位于染色体上,B错误;摩尔根通过果蝇颜色杂交实验,证明了控制果蝇眼色基因是位于X染色体的,C正确;基因是有遗传效应的DNA片段,染色体和基因并不是一一对应关系,一条染色体上含有很多基因,D正确。二、非选择题11.某一年生草本植物种群的花色、茎的高矮和叶的宽窄分别受三对等位基因A、a,B、b和C、c控制,某个体中基因与染色体的位置关系如图所示; (1)某同学提出“三对等位基因中的任意一对基因的遗传都遵循分离定律,任意两对基因的遗传都遵循自由组合定律”,请你判断该同学的说法是否合理________?说出你的判断依据___________。(2)若用该个体与另一亲本杂交来验证自由组合定律,请写出另一亲本的基因型___________。【答案】(1)不合理 三对等位基因中任意一对基因的遗传均遵循分离定律,但其中等位基因A、a和B、b位于一对同源染色体上,其遗传不遵循自由组合定律。 (2)aaBBcc或AAbbcc 【解析】(1)分析图可知,三对等位基因中任意一对基因的遗传均遵循分离定律,但其中等位基因A、a和B、b位于一对同源染色体上,其遗传不遵循自由组合定律。该同学的说法不合理。(2)若用该个体AaBbCc与另一亲本杂交来验证自由组合定律,即用测交来检验,另一亲本的基因型可以是aaBBcc或AAbbcc。12.萨顿运用类比推理方法提出“控制生物性状的基因位于染色体上”的假说。摩尔根起初对此假说持怀疑态度。他和其他同事设计果蝇杂交实验对此进行研究。杂交实验图解如下: 请回答下列问题:(1)上述果蝇杂交实验现象________(填“支持”或“不支持”)萨顿的假说。根据同时期其他生物学家发现果蝇体细胞中有4对染色体(3对常染色体,1对性染色体)的事实,摩尔根等人提出以下假设:______________________________________,从而使上述遗传现象得到合理的解释。(不考虑眼色基因位于Y染色体上的情况)(2)摩尔根等人通过测交等方法力图验证他们提出的假设。以下实验图解是他们完成的测交实验之一: (说明:测交亲本中的红眼雌果蝇来自杂交实验的F1)①上述测交实验现象并不能充分验证其假设,其原因是___________________________。②为充分验证其假设,需在上述测交实验的基础上再补充设计一个实验方案。写出该实验中亲本的基因型:__________________。预期子代的基因型:雌性________,雄性________。(提示:控制眼色的等位基因为W、w,亲本从上述测交子代中选取)【答案】(1)支持 控制果蝇眼色的基因只位于X染色体上 (2)控制眼色的基因无论位于常染色体上还是位于X染色体上,测交实验结果皆相同 XwXw、XWY XWXw XwY 【解析】(1)红眼雌果蝇与白眼雄果蝇的杂交实验支持萨顿的“基因在染色体上”的假说,根据时期其他生物学家发现果蝇体细胞中的染色体组型的事实,摩尔根做出了基因只位于X染色体上,Y染色体上无对应的等位基因的假说,从而使图F2出现的性状分离比在雌雄个体间的比例不同的现象得到了合理的解释。(2)①分析测交实验可知,测交后代在雌雄个体间的性状分离比相同,都是1:1;假如基因位于常染色体上,测交后代在雌雄个体间的性状分离比相同,都是1:1,如果位于X染色体上,测交后代在雌雄个体间的性状分离比也相同,都是1:1,因此该实验不能证明摩尔根提出的“控制颜色的基因只位于X染色体上”的假说。②为了充分验证摩尔根提出的“控制颜色的基因只位于X染色体上”的假说,应该选择白眼雌果蝇与红眼雄果蝇进行测交,亲本的基因型分别是XwXw、XWY,测交后代的基因型为XWXw(红眼雌果蝇)、XwY(白眼雄果蝇),且比例都1:1。
相关试卷
这是一份人教版 (2019)必修 第一册实验活动2 铁及其化合物的性质同步训练题,共5页。试卷主要包含了选择题,非选择题等内容,欢迎下载使用。
这是一份高中人教版 (2019)实验活动1 配制一定物质的量浓度的溶液同步训练题,共8页。试卷主要包含了基因的自由组合定律的实质是等内容,欢迎下载使用。
这是一份化学必修 第一册实验活动1 配制一定物质的量浓度的溶液课后复习题,共5页。试卷主要包含了基因的自由组合定律的实质是等内容,欢迎下载使用。

