所属成套资源:2021-2022学年七年级数学下册同步练习(人教版)
初中数学人教版七年级下册第九章 不等式与不等式组9.3 一元一次不等式组练习题
展开
这是一份初中数学人教版七年级下册第九章 不等式与不等式组9.3 一元一次不等式组练习题,文件包含95一元一次不等组的实际应用-2021-2022学年七年级数学下册同步练习人教版解析版docx、95一元一次不等组的实际应用-2021-2022学年七年级数学下册同步练习人教版原卷版docx等2份试卷配套教学资源,其中试卷共10页, 欢迎下载使用。
知识点1 确定最值问题
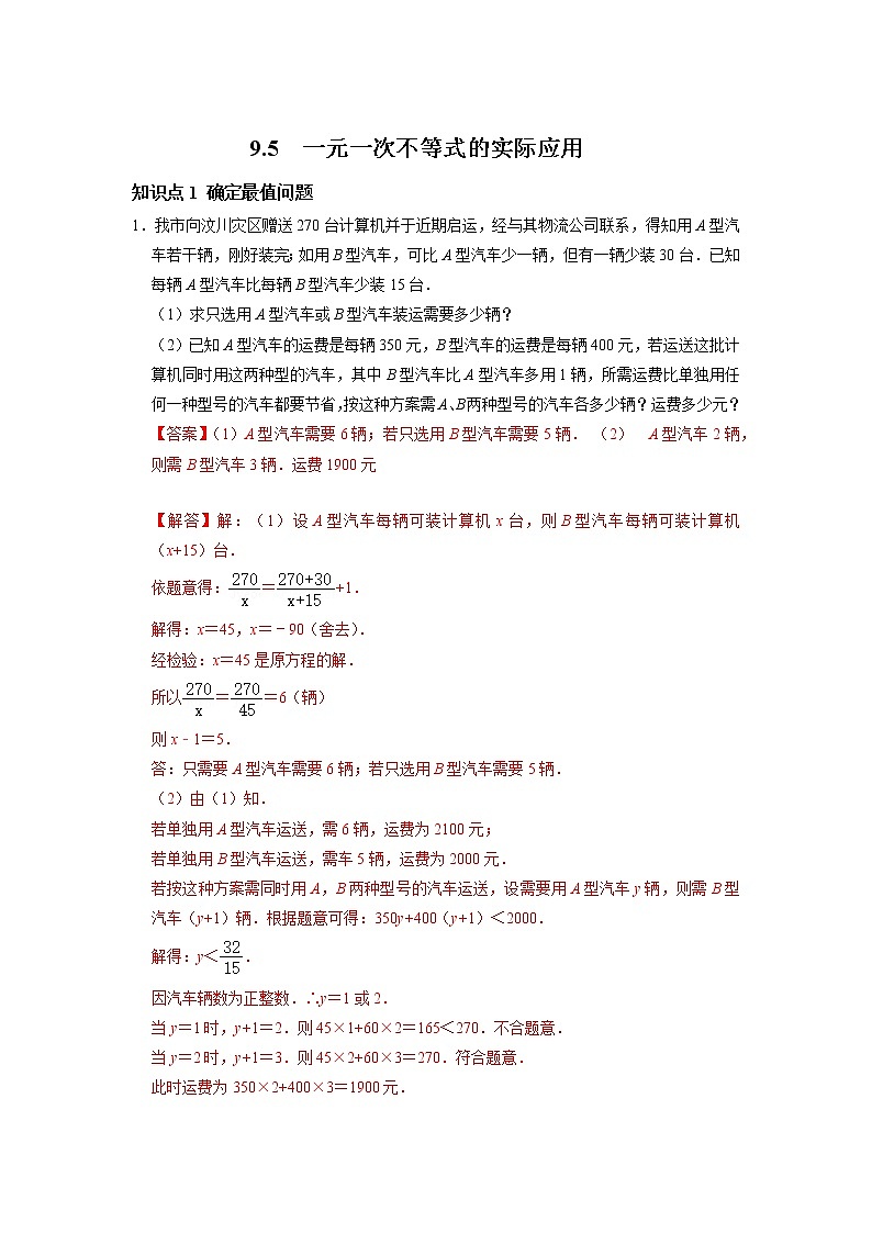
1.我市向汶川灾区赠送270台计算机并于近期启运,经与其物流公司联系,得知用A型汽车若干辆,刚好装完;如用B型汽车,可比A型汽车少一辆,但有一辆少装30台.已知每辆A型汽车比每辆B型汽车少装15台.
(1)求只选用A型汽车或B型汽车装运需要多少辆?
(2)已知A型汽车的运费是每辆350元,B型汽车的运费是每辆400元,若运送这批计算机同时用这两种型的汽车,其中B型汽车比A型汽车多用1辆,所需运费比单独用任何一种型号的汽车都要节省,按这种方案需A、B两种型号的汽车各多少辆?运费多少元?
2.某校计划为教师购买甲、乙两种词典.已知购买1本甲种词典和2本乙种词典共需170元,购买2本甲种词典和3本乙种词典共需290元.
(1)求每本甲种词典和每本乙种词典的价格分别为多少元?
(2)学校计划购买甲种词典和乙种词典共30本,总费用不超过1600元,那么最多可购买甲种词典多少本?
3.某水果店经销进价分别为7元/千克、4元/千克的甲、乙两种水果,下表是近两天的销售情况:(进价、售价均保持不变,利润=售价﹣进价)
(1)求甲、乙两种水果的销售单价;
(2)若水果店准备用不多于500元的资金再购进两种水果共80千克,求最多能够进甲水果多少千克?
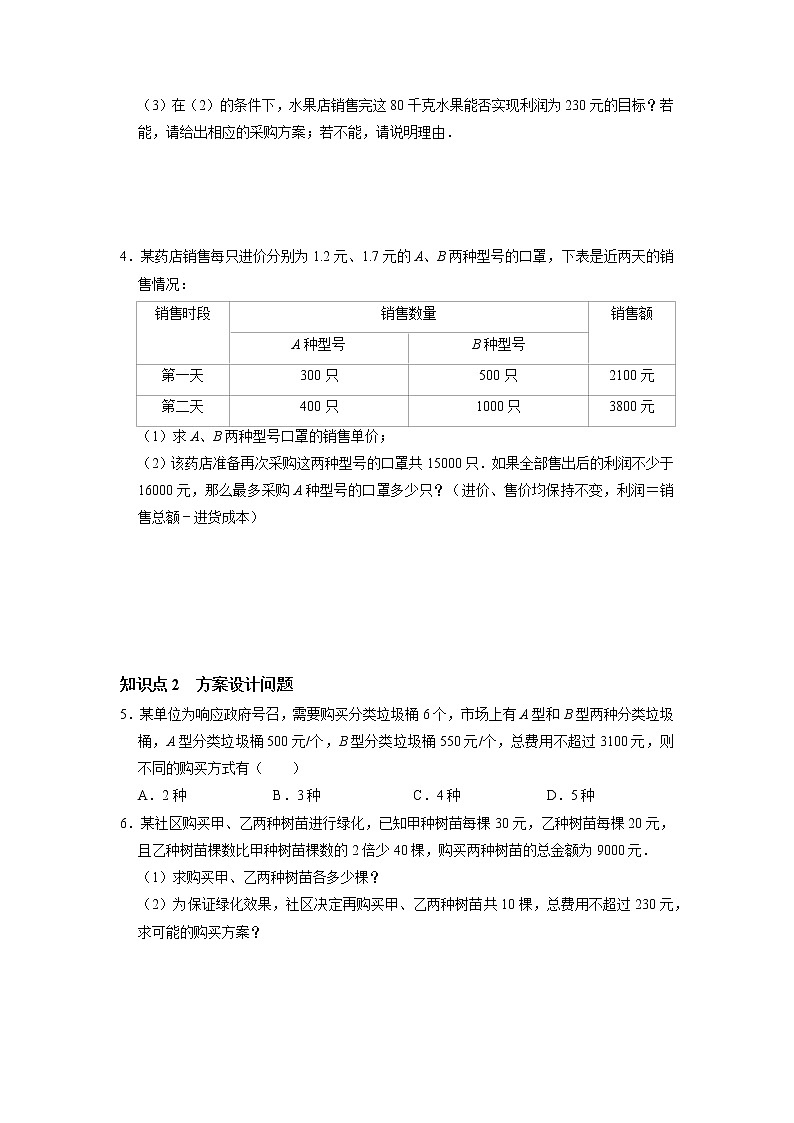
(3)在(2)的条件下,水果店销售完这80千克水果能否实现利润为230元的目标?若能,请给出相应的采购方案;若不能,请说明理由.
4.某药店销售每只进价分别为1.2元、1.7元的A、B两种型号的口罩,下表是近两天的销售情况:
(1)求A、B两种型号口罩的销售单价;
(2)该药店准备再次采购这两种型号的口罩共15000只.如果全部售出后的利润不少于16000元,那么最多采购A种型号的口罩多少只?(进价、售价均保持不变,利润=销售总额﹣进货成本)
知识点2 方案设计问题
5.某单位为响应政府号召,需要购买分类垃圾桶6个,市场上有A型和B型两种分类垃圾桶,A型分类垃圾桶500元/个,B型分类垃圾桶550元/个,总费用不超过3100元,则不同的购买方式有( )
A.2种B.3种C.4种D.5种
6.某社区购买甲、乙两种树苗进行绿化,已知甲种树苗每棵30元,乙种树苗每棵20元,且乙种树苗棵数比甲种树苗棵数的2倍少40棵,购买两种树苗的总金额为9000元.
(1)求购买甲、乙两种树苗各多少棵?
(2)为保证绿化效果,社区决定再购买甲、乙两种树苗共10棵,总费用不超过230元,求可能的购买方案?
7.某工厂现有甲种原料360千克,乙种原料290千克,计划利用这两种原料生产A、B两种产品共50件.已知生产一件A种产品需用甲种原料9千克,乙种原料3千克,可获利润700元;生产一件B种产品需用甲种原料4千克,乙种原料10千克,可获利润1200元.
(1)设生产A种产品x件,完成表格:
(2)按要求安排A、B两种产品的件数有几种方案?请你设计出来.
(3)以上方案哪种利润最大?是多少元?
8.甲、乙两个厂家生产的办公桌和办公椅的质量、价格一致,每张办公桌800元每张椅子80元.甲、乙两个厂家推出各自销售的优惠方案,甲厂家:买一张桌子送三张椅子;乙厂家:桌子和椅子全部按原价8折优惠,现某公司要购买3张办公桌和若干张椅子,若购买的椅子数为x张(x≥9).
(1)分别用含x的式子表示甲、乙两个厂家购买桌椅所需的金额;
(2)顾客到哪个厂家购买更划算?
时间
甲水果销量
乙水果销量
销售收入
周五
20千克
30千克
380元
周六
42千克
60千克
780元
销售时段
销售数量
销售额
A种型号
B种型号
第一天
300只
500只
2100元
第二天
400只
1000只
3800元
A产品
B产品
生产数量(件)
x件
件
需甲种原料(千克)
需乙种原料(千克)
相关试卷
这是一份人教版七年级下册9.3 一元一次不等式组课堂检测,文件包含专题95一元一次不等式组的应用专项训练60道举一反三人教版解析版docx、专题95一元一次不等式组的应用专项训练60道举一反三人教版原卷版docx等2份试卷配套教学资源,其中试卷共65页, 欢迎下载使用。
这是一份人教版七年级下册9.3 一元一次不等式组课后练习题,共6页。试卷主要包含了选择题,填空题,解答题等内容,欢迎下载使用。
这是一份初中数学人教版七年级下册9.3 一元一次不等式组练习,文件包含93一元一次不等式的实际应用-2021-2022学年七年级数学下册同步练习人教版解析版docx、93一元一次不等式的实际应用-2021-2022学年七年级数学下册同步练习人教版原卷版docx等2份试卷配套教学资源,其中试卷共10页, 欢迎下载使用。

