高中物理教科版 (2019)必修 第一册5 自由落体运动导学案及答案
展开自由落体运动
学习目标:1.[物理观念]知道物体做自由落体运动的条件,知道自由落体是初速度为零的匀加速直线运动. 2.[物理观念]掌握自由落体加速度. 3.[科学思维]能够运用自由落体运动的规律和特点解决有关问题. 4.[科学探究]会通过实验探究自由落体运动的规律,会利用打点计时器测自由落体加速度.
一、自由落体运动
1.亚里士多德观点:重的物体比轻的物体下落得快.
2.自由落体运动的定义:只在重力作用下,物体由静止开始下落的运动.
3.自由落体运动的特点:
①受力特点:只受重力作用.
②物体下落可看作自由落体运动的条件:在实际中物体下落时由于受空气阻力的作用,物体并不是做自由落体运动,只有当空气影响很小可以忽略的情况下,且下落高度不是很大,则可以近似地看作自由落体运动.
二、伽利略对自由落体运动的研究
1.问题提出
不仅要推翻亚里士多德的观点,更重要的是要找出落体运动具体遵循的规律.
2.提出猜想
伽利略提出一个大胆的猜想:物体下落的过程是一个速度随时间均匀增大的过程,其速度与时间成正比,即v∝t.在此基础上通过构造几何图形进行推理,伽利略得出自由落体运动应满足x∝t2的推论.
3.实验验证
伽利略让铜球在近似光滑的斜槽上不同位置由静止滚下,测出小球从不同起点滚动的位移x和所用的时间t.验证了运动距离与时间平方成正比.证实了斜面上滚下的小球速度与时间成正比的猜想.
4.合理外推
将斜面倾角外推到θ=90°情况——小球自由下落,小球仍会做匀加速运动,从而得到了自由落体运动的规律.
三、自由落体运动的规律
(1)性质:初速度等于零的匀加速直线运动.
(2)基本公式
速度公式v=gt.
位移公式x=gt2.
四、自由落体加速度
1.定义:在同一地点,一切物体自由下落的加速度都相同.这个加速度叫作自由落体加速度,也叫作重力加速度,通常用g表示.
2.方向:竖直向下.
3.大小
(1)在地球上的同一地点:一切物体自由下落的加速度都相同.
(2)在地球上不同的地点,g的大小一般是B(A.相同 B.不同)的,g值随纬度的增大而逐渐增大.
(3)一般取值:g=9.8 m/s2或g=10 m/s2.
1.思考判断(正确的打“√”,错误的打“×”)
(1)只在重力作用下的下落运动就是自由落体运动. (×)
(2)物体越重,重力加速度越大,下落得越快. (×)
(3)理想斜面实验是通过“合理外推”得出自由落体运动的规律的,并没有直接验证自由落体运动的规律. (√)
(4)重力加速度的方向总是垂直地面向下. (×)
(5)物体在月球上做自由落体运动的重力加速度也是9.8 m/s2. (×)
2.(多选)一个铁钉和一团棉花同时从同一高处下落,总是铁钉先落地,这是因为( )
A.铁钉比棉花团重
B.棉花团受到的空气阻力不能忽略
C.棉花团的加速度比重力加速度小
D.铁钉的重力加速度比棉花团的重力加速度大
BC [铁钉下落快,原因是棉花团受到的空气阻力相对其重力不能忽略,导致加速度比铁钉的加速度小,与各自的重力无关,故B、C正确,A错误;两者的重力加速度与质量无关,同一地点物体的重力加速度相同,故D错误.]
3.下列哪位科学家首先采用了实验检验猜想和假设的科学方法,把实验和逻辑推理和谐地结合起来,从而有力地推动了人类科学的发展( )
A.亚里士多德 B.伽利略
C.牛顿 D.爱因斯坦
B [在物理学发展史上,伽利略把实验和逻辑推理和谐地结合起来,有力地推动了人类科学的发展,故B正确.]
自由落体运动的研究及规律 |
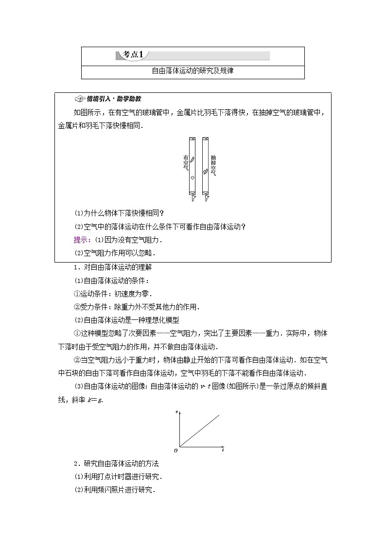
如图所示,在有空气的玻璃管中,金属片比羽毛下落得快,在抽掉空气的玻璃管中,金属片和羽毛下落快慢相同.
(1)为什么物体下落快慢相同?
(2)空气中的落体运动在什么条件下可看作自由落体运动?
提示:(1)因为没有空气阻力.
(2)空气阻力作用可以忽略.
1.对自由落体运动的理解
(1)自由落体运动的条件:
①运动条件:初速度为零.
②受力条件:除重力外不受其他力的作用.
(2)自由落体运动是一种理想化模型
①这种模型忽略了次要因素——空气阻力,突出了主要因素——重力.实际中,物体下落时由于受空气阻力的作用,并不做自由落体运动.
②当空气阻力远小于重力时,物体由静止开始的下落可看作自由落体运动.如在空气中石块的自由下落可看作自由落体运动,空气中羽毛的下落不能看作自由落体运动.
(3)自由落体运动的图像:自由落体运动的vt图像(如图所示)是一条过原点的倾斜直线,斜率k=g.
2.研究自由落体运动的方法
(1)利用打点计时器进行研究.
(2)利用频闪照片进行研究.
3.自由落体运动的重要推论
(1)整个自由落体运动的平均速度等于末速度v的一半,也等于中间时刻的瞬时速度v,即==v.
(2)在连续相等的时间(T)内位移之差为一恒定值,即Δh=gT2.
(3)自由落体运动是初速度为零的匀变速直线运动,因此其规律与初速度为0的匀加速直线运动相同,即v=gt,h=gt2,v2=2gh.
【例1】 如图所示,有一根长为l=0.5 m的木棍AB,悬挂在某房顶上,它自由下落时经过一高为d=1.5 m的窗口,通过窗口所用的时间为0.2 s,求木棍B端离窗口上沿的距离h.(不计空气阻力,g取10 m/s2)
思路点拨:自由落体运动是初速度为零、加速度为g的匀加速直线运动.木棍下端到达窗口上沿的位移为h,根据位移公式列出h与所用时间的关系式.木棍上端到达窗口下沿的位移为h+d+l,列出其与所用时间的表达式,再联立求解h.
[解析] 设木棍B端下落到窗口上沿所用的时间为t,则A端下落到窗口下沿所用的总时间为t+0.2 s,B下落到上沿有h=gt2,A下落到下沿有h+d+l=g(t+0.2 s)2,联立以上两式得t=0.9 s,h=4.05 m.
[答案] 4.05 m
处理自由落体运动问题时,首先要善于根据题意,灵活运用公式,特别是注意如下特殊问题的求解:对于不可以看作质点的物体的运动,比如铁链自由下落,计算经过某点所用的时间时,由于它有一定的长度,经过这一点时不是一瞬间,而是一段时间,解决这类问题的关键是选准研究过程,找准与这段研究过程的起点和终点相对应的位移,解答过程中应借助示意图,搞清楚物体运动的过程,从而达到解决问题的目的.
[跟进训练]
1.“自由落体”演示实验装置如图所示,当牛顿管被抽成真空后,将其迅速倒置,管内轻重不同的物体从顶部下落到底端的过程中,下列说法正确的是( )
A.时间相同,加速度相同
B.时间相同,加速度不同
C.时间不同,加速度相同
D.时间不同,加速度不同
A [轻重不同的物体在牛顿管中不受空气阻力,做自由落体运动,所以加速度相同,都为g;因高度相同,根据h=gt2知运动时间相同.故A正确,B、C、D错误.]
自由落体加速度 |
不同地点重力加速度g是否相同?g若不同与什么因素有关?
提示:不同地点g不同,g与纬度和海拔高度有关.
1.自由落体加速度的大小
(1)产生原因:由处在地球上的物体受到重力作用而产生的,因此也称为重力加速度.
(2)大小:与所处地球上的位置及距地面的高度有关.
①在地球表面会随纬度的增加而增大,在赤道处最小,在两极最大,但差别很小.
②在地面上的同一地点,随高度的增加而减小,但在一定的高度范围内,可认为重力加速度的大小不变.通常情况下g取9.8 m/s2,粗略计算时g可取10 m/s2.
2.自由落体加速度的方向
(1)方向竖直向下,不是垂直向下,也不是指向地球球心.
(2)由于地球是球体,各处重力加速度的方向并不相同.
3.重力加速度的测量方法
(1)打点计时器法
①利用如图所示装置,让物体自由下落打出点迹清晰的纸带.
②对纸带上计数点间的距离x进行测量,利用g=,求出重力加速度.
(2)频闪照相法:频闪照相机可以间隔相等的时间拍摄一次,利用频闪照相机可追踪记录做自由落体运动的物体在各个时刻的位置,根据匀变速运动的推论Δx=gT2可求出重力加速度g=.也可以根据v==,求出物体在某两个时刻的速度,由g=,也可求出重力加速度g.
(3)滴水法:如图所示,让水滴自水龙头滴下,在水龙头正下方放一个盘,调节水龙头,让水一滴一滴地滴下,并调节到使第一滴水碰到盘的瞬间,第二滴水正好从水龙头口开始下落,并且能依次持续下去.用刻度尺测出水龙头口距盘面的高度h,再测出每滴水下落的时间T,其方法是:当听到某一滴水滴落在盘上的同时,开启秒表开始计时,之后每落下一滴水依次数1、2、3、…,当数到n时按下秒表停止计时,则每一滴水下落的时间为T=,由h=gT2 得g==.
(4)误差来源:
①打点计时器法的误差主要来自阻力的影响和测量误差.
②频闪照相法和滴水法的误差主要是测量误差.
【例2】 甲、乙两图都是使用电磁打点计时器测量重力加速度g的装置示意图,已知该打点计时器的打点频率为50 Hz.
甲 乙 丙
(1)甲、乙两图相比较,哪个图所示的装置更合理?_____________.
(2)丙图是采用较合理的装置并按正确的实验步骤进行实验打出的一条纸带,其中打出的第一个点标为1,后面依次打下的一系列点迹分别标为2、3、4、5…经测量,第15至第17点间的距离为11.70 cm,第1至第16点间距离为43.88 cm,则打下第16个点时,重锤下落的速度大小为________m/s,测出的重力加速度值为g=________ m/s2.(要求保留三位有效数字)
思路点拨:①利用v==求打第16个点时重锤的速度.②利用v=gt和h=gt2求g.
[解析] (1)甲图释放时更稳定,既能更有效地减小摩擦力,又能保证释放时初速度的大小为零,所以甲图更合理.
(2)自由落体运动是初速度为零的匀加速直线运动,所以v16==2.93 m/s
又根据v16=gt h=gt2
可得g=9.78 m/s2.
[答案] (1)甲图 (2)2.93 9.78±0.02
利用纸带求重力加速度的三种方法
(1)逐差法:依据相等时间间隔内的位移差为定值,即Δx=gT 2,则g=.
(2)平均值法:依据位移公式x=gt 2,得g=,并多次测量x、t,求多个g值,再取平均值.
(3)图像法:用vn=,求各打点时刻的瞬时速度,画出vt图像,由图像斜率求g值.
[跟进训练]
3.登上月球的宇航员利用频闪仪(频率为20 Hz)给自由下落的小球拍照,所拍的闪光照片如图所示(图上所标数据为小球到达各位置时总的下落高度),则月球表面的重力加速度为________m/s2(保留两位有效数字).
[解析] 由O到F,每两个相邻位置间的距离依次记为x1、x2、x3、x4、x5、x6,根据逐差法有,小球的加速度为a=,其中T=0.05 s,x6+x5+x4=(7.20-1.80)cm=5.40 cm,x1+x2+x3=1.80 cm,代入数据得a=1.6 m/s2.
[答案] 1.6
1.物理观念:自由落体运动的概念,基本规律.
2.科学思维:运用自由落体运动的规律解决问题.
3.科学探究:测量重力加速度.
1.小丽同学在探究自由落体运动规律时,从生活情境中选出处于不同状态的四种物体进行探究,你认为哪一个选项中的物体所做运动是自由落体运动 ( )
A.枫叶的自由下落的运动
B.从桌边由静止开始滑落的钢笔的运动
C.被运动员推出去的铅球的运动
D.从水面自由落到水底的石子的运动
B [枫叶在自由下落时,所受到的空气阻力并不远小于其重力,阻力不能忽略不计,枫叶的下落不是自由落体运动,选项A错误;钢笔从桌边由静止开始滑落后,钢笔的运动是自由落体运动,因为其初速度为零且下落过程中的阻力远小于钢笔的重力,可忽略不计,选项B正确;被运动员推出去的铅球初速度不为零,不是自由落体运动,选项C错误;从水面自由落到水底的石子,除了自身重力外,还受水的浮力和阻力作用,不是自由落体运动,选项D错误.]
2.关于重力加速度的说法中不正确的是 ( )
A.重力加速度g是标量,只有大小没有方向,通常计算中g取9.8 m/s2
B.在地面上不同的地方,g的大小不同,但它们相差不是很大
C.在地球上同一地点,一切物体在自由落体运动中落至同一高度时的加速度都相同
D.在地球上同一地点,离地面高度越大,重力加速度g越小
A [重力加速度是矢量,方向竖直向下,在地球的表面,不同的地方重力加速度g的大小略有不同,但都为9.8 m/s2 左右.在地球表面同一地点,g的值都相同,但随着高度的增大,g的值逐渐减小,故A不正确.]
3.伽利略在对自由落体运动的研究过程中,开创了如图所示的一套科学研究方法,其中方框2和4中的方法分别是( )
→→→→→
A.实验检验,数学推理 B.数学推理,实验检验
C.提出假设,实验检验 D.实验检验,合理外推
C [这是依据思维程序排序的问题,这一套科学研究方法,要符合逻辑顺序,即通过观察现象,提出假设,根据假设进行逻辑推理,然后对自己的逻辑推理进行实验检验,紧接着要对实验结论进行修正推广.故A、B、D错误,C正确.]
4.一物体从H高处自由下落,经时间t落地,则当它下落时,离地的高度为 ( )
A. B. C. D.
C [由h=gt2得,H=gt2,当下落时,物体下落高度h=g=,此时离地高度为h′=H-h=H,故C正确.]
教科版 (2019)选择性必修 第一册5 碰撞导学案: 这是一份教科版 (2019)选择性必修 第一册5 碰撞导学案,共23页。
高中教科版 (2019)4 匀变速直线运动规律的应用导学案: 这是一份高中教科版 (2019)4 匀变速直线运动规律的应用导学案,共7页。
高中物理教科版 (2019)必修 第一册3 匀变速直线运动位移与时间的关系导学案: 这是一份高中物理教科版 (2019)必修 第一册3 匀变速直线运动位移与时间的关系导学案,共9页。

