苏科版八年级下册第六章 物质的物理属性综合与测试练习题
展开
这是一份苏科版八年级下册第六章 物质的物理属性综合与测试练习题,共5页。试卷主要包含了选择题,填空题,解答题等内容,欢迎下载使用。
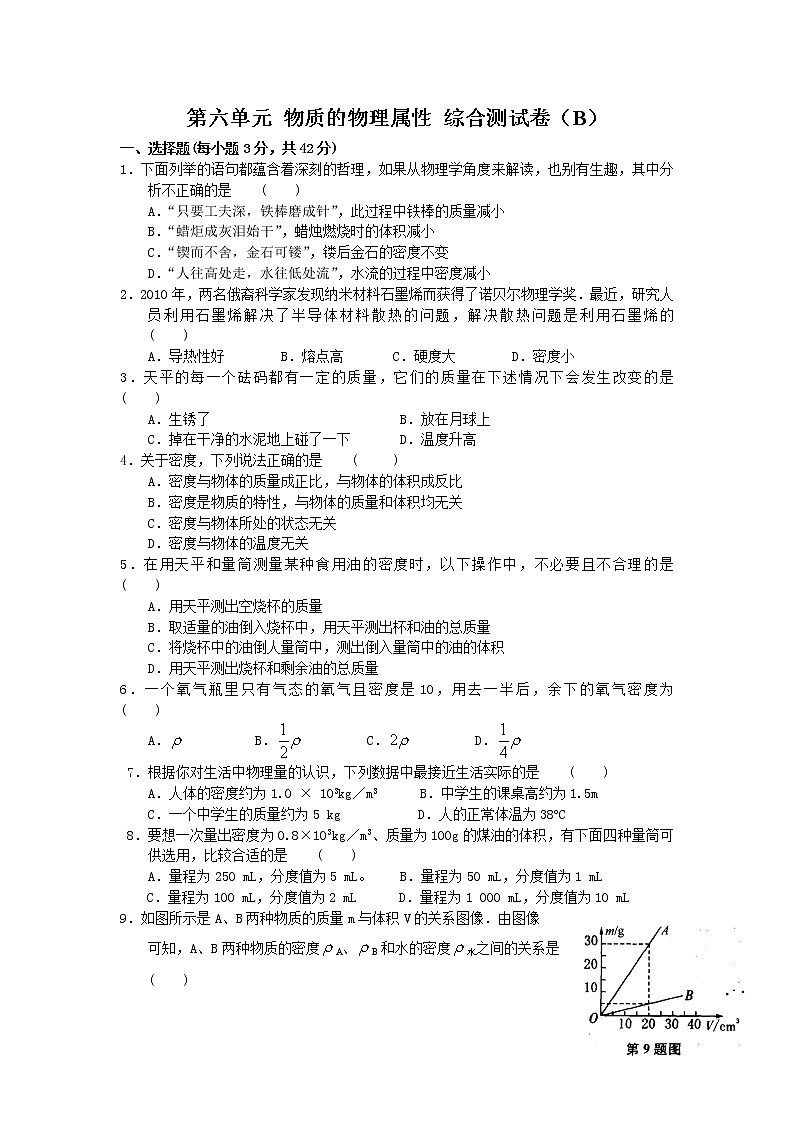
第六单元 物质的物理属性 综合测试卷(B)一、选择题(每小题3分,共42分)1.下面列举的语句都蕴含着深刻的哲理,如果从物理学角度来解读,也别有生趣,其中分析不正确的是 ( ) A.“只要工夫深,铁棒磨成针”,此过程中铁棒的质量减小 B.“蜡炬成灰泪始干”,蜡烛燃烧时的体积减小 C.“锲而不舍,金石可镂”,镂后金石的密度不变 D.“人往高处走,水往低处流”,水流的过程中密度减小2.2010年,两名俄裔科学家发现纳米材料石墨烯而获得了诺贝尔物理学奖.最近,研究人员利用石墨烯解决了半导体材料散热的问题,解决散热问题是利用石墨烯的 ( ) A.导热性好 B.熔点高 C.硬度大 D.密度小3.天平的每一个砝码都有一定的质量,它们的质量在下述情况下会发生改变的是 ( ) A.生锈了 B.放在月球上 C.掉在干净的水泥地上碰了一下 D.温度升高4.关于密度,下列说法正确的是 ( ) A.密度与物体的质量成正比,与物体的体积成反比 B.密度是物质的特性,与物体的质量和体积均无关 C.密度与物体所处的状态无关 D.密度与物体的温度无关5.在用天平和量筒测量某种食用油的密度时,以下操作中,不必要且不合理的是 ( ) A.用天平测出空烧杯的质量 B.取适量的油倒入烧杯中,用天平测出杯和油的总质量 C.将烧杯中的油倒人量筒中,测出倒入量筒中的油的体积 D.用天平测出烧杯和剩余油的总质量6.一个氧气瓶里只有气态的氧气且密度是10,用去一半后,余下的氧气密度为 ( )A. B. C. D. 7.根据你对生活中物理量的认识,下列数据中最接近生活实际的是 ( ) A.人体的密度约为1.0 × 103kg/m3 B.中学生的课桌高约为1.5m C.一个中学生的质量约为5 kg D.人的正常体温为38oC 8.要想一次量出密度为0.8×103kg/m3、质量为100g的煤油的体积,有下面四种量筒可供选用,比较合适的是 ( ) A.量程为250 mL,分度值为5 mL。 B.量程为50 mL,分度值为1 mLC.量程为100 mL,分度值为2 mL D.量程为1 000 mL,分度值为10 mL9.如图所示是A、B两种物质的质量m与体积V的关系图像.由图像 可知,A、B两种物质的密度A、B和水的密度水之间的关系是 ( ) A.B >水>A B.B >A >水 C.A >水>B D.水>A >B10.三个体积和质量都相等的空心铜球、铁球、铝球(铜>铁>铝),将它们的空心部分注满水后 ( ) A.铝球最重 B.铜球最重 C.铁球最重 D.三球一样重11.某同学用天平测物体质量,用了10 g、5 g和l g砝码各一个,游码放在0.1 g时横梁正好平衡,结果发现物体和砝码的位置放反了,砝码被放在左边,而物体被放在右边,那么该物体的实际质量应为 ( ) A.16.1 g B.15.9 g C.16.9 g D.15.1 g12.已知冰的密度为0.9 ×103kg/m3,一定体积的水凝固成冰后,其体积将 ( ) A.增加 B.减少 c.增加 D.减少13.体积和质量都相等的铝球、铁球和铅球,它们的密度分别为=2.7 g/cm3,铁= 7.8 g/cm3,铅=11.3 g/cm3,下列说法中正确的是 ( ) A.若铁球是实心的,则铝球和铅球一定是空心的 B.若铝球是实心的,则铁球和铅球一定是空心的 C.若铅球是实心的,则铝球和铁球一定是空心的 D.不可能三个球都是空心的14.小明利用天平和量杯测量某种液体的密度,得到的数据如下表,根据数据绘出的图像如图所示.则量杯的质量与液体的密度分别是 ( ) A.20 g,1.0 ×103kg/m3 B.60 g,0.8×103kg/m3C.60 g,1.0 × 103kg/m3 D.20 g,0.8×103 kg/m3 二、填空题(每空1分,共27分)15.铁的密度是7.9 ×103kg/m3,合 g/cm。,表示的物理意义是 .16.利用橡皮擦将纸上的字擦掉之后,橡皮擦的质量 ,密度 .(选填“变大” “变小”或“不变”)17.体积为100 ml的水质量为 g,完全结成冰后密度为 kg/m3,质量为 g,体积为 cm3.18.高度相同,材料也相同的甲、乙两个实心同柱体,甲的直径是乙的直径的2倍,则甲的密度是乙的密度的 倍,甲的质量是乙的质量的 倍.19.体积为0.5 m3的钢瓶内装有密度为6 kg/m3的氧气,某次电焊中用去了其中,则钢瓶内剩余氧气的质量为 kg,剩余氧气的密度为 kg/m3.20.下表列出了几种常见合金的主要成分及性质. 根据上表提供的信息,你认为电炉丝应选用 丝绕制而成,加工零件用的刀具、钻头应选用 制成.(填合金名称)21.甲、乙两实心金属块,它们的体积之比为2:1,将它们分别放在调好的天平的两个托盘中,天平恰好平衡,甲和乙的质量之比为 ;若将甲切去二分之一,乙切去四分之三,那么甲和乙剩余部分的密度之比是 .22.如图所示,一个瓶子里有不多的水,乌鸦喝不到水,聪明的乌鸦就衔 了很多的小石块填到瓶子里,水面上升了,乌鸦喝到了水.若瓶子的 容积为450 ml,内有0.2 kg的水,乌鸦投入其中的石块韵体积是 cm3,石块的质量是 kg.(石块密度为2.6×103kg/m3)23.体积为100 cm3的冰块,全部熔化成水后,水的质量为 g,水的体积为 cm3.(冰密度为O.9×103kg/m3)24.国家标准打印纸为每包500张,小雨同学家里新买一包打印纸,她想练习刻度尺的使用, 测出了打印纸的长和宽分别为29cm和21 cm,总厚度为5 cm,利用物理课上学过的累积法算出一张纸的厚度为 cm(外包装厚度忽略不计).在测量过程中,他发现外包装上标着70 g/m2,开始他以为这就是纸的密度,但后来经询问才知道,这是每张打印纸每平方米的质量是70g的意思.利用以上信息你帮小丽算出打印纸的密度为 g/cm3.25.小强同学用托盘天平测量一块橡皮的质量,调节天平平衡时,将游码调到0刻度后,发现指针停在分度盘的右侧,如图甲所示.要使天平平衡,应使右端的平衡螺母向 移动.天平平衡后,在左盘放橡皮,右盘添加砝码,向右移动游码后.指针停在分度盘中央,所加砝码数值和游码的位置如图乙所示,则橡皮的质量是 g.如果调节天平平衡时,忘记将游码调到0刻度线处,则他测量的橡皮质量比真实值 . 26.在测定液体密度时,小江同学测出了液体的体积、容器和液体的总质量,实验中做了两次记录如上表所示,则容器质量 g,液体密度为 g/cm3.三、解答题(共31分)27.(6分)一只空瓶质量为500 g,装满水总质量为900 g,将冰倒干净后,再装满油总质量为840 g,求这种油的密度为多少? 28.(7分)为了研究物质的某种物理属性,同学们找来大小不同的蜡块和干松木做实验,得到的数据如下表所示. (1)在如图方格纸中,用图线分别把蜡块和干松木的质量随体积变化的情况表示出来.(2)分析图表可知,同种物质组成的不同物体其质量与体积的比值 (选填“相同”或“不同”);不同物质组成的物体其质量与体积的比值 (选填“相同”或“不同”).物理学中将质量与体积的比值定义为密度,初中物理中用比值法定义的物理量还有(写一个即可).(3)本实验测量多组数据的目的是 .29.(5分)在“测酸奶密度”的实验中: 小明的实验方案:用天平和量筒测密度. (1)他用已调节好的天平测得空烧杯的质量脚。为 37.4g;接着把酸奶倒入烧杯中,测得烧杯和酸奶 的总质量为m1,如图甲所示m1 = g;然 后把烧杯中的酸奶倒人量筒中,如图乙所示V奶 = Cm3,则酸奶的密度= g/cm3. 2)在交流讨论中,小雨同学认为小明测得的酸奶密度值偏大,其原因是 30.(6分)同学们在实验室里测某种小矿石的密度,选用天平、量筒、小矿石、细线、烧杯和水,进行了如下的实验操作: A.将小矿石用细线系好后慢慢地放人量筒中并记下总的体积. B.把游码放在标尺的零刻度线处,调节横梁上的平衡螺母,使天平平衡. C.把天平放在水平桌面上. D.将小矿石放在左盘中,在右盘中增减砝 码并移动游码直至横梁平衡. E.在量筒中倒入适量的水并记下水的体积. (1)正确的实验操作顺序是 (填字母).(2)在调节天平时,发现指针位置如图甲所示,此时应将左边的平衡螺母向(选填“左"或“右”)调,若仍不能平衡,再将右边的平衡螺母向(选填“左”或“右")调.(3)用调节好的天平称小矿石的质量,天平平衡时,放在右盘中的砝码和游码 的位置如图乙所示;用量筒量出小矿石的体积如图丙所示.由此可知,小矿石的密度 = kg/cm3(4)实验中,由于小英同学不小心把量简打碎了,但实验室里已没有量筒了,老师就给她增加了一个溢水杯.现请你帮她想办法测出小矿石的体积,写出简要的实验步骤.31.(7分)日本广岛大学高分子材料科研小组已研发出硬度相当于钢铁2~5倍的聚丙烯塑料.某型汽车使用的是质量高达237 kg的钢质外壳,若替换成等体积的聚丙烯塑料材质,除增强车壳强度之外,还可减少多少质量?(钢的密度p钢一7.9×10。kg/m。,聚丙烯塑料的密度塑=1.1 × 103kg/m3) 参考答案1.D 2.A 3.A 4.B 5.A 6.B 7.A 8.A9.C 10.B 11.B 12.C 13.B 14.A 15.7.91 cm3水的质量为7.9 g 16.变小 不变 17.100 0.9×103 100 111 18.1 4 19.2 4 20.镍铬合金高速工具钢 21.1:1 1:2 22.250 0.65 23.90 90 24.0.01 0.7 25.左 33.2 大 26.49 l 27.0.85 g/cm3 28.(1)略(2)相同 不同 速度 (3)多次测量取平均值以减小实验误差29.(1)81.4 40 1.1 (2)烧杯中的牛奶倒人量筒有剩余,导致体积偏小,密度偏大30.(1)CBDEA(2)左 左 (3)3.1×103 (4)①溢水杯装满水 ②天平测出空烧杯质量m1, ③小矿石浸没于溢水杯中,用烧杯接住溢出的水 ④天平测出烧杯中溢出的水的质量m2 ⑤ 31.204 kg
相关试卷
这是一份苏科版八年级下册物质的物理属性练习题,共38页。试卷主要包含了一个容器能装1kg煤油等内容,欢迎下载使用。
这是一份初中物理苏科版八年级下册物质的物理属性一课一练,共31页。试卷主要包含了下列各种情况中密度发生改变的是,一本物理课本的质量约为等内容,欢迎下载使用。
这是一份2021-2022学年苏科版初二物理下册第六单元《物质的属性》奥赛专练(含答案),共5页。

