人教版 (2019)必修1《分子与细胞》一 捕获光能的色素和结构学案
展开一、学习目标
1、尝试提取和分离绿叶中的色素,简述绿叶中色素的种类及其功能。
2、运用结构与功能相适应的观念,解释叶绿体适于进行光合作用的结构特点。
二、知识构建
(一)实验:绿叶中色素的提取和分离
1.实验原理
(1)提取:叶绿体中含有叶绿素和类胡萝卜素,这两类色素都溶于有机溶剂,所以可以用____________等有机溶剂提取。
(2)分离:这些色素在层析液中的__________不同,溶解度______的随层析液在滤纸上扩散得______;反之则慢。这样,色素就会随着层析液在滤纸上的扩散而分离开。
2.实验步骤:1)色素提取:取菠菜叶5克,洗净、去叶脉剪碎,放入研钵,加入少量 和
,再加入5-10毫升 快速研磨;2)制备滤液:将研磨液用小漏斗过滤到试管中,用 将试管口塞严;3)制备滤纸条:滤纸条预先干燥处理,在距离一端1cm处用铅笔画线,并将画线端 ;4)画滤液细线:用毛细吸管吸取少量滤液,沿铅笔线
画出一条滤液细线,待 后,再画几次;5)色素层析分离:向烧杯中加入层析液,高度不超过 厘米,将滤液细线一端插入其中,但不能让 触及层析液。
3.实验结果:滤纸条上出现的四条不同颜色的色素带,如图所示:
(二)叶绿体的结构与功能
1.分布:主要分布在植物的________细胞内。
2.形态:扁平的________或________。
3.结构
4.功能:绿色植物进行光合作用的场所。
5.叶绿体功能的验证实验
(1)实验过程及现象
(2)实验结论 ①__________是进行光合作用的场所。②O2是由__________释放的。
环节二:合作与探究
探究活动一:P97问题探讨
靠人工光源生产蔬菜有什么好处?
2、为什么要控制二氧化碳浓度、营养液成分和温度等条件?
探究活动二:绿叶中色素的提取与分离
1、你能尝试描述实验步骤吗?
2、层析液的配方是什么?这种配制对色素有什么特点?实验为何要在通风条件下进行?
3、研钵中加二氧化硅和碳酸钙和无水乙醇有什么作用?
4、过滤漏斗为何不是放滤纸或纱布?试管口为何要塞紧?滤液颜色应是怎样?
5、滤纸条为何要干燥处理?为何剪去两角?铅笔细线作用是什么?能用钢笔替代吗?
6、滤液细线有什么要求吗?怎样做到。
7、滤纸条上的滤液细线为何不能触及层析液?
8、尝试画层析装置图,并描述滤纸条上色素带由上至下的顺序。
探究活动三: P100恩格尔曼实验
1、恩格尔曼实验的结论是什么?
2、恩格尔曼实验方法有什么巧妙之处?
提示:1)实验材料选用 和 细菌。因为 的叶绿体呈螺旋式带状,便于观察,用 细菌可确定释放氧气的部位。2)选用 并且没有空气的环境。排除了 和光的干扰。3)先用 照射水绵,而后又让水绵 曝露在光下。 先选 ,叶绿体上可分为光照多和光照少的部位,相当于一组 实验;用好氧细菌检测,能准确判断水绵细胞中释放氧的部位。而后用完全曝光的水绵与之做对照,从而再一次证明实验结果完全是光照引起的,并且氧是由叶绿体释放出来的。
环节三:反馈评价
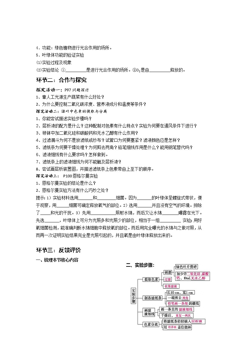
一、梳理本节核心内容
三、叶绿素主要吸收 ;类胡萝卜素主要吸收 。
二、形成性评价
(一)单选题
( )1、叶绿体是植物进行光合作用的细胞器。下列关于叶绿体及色素的叙述中正确的是
A.叶绿体普遍分布在植物细胞中
B.同线粒体一样,叶绿体的内膜极大地扩展了受光面积
C.叶绿素在高等植物体内有两种,叶绿素a呈蓝绿色,叶绿素b呈黄绿色
D.叶绿体中的色素只吸收红光和蓝紫光进行光合作用
( )2、在日光下,植物叶片中的叶绿素
A.大量吸收绿光 B.等量吸收不同波长光
C.主要吸收蓝紫光和绿光 D.主要吸收蓝紫光和红光
( )3、下列关于叶绿体的叙述中,正确的是
A.植物细胞均含有叶绿体
B.叶绿体基质、线粒体基质和细胞质基质的功能和所含化合物均相同
C.叶绿体中所含色素分布在叶绿体类囊体薄膜上和基质中
D.叶绿体中含有少量DNA和RNA
( )4、下列有关“叶绿体色素的提取和分离”实验的叙述正确的是
A.加入碳酸钙防止滤液挥发
B.用NaCl溶液提取叶片中的色素
C.用无水酒精或丙酮分离滤液中的色素
D.加入二氧化硅(石英砂)有利于充分研磨
( )5、.在“绿叶中色素的提取和分离”实验中,收集到的滤液绿色过浅,其原因可能是
①未加石英砂,研磨不充分 ②一次加入大量的无水乙醇提取 ③分次加入少量无水乙醇提取 ④使用放置数天的菠菜叶
A.①②③ B.②③④ C.①③④ D.①②④
( )6、某同学在做完“绿叶中色素的提取和分离”实验后,画出了四种色素在滤纸条上分布的模式图,以此表示色素的含量及间隔距离的大小,其中比较能显示真实情况的是
( )7、分别在Ⅰ、Ⅱ、Ⅲ三个研钵中加2 g剪碎的新鲜菠菜绿叶,并按下表所示添加试
剂,经研磨、过滤得到三种不同颜色的溶液,即:深绿色、黄绿色、几乎无色。则Ⅰ、Ⅱ、Ⅲ三个研钵中的溶液颜色分别是(注:“+”表示加,“-”表示不加。)
A.几乎无色、黄绿色、深绿色
B.深绿色、几乎无色、黄绿色
C.黄绿色、深绿色、几乎无色
D.黄绿色、几乎无色、深绿色
( )8、将长势相同的三盆麦苗分别置于钟罩内,如下图所示,若干天后,与丙盆相比,甲、乙两盆麦苗的长势是
A.甲、乙、丙三盆麦苗长势相近
B.甲与丙长势相近,乙比丙长势差
C.乙与丙长势相近,甲比丙长势差
D.甲、乙长势都比丙好
( )9、如图表示某同学做“绿叶中色素的提取和分离”实验时的改进装置,下列与之有关的叙述中,错误的是
A.应向培养皿中倒入层析液
B.应将滤液滴在a处,而不能滴在b处
C.实验结果应是得到四个不同颜色的同心圆(近似圆形)
D.实验得到的若干个同心圆中,最小的一个圆呈橙黄色
(二)简答题
10、下图表示“绿叶中色素的提取和分离”实验的部分材料和用具。据图作答。
图①放入研钵内的物质:A. 10 mL,作用是 ;
B. 少许,作用是研磨得更充分;C. 少许,作用是 。
(2)将糨糊状研磨液迅速倒入玻璃漏斗中过滤,漏斗基部放一块 。
(3)③剪去两角的目的是 ,画滤液细线的要求是 。
(4)④层析操作过程应注意 ;层析的原理是 ;加盖的目的是 ;色素带最宽的是 ,扩散速度最快的是 。
(三)个性问题反馈:需要教师单独辅导的问题,请写在下面。
《第5章第4节 光合作用与能量转化(中)》
环节一:自主学习( 范围: P102-106 )
一、学习目标
通过对光合作用光反应阶段和暗反应阶段相关实验研究的思考和讨论,说明光合作用过程,并从物质与能量观视角,阐明光合作用原理,认同人类对光合作用的认识过程是逐步的、不断发展的。
二、知识构建
(一)光合作用的探究历程
(二)光合作用的过程
1、光反应阶段
(1)条件:______、______、有关的酶。
(2)场所:________________。
(3)物质变化
①水的光解:H2O + +NADP+NADPH
②ATP的合成:ADP+PiATP
(4)能量变化:将________转变为活跃的__________。
2、暗反应阶段
(1)条件:__________的催化。(2)场所:叶绿体内的________中。
(3)物质变化:CO2首先被一个______分子固定,生成两个C3化合物,三碳化合物被__________还原生成有机物,并将____________释放的化学能储存在有机物中。
(4)能量变化:________中的活跃化学能转变为有机物中________________。
环节二:合作与探究
探究活动一:光合作用探究历程
1、光合作用的原料、产物、场所和条件是什么?
2、从人类对光合作用的探究历程来看,生物学的发展与物理学和化学有什么联系?与技术手段的进步有什么关系?试举列说明。
3、分析人类对光合作用的探究历程,你有什么感悟?
探究活动二:
举例说明什么是同位素标记法
探究活动三:光合作用过程
光反应阶段和暗反应阶段在所需条件、进行场所、发生的物质变化和能量转化等方面有什么区别?试着用表格呈现。
环节三:反馈评价
一、梳理本节核心内容 按照P103画光合作用过程图解
二、形成性评价
(一)单选题
( )1、下图表示德国科学家萨克斯的实验,叶片光照24 h后,经脱色并用碘液处理,结果有锡箔覆盖的部位不呈蓝色,而不被锡箔覆盖的部位呈蓝色。本实验证明
①光合作用需要二氧化碳 ②光合作用需要光 ③光合作用需要叶绿素 ④光合作用放出氧气 ⑤光合作用产生淀粉
A.①②
B.③⑤
C.②⑤
D.①③
( )2、A.Bensn与M.Calvin于1949年采用放射性同位素自显影技术对光合作用进行研究。以下是他们研究过程的简述:往小球藻培养液中通入14CO2后,分别给予小球藻不同的光照时间后立即杀死小球藻。从培养液中提出产生的放射性物质进行分析。结果如下:
请根据上述实验资料分析,下列选项错误的是
A.本实验原料只有CO2,暗反应的产物是有机物
B.CO2进入叶绿体后,最初形成的主要物质是3-磷酸甘油酸
C.实验结果还说明光合作用产生的有机物还包括氨基酸、有机酸等
D.从CO2进入叶绿体到产生有机物的整个过程看,产生的有机物主要是磷酸化糖类
( )3、光合作用可分为光反应和暗反应两个阶段。下列有关叙述正确的是
A.光反应不需要酶,暗反应需要酶 B.光反应消耗水,暗反应消耗ATP
C.光反应固定CO2,暗反应还原CO2 D.光反应储存能量,暗反应释放能量
( )4、在叶绿体中,[H]和ADP的运动方向是
A.[H]和ADP同时由类囊体薄膜向叶绿体基质运动
B.[H]和ADP同时由叶绿体基质向类囊体薄膜运动
C.[H]由类囊体薄膜向叶绿体基质运动,ADP的运动方向正好相反
D.ADP由类囊体薄膜向叶绿体基质运动,[H]的运动方向正好相反
( )5、下列关于光合作用和细胞呼吸的叙述,正确的是
A.光合作用和细胞呼吸总是同时进行
B.光合作用形成的糖类能在细胞呼吸中被消耗
C.光合作用产生的ATP主要用于细胞呼吸
D.光合作用与细胞呼吸分别在叶肉细胞和根细胞中进行
( )6、叶绿体是植物进行光合作用的场所。下列关于叶绿体结构与功能的叙述,正确的是
A.叶绿体中的色素主要分布在类囊体腔内
B.H2O在光下分解为[H]和O2的过程发生在基质中
C.CO2的固定过程发生在类囊体薄膜上
D.光合作用的产物---淀粉是在基质中合成的
( )7、1864年,德国科学家萨克斯将绿色叶片放在暗处几小时,然后把此叶片一半遮光,一半曝光。经过一段时间后,用碘蒸气处理叶片成功地证明绿色叶片在光合作用中产生了淀粉。这个实验的自变量是
A.有无光照 B.光照时间 C.光照强度 D.是否产生淀粉
( )8、下列关于光合作用的叙述中,错误的
A.水的光解发生在叶绿体基粒的类囊体薄膜上
B.光反应和暗反应都需要有许多酶参与催化
C.光合作用的暗反应阶段需要在黑暗处进行
D.温度降到0℃,仍有植物能进行光合作用
( )9、德国植物学家萨克斯将绿色叶片放在暗处数小时“饥饿”处理(消耗掉叶片中的淀粉)后,再把叶片的一部分遮光,其他部分曝光。一段时间后,将该叶片经脱色、漂洗再用碘蒸气处理,结果遮光部分不变蓝,曝光部分变蓝。下列有关本实验的分析及结论合理的是
①本实验未设对照组 ②有无光照是遮光和曝光区域显现不同结果的惟一原因
③实验初始时遮光和曝光区域均达到无淀粉状态 ④实验证明叶绿体利用光照将CO2转变成了淀粉
A.只有②③B.只有①②③ C.只有②③④ D.全部
( )10、右图表示20℃时玉米光合作用强度与光照强度的关系,S1、S2、S3表示所在部位的面积,下列说法中不正确的是
A.S1+S3表示玉米呼吸作用消耗的有机物量
B.S2+S3表示玉米光合作用产生的有机物总量
C.若空气中CO2浓度突然下降,则B点右移,D点左移
D.S2-S3表示玉米光合作用有机物的净积累量
(二)简答题
11、下图是某植物叶肉细胞中光合作用和细胞呼吸的物质变化示意简图,其中a、b表示物质,①~④表示生理过程。据图回答:
(1)图中物质a是________,①过程中与a物质产生有关的色素分布在__________________上。
(2)②过程中发生的能量变化是______________________,图中生理过程的能量最终来源于____________。
(3)当b供应量突然减少时,C3、C5的含量变化分别是____________,④过程中a利用的具体部位是______________,若无a供应,则此植物细胞呼吸的产物一般是____________________。
(4)图中有氧呼吸相关酶的分布场所是__________________________________,请写出③和④所示生理活动的总反应式:________________________________________________________。
(三)个性问题反馈:需要教师单独辅导的问题,请写在下面。
《第 5章第4节 光与光合作用(下)》
环节一:自主学习( 范围: P105-106 )
一、学习目标
1、设计并实施实验,探究环境因素对光合作用强度的影响。
2、关注光合作用原理的应用。
二、知识构建
1、影响光合作用的因素有 等。
2、只能利用环境中现存的 来维持自身生命活动的生物,它们属于 ,如 ;绿色植物以 为能源,以 和 为原料合成糖类等有机物,属于 ;少数细菌不进行光合作用,但能利用环境中某些 所释放的能量来将二氧化碳和水制造有机物,也属于 ,这种合成作用叫 。
3、化能合成作用的典型例子是 :利用土壤中的 氧化成 进而将 氧化成 ;利用这两个化学反应所释放出来的化学能,将二氧化碳和水合成为糖类。
环节二:合作与探究
探究活动一:光合作用原理应用
想一想,如何调控环境中的因素来提高作物的产量?
探究活动二: 探究环境因素对光作用强度的影响
第一步:制备新鲜绿叶小圆片(30片)
第二步:用注射器抽出空气(为什么?)放入暗处清水中待用。
第三步:分组实验:三只烧杯加等量富含二氧化碳(为什么)的清水和等量小圆片,置于不同亮度的环境中。
第四步:观察并记录小叶片浮起的数量。
思考:1、本实验的实验变量是什么?怎样控制?
2、本实验观察的指标是什么?小叶浮起是呼吸作用产生的二氧化碳引起还是光合作用产生的氧气引起?
3、如果探究二氧化碳浓度对光合作用强度的影响,你怎样改进本实验装置?
探究活动三:化能合成作用
思考:自养生物与异养生物的根本区别是什么?光能自养型与化能自养型的相同点和不同点是什么?
新陈代谢类型
按同化作用
按异化作用
自养型
异养型
光能自养型
化能自养型
需氧型
厌氧型
环节三:反馈评价
梳理本节核心内容
二、形成性评价
(一)单选题
( )1、将一株植物培养在H218O中进行光照,过一段时间后18O存在于
A.光合作用生成的水中 B.仅在周围的水蒸气中
C.仅在植物释放的氧气中 D.植物释放的氧气和周围的水蒸气中
( )2、对某植物做如下处理(甲)持续光照10min,(乙)光照5s后再黑暗处理5s,连续交替进行20min,若其他条件不变,则在甲乙两种情况下植物所制造的有机物总量是
A. 甲多于乙 B.甲少于乙 C.甲和乙相等 D.无法确定
( )3、在光照充足的环境里,将黑藻放入含有18O的水中,过一段时间后,分析18O放射性标记,最先
A.在植物体内的葡萄糖中发现
B.在植物体内的淀粉中发现
C.在植物体内的淀粉、脂肪、蛋白质中均可发现
D.在植物体周围的空气中发现
( )4、某科学家用含有14C的CO2来追踪光合作用中的C原子,14C的转移途径是
A.CO2 叶绿体 ATP B.CO2 叶绿素 ATP
C.CO2 乙醇 糖类 D.CO2 三碳化合物 糖类
( )5、检查植物光合作用速度是否增加的最有效的方法是检查
A. 光合作用产生的水量 B. 二氧化碳的耗用量
C. 植物叶绿素含量 D. 植物体葡萄糖的氧化量
( )6、下列措施中不会提高温室蔬菜产量的是
A. 增大氧气浓度 B. 增大二氧化碳浓度
C. 增强光照强度 D. 调节室温
( )7、为了探究光合作用,生物小组的同学把菠菜叶磨碎,分离出细胞质基质和全部叶绿体。然后又把部分叶绿体磨碎分离出基粒和叶绿体基质,分别装在四支试管内(如图所示),并进行光照。问:哪一支试管能检测到光合作用光反应阶段的过程并且检测不到暗反应阶段的过程
( )8、选一盆银边天竺葵(叶边缘呈白色),预先放在黑暗中48小时,再用黑纸将叶片②处上下两面夹住,然后把天竺葵放在阳光下照射6小时,剪下此叶片,用打孔器分别在该叶片不同部位取下①②③三个圆片,放在酒精溶液中加热脱色,再放入清水中漂洗,取出后加碘液。此实验证明植物在光下能产生淀粉以及证明光合作用的场所是叶绿体的对照组和实验组依次是
A.①②和①③B.①②和③②C.①②和②③D.②①和③①
( )9、下图为植物的某个叶肉细胞中的两种膜结构以及发生的生化反应。下列有关叙述
不正确的是
A.图甲、乙中的两种生物膜分别存在于叶绿体和线粒体中
B.图乙中的[H]主要来自于葡萄糖的分解
C.甲、乙两种生物膜除产生上述物质外,还均可产生ATP
D.影响甲、乙两种膜上生化反应的主要环境因素分别是光照和温度
( )10、将植物栽培在适宜的光照、温度和充足的C02条件下。如果将环境中C02含量突然降至极低水平,此时叶肉细胞内的C3化合物、C5化合物和ATP含量的变化情况依次是
A. 上升;下降;上升 B. 下降;上升;下降
C. 下降;上升;上升 D. 上升;下降;下降
(二)简答题
11、下图是未完成的实验装置,请利用A、B、C三支试管、新鲜叶片和必要的辅助材料,设计一个证明光合作用吸收C02与呼吸作用释放C02的实验,并预计实验结果。
(1)当A管用于证明光合作用吸收CO2实验时,需 ,指示剂呈 色。
(2)当B管用于证明呼吸作用释放C02实验时,需 ,指示剂呈 色。
(3)C管在实验中起 作用,指示剂呈
色。
(4)用几层纱布包上照光的D管,实验结果表明指示剂颜色没有发生变化,试分析其原因。
12、请回答下列有关光合作用的问题。
(1)光合作用受到温度、二氧化碳和光照强度的影响。其中,光照强度直接影响光合作用
的 过程;二氧化碳浓度直接影响光合作用的 过程。
(2)甲图表示在二氧化碳充足的条件下,某植物光合速度与光照强度和温度的关系。
1)在温度为10℃、光照强度大于 千勒克司时,光合速度不再增加。当温度为30℃、光照强度小于L3千勒克司时,光合速度的限制因素是 。
2)根据甲图,在乙图的坐标上标出光照强度为L2千勒克司,温度分别为10℃、20℃和30℃时的光合速度。
(3)丙图表示A、B两种植物的光合速度与光照强度的关系。
1)当在 千勒克司光照强度条件下,A、B两种植物的光合速度相同。
2)A植物在光照强度为9千勒克司时,2小时单位叶面积可积累葡萄糖 mg。(计算结果保留一位小数。相对原子质量C-12,H-1,O-16)
3)A植物在1天内(12小时白天,12小时黑夜),要使有机物积累量为正值,白天平均光照强度必须大于 千勒克司。
13、如图表示某植物体内的某些代谢过程,据图回答下列问题:
(1)③过程为 ,②过程为 ,①过程进行的场所是 。
(2)在此过程中可以产生还原氢的有 (填图中数字),需要消耗还原氢的是 (填图中数字)。
(3)假如白天突然中断了二氧化碳的供应,则C5的含量会 。
(4)适当的温度条件下,测定该植物叶片在不同光照条件下的光合作用速度,结果如下表。表中负值表示二氧化碳释放量,正值表示二氧化碳吸收量。
光照强度在0~9 klx范围内,光合作用速度主要受 影响;超过9 klx时,光合作用速度主要受 影响。当光照强度为8 klx时,叶绿体中ADP的移动方向为 。
(三)个性问题反馈:需要教师单独辅导的问题,请写在下面。
处理
Ⅰ
Ⅱ
Ⅲ
SiO2(少量)
+
+
+
CaCO3(少量)
-
+
+
95%乙醇(10 mL)
+
-
+
蒸馏水(10 mL)
-
+
-
时间/发现者
实验
19世纪末
科学界普遍认为,在光合作用中,CO2分子的C和O被分开, 被释放,C与H2O结合成 ,进而缩合成糖。
1928年
科学家发现甲醛对植物有 作用,而且
1937年希尔(美国)
在离体叶绿体的悬浮液中加入铁盐或其他氧化剂(悬浮液中有H2O,没有CO2),在光照下
1941年鲁宾、卡门(美国)
用同位素示踪的方法,研究了光合作用中氧气的来源,
得出光合作用释放的氧全部来自
1954年阿尔农(美国)
在光照下,叶绿体可合成 ,这一过程与 相伴随
阶段
项目
光反应阶段
暗反应阶段
所需条件
进行场所
物质变化
①水的分解
NADPH
NADPH
酶
H2O H++O2
H++NADP++e
酶
②ATP的形成
ADP+Pi+能量 ATP
酶
①CO2的固定
CO2+C5 2C3
酶
②C3的还原
ATP、NADPH
2C3 C6H12O6
能量转换
光能转变为 和 中活跃的化学能
ATP和NADPH中活跃的化学能转化为 中稳定的化学能
联系
物质联系:光反应阶段产生的[H],在暗反应阶段用于还原C3
能量联系:光反应阶段生成的 和[H],在暗反应阶段中将其储存的化学能释放出来,还原C3形成糖类,活跃的化学能则转化为糖类中的化学能
实验组别
光照时间(s)
放射性物质分布
1
20
12种磷酸化糖类
2
60
除上述12种磷酸化糖类外,还有氨基酸、有机酸等
3
2
大量3-磷酸甘油酸
光照强度(klx)
2.0
4.0
6.0
8.0
9.0
10.0
光合作用速度
[CO2mg/(100cm2·h)]
-2.0
2.0
6.0
10.0
12.0
12.0
高中生物人教版 (2019)必修1《分子与细胞》第3节 细胞的衰老和死亡导学案: 这是一份高中生物人教版 (2019)必修1《分子与细胞》第3节 细胞的衰老和死亡导学案,共4页。学案主要包含了学习目标,知识构建等内容,欢迎下载使用。
生物第6章 细胞的生命历程第2节 细胞的分化学案: 这是一份生物第6章 细胞的生命历程第2节 细胞的分化学案,共4页。学案主要包含了学习目标,知识构建等内容,欢迎下载使用。
高中生物人教版 (2019)必修1《分子与细胞》第1节 细胞的增殖学案: 这是一份高中生物人教版 (2019)必修1《分子与细胞》第1节 细胞的增殖学案,共8页。学案主要包含了学习目标,知识构建等内容,欢迎下载使用。

