小学数学人教版四年级上册5 平行四边形和梯形平行与垂直教案及反思
展开
这是一份小学数学人教版四年级上册5 平行四边形和梯形平行与垂直教案及反思,共6页。教案主要包含了适用对象分析,学习内容分析,教学目标分析等内容,欢迎下载使用。
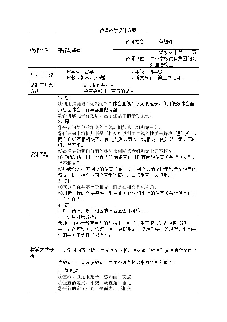
微课教学设计方案 微课名称平行与垂直教师姓名苟烜瑜教师单位攀枝花市第二十五中小学校教育集团阳光外国语校区知识点来源学科:数学 年级:四年级 教材版本:人教版 所属章节:第五单元例1录制工具和方法Wps制作并录制会声会影进行声音的录入设计思路1、感①利用猜谜语“无始无终”体会直线可以无限延长,利用纸张体会面。为后面体会平行与垂直做铺垫。②在讲解完平行之后,出示生活中的平行案例。2、探①先认识简单的相交的直线。例如第二组和第三组。②再在探中辨析判断是否相交可以利用直线的性质来解决。通过延长,两条直线互相相交了,有交点则这两条直线相交。例如第一组、第四组、第五组。③最后借助我们前面的经验来判断第六组和第七组不相交。④归纳总结;同一平面内的两条直线可以有两种位置关系“相交”、“不相交”⑤继续深入探究相交的位置关系,比如相交成两个锐角和两个钝角的情况,比如相交成四个直角的情况。认识垂直、认识垂足。3、辨①区分垂直并不等于相交,而是在相交且成直角。②辨析平行的必要条件,利用正方体认识平行的位置关系必须是在同一个平面内。4、练针对本微课,设计相应的课后配套评测练习。教学需求分析一、适用对象分析:老师:在熟悉教育目前的前提下,引导学生获取或巩固检查知识。学生:经过预习,通过一问一答的形式,以启发学生的思想,调动学生的学习主动性和积极性。 二、学习内容分析:学习内容分析:明确该“微课”资源的学习内容或知识点,以及该知识点在学科课程知识中的作用与地位。1、知识点①直线可以无限延长、感知面、交点②垂直的定义:相交、成直角、垂足③平行的定义:同一平面内、不相交④理解“互相” 三、教学目标分析1知识与技能目标①帮助学生初步理解垂直与平行是同一平面内两条直线的两种位置关系,初步认识垂线和平行线。
②引导学生通过观察、讨论感知生活中的垂直与平行的现象。
③培养学生的观察能力、空间想象能力和抽象概括能力。
2、过程性目标
①通过观察、操作等活动,使学生经历自主探索的学习过程,在交流、合作中获得成功的体验。3、情感、态度和价值观目标。
通过创设情境,激发学生兴趣,引导学生树立合作探究的学习意识。
教学设计 内 容教学目的 教学重点难点重点:正确理解"同一平面"、“相交"、“互相平行”、"互相垂直"等概念,发展学生的空间想象能力。难点:相关现象的正确理解,尤其是看似不相交而实际相交的理解。教学过程平行与垂直感上课前我们先来猜个谜语:这是一个长方体,我在这个长方体四个面上写了四个字,要你们把他念出来,你们觉得方便吗?(不方便)那我把他展开。孩子们看,现在这四个字在几个平面内?(1个){板书:同一个平面内}我们来把谜面读一遍“无始无终”,猜一个我们学过的几何图形是什么?(直线)你怎么想的?(无端点,可以无限延长)一条直线的特征同学们已经了解了。{板书:直线}今天我们就来研究两条直线{板书:两条}研究他们的什么呢?{板书:位置关系}我们一起来读一读(两条直线的位置关系)探怎么研究?请大家拿出红黑两支笔,还有一张白纸。请一位同学来为大家读一读要求(一、把纸看做平面,用两种不同颜色的笔在纸上任意画2条直线。二、想一想,同一平面内两条直线的位置关系是怎样的?)一定要先在脑袋里想一想这两条直线的位置关系,想好后再动笔画。同学听明白了吗?请拿出直尺,先想,再任意画。之后可以同桌两人交流交流。☆老师收集(画完一张可以画第二张)标上序号贴黑板上:一类:相交 1 2 3 4 5 二类:平行 6 7好,孩子们把手里的活儿停下了,一起来看看。刚才我收集了同学们的一些作品,画的非常不错。我发现大家画出了很多种情况。①那在这中间有没有相同的类型呢?②你能不能来分一分类?③你准备分成几类?请看到导学案合作探究一。咱们小组先讨论论好吧。开始。你们分成几类,怎么分的?小组汇报(两类:相交、不想交)()(一)其实这两位同学的最大矛盾点都集中在了6的身上。11234可以放一块,为什么可以放一块,刚才他说到了一个词,听到了吧(相交)。刚才同学们说到了相交,这个相交其实就是同一平面内两条直线的一种位置关系。{板书:相交}我们以2为例,谁上来指指在哪儿相交?(学生指)那么两条直线相交的这个点叫做什么?(交点)那么两条直线相交有几个交点?(一个)其实孩子们,我们已经认识了同一平面内两条直线的一种位置关系,这种位置关系就是(相交)。它的特点是(只有一个交点)。那么2和3看的挺清楚。可是1和4你们怎么想?(直线可以无限延长,延长之后就有交点了)你们脑子里想想看,1和4中的两条直线无限延长,他们就和几号的情况是一回事儿?(3号)用红笔箭头连接。{板书:把1和4延长}刚才这位同学大胆的提出了自己的异议,刚才我们有争议的5号,你们有什么想法?(5号两条直线无限延长就和2号一样)我要表扬同学们很好的抓住了直线的特征,无限延长! {板书:把5号延长}其实这么多种情况都是一回事儿,都是{板书:相交}。我们就取2号和3号做代表。(二)再来看看剩下的6和7,刚才大家都没有什么异议。这两条支线如果无限延长会怎么样?(还是不会相交)能找到交点吗?(永远都没有交点){板书:没有交点}像这样的在同一个平面内,找不到交点的两条直线,他们的位置关系我们就叫做{板书:平行}(展示)请看看你们刚才自己画的,你画的这两条直线是什么位置关系,有没有这两种情况之外的情况。你的给大家看看,你画的两条直线是?(4个人,平行:有没有交点?没有) (小结)那现在我们搞清了,在同一个平面内,两条直线的位置关系有(两种)一种是(相交),相交的特征是(一个交点);还有一种是(平行)它的特征是没有交点。(细究)接着咱们继续来研究相交的情况瞧,红蓝两条直线现在是什么位置关系?(相交)这两条直线相交组成了什么?(四个角)这四个角有什么特点?(分别有两个锐角和两个钝角)那两条直线组成的四个角有没有更加特殊的情况?如果我用这两根小棒来表示这两条直线,你能不能把你想到的特殊的情况给大家转一转?脑子里先转一转。(转成直角)你认为它特殊在(有四个直角。)咱们来转一转(PPT)我用三角板再来量一量(ppt)这个角是(直角)这个角呢?需要再量一量吗?(不用)如何判断?(平角180-90=90、两个直角=一个平角)这个角呢?(直角,对角)这个角呢?(直角)四个都是直角,我们只标一个直角符号“垂足”。刚才我们发现,两条直线相交一般组成四个角,四个角有大有小,后来你们又发现了特殊的情况,也就是两条直线相交,四个角都是直角。那么两条直线相交组成了直角,这种特殊情况在数学上我们又叫做(垂直)。辨请看PPT,请同学们齐读这一段话:1、两条直线相交成直线,就说这两条直线互相垂直,其中一条直线叫做另一条直线的垂线,这两条直线的交点叫做垂足。叫什么(垂足){板书:垂足} 上图中直线a与b互相垂直,记作a⊥b,读作a垂直于b。①问:如果两条直线相交成垂线,我们即可以说它们互相垂直,也可以说一条直线叫做另一条直线的垂线。 我们以PPT上的红蓝两条直线为例,红线和蓝线是什么关系?你可以怎么说?(红线和蓝线垂直,红线是蓝线的垂线,蓝线是红线的垂线)这位同学已经搞清楚“互相”的意思了{板书:互相}。也就是你是我的垂线,我也是你的垂线。能不能说“红线是垂线?”或者“蓝线是垂线?”(不能)非常棒。既然搞清楚了“互相垂直”,现在我们来看平行。齐读。2、在同一平面内不想交的两条直线叫做平行线,也可以说做两条直线互相平行。 上图中a与b相互平行,记作a∥b,读作a平行与b。①你们认为哪些词对于什么对于平行很重要?A、同一平面内?B、不相交C、互相同一平面很重要面吗?为什么?请看老师做一个小实验:什么位置关系?(平行)。割纸,旋转;现在有交点吗?(没有)那你还能说他平行吗?为什么?所以对于平行来说不仅不能相交,没有交点,而且还要两条直线在同一平面内!炼孩子们,今天我们认识了两个重要的概念,他们就是(平行与垂直)什么时候我可以判断两条直线是相交的呢?必须具备的条件是(在同一平面、交点)相交一定垂直吗?(不)平行必须具备什么条件(同一平面内,不想交的两条直线)练习1、判断下面各组图两条直线的位置关系。 ①先看直线a、b ,再来看直线mn ②再来看第二组直线c、d,和第三组直线e、f(相交、垂直)他们不仅相交,还相交成了直角。这两个答案哪个更好(垂直)。 ③睁大眼睛看仔细,接着我又要变魔术了。我把这张图片转一转,直线ab是什么位置关系?(相交){剩下三组也转}那其他几组的位置关系变了没有?(没有) 2、看来同学们学懂了。同学们有没有玩过这种器材?(双杠)你觉得我接下来会找你们做什么?(找平行线)仔细观察,请你在这上面找找看,有几组互相平行的直线?①找到几组?(5组)刚才咱们说了,互相平行的两条直线在同一平面内,那你的这5组,每一组应该也在同一平面内。请你衬着你的板,找到你的五组平行线。(7组:对角线还有2组)找到了7组不同的平行线,也就找到了7个不同的面。真了不起。 同学们咱们学习了非常重要的两个概念“平行与垂直”,有意思吗?以后我们还会继续研究。还记得我们上课前猜的那个谜语吧!既然我们的直线是“无始无终”,但咱们学习可得有始有终。我把这个长方体还原了,在这个长方体上相邻的两个面都有一条线,一共有4条。在这里一共有几组互相平行的呢?这个问题留到下课去思考。下课! 应用说明本节微课应用于学生提前预习或者课后的复习巩固。
相关教案
这是一份人教版四年级上册平行与垂直教学设计,共6页。教案主要包含了探究活动一,探究活动二等内容,欢迎下载使用。
这是一份2020-2021学年平行与垂直教案,共6页。教案主要包含了练习巩固,课堂小结等内容,欢迎下载使用。
这是一份小学数学人教版四年级上册5 平行四边形和梯形平行与垂直教案,共6页。教案主要包含了创设情境,引导探索,自主探究,巩固新知,应用提高等内容,欢迎下载使用。

