高中人教版 (2019)第三节 金属晶体与离子晶体第1课时学案
展开第1课时 金 属 晶 体
必备知识·自主学习
金属键与金属晶体
1.金属键
(1)概念:金属阳离子和自由电子之间存在的强烈的相互作用称为金属键。
(2)本质:金属原子脱落下来的价电子形成遍布整块晶体的“电子气”,被所有原子所共用,从而把所有的金属原子维系在一起。这一理论称为“电子气理论”。
(3)成键粒子:金属阳离子和自由电子。
(4)存在:金属单质或合金。
(5)金属键的强弱及其对金属性质的影响
①金属键的强弱主要取决于金属元素的原子半径和价电子数,原子半径越小,价电子数越多,金属键越强;反之,金属键越弱。
②金属键越强,金属的熔、沸点越高,硬度越大。
2.金属晶体:
(1)概念:原子间以金属键结合形成的晶体。
(2)用电子气理论解释金属的性质。
(1)判断下列说法是否正确。
①在晶体中只要有阳离子就一定有阴离子。( )
提示:×。在金属晶体中只有阳离子和自由电子,不存在阴离子。
②金属晶体的熔点一定比分子晶体的熔点高。( )
提示:×。金属晶体的熔点差异很大,如钨熔点很高,超过3 000℃,有的则很低,如汞在常温下为液体。
③金属受外力作用时常发生变形而不易折断,是由于金属原子间有较强的作用。( )
提示:×。金属受外力作用发生变形而不易折断,是因为金属晶体中各层发生相对滑动,但不会改变原来的排列方式。
(2)根据物质的性质,判断下列晶体类型:
①SiI4:熔点120.5 ℃,沸点271.5 ℃,易水解____________。
②硼:熔点2 300 ℃,沸点2 550 ℃,硬度大____________。
③硒:熔点217 ℃,沸点685 ℃,溶于氯仿____________。
④锑:熔点630.74 ℃,沸点1 750 ℃,导电____________。
答案:①分子晶体 ②共价晶体 ③分子晶体 ④金属晶体
关键能力·合作学习
知识点 金属晶体的结构与性质
1.金属键
(1)金属键的特征
金属键无方向性和饱和性。
晶体中的电子不专属于某一个或几个特定的金属阳离子,而几乎是均匀地分布在整块晶体中,因此晶体中存在所有金属阳离子与所有自由电子之间“弥漫”的电性作用,这就是金属键,因此金属键没有方向性和饱和性。
(2)金属键的强弱比较
一般来说,金属键的强弱主要取决于金属元素原子的半径和价电子数。原子半径越大,价电子数越少,金属键越弱;原子半径越小,价电子数越多,金属键越强。
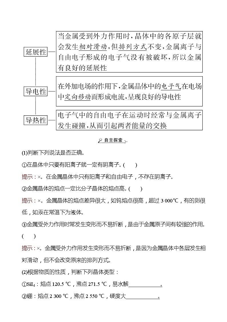
2.金属晶体的性质
(1)金属晶体具有良好的导电性、导热性和延展性。
(2)熔、沸点:金属键越强,熔、沸点越高。
①同周期金属单质,从左到右(如Na、Mg、Al)熔、沸点升高。
②同主族金属单质,从上到下(如碱金属)熔、沸点降低。
③合金的熔、沸点一般比其各成分金属的熔、沸点低。
④金属晶体熔点差别很大,如汞常温下为液体,熔点很低;而铁常温下为固体,熔点很高。
(3)硬度:金属键越强,晶体的硬度越大。
3.金属晶体物理特性分析
(1)良好的延展性。
金属键没有方向性,当金属受到外力作用时,晶体中的各原子层发生相对滑动而不会破坏金属键,金属发生形变但不会断裂,故金属晶体具有良好的延展性。
(2)金属材料有良好的导电性是由于金属晶体中的自由电子可以在外加电场作用下发生定向移动。
(3)金属的导热性是自由电子在运动时与金属离子碰撞而引起能量的交换,从而使能量从温度高的部分传到温度低的部分,使整块金属达到相同的温度。
(1)(思维升华)金属原子的核外电子在金属晶体中都为自由电子吗?
提示:不是。因金属的原子半径大,最外层电子受原子核的吸引力小,易脱落而成为自由电子;内层电子受到核内质子的吸引而不自由。
(2)金属键可以看成是许多原子共用许多电子所形成的强烈相互作用,和共价键类似。金属键有饱和性和方向性吗?
提示:没有。金属键是金属阳离子和自由电子之间的强烈相互作用,自由电子为整个金属的所有阳离子所共有,故金属键没有方向性和饱和性。
【典例】(2021·南宁高二检测)关于金属性质和原因的描述不正确的是( )
A.金属具有金属光泽是因为金属中的自由电子吸收了可见光,又把部分能量以光的形式释放出来
B.金属具有良好的导电性,是因为金属晶体中共享了金属原子的价电子,形成了“电子气”,在外电场的作用下自由电子定向移动形成电流
C.金属具有良好的导热性能,是因为自由电子在受热后,加快了运动速率,自由电子通过与金属离子发生碰撞,传递能量
D.金属晶体具有良好的延展性,是因为金属晶体中的原子层可以通过破坏金属键以达到相对滑动
【解题指南】解答本题需要注意理解以下两个方面:
(1)金属晶体的微观结构及金属键的特点。
(2)金属晶体物理特性与其晶体结构间的关系。
【解析】选D。金属一般具有银白色光泽是由于金属键中的自由电子在吸收可见光以后,发生跃迁,成为高能态,然后又会回到低能态,把多余的能量以可见光的形式释放出来,故A正确;金属内部有自由电子,当有外加电压时电子定向移动,故B正确;金属自由电子受热后运动速率增大,与金属离子碰撞频率增大,传递了能量,故金属有良好的导热性,故C正确;当金属晶体受到外力作用时,金属原子间滑动而不断裂金属键,所以表现出良好的延展性,故D错误。
【母题追问】(1)金属键的强弱与金属晶体的什么因素有关?
提示:金属键的强弱主要决定于金属元素的原子半径和价电子数,原子半径越大,价电子数越少,金属键越弱;反之,金属键越强。
(2)金属键的强弱和对金属性质有什么影响?
提示:金属键越强,金属的熔、沸点越高,硬度越大。
金属的物理性质和化学性质
金属的物理性质用晶体结构和电子气理论解析和分析;金属的化学性质由原子结构和金属活动性决定。
1.(2021·长沙高二检测)下列关于金属晶体的叙述不正确的是( )
A.常温下,金属单质不都以金属晶体形式存在
B.金属键在一定外力作用下,会因形变而消失
C.钙的溶、沸点高于钾
D.温度越高,金属的导电性越弱
【解析】选B。常温下,Hg为液态,故A正确;金属键无方向性,故金属键在一定范围内不因形变而消失,故B错误;钙的金属键强于钾,故熔、沸点高于钾,故C正确;温度升高,自由电子的能量增大,无规则运动加剧,影响了自由电子的定向移动,金属的导电性减弱,故D正确。
2.如图所示,花丝工艺又称为细金工艺,是将金、银、铜等抽成细丝,以堆垒编织等技法制成。镶嵌则是把金银薄片打成器皿,然后錾出图案,或用锼弓锼出图案,并镶嵌宝石而成。由一根根花丝到成为一件完整的作品,要依靠堆、垒、编、织、掐、填、攒、焊八大工艺,而每种工艺细分起来又是千变万化。
(1)金属被压成薄片、拉丝、制成导线的过程中金属的化学性质有没有改变?
提示:没有改变。金属被压成薄片、拉丝、制成导线的过程仅是改变金属形状的物理变化,其成分没有改变。
(2)金属为什么具有一定的导电、导热和延展性呢,从金属的结构应怎样理解这些性质?
提示:金属中存在自由电子,自由电子被所有原子共用,从而把所有金属原子维系在一起,当金属受到外力作用时,各原子层发生滑动而具有良好的延展性;在外加电场作用下,自由电子会发生定向移动而导电;自由电子在运动时会与金属原子发生碰撞而传递热量。
三言两语话重点
1.金属键是指金属原子脱落下来的价电子形成遍布整块晶体的“电子气”,被所有原子所共用,从而把所有的金属原子维系在一起。
2.金属晶体中,原子之间以金属键相结合,金属键的强弱决定金属晶体的熔点和硬度。金属晶体具有良好的导电、导热、延展性。
3.金属键的强度差别很大,钨是熔点最高的金属,铬是硬度最大的金属。
4.金属晶体中有阳离子而无阴离子。
课堂检测·素养达标
1.(2021·太原高二检测)在金属晶体中,自由电子与金属离子碰撞时有能量传递,可以用此来解释金属的( )
A.延展性 B.导电性 C.导热性 D.还原性
【解析】选C。金属具有延展性主要是因为金属在受到外力作用时,原子之间可以发生相对滑动,各层之间仍保持金属键的作用,A选项不满足题意;金属具有导电性主要是因为金属晶体内部存在自由移动的电子,在外加电场的作用下,自由电子在金属内部发生定向移动,B选项不满足题意;金属具有导热性主要是因为在金属晶体内部,自由电子与金属离子碰撞时有能量传递,C选项满足题意;金属的还原性是金属的化学性质,与碰撞时能量传递无关,D选项不满足题意。
2.(2021·包头高二检测)只有阳离子而没有阴离子的晶体是( )
A.金属晶体 B.共价晶体
C.分子晶体 D.无法判断
【解析】选A。分子晶体和共价晶体中不存在离子,所以不能选择B、C两项;金属晶体的构成微粒是金属阳离子和自由电子,没有阴离子,因此应该选择A项。
3.(2021·济南高二检测)金属具有延展性的原因是( )
A.金属原子半径都较大,价电子数较少
B.金属受外力作用变形时,金属阳离子与自由电子间仍保持较强烈的作用
C.金属中大量自由电子受外力作用时,运动速率加快
D.自由电子受外力作用时能迅速传递能量
【解析】选B。A.金属价电子较少,容易失去电子,能说明有还原性,A错误;B.金属键存在于整个金属中,且一般较强,难以断裂。金属通常采取最密集的堆积方式,锻压或者锤打时,金属原子之间容易滑动,但不影响紧密的堆积方式,故有延展性,B正确;C.金属延展性是原子的相对滑动,而不是电子的运动,C错误;D.自由电子传递能量,与延展性无关,可以影响金属的导热性,D错误。
4.(2021·徐州高二检测)我国的超级钢研究居于世界领先地位。某种超级钢中除Fe外,还含Mn 10%、C 0.47%、Al 2%、V 0.7%。下列说法中错误的是( )
A.上述五种元素中,有两种位于周期表的p区
B.超级钢的晶体一定是金属晶体
C.X射线衍射实验可以确定超级钢的晶体结构
D.超级钢中存在金属键和离子键
【解析】选D。上述五种元素中,Fe价电子排布式为3d64s2,Mn价电子排布式为3d54s2,V价电子排布式为3d34s2,这三种元素原子位于d区;C价电子排布式为2s22p2,Al价电子排布式为3s23p1,这两种元素原子位于p区,故A正确;超级钢的晶体符合金属晶体结构特点,因此为金属晶体,故B正确;X射线衍射实验可以确定超级钢的晶体结构,故C正确;超级钢是金属晶体,因此存在金属键,不存在离子键,故D错误。
5.(2021·济南高二检测)下列有关金属的说法正确的是( )
A.金属原子的核外电子在金属晶体中都是自由电子
B.金属导电的实质是金属阳离子在外电场作用下的定向移动
C.金属原子在化学变化中失去的电子数越多,其还原性越强
D.金属晶体的堆积方式会影响金属的性质
【解析】选D。因金属的价电子受原子核的吸引力小,则金属原
子中的价电子在金属晶体中为自由电子,而不是所有的核外电子,A错误;金属导电的实质是在外电场作用下自由电子定向移动而产生电流的结果,B错误;金属原子在化学变化中失去电子越容易,其还原性越强,C错误;金属晶体中原子的堆积方式会影响金属的性质,如延展性,D正确。
6.(2021·福州高二检测)金晶体的晶胞如图所示。设金原子的直径为d,用NA表示阿伏加德罗常数,在立方体的各个面的对角线上,3个金原子彼此两两相切,M表示金的摩尔质量。则下列说法错误的是( )
A.金晶体每个晶胞中含有4个金原子
B.金属键无方向性,金属原子尽可能采取密堆积
C.一个晶胞的体积是16d3
D.金晶体的密度是
【解析】选C。金原子处于顶点与面心上,晶胞中含有的金原子数目为8×+6×=4,故A正确;金属晶体中,金属键无方向性,金属原子采取密堆积,故B正确;在立方体的各个面的对角线上3个金原子彼此两两相切,金原子的直径为d,故面对角线长度为2d,棱长为×2d=d,故晶胞的体积为(d)3=2d3,故C错误;晶胞中含有4个原子,故晶胞质量为,晶胞的体积为2d3,故晶胞密度为=,故D正确。
素养新思维
7.(2021·武汉高二检测)钾的化合物广泛存在于自然界中。回答下列问题:
(1)原子坐标参数可表示晶胞内部各原子的相对位置,金属钾是体心立方晶系,其构型如图。其中原子坐标参数A(0,0,0)、B(1,0,0),则C处原子的坐标参数为________。
(2)钾晶体的晶胞参数为a pm。假定金属钾原子为等径的刚性小球且处于体对角线上的三个球相切,则钾原子的半径为________pm,晶体钾的密度计算式是________g·cm-3。
【解析】(1)C处原子位于体心处,则C处原子的坐标参数为(,,)。(2)钾晶体的晶胞参数为a pm,则体对角线是a pm,所以钾原子的半径为
a pm。晶胞中含有钾原子的个数8×+1=2,所以晶体钾的密度计算式是g·cm-3。
答案:(1)(,,) (2)
高中化学人教版 (2019)选择性必修2第三节 金属晶体与离子晶体第2课时学案: 这是一份高中化学人教版 (2019)选择性必修2第三节 金属晶体与离子晶体第2课时学案,共17页。学案主要包含了离子晶体,过渡晶体与混合型晶体等内容,欢迎下载使用。
人教版 (2019)选择性必修2第三节 金属晶体与离子晶体第1课时学案: 这是一份人教版 (2019)选择性必修2第三节 金属晶体与离子晶体第1课时学案,共11页。学案主要包含了解题指南,母题追问等内容,欢迎下载使用。
人教版 (2019)选择性必修2第三节 金属晶体与离子晶体第1课时学案: 这是一份人教版 (2019)选择性必修2第三节 金属晶体与离子晶体第1课时学案,共8页。学案主要包含了金属键,金属晶体等内容,欢迎下载使用。

