2021年辽宁省营口市中考生物一模试卷(含答案解析)
展开
2021年辽宁省营口市中考生物一模试卷
1. 生物圈是地球上包括人类在内所有生物的共同家园。下列关于生物圈的叙述错误的是( )
A. 生物圈中有多种生态系统
B. 生物圈的范围包括大气圈的底部、水圈的大部和岩石圈的表面
C. 整个地球就是生物圈
D. “爱护生物,保护生物圈”是公民的基本素养和行为准则
2. 小林将显微镜的镜筒降到最低,然后开始寻找物像,此时他应该调节( )
A. 细准焦螺旋 B. 粗准焦螺旋 C. 反光镜 D. 遮光器
3. 下列选项中属于植物细胞特有的分裂过程是( )
A. 细胞核首先分裂成两个
B. 细胞数量增多
C. 细胞的中央形成新的细胞膜和细胞壁
D. 细胞的中部向内凹陷,缢裂成两个细胞
4. 构成人体心脏和大脑的主要组织分别是( )
A. 保护组织、肌肉组织 B. 结缔组织、神经组织
C. 上皮组织、肌肉组织 D. 肌肉组织、神经组织
5. 如果把绿叶比喻为“绿色工厂”,这个工厂的产品是( )
A. 光和叶绿素 B. 二氧化碳和水
C. 淀粉和氧气 D. 二氧化碳和糖类
6. 植物体内时刻都在进行着各种生理作用,下列有关叙述正确的是( )
A. 白天植物进行光合作用,不进行呼吸作用
B. 低温能降低植物细胞的呼吸作用,抑制细菌繁殖
C. 线粒体是绿叶进行光合作用的主要场所
D. 要提高农作物的产量,只需加强农作物的光合作用无需考虑其呼吸作用
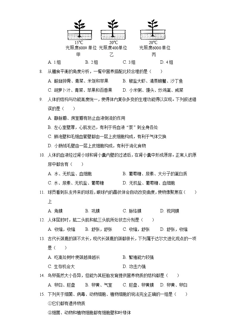
7. 如图将三株相似的植物幼苗分别置于三个装有完全培养液的相同培养皿中,并在如图三种条件下培养若干天。请问如图装置可以组成几组对照实验?( )
A. 1组 B. 2组 C. 3组 D. 4组
8. 从膳食平衡的角度分析,一餐中营养搭配比较合理的是( )
A. 酸甜排骨、青菜、米饭和苹果 B. 椒盐大虾、清蒸螃蟹、沙丁鱼
C. 胡萝卜汁、青菜、苹果和百香果 D. 小米粥、馒头、炒鸡蛋、咸菜
9. 人体的结构与功能高度统一,使得体内复杂多变的生理功能得以实现。下列叙述错误的是( )
A. 静脉瓣、房室瓣有防止血液倒流的作用
B. 左心室壁厚,心肌发达,有利于将血液“泵”到全身各处
C. 肺泡壁和毛细血管壁都由一层上皮细胞构成,有利于气体交换
D. 小肠绒毛壁由一层上皮细胞构成,有利于消化食物
10. 人体的血液经过肾小球和肾小囊内壁的过滤后,在肾小囊中形成原尿。正常人的原尿中都含有( )
A. 水、无机盐、血细胞 B. 葡萄糖、尿素、大分子的蛋白质
C. 水、尿素、无机盐、葡萄糖 D. 无机盐、葡萄糖、血细胞
11. 球员看到队友传来的球后,眼球内的晶状体会自动改变曲度,使物像聚焦在( )上
A. 角膜 B. 巩膜 C. 脉络膜 D. 视网膜
12. 人体屈肘时,肱二头肌和肱三头肌所处状态分别是( )
A. 收缩,收缩 B. 舒张,舒张 C. 收缩,舒张 D. 舒张,收缩
13. 古代长颈鹿的颈不太长,现代长颈鹿的颈都很长,下列属于达尔文进化观点的一项是( )
A. 吃高处树叶使颈越伸越长 B. 繁殖能力较强
C. 生存机会大 D. 攻击力强
14. 鸟卵虽然大小各异,但能为其胚胎发育提供营养物质的结构都是( )
A. 卵白、胚盘 B. 卵黄、气室 C. 胚盘、卵黄膜 D. 卵黄、卵白
15. 下列关于细菌、病毒、动物细胞、植物细胞的说法完全正确的一组是( )
①它们都有遗传物质
②细菌、动物和植物细胞都有细胞壁和叶绿体
③细菌能独立生活,病毒要寄生在活细胞中才能繁殖
④所有的细菌、病毒对人类都是有害的
A. ①② B. ①③ C. ②④ D. ①④
16. 如图是某实验小组用天竺葵设计“验证二氧化碳是光合作用必需的原料”的实验装置(注:氢氧化钠溶液能够吸收二氧化碳)。请据图回答问题。
(1)实验前,兴趣小组的同学将天竺葵放在黑暗处一昼夜,其目的是使叶片中原有的 ______ 运走或消耗掉。
(2)兴趣小组的同学将天竺葵光照几个小时后,取下叶片A和B,放入盛有 ______ 的小烧杯中水浴加热,目的是为了 ______ 。
(3)再经过漂洗和染色后发现叶片A不变蓝,叶片B变蓝。由此得出的实验结论是 ______ 。
(4)根据实验结论,温室大棚种植蔬菜时,可适当增加 ______ 的浓度,有利于提高产量。
17. 河流、湖泊等淡水生态系统的自动调节能力较弱,如果你发现水面上漂浮过多的藻类、水体变色、有味,都表示水质下降,存在一定的污染。某市为建造清新、舒适的生活环境,对市内的劣V类河流进行环境治理,制定出了“食藻虫控藻”、“活化底泥、通入氧气”、“种植沉水植物”等方法。经治理后河流得到改善,主要水质指标达Ⅲ-Ⅳ类。治理后存在的部分食物关系如图,请分析回答问题。
(1)给底泥通入氧气后,里面的需氧微生物可将污染物(主要是有机物)分解为 ______ 、 ______ 等无机物。
(2)引入食藻虫可减少藻类的数量,提高水体透明度:在河床上种植沉水植物,可吸收底泥中的氮、磷,以改善水质;适量投放鲢鱼、黑鱼等生物,这些方法都可以 ______ 河流的自动调节能力。从生态系统的组成成分判断,引入的食藻虫属于 ______ 者。在对河流清淤时,技术人员对淤泥进行固化处理,产生的“泥饼”制成营养土或绿色肥料。
18. 桔子是我们常吃的水果,如图为桔子的生命周期,请据图回答问题。
(1)一朵桔子花的结构中,与种子和果实的形成有关的结构是花蕊,如图③中的 ______ 散放出来落在雌蕊柱头上的过程叫传粉。传粉后,受精卵形成于②中的 ______ 里,受精卵继续发育形成胚。
(2)桔子是双子叶植物,与水稻、小麦不同,它的种子中没有 ______ ,营养物质储存在子叶中。如果用种子繁殖,在播种前需要浸泡种子,并选择温暖的环境,这样做分别是为种子萌发提供一定的 ______ 、适宜的 ______ 。
19. 在学校体育课、大课间活动时,学生们喜欢踢足球、打篮球、跳绳,踢毽子活动。坚持进行体育锻炼可以强健身体,增加身体耐力和灵活性,也会让头脑更清晰、敏捷。我们身体内部发生的各种生理变化使我们能够更好的运动,如图中A、B、C、D、E表示在人体内发生的一些生理过程。请同学们分析回答下列问题:
(1)A表示营养物质的 ______ 过程。B表示肺泡与肺泡外包裹的 ______ 之间进行气体交换。C表示血液与组织细胞之间的物质交换,其中组织细胞中的 ______ 和尿素等废物会进入血液,大部分尿素经过肾脏排出体外,发生在肾脏处的E指的是 ______ 的重吸收过程。
(2)球员听到裁判员的哨声会立刻停止踢球,这属于神经调节的基本方式。神经调节的基本方式是 ______ 。
(3)踢球时,大腿的骨围绕膝关节转动,骨相当于杠杆,膝关节相当于 ______ ,产生伸、屈动作时至少需要 ______ 组肌肉相配合,每块骨骼肌至少连在两块骨上。
20. 如图是某家族成员的关系图谱,请据图回答下列问题:
(1)每个人都会有各种形态、生理和行为特征,如直头发、有耳垂、棕色眼睛、能卷舌等。这些特征在遗传学上统称为 ______ 。我们还会发现,在人群中有天生的直发或卷发的人,也有能卷舌和不能卷舌的人,在遗传学上把这些同一特征的不同表现形式称为 ______ 。
(2)3号的额头与1号的长得一模一样,这是因为1号将控制额头性状的基因经 ______ 过程传递给了3号。
(3)人体的体细胞中有23对染色体,其中能控制性别的染色体被称为性染色体。男性体细胞中的染色体组成是 ______ ,女性卵细胞中的染色体组成是 ______ 。图中的7号和8号生出男孩的概率是 ______ 。
(4)控制双眼皮的基因(A)为显性,单眼皮的基因(a)为隐性。3号和4号生来就是双眼皮,他们的孩子9号是单眼皮,那么3号和4号眼皮性状的基因组成是 ______ 。他们生出双眼皮孩子的概率是 ______ 。
(5)从优生的角度看,12号和13号是三代以内的旁系血亲,不能结为夫妻,因为虽然他们表现正常,但是有可能从相同的祖父母、外祖父母那里得到 ______ 性(填“显”或“隐”)的致病基因,增加他们后代的患病率。
21. 请仔细分析下面两则材料,据材料并运用所学知识完成下列各题。
材料一:甲(无症状感染者)携带“新型冠状病毒”,从外地驾车返回老家过春节。在与家人相处数日后,甲的部分家人被确诊为“新型冠状肺炎”。
材料二:某中学的一个班级突然出现10名流感患者,学校迅速采取了如下措施:
①对该10名学生劝其离校治疗;
②要求学生们戴口罩,在教室等公共场所消毒;
③建议与该10名患者有密切接触的学生注射流感疫苗。
(1)在材料一传染病流行的三大基本环节中,能够散播该病原体的人或动物属于 ______ 。对该传染病缺乏免疫力而容易感染该病的人群属于 ______ 。
(2)在材料二中,学校采取的三项措施中,属于切断传播途径的是[ ______ ](填标号)。当注射流感疫苗后,体内会产生一种抵抗该病毒的物质而使病情好转,此种物质叫做 ______ 。此种免疫属于 ______ 免疫。
答案和解析
1.【答案】C
【解析】解:A、生物圈包括森林生态系统、海洋生态系统、农田生态系统、草原生态系统、淡水生态系统、湿地生态系统、城市生态系统等等,是最大的生态系统。正确。
B、生物圈包括大气圈的底部、水圈的大部和岩石圈的表面;正确。
C、生物圈的范围:以海平面为标准来划分,生物圈向上可到达约10千米的高度,向下可深入10千米左右深处,厚度为20千米左右的圈层,包括大气圈的底部、水圈的大部和岩石圈的表面;不是整个地球。错误。
D、生物圈是地球上所有生物的共同家园,“爱护生物,保护生物圈”是公民的基本素养和行为准则。正确。
故选:C。
生物圈是地球上的所有生物与其生存的环境形成的一个统一整体,生物圈的范围:以海平面为标准来划分,生物圈向上可到达约10千米的高度,向下可深入10千米左右深处,厚度为20千米左右的圈层,包括大气圈的底部、水圈的大部和岩石圈的表面;包括森林生态系统、海洋生态系统、农田生态系统、草原生态系统、淡水生态系统、湿地生态系统、城市生态系统等等,是最大的生态系统。
解答此类题目的关键是熟记生物圈的范围、理解生物圈的概念。
2.【答案】B
【解析】解:据分析可知,小林将显微镜的镜筒降到最低,然后开始寻找物像时,应一面用左眼自目镜中观察,一面用右手旋转粗准焦螺旋,直到看清标本物像为止。故选项B符合题意。
故选:B。
将要观察的玻片标本,放在载物台上,用弹簧夹或移光器将玻片固定。将玻片中的标本对准通光孔的中心。调焦时,旋转粗焦螺旋,为了防止物镜与玻片标本相撞。先慢慢降低镜筒,降低时,必须从侧面仔细观察,直到物镜与玻片标本相距5mm以上,切勿使物镜与玻片标本接触,然后一面用左眼自目镜中观察,一面用右手旋转粗准焦螺旋(切勿弄错旋转方向),直到看清标本物像为止。对光、调焦都是用的低倍物镜。
有关显微镜使用方面的题都很重要。要想做好此类题目,一定要多动手,多思考,熟能生巧,有些看上去很复杂的问题,如果我们经常操作使用显微镜的话,就会变得十分容易了。
3.【答案】C
【解析】解:细胞分裂就是一个细胞分成两个细胞。分裂时,细胞核先由一个分成两个,随后,细胞质分成两份,每份各含有一个细胞核。最后,在原来的细胞的中央,形成新的细胞膜,植物细胞还形成新的细胞壁。于是一个细胞就分裂成为两个细胞。
故选:C。
细胞分裂就是一个细胞分成两个细胞的过程。分裂时细胞核先分成两个,随后细胞质分成两份,每份各含一个细胞核,最后在原来细胞的中央,形成新的细胞膜。植物细胞还形成新的细胞壁。细胞分裂的结果是细胞数目增多。
动物细胞和植物细胞的分裂过程有所区别。
4.【答案】D
【解析】解:肌肉组织 主要由肌细胞构成,具有收缩、舒张功能。如心肌、平滑肌等。
上皮组织 由上皮细胞构成,具有保护、分泌等功能。如皮肤的上皮,小肠腺等各种腺的上皮,消化道壁的内表面等。
结缔组织 结缔组织的种类很多,骨组织、血液等都属于结缔组织。
神经组织主要有神经细胞构成,能够产生和传导兴奋,如大脑、脊髓等。
由上可知,心脏主要由肌肉组织构成,大脑皮层由140亿个神经细胞构成,主要是神经组织。可见D符合题意。
故选:D。
人体的主要组织有上皮组织、肌肉组织、结缔组织和神经组织等,据此作答。
明确人体的基本组织及功能,仔细分析大脑的构成及特点,结合题意,就能做出正确的选择。
5.【答案】C
【解析】解:由分析可知植物的绿叶进行光合作用的场所是叶绿体,所以叶绿体相当于生产东西的“机器”。而叶绿体存在于叶片的叶肉细胞中,所以一个个的叶肉细胞就相当于一个个的“车间”。利用的能量是光能,为光合作用提供“动力”,将二氧化碳和水转化成有机物和氧气,所以原料是二氧化碳和水,产物是有机物和氧气。
故选:C
植物的光合作用是植物在叶绿体里利用光能把二氧化碳和水合成有机物,释放氧气,同时把光能转变成化学能储存在合成的有机物中的过程。
解题的关键是知道植物的光合作用。
6.【答案】B
【解析】解:A、白天植物进行光合作用、呼吸作用、蒸腾作用,A错误;
B、在一定的温度范围内,呼吸强度随着温度的升高而增强。根据温度对呼吸强度的影响原理,在生产实践上贮存蔬菜时应该降低温度,抑制水果、蔬菜的呼吸作用,减少有机物的消耗,可延长储存时间,同时低温能抑制细菌繁殖,B正确;
C、叶绿体是绿叶进行光合作用的主要场所,C错误;
D、农业生产上要提高农作物的产量,加强农作物的光合作用固然重要,但是注重植物的呼吸作用也能够提供产量,如植物的根呼吸的是空气中的氧气。农田及时松土,可以使土壤疏松,土壤缝隙中的空气增多,有利于根的呼吸,促进根的生长,D错误。
故选:B。
呼吸作用与光合作用的区别和联系
区别与联系
光合作用
呼吸作用
区别
部位
含有叶绿体的细胞
所有的活细胞
条件
光
有光、无光均可
原料
二氧化碳、水
有机物、氧气
产物
有机物、氧气
二氧化碳、水
能量转变
制造有机物,储存能量
分解有机物,释放能量
联系
如果没有光合作用的有机物,呼吸作用就无法进行。这是因为呼吸作用所分解的有机物正是光合作用的产物。呼吸作用所释放的能量正是光合作用储存在有机物中的能量。
如果没有呼吸作用,光合作用也无法进行。这是因为植物进行光合作用的时候,原料的呼吸和产物的运输所需要的能量,正是呼吸作用释放出来的。
呼吸作用和光合作用是相互依存的关系。
从物质转变和能量转变上看,光合作用是物质合成与储能的过程,呼吸作用是物质分解与释能的过程,这是两个正好相反的过程.但两者并非简单的逆转.
此题考查了植物的光合作用、呼吸作用的原理在农林业生产中的应用,熟知增强光合作用的强度、降低温度以减弱植物的呼吸作用、及时排涝以促进根的呼吸作用等知识。
7.【答案】B
【解析】解:在题目给出的三个实验装置中可以形成两组对照组:甲和丙;乙和丙,其中甲和丙光照强度相同植物相同,唯一变量是温度,而乙和丙温度相同,植物相同,唯一变量是光照强度。甲和乙不能形成对照组,因为存在光照度和温度两个变量,故如图装置可以组成2组对照实验.
故选:B。
在设计探究实验时,要设置对照组,对照组中要探究的条件必须是唯一的变量才行,而该测定温度和光照强度对光合作用的影响,所以变量应该是光照强度或温度。因此在设计对照组时必须遵照光或者温度是唯一的变量这一原则来进行设计。否则实验设计就会不科学合理。
对照组的设置要以探究条件为唯一变量。
8.【答案】A
【解析】解:A、米粉主要提供淀粉等,排骨主要提供蛋白质和脂肪,青菜、苹果含有维生素和无机盐,比较合理;
B、虾、螃蟹、鱼中含有大量的蛋白质,但是缺少糖类、脂肪,缺少维生素和无机盐,不合理;
C、胡萝卜汁、青菜、苹果、百香果主要提供维生素和无机盐,缺少糖类、脂肪和蛋白质,不合理;
D、小米粥、馒头提供糖类,炒鸡蛋提供蛋白质,咸菜提供无机盐,不合理;
故选:A。
合理营养就是指膳食中所含的营养素种类齐全,数量充足,比例适当;并与身体的需要保持平衡。平衡膳食是合理营养的核心。健康食谱,要合理营养、均衡膳食,食物应多样化,荤素搭配要合理,营养全面合理。
关键点:食谱中的食物要能提供全面、合理的营养物质,要均衡膳食。
9.【答案】D
【解析】解:A、心房与心室之间、心室与动脉之间、四肢的大静脉内都有瓣膜,保证血液不能倒流,A正确;
B、心脏有四个腔:左心房、右心房、左心室、右心室。左心室壁最厚,心肌发达,可以将血液“泵”到全身各处,B正确;
C、肺由大量的肺泡构成,肺泡外面包绕着丰富的毛细血管和弹性纤维,肺泡的壁和毛细血管壁都很薄,只有一层上皮细胞构成,利于肺泡与血液进行气体交换,C正确;
D、小肠是消化和吸收的主要场所,小肠内表面有许多小肠绒毛,小肠绒毛壁由一层上皮细胞构成,有利于吸收营养物质,D错误。
故选:D。
(1)小肠是消化和吸收的主要场所;
(2)心脏有四个腔:左心房、右心房、左心室、右心室,心脏各腔壁的厚薄与其收缩输送血液的距离有关。
(3)心房和心室之间的瓣膜叫房室瓣,心室和动脉之间的瓣膜叫动脉瓣,四肢静脉内的瓣膜叫静脉瓣。
(4)肺由大量的肺泡构成,肺泡外面包绕着丰富的毛细血管和弹性纤维,肺泡的壁和毛细血管壁都很薄,只有一层上皮细胞构成。
解答此类题目的关键是理解掌握心脏、肺泡、小肠的结构特点和功能。
10.【答案】C
【解析】解:当血液流经肾小球时,除了血细胞和大分子的蛋白质外,其他的如水、无机盐、尿素、葡萄糖会滤过到肾小囊腔形成原尿;
当原尿流经肾小管时,其中大部分水、部分无机盐和全部的葡萄糖被重新吸收回血液,而剩下的如尿素、一部分无机盐和水构成了尿液的成分。因此正常人的原尿中都含有的物质是水、尿素、无机盐、葡萄糖。
故选:C。
尿的形成要经过肾小球和肾小囊壁的滤过和肾小管的重吸收作用。
解答此类题目的关键是理解掌握尿液的形成过程。
11.【答案】D
【解析】解:视觉的形成过程大致是:外界物体反射来的光线,依次经过角膜、瞳孔、晶状体和玻璃体,并经过晶状体等的折射,最终落在视网膜上,形成一个物像.视网膜上有对光线敏感的细胞.这些细胞将图象信息通过视神经传给大脑的一定区域,人就产生了视觉.
故选:D。
外界物体发出的光线,通过眼的角膜、房水、晶状体和玻璃体,发生折光,最后在视网膜上形成一个清晰的物像,这就是眼的折光功能.
解答此类题目的关键是牢固掌握基础知识并能灵活运用所学知识解释实际问题。
12.【答案】C
【解析】解:骨的位置的变化产生运动,但是骨本身是不能运动的.骨的运动要靠骨骼肌的牵拉.骨骼肌包括中间较粗的肌腹和两端较细的肌腱(乳白色),同一块骨骼肌的两端肌腱绕过关节连在不同的骨上.骨骼肌有受刺激而收缩的特性,当骨骼肌受神经传来的刺激收缩时,就会牵动骨绕着关节活动,于是躯体就会产生运动.但骨骼肌只能收缩牵拉骨而不能将骨推开,因此与骨相连的肌肉总是由两组肌肉相互配合活动的.例如,屈肘时,肱二头肌收缩,肱三头肌舒张;伸肘时,肱二头肌舒张,肱三头肌收缩.可见,人体完成一个运动都要有神经系统的调节,有骨、骨骼肌、关节的共同参与,多组肌肉的协调作用,才能完成.
故选:C
本题考查骨、关节和骨骼肌的协调配合.人体完成一个运动都要有神经系统的调节,有骨、骨骼肌、关节的共同参与,多组肌肉的协调作用,才能完成.
解题时,特别是有关高等动物的运动和生理方面的问题,都可以拿自己做“模特”进行现场“实验”,然后从中获取信息达到解题的目的.
13.【答案】C
【解析】解:古代的长颈鹿存在着颈长和颈短、四肢长和四肢短的变异,这些变异是可以遗传的,四肢和颈长的能够吃到高处的树叶,就容易生存下去,并且繁殖后代;四肢和颈短的个体,吃不到高处的树叶,当环境改变食物缺少时,就会因吃不到足够的树叶而导致营养不良,体质虚弱,本身活下来的可能性很小,留下后代的就会就更小,经过许多代以后,四肢和颈短的长颈鹿就被淘汰了,这样,长颈鹿一代代的进化下去,就成了今天我们看到的长颈鹿。如图所示:而食高处的树叶使颈愈伸愈长,是环境改变引起的变异,遗传物质没有发生改变,因此是不可遗传的变异,不能遗传。因此竞争中颈长者是适应环境的生存机会大。
故选:C。
达尔文认为,自然选择过程是一个长期的、缓慢的、连续的过程。由于生存斗争不断地进行,因而自然选择也是不断地进行,通过一代代的生存环境的选择作用,物种变异被定向地向着一个方向积累,于是性状逐渐和原来的祖先不同了,这样,新的物种就形成了。
长颈鹿的进化过程是自然选择学说的典型例证要理解掌握。
14.【答案】D
【解析】解:卵白既有保护卵细胞又有为胚胎发育提供营养和水分;卵黄为胚胎发育提供主要的营养。
故选:D。
如图鸟卵的结构包括:胚盘,卵壳,系带,卵黄膜,卵黄,气室,卵白,卵壳膜。
卵壳起保护作用;
内层卵壳膜和外层卵壳膜起保护作用;
气室可以为胚胎发育提供氧气;
卵白既有保护卵细胞又有为胚胎发育提供营养和水分;
卵黄系带起到固定卵黄的作用;
卵黄膜是紧包在卵黄外面的膜,起保护作用;
卵黄为胚胎发育提供营养。
卵黄上的小白点叫做胚盘,含有细胞核,内有遗传物质,将来发育成胚胎
回答此题的关键是明确鸟卵的结构和功能。
15.【答案】B
【解析】解:①细菌、病毒、植物细胞和动物细胞虽然结构不同,但是都具有遗传物质,正确;
②细菌和植物细胞都有细胞壁,动物细胞没有细胞壁,植物细胞有叶绿体,错误;
③细菌能独立生活,病毒要寄生在活细胞中才能生活繁殖,正确;
④并不是所有的病毒、细菌对人类都是有害的,有些病毒和细菌对人类有益,错误。
可见B①③。
故选:B。
细菌都是单细胞个体,细胞结构包括:细胞壁、细胞膜、细胞质、遗传物质;植物细胞的基本结构包括:细胞壁、细胞膜、细胞质、细胞核等。动物细胞的结构:细胞膜、细胞质、细胞核等。病毒没有细胞结构,只有内部的遗传物质和蛋白质外壳组成。
明确细菌、病毒、动物细胞和植物细胞的形态结构和生活方式是解题关键。
16.【答案】淀粉 酒精 溶解叶绿素 光合作用需要二氧化碳 二氧化碳
【解析】解:(1)选作实验的植物实验前已经进行了光合作用,里面储存了丰富的有机物(淀粉)。如不除去会对实验结果造成影响。因此首先将天竺葵放在暗处一昼夜的目的是充分消耗、运走淀粉(或有机物)。
(2)(3)“按图将装置安装好后,光照几个小时。取下叶片A和B”,并做如下的处理:放入盛有酒精的小烧杯中水浴加热,“直到叶片变成黄白色,取出叶片用清水漂洗,然后用碘液分别检验A、B两片叶是否变蓝”,清水不能吸收二氧化碳,A装置内有二氧化碳能进行光合作用制造淀粉,加碘变蓝;B装置内的二氧化碳被氢氧化钠吸收了,缺乏二氧化碳不能进行光合作用制造制造淀粉,加碘不变蓝,由此可见:光合作用需要二氧化碳。
(4)由于二氧化碳的浓度可以影响植物的光合作用,其浓度越大,光合作用就越强,制造的有机物就越多,蔬菜的产量也就越大,所以可以适当增加二氧化碳的浓度。
故答案为:(1)淀粉
(2)酒精;溶解叶绿素
(3)光合作用需要二氧化碳
(4)二氧化碳
(1)《绿叶在光下制造有机物》的实验步骤:暗处理→部分遮光→光照→摘下叶片→酒精脱色→漂洗加碘→观察颜色。实验要点:光合作用需要光、光合作用制造淀粉、碘遇到淀粉变蓝色,酒精溶解叶片中的叶绿素。关键是确定控制实验变量、设置对照实验。
(2)二氧化碳是光合作用的原料,氢氧化钠溶液能吸收二氧化碳,光合作用的场所是叶绿体。
(3)对照实验:在探究某种条件对研究对象的影响时,对研究对象进行的除了该条件不同以外,其他条件都相同的实验。
解答此类题目的关键是理解掌握绿叶在光下制造有机物的实验、对照实验的特点以及氢氧化钠的作用。
17.【答案】二氧化碳 水 增强 消费
【解析】解:(1)在自然界中的物质循环中,细菌、真菌把动植物的遗体遗物分解成二氧化碳、水和无机盐,这些物质又能被植物吸收和利用,进而制造有机物,可见,细菌和真菌对于自然界中二氧化碳等物质的循环起着重要的作用;
(2)引入食藻虫可减少藻类的数量,提高水体透明度:在河床上种植沉水植物,可吸收底泥中的氮、磷,以改善水质;适量投放鲢鱼、黑鱼等生物,这些方法都可以河流的自动调节能力。食藻虫是动物属于消费者。
故答案为:(1)二氧化碳;水;
(2)增强;消费。
生态系统是指在一定地域内生物与环境形成的统一的整体。生态系统的组成包括非生物部分和生物部分。非生物部分有阳光、空气、水、温度、土壤(泥沙)等;生物部分包括生产者(绿色植物)、消费者(动物)、分解者(细菌和真菌)。
掌握生态系统的组成和功能是解题的关键。
18.【答案】花粉 胚珠 胚乳 水分 温度
【解析】解:(1)一朵完整的花包括花柄、花托、花萼、花冠、雌蕊和雄蕊等部分,雌蕊与雄蕊与果实和种子的形成有直接的关系,它们是花的主要结构;如图③中的花粉散放出来落在雌蕊柱头上的过程叫传粉。传粉后,受精卵形成于②中的胚珠里,受精卵继续发育形成胚。
(2)桔子种子由种皮、胚组成,水稻包括种皮、胚、胚乳组成,可见桔子种子没有胚乳,营养物质储存在子叶中。种子萌发时需要的外界条件是适宜的温度、适量的水分、充足的空气;如果用种子繁殖,在播种前需要浸泡种子,并选择温暖的环境,这样做分别是为种子萌发提供一定的水分、适宜的温度。
故答案为:(1)花粉;胚珠
(2)胚乳;水分;温度
图中①花瓣,②子房,③花药,a种子,b幼苗,c植物体,d花,e果实。
掌握花的结构及果实和种子的形成过程是解题的关键。
19.【答案】吸收 毛细血管 二氧化碳 肾小管 反射 支点 两
【解析】解:(1)A表示营养物质的吸收过程。B表示肺泡与肺泡外包裹的毛细血管之间进行气体交换。C表示血液与组织细胞之间的物质交换,其中组织细胞中的二氧化碳和尿素等废物会进入血液,大部分尿素经过肾脏排出体外,发生在肾脏处的E指的是肾小管的重吸收过程。
(2)反射是人体通过神经系统对外界刺激作出的规律的反应,是神经调节的基本方式。球员听到裁判员的哨声会立刻停止踢球,这属于神经调节的基本方式。神经调节的基本方式是反射。
(3)在运动中,神经系统起调节作用,骨起杠杆的作用,关节起支点作用,骨骼肌起动力作用。踢球时,大腿的骨围绕膝关节转动,骨相当于杠杆,膝关节相当于支点。由于骨骼肌只能收缩牵拉骨改变位置,而不能将骨复位,所以产生伸、屈动作时至少需要两组肌肉相配合,每块骨骼肌至少连在两块骨上。
故答案为:
(1)吸收;毛细血管;二氧化碳;肾小管
(2)反射;
(3)支点;两。
如图中A、B、C、D、E表示在人体内发生的一些生理过程,图中A、B、C、D、E、F分别表示的生理过程是营养物质的吸收、肺泡内的气体交换、组织里的物质交换、尿的过滤和重吸收过程,解答即可。
此题的知识点较多,认真审题,有扎实的基本功是解题的关键。
20.【答案】性状 相对性状 生殖 22对+xy 22条+x 50% Aa、Aa 75% 隐
【解析】解:(1)每个人都会有各种形态、生理和行为特征,如直头发、有耳垂、棕色眼睛、能卷舌等。这些特征在遗传学上统称为性状。我们还会发现,在人群中有天生的直发或卷发的人,也有能卷舌和不能卷舌的人,在遗传学上把这些同一特征的不同表现形式称为相对性状。
(2)3号的额头与1号的长得一模一样,这是因为1号将控制额头性状的基因经生殖过程传递给了3号。
(3)人体的体细胞中有23对染色体,其中能控制性别的染色体被称为性染色体。男性体细胞中的染色体组成是22对+xy,女性卵细胞中的染色体组成是22条+x。图中的7号和8号生出男孩的概率是50%。
(4)控制双眼皮的基因(A)为显性,单眼皮的基因(a)为隐性。3号和4号生来就是双眼皮,他们的孩子9号是单眼皮,那么3号和4号眼皮性状的基因组成是Aa、Aa。他们生出双眼皮孩子的概率是75%。
(5)从优生的角度看,12号和13号是三代以内的旁系血亲,不能结为夫妻,因为虽然他们表现正常,但是有可能从相同的祖父母、外祖父母那里得到隐性的致病基因,增加他们后代的患病率。
故答案为:(1)性状;相对性状(2)生殖(3)22对+xy;22条+x(4)Aa、Aa;75%(5)隐
(1)人的体细胞内的23对染色体,有一对染色体与人的性别有关,叫做性染色体;男性的性染色体是XY,女性的性染色体是XX。
(2)生物体的性状是由一对基因控制的,当控制某种性状的一对基因都是显性或一个是显性、一个是隐性时,生物体表现出显性基因控制的性状;当控制某种性状的基因都是隐性时,隐性基因控制的性状才会表现出来。
(3)近亲是指的是直系血亲和三代以内的旁系血亲。直系血亲是直接血缘关系,是指出生关系。包括生出自己的长辈(父母,祖父母,外祖父母以及更上的长辈)和自己生出来的晚辈(子女,孙子女,外孙子女以及更下的直接晚辈)。旁系血亲是具有间接血缘关系的亲属,即非直系血亲而在血缘上和自己同出一源的亲属。我国婚姻法已明确规定,禁止直系血亲和三代以内的旁系血亲结婚。禁止近亲结婚的遗传学理论依据是近亲携带同种隐性致病基因的可能性大,其婚配生育子女出现这种遗传病的机会就会增加。
解答此类题目点关键是理解掌握人的性别遗传、基因的显性与隐性以及会借助图解来分析解答此类问题。
21.【答案】传染源 易感人群 ② 抗体 特异性
【解析】解:(1)传染病的三个基本环节为传染源、传播途径和易感人群。传染源是指能够散播病原体的人或动物,易感人群是指对某传染病缺乏免疫力而容易感染该病的人群。在材料一传染病流行的三大基本环节中,能够散播该病原体的人或动物属于传染源。对该传染病缺乏免疫力而容易感染该病的人群属于易感人群。
(2)传染病的预防措施有:控制传染源,切断传播途径,保护易感人群.在材料二中,学校采取的三项措施中,属于切断传播途径的是②。疫苗相当于抗原,接种后体内会产生抵抗该病毒的抗体,从而使人体对结核杆菌产生免疫作用,对其它病原体无效.所以这种免疫属于人体抵抗疾病的特异性免疫,是第三道防线.
故答案为:(1)传染源;易感人群
(2)②;抗体;特异性
传染病能够在人群中流行,必须同时具备传染源、传播途径、易感人群这三个环节,缺少其中任何一个环节,传染病就流行不起来。所以只要切断传染病的流行的任何一个环节,传染病就流行不起来。因此传染病的预防措施有三个:控制传染源、切断传播途径、保护易感人群。
掌握传染病的概念、基本环节和预防措施等基础知识.
辽宁省营口市2019年中考生物一模试卷(含解析): 这是一份辽宁省营口市2019年中考生物一模试卷(含解析),共12页。试卷主要包含了选择题,填空题,实验题,简答题等内容,欢迎下载使用。
2023年辽宁省营口市中考生物试卷(含解析): 这是一份2023年辽宁省营口市中考生物试卷(含解析),共15页。试卷主要包含了选择题,简答题,实验探究题等内容,欢迎下载使用。
辽宁省营口市中考生物一模试卷 (含答案): 这是一份辽宁省营口市中考生物一模试卷 (含答案),共12页。试卷主要包含了选择题,填空题,实验题,简答题等内容,欢迎下载使用。

