高中化学人教版 (2019)选择性必修2第二节 分子的空间结构教学ppt课件
展开写出碳原子的核外电子排布图思考为什么碳原子与氢原子结合形 成CH4,而不是CH2 ?
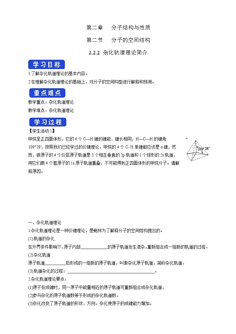
当碳原子与4个氢原子形成甲烷分子时,碳原子的2s轨道和3个2p轨道会发生混杂,混杂时保持轨道总数不变,却得到4个新的能量相同、方向不同的轨道,各指向正四面体的4个顶角,夹角109°28',称为sp3杂化轨道,表示这4个轨道是由1个s轨道和3个p轨道杂化形成的。当碳原子跟4个氢原子结合时,碳原子以4个sp3杂化轨道分别与4个氢原子的1s轨道重叠,形成4个C-H σ键,因此呈正四面体形的空间结构。
杂化轨道理论是一种价键理论,是鲍林为了解释分子的空间结构提出的。轨道的杂化:在外界条件影响下,原子内部能量相近的原子轨道发生混杂,重新组合成一组新的轨道的过程。杂化轨道:原子轨道杂化后形成的一组新的原子轨道,叫做杂化原子轨道,简称杂化轨道。轨道杂化的过程:激发→杂化→轨道重叠。
原子在成键时,同一原子中能量相近的原子轨道可重新组合成杂化轨道。参与杂化的原子轨道数等于形成的杂化轨道数。杂化改变了原子轨道的形状、方向。杂化使原子的成键能力增加。杂化前后原子轨道数目不变(参加杂化的轨道数目等于形成的杂化轨道数目),且杂化轨道的能量相同。原子轨道的杂化只有在形成分子的过程中才会发生,孤立的原子不可能发生杂化。杂化轨道用于形成σ键或者用来容纳未参与成键的孤电子对。未参与杂化的p轨道可用于形成π键。分子的空间结构主要取决于原子轨道的杂化类型。杂化轨道数=中心原子上的孤电子对数+与中心原子结合的原子数。
杂化轨道的形成及其特点
sp3杂化轨道——CH4分子的形成
sp3杂化轨道是由一个ns轨道和三个np轨道杂化而得。sp3杂化轨道的夹角为109°28′,呈空间正四面体形(如CH4、CF4、CCl4)。
sp2杂化轨道——BF3分子的形成
sp2杂化轨道是由一个ns轨道和两个np轨道杂化而得。sp2杂化轨道间的夹角为120°,呈平面三角形(如BF3)sp2杂化后,未参与杂化的一个np轨道可以用于形成π键,如乙烯分子碳碳双键的形成。
B原子基态电子排布轨道表示式
sp杂化轨道——BeCl2分子的形成
sp杂化轨道是由一个ns轨道和一个np轨道杂化而得。sp杂化轨道间的夹角为180°,呈直线形(如BeCl2)。杂化后的2个sp杂化轨道分别与氯原子的3p轨道发生重叠,形成2个σ键,构成直线形的BeCl2分子。sp杂化后,未参与杂化的两个np轨道可以用于形成π键,如乙炔分子中的C≡C键的形成。
Be原子基态电子排布轨道表示式
杂化轨道用于形成σ键或用来容纳未参与成键的孤电子对,当没有孤电子对时,能量相同的杂化轨道彼此远离,形成的分子为对称结构;当有孤电子对时,孤电子对占据一定空间且对成键电子对产生排斥,形成的分子的空间结构也发生变化。
杂化轨道与分子空间构型
杂化轨道与分子的空间结构的关系
分析CO2、SO2、SO3、H2O、NH3、CH4的杂化轨道类型、VSEPR模型、空间构型,总结VSEPR模型与中心原子的杂化轨道类型的关系。
用杂化轨道理论解释NH3、H2O的空间结构。
当杂化轨道中有未参与成键的孤电子对时,由于孤电子对参与互相排斥,使分子的空间结构与杂化轨道的形态发生变化。如水分子的氧原子的sp3杂化轨道中有2个被孤电子对占据,其分子不呈正四面体形,而呈V形;氨分子的氮原子的sp3杂化轨道中有1个被孤电子对占据,氨分子不呈正四面体形,而呈三角锥形。
根据杂化轨道的立体构型判断若杂化轨道在空间的分布为正四面体形或三角锥形,则分子的中心原子发生sp3杂化②若杂化轨道在空间的分布呈平面三角形,则分子的中心原子发生sp2杂化。③若杂化轨道在空间的分布呈直线形,则分子的中心原子发生sp杂化。 根据杂化轨道之间的夹角判断若杂化轨道之间的夹角为109°28′,则分子的中心原子发生sp3杂化; 若杂化轨道之间的夹角为120°,则分子的中心原子发生sp2杂化; 若杂化轨道之间的夹角为180°,则分子的中心原子发生sp杂化。
中心原子轨道杂化类型的判断
根据等电子原理进行判断如CO2是直形线分子,CNS-、N3-与CO2互为等电子体,所以分子构型均为直线形,中心原子均采用sp杂化。 根据中心原子的价电子对数判断中心原子的价电子对数为4,是sp3杂化 中心原子的价电子对数为3,是sp2杂化 中心原子的价电子对数为2,是sp杂化根据分子或离子中有无π键及π键数目判断如没有π键为sp3杂化,含1个π键为sp2杂化,含2个π键为sp杂化。
CH4、NH3、H2O中心原子的杂化类型都为sp3,键角为什么依次减小?从杂化轨道理论的角度比较键角大小时有什么方法?
CH4、NH3、H2O中心原子都采取sp3杂化,中心原子的孤电子对数依次为0个、1个、2个。由于孤电子对对共用电子对的排斥作用使键角变小,孤电子对数越多排斥作用越大,键角越小。比较键角时,先看中心原子杂化类型,杂化类型不同时:一般键角按sp、sp2、sp3顺序依次减小;杂化类型相同时,中心原子孤电子对数越多,键角越小。
判断分子或离子中心原子的杂化类型的一般方法:
对于主族元素来说,中心原子的杂化轨道数=价层电子数=σ键电子对数(中心原子结合的电子数)+孤电子对数规律:当中心原子的价层电子对数为4时,其杂化类型为sp3杂化,当中心原子的价层电子对数为3时,其杂化类型为sp2杂化,当中心原子的价层电子对数为2时,其杂化类型为sp杂化。
通过看中心原子有没有形成双键或三键来判断中心原子的杂化类型。规律:如果有1个三键或两个双键,则其中有2个π键,用去2个p轨道,形成的是sp杂化;如果有1个双键则其中必有1个π键,用去1个P轨道,形成的是sp2杂化;如果全部是单键,则形成sp3杂化。
化学选择性必修2第二节 分子的空间结构集体备课课件ppt: 这是一份化学选择性必修2第二节 分子的空间结构集体备课课件ppt,共27页。PPT课件主要包含了激发态,杂化轨道,杂化轨道理论,杂化条件,杂化轨道特征,1SP3杂化,孤电子对,σ键单电子,pxpy杂化,π键单电子等内容,欢迎下载使用。
人教版 (2019)选择性必修2第二节 分子的空间结构教课ppt课件: 这是一份人教版 (2019)选择性必修2第二节 分子的空间结构教课ppt课件,共31页。PPT课件主要包含了平面三角形,非极性,sp2,sp3,四面体形,K+和P3-等内容,欢迎下载使用。
高中化学人教版 (2019)选择性必修2第二节 分子的空间结构教案配套课件ppt: 这是一份高中化学人教版 (2019)选择性必修2第二节 分子的空间结构教案配套课件ppt,共54页。PPT课件主要包含了杂化轨道类型,杂化与杂化轨道,杂化过程的理解,问题探讨等内容,欢迎下载使用。

