所属成套资源:2022年数学中考一轮复习考点透析(北京版)
考点16几何图形初步认识(解析版)-2022年数学中考一轮复习考点透析(北京版)
展开
这是一份考点16几何图形初步认识(解析版)-2022年数学中考一轮复习考点透析(北京版),共19页。试卷主要包含了立体图形,直线等内容,欢迎下载使用。
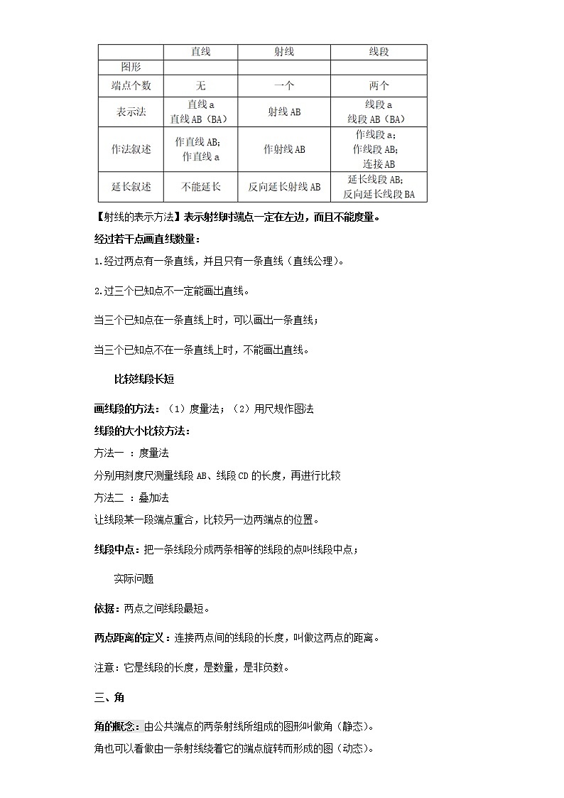
考点16几何图形初步认识考点总结一、立体图形立体图形概念:有些几何图形的各部分不都在同一个平面内。常见的立体图形:棱柱、棱锥、圆柱、圆锥、球等。平面图形概念:有些几何图形的各部分不都在同一个平面内。常见的平面图形:线段、角、三角形、长方形、圆等【立体图形和平面的区别】1、所含平面数量不同。平面图形是存在于一个平面上的图形。立体图形是由一个或者多个平面形成的图形,各部分不在同一平面内,且不同的立体图形所含的平面数量不一定相同。2、性质不同。根据“点动成线,线动成面,面动成体”的原理可知,平面图形是由不同的点组成的,而立体图形是由不同的平面图形构成的。由构成原理可知平面图形是构成立体图形的基础。3、观察角度不同。平面图形只能从一个角度观察,而立体图形可从不同的角度观察,如左视图,正视图、俯视图等,且观察结果不同。4、具有属性不同。平面图形只有长宽属性,没有高度;而立体图形具有长宽高的属性。立方体图形平面展开图三视图及展开图三视图:从正面,左面,上面观察立体图形,并画出观察界面。考察点:(1)会判断简单物体(直棱柱、圆柱、圆锥、球)的三视图。(2)能根据三视图描述基本几何体或实物原型。展开图:正方体展开图(难点)。正方体展开图口诀(共计11种):“一四一”“一三二”,“一”在同层可任意,“三个二”成阶梯,“二个三”“日”相连,异层必有“日”,“凹”“田”不能有,掌握此规律,运用定自如。点、线、面、体几何图形的组成:点:线和线相交的地方是点,它是几何图形最基本的图形。线:面和面相交的地方是线,分为直线和曲线。面:包围着体的是面,分为平面和曲面。体:几何体也简称体。组成几何图形元素的关系:点动成线,线动成面,面动成体。二、直线、射线、线段直线、射线、线段的区别与联系:【射线的表示方法】表示射线时端点一定在左边,而且不能度量。经过若干点画直线数量:1.经过两点有一条直线,并且只有一条直线(直线公理)。2.过三个已知点不一定能画出直线。当三个已知点在一条直线上时,可以画出一条直线;当三个已知点不在一条直线上时,不能画出直线。比较线段长短画线段的方法:(1)度量法;(2)用尺规作图法线段的大小比较方法:方法一 :度量法分别用刻度尺测量线段AB、线段CD的长度,再进行比较方法二 :叠加法让线段某一段端点重合,比较另一边两端点的位置。线段中点:把一条线段分成两条相等的线段的点叫线段中点;实际问题依据:两点之间线段最短。两点距离的定义:连接两点间的线段的长度,叫做这两点的距离。注意:它是线段的长度,是数量,是非负数。三、角角的概念:由公共端点的两条射线所组成的图形叫做角(静态)。角也可以看做由一条射线绕着它的端点旋转而形成的图(动态)。角的分类:∠β锐角直角钝角平角周角范围0<∠β<90°∠β=90°90°<∠β<180°∠β=180°∠β=360°角的表示法(四种):(1)角可以用三个大写字母表示,但表示顶点的字母一定要写在中间.(2)用一个字母表示角, 必须是以这个字母为顶点的角,而且只有一个.(3)用一个数字表示角,在靠近顶点处画上弧线,写上数字.(4)用一个希腊字母表示,在靠近顶点处画上弧线,写上希腊字母.角的度量:1°=60′;1′=60″;1直角=90°;1平角=180 °;1周角=360° 角的大小的比较:(1)叠合法,使两个角的顶点及一边重合,另一边在重合边的同旁进行比较;(2)度量法,分别用量角器测量两个角的大小,再进行比较。角的平分线:从一个角的顶点出发,把这个角分成相等的两个角的射线,叫做这个角的平分线。互余与互补:余角概念:如果两个角的和等于直角,就说这两个角互为余角,即其中一个是另一个的余角;补角概念:如果两个角的和等于平角,就说这两个角互为补角,即其中一个是另一个的补角;性质:等角的余角相等,等角的补角相等。时针和分针所成的角度:钟表一周为360°,每一个大格为30°,每一个小格为6°.(每小时,时针转过30°,即一个大格,分针转过360°,即一周;每分钟,分针转过6°即一个小格)真题演练 一、单选题1.如图,直线,交于点.射线平分,若,则等于( )A. B. C. D.【答案】D【分析】根据已知条件先计算∠COE=∠BOE=35°,再根据平角得出∠AOE=∠AOC+∠COE即可【详解】解:∵∠BOC=70°,OE平分∠BOC,∴∠COE=∠BOE=35°,∠AOC=110°∴∠AOE=∠AOC+∠COE=35°+110°=145°故选:D2.下列图形中,是圆锥侧面展开图的是( )A.三角形 B.圆 C.扇形 D.矩形【答案】C【分析】根据题意可得几何体是圆锥,圆锥的底面是一个圆面,侧面是曲面,圆锥的侧面展开图是扇形.【详解】解:圆锥的侧面展开图是扇形.
故选C.3.如图,直线,平分,,则的度数是( )A. B.C. D.【答案】C【分析】根据邻补角求出,由平分可知,根据得到.【详解】解:∵,,∴,∵平分,∴,∵,∴,故选:C.4.如图是某几何体的表而展开图,则这个几何体是( )A.正三棱柱 B.正方体 C.圆柱 D.圆锥【答案】A【分析】根据空间想象将展开图还原即可【详解】解:是正三棱柱的展开图故选:A5.一副三角板如图放置,斜边互相平行,且每个三角板的直角顶点都在另一个三角板的斜边上,在图中所标记的角中,与相等的角是( )A. B. C. D.【答案】A【分析】根据平行线的性质和三角形外角的性质,三角板的特点即可求出各角的度数,即可求解.【详解】解:由三角板的特点得∠2=45°,∠4=30°,∠5=60°,∵AB∥CD,∴∠1=∠2=45°,∴∠3=∠1+∠4=75°,∴与相等的角是∠2.故选:A6.某个几何体的展开图如图所示,该几何体是( )A.三棱柱 B.三棱锥 C.长方体 D.圆柱【答案】A【分析】由平面图形的折叠及立体图形的表面展开图的特点解题.【详解】解:三个长方形和两个等腰三角形折叠后,能围成的几何体是三棱柱.故选A.7.如图,在的方格纸上,记,,,则( ) A. B. C. D.【答案】C【分析】根据题意作GM∥EF,BN∥GH,根据平行线的性质即可作出判断这三个角的大上关系.【详解】解:如图所示,过点G,B分别作GM∥EF,BN∥GH,设EF与GH相交 于点P,BN与DG相交于点Q.∵GH∥CE,∴∠GPF=∠,∵GM∥EF,∴∠MGP=∠GPF=,∵∠DGP>∠MGP,∴.同理可证得:>∴.故选C. 8.如图,将一块含有30°的直角三角板的顶点放在直尺的一边上,若∠1=48°,那么∠2的度数是( )A.48° B.78° C.92° D.102°【答案】D【分析】直接利用已知角的度数结合平行线的性质得出答案.【详解】解:如图:∵将一块含有30°的直角三角板的顶点放在直尺的一边上,∠1=48°,∴∠2=∠3=180°﹣48°﹣30°=102°故选D.9.从图1的正方体上截去一个三棱锥,得到一个几何体,如图2.从正面看图2的几何体,得到的平面图形是( )A. B.C. D.【答案】D【分析】根据从正面看是两个直角三角形,即可得出答案.【详解】从正面看图2的几何体,看到的平面图形是两个直角三角形.故选D.10.如图,用量角器度量,可以读出的度数为( )A. B. C. D.【答案】C【分析】根据量角器的使用方法结合图形解答即可.【详解】解:∵OA指向O刻度,OB指向120°∴由图形所示,∠AOB的度数为120°,故选:C.二、填空题11.将面积为225cm2的正方形硬纸片围成圆柱的侧面,则此圆柱的底面直径为______cm(结果保留π).【答案】【分析】由圆柱的侧面展开图的特点可知正方形的边长即为圆柱的底面圆的周长,再由圆柱的底面直径=底面周长÷π解答即可.【详解】解:由面积为225cm2的正方形可知正方形的边长==15cm,即为围成的圆柱底面圆的周长,所以用这硬纸片围成圆柱的侧面的直径=cm,故答案为:.12.在数学课上,老师提出如下问题:尺规作图:过直线外一点作已知直线的平行线.已知:直线l及其外一点A.求作:l的平行线,使它经过点A. 小云的作法如下:(1)在直线l上任取一点B;(2)以B为圆心,BA长为半径作弧,交直线l于点C;(3)分别以A、C为圆心,BA长为半径作弧,两弧相交于点D;(4)作直线AD.直线AD即为所求.小云作图的依据是_______________________________.【答案】四条边相等的四边形为菱形,菱形的对边平行.【分析】利用作法可判定四边形ABCD为菱形,然后根据菱形的性质得到AD与l平行.【详解】解:由作法得:BA=BC=AD=CD,所以四边形ABCD为菱形,所以AD∥BC.故答案为四条边相等的四边形为菱形,菱形的对边平行.13.如图所示的网格是正方形网格,是网格线的交点,则与的大小关系为:_______(填“>”,“=”或“<”).【答案】<【分析】在网格中构建和∠ACB一样大的角,比较即可.【详解】解:如图所示:∠DBC=∠ACB=45°,AB在∠DBC内部,所以,∠ABC<∠ACB,故答案为:<.14.如图是某个几何体的展开图,写出该几何体的名称__________.【答案】圆柱【分析】根据几何体的平面展开图的特征进行识别.【详解】观察几何体的展开图可知,该几何体是圆柱.故答案为:圆柱.15.如图所示的网格式正方形网格,∠ABC________∠DEF(填“>”,“=”或“<”) 【答案】>【分析】根据角在网格中的位置,即可判定其大小.【详解】根据题意,得∴,故答案为:>.三、解答题16.已知C为线段AB中点,∠ACM=α.Q为线段BC上一动点(不与点B重合),点P在射线CM上,连接PA,PQ,记BQ=kCP.(1)若α=60°,k=1,①如图1,当Q为BC中点时,求∠PAC的度数;②直接写出PA、PQ的数量关系;(2)如图2,当α=45°时.探究是否存在常数k,使得②中的结论仍成立?若存在,写出k的值并证明;若不存在,请说明理由.【答案】(1)①详见解析;②PA=PQ.(2)存在,使得②中的结论成立.【分析】(1)①如图1,作辅助线,构建等边三角形,证明△ADC为等边三角形.根据等边三角形三线合一可得∠PAC=∠PAD=30°;②根据①中得结论:∠PAC=∠PQC=30°,则PA=PQ;(2)存在k=,如图2,作辅助线,构建全等三角形,证明△PAD≌△PQC(SAS).可得结论.【详解】解:(1)①如图1,在CM上取点D,使得CD=CA,连接AD,∵∠ACM=60°,∴△ADC为等边三角形.∴∠DAC=60°.∵C为AB的中点,Q为BC的中点,∴AC=BC=2BQ.∵BQ=CP,∴AC=BC=CD=2CP.∴AP平分∠DAC.∴∠PAC=∠PAD=30°.②∵△ADC是等边三角形,∴∠ACP=60°,∵PC=CQ,∴∠PQC=∠CPQ=30°,∴∠PAC=∠PQC=30°,∴PA=PQ;(2)存在,使得②中的结论成立.证明:过点P作PC的垂线交AC于点D.∵∠ACM=45°,∴∠PDC=∠PCD=45°.∴PC=PD,∠PDA=∠PCQ=135°.∵,,∴CD=BQ.∵AC=BC,∴AD=CQ.∴△PAD≌△PQC(SAS).∴PA=PQ.17.如图,四边形是矩形,点E是边上一点,. (1)求证:;(2)F为延长线上一点,满足,连接交于点G.若,求的长.【答案】(1)证明见解析 ;(2) .【分析】(1)由矩形的性质和垂直的定义,得到,,即可得到结论成立;(2)由相似三角形的性质和矩形的性质,求出,,再证明,再利用相似三角形的性质,即可求出的长.【详解】(1)证明:∵四边形是矩形,∴.∴.∵,∴.∴.∴.∴. (2)解:∵由(1),∴.∵矩形中,,∴.∴.∵,∴.∴.∵,∴.∴,即.∴.18.如图,在正方形ABCD中,F为BC为边上的定点,E、G分别是AB、CD边上的动点,AF和EG交于点H且AF⊥EG.(1)求证:AF=EG;(2)若AB=6,BF=2.①若BE=3,求AG的长;②连结AG、EF,求AG+EF的最小值.【答案】(1)见解析;(2)①;②【分析】(1)过点G作GM∥AD交AB于点M,则可得AD=MG,然后证明△GME≌△ABF即可;(2)①过点G作GM∥AD交AB于点M,连接AG,由(1)可得EM=BF=2,从而可求得AM,在Rt△AMG中由勾股定理即可求得AG的长;②过点F作FP∥EG,FP=EG,连接AP,则易得GP=EF,当A、G、P三点共线时,AG+EF最小,在Rt△AFP中由勾股定理即可求得AP的长即可.【详解】(1)过点G作GM∥AD交AB于点M∵四边形ABCD是正方形∴∠BAD=∠B=90゜,AB∥CD,AD=AB∴∠EMG=∠BAD=∠B=90゜∵AB∥CD,GM∥AD∴四边形AMGD是平行四边形∵∠BAD=90゜∴四边形AMGD是矩形∴MG=AD∴MG=AB∵AF⊥EG∴∠AEH+∠EAH=90゜∵∠EAH+∠AFB=90゜∴∠AEH=∠AFB在△GME和△ABF中 ∴△GME≌△ABF(AAS)∴AF=EG(2)①过点G作GM∥AD交AB于点M,连接AG,如图由(1)知,△GME≌△ABF∴EM=BF=2∵AB=6,BE=3∴AE=AB-BE=3∴AM=AE-EM=1在Rt△AMG中,GM=AD=6,由勾股定理得: ②过点F作FP∥EG,FP=EG,连接AP,如图则四边形EFPG是平行四边形∴GP=EF∵AG+GP≥GP∴当A、G、P三点共线时,AG+EF=AG+GP最小,最小值为线段AP的长∵AF⊥EG,FP∥EG∴FP⊥AF在Rt△ABF中,由勾股定理得∵AF=EG,EG=FP∴FP=AF= 在Rt△AFP中,由勾股定理得 所以AG+EF的最小值为.
相关试卷
这是一份考点05因式分解(解析版)-2022年数学中考一轮复习考点透析(北京版),共11页。试卷主要包含了因式分解意义,提公因式法,运用公式法,十字相乘法,因式分解的应用等内容,欢迎下载使用。
这是一份考点04整式运算(解析版)-2022年数学中考一轮复习考点透析(北京版),共11页。试卷主要包含了单项式及多项式,整式混合运算,幂的运算,完全平方公式及其几何背景,平方差公式及其几何背景等内容,欢迎下载使用。
这是一份考点02实数运算(解析版)-2022年数学中考一轮复习考点透析(北京版),共11页。试卷主要包含了平方根,算术平方根,立方根,平方根和立方根的性质,比大,比小的整数是,下列命题中,真命题是,下列实数中,在2和3之间的是等内容,欢迎下载使用。

