人教版 (2019)必修2《遗传与进化》第3节 伴性遗传同步测试题
展开题组一 伴性遗传与人类红绿色盲
1.下列关于性别决定与伴性遗传的叙述,正确的是( )
A.人类位于X和Y染色体上的所有基因的遗传都属于伴性遗传
B.人类的性别取决于精子的类型,故性别决定时间为男性生殖细胞减数分裂产生精子时
C.性染色体同型的个体是雌性,性染色体异型的是雄性
D.各种生物的染色体均包括常染色体和性染色体两类
A [根据伴性遗传的定义可知,位于性染色体上的基因的遗传都属于伴性遗传,A正确;人类的性别决定于受精过程,若含X染色体的精子参与受精,产生的个体则为雌性,若含Y染色体的精子参与受精,产生的个体则为雄性,B错误;ZW型性别决定的生物中,雌性的性染色体组成为ZW(异型),雄性的性染色体组成为ZZ(同型),C错误;并非所有的生物都具有性染色体,如雌雄同株的植物就没有性染色体,D错误。]
2.某女性是红绿色盲患者,下列说法正确的是 ( )
A.该女性一定遗传了其祖父的色盲基因
B.该女性一定遗传了其外祖父的色盲基因
C.该女性一定遗传了其外祖母的色盲基因
D.该女性一定遗传了其祖母的色盲基因
D [该女性的色盲基因一个来自其父亲,父亲的色盲基因只能来自祖母,Y染色体来自祖父,故不能遗传祖父的色盲基因,故A错误,D正确;另一个来自母亲,母亲的这个色盲基因可能来自外祖父,也可能来自外祖母,故B、C错误。]
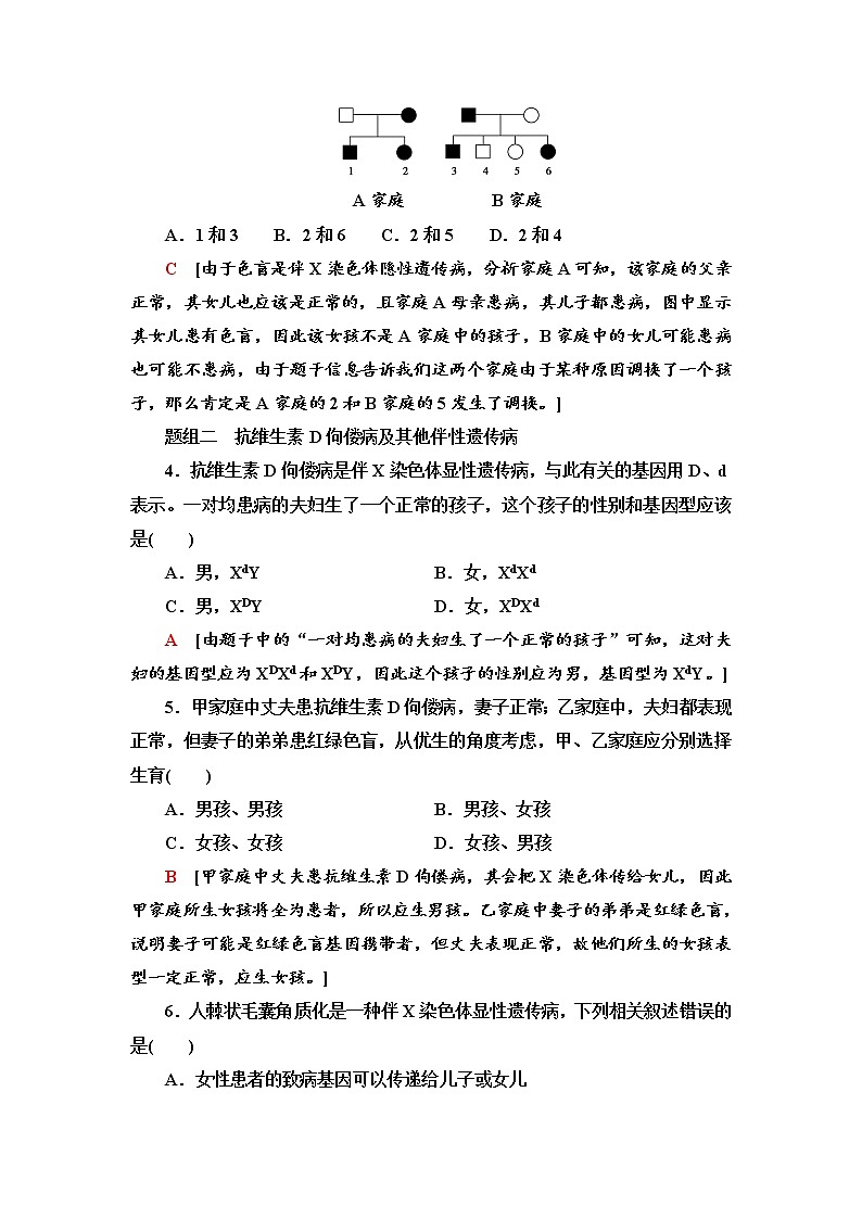
3.如图是A、B两个家庭的色盲遗传系谱图,A家庭的母亲是色盲患者,这两个家庭由于某种原因调换了一个孩子,请确定调换的两个孩子是( )
A家庭 B家庭
A.1和3 B.2和6 C.2和5 D.2和4
C [由于色盲是伴X染色体隐性遗传病,分析家庭A可知,该家庭的父亲正常,其女儿也应该是正常的,且家庭A母亲患病,其儿子都患病,图中显示其女儿患有色盲,因此该女孩不是A家庭中的孩子,B家庭中的女儿可能患病也可能不患病,由于题干信息告诉我们这两个家庭由于某种原因调换了一个孩子,那么肯定是A家庭的2和B家庭的5发生了调换。]
题组二 抗维生素D佝偻病及其他伴性遗传病
4.抗维生素D佝偻病是伴X染色体显性遗传病,与此有关的基因用D、d表示。一对均患病的夫妇生了一个正常的孩子,这个孩子的性别和基因型应该是( )
A.男,XdYB.女,XdXd
C.男,XDYD.女,XDXd
A [由题干中的“一对均患病的夫妇生了一个正常的孩子”可知,这对夫妇的基因型应为XDXd和XDY,因此这个孩子的性别应为男,基因型为XdY。]
5.甲家庭中丈夫患抗维生素D佝偻病,妻子正常;乙家庭中,夫妇都表现正常,但妻子的弟弟患红绿色盲,从优生的角度考虑,甲、乙家庭应分别选择生育( )
A.男孩、男孩B.男孩、女孩
C.女孩、女孩D.女孩、男孩
B [甲家庭中丈夫患抗维生素D佝偻病,其会把X染色体传给女儿,因此甲家庭所生女孩将全为患者,所以应生男孩。乙家庭中妻子的弟弟是红绿色盲,说明妻子可能是红绿色盲基因携带者,但丈夫表现正常,故他们所生的女孩表型一定正常,应生女孩。]
6.人棘状毛囊角质化是一种伴X染色体显性遗传病,下列相关叙述错误的是( )
A.女性患者的致病基因可以传递给儿子或女儿
B.男性患者的致病基因可以传递给儿子或女儿
C.女性患者与正常男性结婚可能生出正常女儿
D.正常男性和正常女性结婚一般不会生出患病孩子
B [儿子的X染色体和女儿的一条X染色体都可来自母亲,因此女性患者的致病基因可以传递给儿子或女儿,A正确;男性患者的致病基因只传递给女儿,B错误;女性患者(若为XDXd)与正常男性(XdY)结婚后可以生出XdXd正常的女儿,C正确;正常男性(XdY)和正常女性(XdXd)结婚,后代一般不会生出患病的孩子,D正确。]
7.两遗传系谱图,最可能的遗传病分别是( )
甲图 乙图
A.常染色体显性遗传、X染色体显性遗传
B.常染色体显性遗传、X染色体隐性遗传
C.伴Y遗传、X染色体显性遗传
D.伴Y遗传、X染色体隐性遗传
C [甲图中男性患者的父亲和儿子全部患病,该病为伴Y遗传;乙图中父亲为患者,其女儿全部患病,因此为X染色体显性遗传,故选C。]
题组三 伴性遗传理论在实践中的应用
8.家猫体色由X染色体上一对等位基因B、b控制,只含基因B的个体为黑猫,只含基因b的个体为黄猫,其他个体为玳瑁猫,下列说法正确的是( )
A.玳瑁猫互交的后代中有25%雄性黄猫
B.玳瑁猫与黄猫的杂交后代中玳瑁猫占50%
C.为持续高效地繁育玳瑁猫,应逐代淘汰其他体色的猫
D.只有用黑猫和黄猫杂交,才能获得最大比例的玳瑁猫
D [由题意可知,玳瑁猫的基因型为XBXb,不能互交,A项错误;玳瑁猫(XBXb)与黄猫(XbY)杂交,后代中玳瑁猫占25%,B项错误;只有雌性有玳瑁猫,若淘汰其他体色的猫,则玳瑁猫无法繁育,C项错误;用黑色雌猫(XBXB)和黄色雄猫(XbY)杂交或者用黄色雌猫(XbXb)和黑色雄猫(XBY)杂交都可得到最大比例的玳瑁猫,其所占比例均为1/2,D项正确。]
9.鸟类的性别是由Z和W两条性染色体不同的组合形式决定的,家鸡的羽毛芦花(B)对非芦花(b)为显性,这对基因只位于Z染色体上。请设计一个杂交组合,单就毛色便能辨别出雏鸡的雌雄( )
A.芦花雌鸡×非芦花雄鸡
B.芦花雌鸡×芦花雄鸡
C.非芦花雌鸡×芦花雄鸡
D.非芦花雌鸡×非芦花雄鸡
A [鸟类性别决定特点应当为雄性性染色体组成是ZZ,雌性性染色体组成是ZW。要使后代不同性别的个体表现为两种不同的性状,则亲代中的雄鸡必为纯合子,即基因型为ZBZB(芦花)或ZbZb(非芦花),若为前者,则后代所有个体均表现为显性性状,不符合题意,故只能为后者,则雌鸡的基因型只能为ZBW(芦花)。]
10.青蛙为XY型性别决定生物,在实验条件下一组雄性蝌蚪用含适量黄体酮的饲料饲喂,变成了能生育的雌蛙,若该蛙与正常雄蛙交配,则其子代中雌雄比例是(YY受精卵不能存活)( )
A.1∶2 B.2∶1 C.0∶1 D.1∶0
A [黄体酮不会改变雄性蝌蚪的性染色体,XY雌蛙与正常雄蛙(XY)交配,所得后代中XX∶XY∶YY=1∶2∶1,由于YY受精卵不能存活,所以后代中雌雄比例是1∶2。]
11.下图为甲病(A、a)和乙病(B、b)的遗传系谱图,其中乙病为伴性遗传病,请回答下列问题:
(1)甲病属于________,乙病属于________。
A.常染色体显性遗传病
B.常染色体隐性遗传病
C.伴X染色体显性遗传病
D.伴X染色体隐性遗传病
E.伴Y染色体遗传病
(2)Ⅱ5为纯合体的概率是________,Ⅱ6的基因型为________,Ⅲ13的致病基因来自________。
(3)假如Ⅲ10和Ⅲ13结婚,生育的孩子患甲病的概率是________,患乙病的概率是________,不患病的概率是________。
[解析] (1)对于甲病来说,Ⅱ3和Ⅱ4两个患病的个体生出了正常的孩子,由此可见甲病是由显性基因控制的。再根据Ⅱ3(患病的父亲)生出正常的女儿Ⅲ9,可知甲病属于常染色体显性遗传病。依据题干中信息已知乙病为伴性遗传病和系谱图中Ⅱ7患病而Ⅰ1和Ⅰ2均不患乙病,可判断出乙病属于伴X染色体隐性遗传病。
(2)从乙病看:由Ⅱ5和Ⅱ6均为正常个体,可以推知Ⅰ1和Ⅰ2的基因型分别为XBXb和XBY,那么Ⅱ5的基因型为XBXb或XBXB,Ⅱ6的基因型为XBY;从甲病看:Ⅱ5和Ⅱ6均为正常个体,因而,两者的基因型都为aa。综合来看Ⅱ5的基因型为aaXBXb或aaXBXB,Ⅱ6的基因型为aaXBY,所以Ⅱ5为纯合体的概率是1/2。Ⅲ13的致病基因来自Ⅱ8。
(3)从甲病看:Ⅲ10的基因型为1/3AA或2/3Aa;Ⅲ13的基因型为aa,因此,两人婚配后生育的孩子不患甲病的概率为(1/2)×(2/3)=1/3,故生育的孩子患甲病的概率是2/3。从乙病看:Ⅱ4的基因型为XBXb或XBXB,Ⅱ3的基因型为XBY,那么Ⅲ10的基因型为1/4XBXb或3/4XBXB;Ⅲ13的基因型是XbY,因此,两人婚配后生出患有乙病孩子的概率为(1/4)×(1/2)=1/8,生育的孩子不患乙病的概率是7/8。综合上述分析可知,假如Ⅲ10和Ⅲ13结婚,生育的孩子不患病的概率是(1/3)×(7/8)=7/24。
[答案] (1)A D (2)1/2 aaXBY Ⅱ8 (3)2/3 1/8 7/24
12.某种高等植物的性别决定类型为XY型。该植物有宽叶和窄叶两种叶形,宽叶对窄叶为显性。控制这对相对性状的基因(B、b)位于X染色体上,含有基因b的花粉不育。下列叙述错误的是( )
A.窄叶性状只能出现在雄株中,不可能出现在雌株中
B.宽叶雌株与宽叶雄株杂交,子代中可能出现窄叶雄株
C.宽叶雌株与窄叶雄株杂交,子代中既有雌株又有雄株
D.若亲本杂交后子代雄株均为宽叶,则亲本雌株是纯合子
C [该高等植物的性别决定方式是XY型,雌性个体的两条性染色体是同型的(XX),雄性个体的两条性染色体是异型的(XY)。控制宽叶和窄叶的基因位于X染色体上,宽叶对窄叶为显性,含基因b的花粉不育,可推出不存在窄叶雌株(XbXb),A正确。宽叶雌株中有纯合子与杂合子,杂合宽叶雌株作母本时,子代雄株可为宽叶,也可为窄叶;纯合宽叶雌株作母本时,子代雄株全为宽叶,B、D正确。当窄叶雄株作父本时,由于含基因b的花粉不育,故后代只有雄性个体,C错误。]
13.人的X染色体和Y染色体大小、形态不完全相同,但存在同源区段(Ⅱ)和非同源区段(Ⅰ、Ⅲ),如图所示。下列有关叙述错误的是( )
A.若某病是由位于非同源区段Ⅲ上的致病基因控制的,则患者均为男性
B.若某病是由位于非同源区段Ⅰ上的隐性基因控制的,则患病女性的女儿一定是该病患者
C.若X、Y染色体上存在一对等位基因,则该对等位基因位于同源区段Ⅱ上
D.若某病是由位于非同源区段Ⅰ上的显性基因控制的,则男性患者的女儿一定患该病
B [若某病是由位于非同源区段Ⅲ上的致病基因控制的,即该病为伴Y染色体遗传病,则患者均为男性,A正确;若某病是由位于非同源区段Ⅰ上的隐性基因控制的,即该病为伴X染色体隐性遗传病,则患病女性的儿子一定是该病患者,而女儿可能正常,B错误;等位基因位于同源染色体的同一位置上,若X、Y染色体上存在一对等位基因,则该对等位基因位于同源区段Ⅱ上,C正确;若某病是由位于非同源区段Ⅰ上的显性基因控制的,即该病为伴X染色体显性遗传病,则男性患者的女儿一定患该病,D正确。]
14.(不定项)如图为某种遗传病的遗传系谱图,其中Ⅱ3、Ⅱ7均带有致病基因。相关判断正确的是( )
A.该病为常染色体隐性遗传病
B.Ⅱ4、Ⅱ6为杂合子的概率均为2/3
C.Ⅱ3、Ⅱ4再生一个孩子,患病的概率为1/6
D.Ⅲ8产生的配子中携带致病基因的概率为1/4
AC [6号和7号正常,生出患病孩子9号,又因7号带有致病基因,故该病为常染色体隐性遗传病,A项正确;设相关基因用A、a表示,Ⅱ4的基因型及概率为1/3 AA、2/3 Aa,Ⅱ6基因型为Aa,B项错误;Ⅱ3基因型为Aa,Ⅱ4的基因型及概率为1/3 AA、2/3 Aa,他们再生一个孩子,患病的概率为2/3×1/4=1/6,C项正确;Ⅱ3基因型为Aa,Ⅱ4的基因型及概率为1/3 AA、2/3 Aa,Ⅲ8的基因型及概率为2/5 AA、3/5 Aa,产生的配子中携带致病基因的概率为3/5×1/2=3/10,D项错误。]
15.(不定项)小鼠的尾弯曲对尾正常为显性,受一对等位基因(A、a)控制。现用自然种群中的一只尾弯曲小鼠和一只尾正常小鼠杂交,子代表型及比例为尾弯曲∶尾正常=2∶1。研究表明:出现这一结果的原因是某种性别的个体为某种基因型时,在胚胎阶段就会死亡。下列有关说法正确的是( )
A.控制尾弯曲和尾正常的基因可位于X染色体上
B.控制尾弯曲和尾正常的基因可位于常染色体上
C.这对亲本小鼠的基因型可能为XAXa和XaY
D.分析致死个体的性别和基因型时,可提出合理的假设只有2种
ABC [分析致死个体的性别和基因型时,可提出合理的假设有4种,即控制尾弯曲和尾正常的基因可位于X染色体上,雌性隐性纯合致死;控制尾弯曲和尾正常的基因可位于X染色体上,雄性隐性致死;控制尾弯曲和尾正常的基因可位于常染色体上,雌性隐性纯合致死;控制尾弯曲和尾正常的基因可位于常染色体上,雄性隐性纯合致死,D错误。]
16.凤尾鱼的性别决定方式为XY型,其尾部纹路有马赛克状和点状两种表型(相关基因用B、b表示)。现让雌鱼甲与雄鱼乙、丙分别杂交,子代的表型及比例如表所示。请回答下列问题(不考虑X、Y染色体的同源区段):
(1)由杂交1可判断基因B、b位于________染色体上。只根据杂交2,________(填“能”或“不能”)作出此判断,原因是____________________
____________________________________________________。
(2)马赛克状和点状两种表型中,显性性状为________,乙鱼和丙鱼的基因型分别是________。
(3)分别从杂交1和杂交2的子代中任取一条马赛克状雌鱼,两者基因型相同的概率为________。
(4)若取杂交2的子代中点状雌鱼与马赛克状雄鱼杂交,则子代表型及比例为_______________________________________________________________。
[解析] (1)杂交1子代中只有雄性个体的尾部纹路为点状,说明该对性状与性别相关联,即基因B、b位于X染色体上;杂交2的子代中没有体现出性状与性别相关联的特点,无法确定基因是否位于X染色体上。(2)在杂交1的后代中,雌性均为马赛克状,雄性有马赛克状和点状两种表型,由此可说明马赛克状为显性性状,亲本甲(雌性)的基因型为XBXb,乙(雄性)的基因型为XBY,再由杂交2的后代表型可知,丙(雄性)的基因型为XbY。(3)杂交1子代中马赛克雌鱼的基因型及概率是1/2XBXB、1/2XBXb,杂交2子代中马赛克雌鱼的基因型为XBXb,两者基因型相同的概率为1/2。(4)杂交2子代中点状雌鱼(XbXb)与马赛克状雄鱼(XBY)杂交,子代表型及比例为马赛克状雌鱼(XBXb)∶点状雄鱼(XbY)=1∶1。
[答案] (1)X 不能 若B、b基因位于常染色体上,基因型为Bb与bb的个体杂交也会出现表中表型及比例 (2)马赛克状 XBY、XbY(顺序不能颠倒) (3)1/2 (4)马赛克状雌鱼∶点状雄鱼=1∶1
忽略ZW型生物性别特点和遗传特点
17.某种鸟(性别决定方式为ZW型)的眼色有红色和褐色两种,受两对独立遗传的基因(A、a和B、b)控制,已知A、a位于常染色体上;甲、乙是两个纯合品种,且均为红眼。
P 甲×乙♀
↓
F1 雌雄均为褐色眼
↓
F2 褐眼∶红眼=9∶7,共12种基因型
(1)在该种鸟中,基因A、a和基因B、b的遗传遵循________定律。
(2)当受精卵中________________________时,个体眼色表现为褐眼;当受精卵中______________________时,个体眼色表现为红眼。
(3)某同学针对上述情况提出“B、b只位于Z染色体上还是同时存在于Z、W染色体上”的疑问,于是设计了一个实验进行判断。(可选择的个体都为纯合体,雄性个体中不含基因B。)
实验方案:____________________。
实验结果及结论:
若子代________________,说明B、b位于Z染色体上。
若子代________________,说明B、b同时存在于Z、W染色体上。
[解析] (1)根据F2共有12种基因型可推知B、b位于性染色体上,故基因A、a和基因B、b的遗传遵循基因自由组合定律。(2)根据F2表型及比例可推知,同时含有两种显性基因的个体表现为褐眼,只含有一种显性基因及不含有显性基因的个体表现为红眼。(3)题干提示可供选择的个体都是纯合品种,选择的个体中只有雌性性染色体上含有显性基因时才会使两种可能情况下的子代表型不同,故选择红眼雄鸟(基因型为aaZbZb或AAZbZb)与褐眼雌鸟(基因型为AAZBW或AAZBWB)交配,如果B、b位于Z染色体上,则亲本的基因型为aaZbZb或AAZbZb、AAZBW,子代雄鸟表现为褐眼(AaZBZb或AAZBZb),雌鸟表现为红眼(AaZbW或AAZbW);如果B、b同时存在于Z、W染色体上,则亲本的基因型为aaZbZb或AAZbZb、AAZBWB,子代雄鸟表现为褐眼(AaZBZb或AAZBZb),子代雌鸟也表现为褐眼(AaZb WB或AAZbWB)。
[答案] (1)基因自由组合 (2)同时含有A、B(同时含有两种显性基因) 只含有一种显性基因、不含有显性基因(或不同时含有两种显性基因,答案合理即可) (3)选择红眼雄鸟与褐眼雌鸟交配 雄鸟都为褐眼、雌鸟都为红眼 都为褐眼
杂交1:
甲×乙
马赛克状♀
马赛克状
点状
2
1
1
杂交2:
甲×丙
马赛克状♀
点状♀
马赛克状
点状
1
1
1
1
人教版 (2019)必修2《遗传与进化》第3节 伴性遗传优秀同步达标检测题: 这是一份人教版 (2019)必修2《遗传与进化》第3节 伴性遗传优秀同步达标检测题,文件包含同步讲义高中生物人教版2019必修第二册--23《伴性遗传》讲义学生版docx、同步讲义高中生物人教版2019必修第二册--23《伴性遗传》讲义教师版docx等2份试卷配套教学资源,其中试卷共55页, 欢迎下载使用。
生物第2章 基因和染色体的关系第3节 伴性遗传优秀课时作业: 这是一份生物第2章 基因和染色体的关系第3节 伴性遗传优秀课时作业,文件包含新教材精创23伴性遗传练习1解析版docx、新教材精创23伴性遗传练习1原卷版docx等2份试卷配套教学资源,其中试卷共15页, 欢迎下载使用。
人教版 (2019)必修2《遗传与进化》第3节 伴性遗传练习题: 这是一份人教版 (2019)必修2《遗传与进化》第3节 伴性遗传练习题,共7页。试卷主要包含了单选题,综合题等内容,欢迎下载使用。

