- 第2.3课 物质进出细胞的运输方式-2021-2022学年高一生物课后培优练(苏教版2019必修1) 试卷 0 次下载
- 第二章 细胞的结构和生命活动 单元检测-2021-2022学年高一生物课后培优练(苏教版2019必修1) 试卷 0 次下载
- 第3.2课 光合作用——光能的捕获和转换-2021-2022学年高一生物课后培优练(苏教版2019必修1) 试卷 0 次下载
- 第3.3课 细胞呼吸——能量的转换和利用-2021-2022学年高一生物课后培优练(苏教版2019必修1) 试卷 0 次下载
- 第3.4课 影响光合作用和细胞呼吸的环境因素-2021-2022学年高一生物课后培优练(苏教版2019必修1) 试卷 0 次下载
苏教版 (2019)必修1《分子与细胞》第一节 生命活动需要酶和能源物质习题
展开姓名: 班级
第3.1课 生命活动需要酶和能源物质
本课重点 | (1)酶的探索过程 |
本课难点 | (2)酶的本质 |
1.细胞代谢能高效有序地进行离不开酶催化,下列对酶的叙述正确的是( )
A. 酶都是以氨基酸为原料在核糖体上合成的
B. 酶在低温和高温下活性都很低的原因相同
C. 同无机催化剂相比,酶升高活化能的作用更显著
D. 酶活性的高低可用在一定条件下,酶所催化的某一化学反应的反应速度来表示
【答案】 D
【解析】 A、绝大多数酶是蛋白质,少数是RNA,本质是RNA的酶以核糖核苷酸为原料,A错误,不符合题意;
B、高温下酶变性失活,低温下酶活性降低,但是酶不会变性失活,B错误,不符合题意;
C、酶的作用原理是降低化学反应的活化能,C错误,不符合题意;
D、酶活性的高低可以用在一定条件下,酶所催化的某一化学反应的反应速度来表示,酶的活性越高,其所催化的某一化学反应的反应速度越快,反之越慢,D正确,与题意相符。
故答案为:D。
2.ATP是细胞中非常重要的直接能源物质,下列有关说法正确的是( )
A. 因需求量很大,所以ATP在细胞中含量很多
B. 吸能反应通常伴随ATP的形成,放能反应伴随ATP的水解
C. 弱光下,叶肉细胞形成ATP的场所是细胞质基质、线粒体和叶绿体
D. ATP含有三个高能磷酸键,脱去两个磷酸基团后可作为合成DNA的原料
【答案】 C
【解析】A、ATP在细胞中含量少,通过和ADP的快速转化,满足细胞对能量的需求,A错误,不符合题意;
B、吸能反应通常伴随ATP的水解,高能磷酸键断裂,放能反应伴随ATP的生成,B错误,不符合题意;
C、弱光下,叶肉细胞可以进行呼吸作用和光合作用,所以形成ATP的场所是细胞质基质、线粒体和叶绿体,C正确,与题意相符;
D、ATP含有两个高能磷酸键,脱去两个磷酸基团后,是腺嘌呤核糖核苷酸,可以作为合成RNA的原料,D错误,不符合题意。
故答案为:C。
3.如图表示麦芽糖酶催化麦芽糖水解的模型,表示麦芽糖酶的是( )
A. a B. b C. c D. d
【答案】 A
【解析】据分析可知,a反应前后不变,表示麦芽糖酶。b是麦芽糖,c、d是麦芽糖水解的产物葡萄糖。A正确,BCD错误。
故答案为:A。
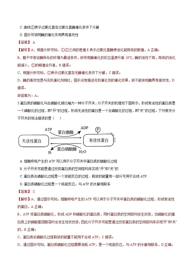
4.如图表示过氧化氢在过氧化氢酶和无酶催化条件下分解过程中的能量变化,假设酶所处的环境为最适条件,下列对于图中曲线的分析正确的是( )
A. 图中E表示过氧化氢酶使活化能降低的数值
B. 若将有过氧化氢酶催化的反应温度升高15℃,则曲线②的峰值会降低
C. 曲线①表示过氧化氢在过氧化氢酶催化条件下分解
D. 图示可说明酶的催化作用具有高效性
【答案】 A
【解析】A、根据分析可知,①②之间的差值E表示过氧化氢酶使活化能降低的数值,A正确;
B、题干中假设酶所处的环境为最适条件,故将有酶催化的反应温度升高10℃,酶的活性下降,降低的活化能减小,②的峰值会升高,B错误;
C、根据分析可知,①表示过氧化氢在无酶催化条件下分解,C错误;
D、酶的高效性是与无机催化剂相比,图示没有描述无机催化剂的催化效果,故不能体现酶具有高效性,D错误。
故答案为:A。
5.蛋白质的磷酸化与去磷酸化被比喻为一种分子开关,分子开关的机理如下图所示,形成有活性的蛋白质是一个磷酸化的过程、即“开”的过程,形成无活性的蛋白是一个去磷酸化的过程,即“关”的过程。下列有关分子开关的说法错误的是( )
A. 细胞呼吸产生的ATP可以用于分子开关中蛋白质的磷酸化过程
B. 分子开关可能是通过改变蛋白质的空间结构来实现“开”和“关”的
C. 蛋白质去磷酸化过程是一个放能反应的过程、释放的能量有一部分可用于合成ATP
D. 蛋白质磷酸化过程是一个吸能反应,与ATP的水解相联系
【答案】 C
【解析】A、通过图示可知,细胞呼吸产生的ATP可以用于分子开关中蛋白质的磷酸化过程,形成有活性的蛋白,A正确;
B、ATP将蛋白质磷酸化,形成ADP和磷酸化的蛋白质,同时蛋白质的空间结构发生改变,当磷酸化的蛋白质上的磷酸基团脱落时会发生性状改变,因此分子开关可能是通过改变蛋白质的空间结构来实现“开”和“关”的,B正确;
C、蛋白质去磷酸化过程释放的能量不能用于合成ATP,C错误;
D、通过图示可知,蛋白质磷酸化过程需要消耗ATP,是一个吸能反应,与ATP的水解相联系,D正确。
故答案为:C。
6.图中曲线表示pH对甲、乙、丙三种蛋白酶活力的影响,下列相关叙述错误的是( )
A. 甲酶和乙酶的酶活力会受pH的影响 B. pH上升至6时,甲酶失去活性
C. pH为8时,三种酶中丙酶的酶活力最大 D. 酶活力可用单位时间内底物消耗量表示
【答案】 C
【解析】A、酶的活性受PH的影响,不同酶都有最适宜PH,据图可知,甲酶和乙酶的酶活力会受pH的影响,A正确;
B、据图可知,PH为6时,甲酶的酶活力降为0,甲酶永久性失活,B正确;
C、据图可知,pH为8时,三种酶中乙酶的酶活力最大,C错误;
D、酶活力可用单位时间内底物消耗量来表示,单位时间内底物消耗量越多,说明酶活力越大,D正确。
故答案为:C。
7.下表为研究pH对过氧化氢酶影响的实验结果,相关叙述正确的是( )
缓冲液 | pH5.0 | pH6.0 | pH7.0 | pH8.0 | |
收集到气体体积(mL) | 0.5min | 6.5 | 7.6 | 8.3 | 8.0 |
10min | 9.5 | 11.3 | 12.3 | 11.6 | |
A. 该实验的因变量是缓冲液的pH
B. 实验时需将新鲜肝脏研磨液与过氧化氢混合后迅速加入pH缓冲液
C. 检测指标也可以选择产生相同体积气体所需的时间长短
D. 表中数据可说明过氧化氢酶的最适pH介于6.0~7.0之间
【答案】 C
【解析】A、该实验的因变量是收集到的气体体积,A错误;
B、反应前应先加PH缓冲液,调节PH,再将新鲜肝脏研磨液与过氧化氢混合,B错误;
C、检测指标也可以选择产生相同体积气体所需的时间长短,产生相同体积气体所需时间越短,酶活性越高,C正确;
D、表中数据可以看出PH等于7时收集到的气体最多,所以氧化氢酶的最适pH介于6.0~8.0之间,D错误。
故答案为:C。
8.如图表示生物体内发生的两个化学反应,图中①②③④表示相应的化学键。下列相关说法正确的是( )
A. 进行图示的水解过程,③和④化学键均断裂
B. 图中酶1和酶2的化学本质相同,但是二者的功能不同
C. 细胞中的吸能反应一般与ATP的合成反应相联系
D. ATP与ADP相互转化的能量供应机制只发生在真核细胞内
【答案】 B
【解析】A、ATP分子水解时,远离腺苷的高能磷酸键即图中所示的化学键④最易断裂,A错误;
B、图中酶1和酶2的化学本质相同都为蛋白质,但酶1为水解酶,酶2为合成酶,B正确;
C、细胞中的吸能反应一般与ATP的水解反应相联,放能反应一般与ATP的合成反应相联系,C错误;
D、ATP和ADP相互转化的能量供应机制,是生物界的共性,D错误。
故答案为:B。
9.酶催化活性随温度变化的图像是(注:υ为反应速率,τ为反应温度)d( )
A. B.
C. D.
【答案】 D
【解析】当温度较低是,酶活性较低,随着温度升高,酶活性随之升高,当达到最适温度时,酶活性最大,超过最适温度,酶活性随着温度升高而降低,达到一定高温时酶失活。A、B、C不符合题意。
故答案为:D。
10.核酶是一类具有催化功能的单链RNA分子,可降解特定的mRNA序列。下列关于核酶的叙述,正确的是( )
A. 核酶提供了反应过程所必需的活化能
B. 核酶的组成元素为C,H,O,N四种
C. 核酶的基本单位是脱氧核糖核苷酸
D. 核酶在细胞内和细胞外都能发挥作用
【答案】 D
【解析】A、酶催化作用原理是能降低化学反应的活化能,而不是提供活化能,A错误;
B、题干 核酶 是 单链RNA分子 ,组成元素为C H O N P五种,B错误;
C、题干 核酶 是 单链RNA分子,基本单位是核糖核苷酸,C错误;
D、酶发挥催化作用只要有适宜的条件在细胞内外都能发挥作用,D正确。
故答案为:D
11.ATP是驱动细胞生命活动的________。
【答案】 直接能源物质
【解析】ATP是高能化合物,是驱动细胞生命活动的直接能源物质。
12.ATP是细胞的直接能源物质,根细胞形成它时所需能量来自________(填生理过程).
【答案】 呼吸作用
【解析】解:根据试题的分析:产生ATP的生理过程:光合作用的光反应阶段产生ATP;无氧呼吸第一阶段产生ATP;有氧呼吸的三个阶段都产生ATP,对于根来说,没有叶绿体,不能进行光合作用,只能进行呼吸作用,故根细胞形成ATP时所需能量来自呼吸作用(包括无氧呼吸和有氧呼吸).
13.ATP中的“A”是由________(化学物质)组成的.
【答案】 腺嘌呤和核糖
【解析】解:ATP 的结构简式是 A﹣P~P~P,其中A代表腺苷,由腺嘌呤和核糖组成.
故答案为:腺嘌呤和核糖
14.ATP是________的英文名称缩写.
【答案】 三磷酸腺苷
【解析】解:ATP的中文名称叫三磷酸腺苷,其结构简式为A﹣P~P~P.
故答案为:三磷酸腺苷
15.完成下面的概念图.
A________ B________ C________ D________ E________ F________ .
【答案】 蛋白质;降低反应活化能;酶;高效性(专一性);专一性(高效性);ATP
【解析】解:根据图解可知,催化细胞代谢的物质C是酶;酶的作用机理B是降低反应的活化能;酶的化学本质是绝大多数是A蛋白质,少数是RNA;酶的作用特性是D高效性(或专一性)、E专一性(或高效性);为细胞直接提供能源的物质是F是ATP.
故答案为:A.蛋白质 B.降低反应活化能 C.酶D.高效性(专一性) E.专一性(高效性) F.ATP
16.表是“比较过氧化氢在不同条件下的分解”实验的相关内容.请回答:
编号 | 加入材料 | 处理方法 | 实验现象 |
1 | 2mL H2O2溶液+2滴清水 | 室温 | 无气泡 |
2 | 2mL H2O2溶液+2滴清水 | 90℃水浴 | 少量气泡,带火星的卫生香不复燃 |
3 | 2mL H2O2溶液+2滴质量分数为3.5%FeCl3溶液 | 室温 | 较多气泡,带火星的卫生香复燃 |
4 | 2mL H2O2溶液+2滴肝脏研磨液 | 室温 | 大量气泡,带火星的卫生香猛烈复燃 |
(1)该实验中,实验组是________ (填试管编号),自变量是________ , 因变量是酶的催化活性.
(2)比较1 号和2 号试管,你得出的结论是________ . 比较3号和4号试管,你得出的结论是________
(3)某同学按照表中方法做了这个实验,结果试管3和实验4的现象刚好相反,你认为实验失败的原因最可能是:________ .
(4)如果图表示温度对酶的催化效率的影响,请据图回答:曲线中的AB 段表明在温度低于40℃时,酶的活性随温度升高而增强,则曲线中的BC 段表明________ .
【答案】 2、3、4;温度和加入试剂等反应条件;加热能提高过氧化氢分解反应的速率;过氧化氢酶比Fe3+的催化效率高得多;肝脏研磨液不新鲜;在温度高于40℃时,酶的活性随温度升高而下降
【解析】(1)该实验中,第一组是过氧化氢在自然条件下生物分解,是空白对照组,2、3、4组分别是温度90度、滴加氯化铁溶液、滴加肝脏研磨液对过氧化氢分解速率的影响,实验组是2、3、4,自变量是温度和加入试剂等反应条件.
(2)1 号和2 号试管的变量是温度,比较1 号和2 号试管,得出的结论是加热能提高过氧化氢分解反应的速率,3号和4号试管的变量是添加的催化剂的种类不同,比较3号和4号试管,得出的结论是:过氧化氢酶比Fe3+的催化效率高得多.
(3)某同学按照表中方法做了这个实验,结果试管3和实验4的现象刚好相反,可能的原因是:肝脏研磨液不新鲜,过氧化氢酶被微生物分解.
(4)B是最适宜温度,酶的催化效率最大,在温度高于40℃时,即在BC温度范围内,随温度升高,酶的催化效率降低.
故答案为:(1)2、3、4 ;温度和加入试剂等反应条件
(2)加热能提高过氧化氢分解反应的速率;过氧化氢酶比Fe3+的催化效率高得多
(3)肝脏研磨液不新鲜
(4)在温度高于40℃时,酶的活性随温度升高而下降
17.为探究NaCl和CuSO4对唾液淀粉酶活性的影响,某同学进行了实验,实验步骤和结果见表.请回答:
试管编号 实验步骤 | 1 | 2 | 3 | 4 |
1%NaCl溶液(mL) | 1 |
|
|
|
1% CuSO4溶液(mL) |
| 1 |
|
|
1% Na2SO4溶液(mL) |
|
| 1 |
|
蒸馏水(mL) |
|
|
| 1 |
pH6.8缓冲液(mL) | 1 | 1 | 1 | 1 |
1%淀粉溶液(mL) | 1 | 1 | 1 | 1 |
唾液淀粉酶溶液(mL) | 1 | 1 | 1 | 1 |
各试管放入37℃恒温水浴保温适宜时间 | ||||
取出试管,加入1%碘溶液0.1mL | ||||
观察结果 | 无色 | 深蓝色 | 浅蓝色 | |
(1)实验中加入缓冲液的作用是________ .
(2)分析实验结果可知:对酶活性有影响的离子是________ ,其中对酶活性有抑制作用的离子是________ ,对酶活性有促进作用的离子是________ .
(3)该实验中设置4号试管的目的是________;设置3号试管的目的是________ .
(4)上述实验中若用斐林试剂代替碘溶液进行检测,2和4号试管中的颜色依次是________ 、________ .根据上述实验结果,在操作过程中,保温之前不能加入斐林试剂,其原因是________ .
【答案】 维持反应液中pH的稳定;Cl﹣和Cu2+;Cu2+;Cl﹣;对照;确定Na+和SO42﹣对唾液淀粉酶催化活性是否有影响;无砖红色;浅砖红色;斐林试剂中含有Cu2+ , 其可抑制唾液淀粉酶的活性
【解析】(1)PH属于无关变量,无关变量要相同且适宜,表格中显示“pH6.8缓冲液”,就是保证各试管中PH相同且是唾液淀粉酶的适宜PH.
(2)比较实验结果,1号无色说明该试管淀粉已经完全分解,2号深蓝色说明该试管淀粉没被分解,3、4号浅蓝色说明该试管淀粉部分被分解;再比较各试管加的试剂,可知4号是对照,3号试管加的试剂对酶的活性没影响,则Cl﹣有促进作用,Cu2+有抑制作用.
(3)该实验中设置4号试管的是作为对照;设置3号试管的目的是确定Na+和SO42﹣对唾液淀粉酶活性是否有影响.
(4)如果用斐林试剂检测能分解的是砖红色,不能被分解的是斐林试剂的颜色,故从1到4应依次是深砖红色、无砖红色(蓝色)、浅砖红色、浅砖红色.在操作过程中,保温之前不能加入斐林试剂,是因为斐林试剂中有Cu2+ , 其可抑制唾液淀粉酶的活性.
故答案为:(1)维持反应液中pH的稳定
(2)Cl﹣和Cu2+;Cu2+ ;Cl﹣
(3)对照 ;确定Na+和SO42﹣对唾液淀粉酶催化活性是否有影响
(4)无砖红色;浅砖红色;斐林试剂中含有Cu2+ , 其可抑制唾液淀粉酶的活性
18.如图是细胞内ATP与ADP相互转化的示意图,据图回答:
(1)植物体内,图示左侧的能量来源于________和________ ;右侧能量用于________ , 如________ 等.
(2)动物体内,图示左侧的能量来源于________ ;右侧能量用于________ ,如________ 等.
(3)ATP在细胞内的含量________ , 但在细胞内的转化速度________ ,所以ATP的含量总是处在________ 之中,这对于保证生命活动的进行是非常重要的.
【答案】 光合作用 ;细胞呼吸;植物各项生命活动;细胞分裂;细胞呼吸;动物各项生命活动;肌肉收缩;很少;很快;动态平衡
【解析】(1)植物体内,图示左侧表示ATP的合成,能量来源于光合作用和细胞呼吸;右侧表示ATP的水解,能量用于植物各项生命活动,如细胞分裂等.
(2)动物体内,图示左侧的能量来源于细胞呼吸;右侧能量用于动物各项生命活动,如肌肉收缩等.
(3)ATP在细胞内的含量很少,但在细胞内的转化速度很快,所以ATP的含量总是处在 动态平衡之中,这对于保证生命活动的进行是非常重要的.
2024届苏教版高考生物一轮复习生命活动需要酶和能源物质作业含答案: 这是一份2024届苏教版高考生物一轮复习生命活动需要酶和能源物质作业含答案,共11页。
2020-2021学年第三章 细胞中能量的转换和利用第一节 生命活动需要酶和能源物质课后练习题: 这是一份2020-2021学年第三章 细胞中能量的转换和利用第一节 生命活动需要酶和能源物质课后练习题,共10页。试卷主要包含了下列关于酶的叙述,正确的是等内容,欢迎下载使用。
高中生物苏教版 (2019)必修1《分子与细胞》第二节 细胞——生命活动的基本单位练习: 这是一份高中生物苏教版 (2019)必修1《分子与细胞》第二节 细胞——生命活动的基本单位练习,文件包含第22课细胞生命活动的基本单位解析版-2021-2022学年高一生物课后培优练苏教版2019必修1docx、第22课细胞生命活动的基本单位原卷版-2021-2022学年高一生物课后培优练苏教版2019必修1docx等2份试卷配套教学资源,其中试卷共13页, 欢迎下载使用。

