冀教版八年级下册第十八章 数据的收集与整理综合与测试一课一练
展开
这是一份冀教版八年级下册第十八章 数据的收集与整理综合与测试一课一练,共19页。试卷主要包含了下列调查中,最适合采用全面调查等内容,欢迎下载使用。
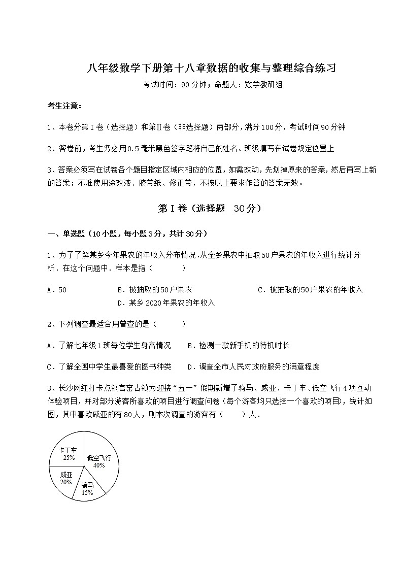
八年级数学下册第十八章数据的收集与整理综合练习 考试时间:90分钟;命题人:数学教研组考生注意:1、本卷分第I卷(选择题)和第Ⅱ卷(非选择题)两部分,满分100分,考试时间90分钟2、答卷前,考生务必用0.5毫米黑色签字笔将自己的姓名、班级填写在试卷规定位置上3、答案必须写在试卷各个题目指定区域内相应的位置,如需改动,先划掉原来的答案,然后再写上新的答案;不准使用涂改液、胶带纸、修正带,不按以上要求作答的答案无效。第I卷(选择题 30分)一、单选题(10小题,每小题3分,共计30分)1、为了了解某乡今年果农的年收入分布情况.从全乡果农中抽取50户果农的年收入进行统计分析.在这个问题中.样本是指( )A.50 B.被抽取的50户果农 C.被抽取的50户果农的年收入 D.某乡2020年果农的年收入2、下列调查最适合用普查的是( )A.了解七年级1班每位学生身高情况 B.检测一款新手机的待机时长C.了解全国中学生最喜爱的图书种类 D.调查全市人民对政府服务的满意程度3、长沙网红打卡点铜官窑古镇为迎接“五一”假期新增了骑马、威亚、卡丁车、低空飞行4项互动体验项目,并对部分游客所喜欢的项目进行调查问卷(每个游客均只选择一个喜欢的项目),统计如图,其中喜欢威亚的有80人,则本次调查的游客有( )人.A.120 B.160 C.300 D.4004、下列采用的调查方式中,不合适的是 A.了解一批灯泡的使用寿命,采用普查B.了解神舟十二号零部件的质量情况,采用普查C.了解单县中学生睡眠时间,采用抽样调查D.了解中央电视台《开学第一课》的收视率,采用抽样调查5、某电器商城统计了近五年销售的某种品牌的电冰箱销量,为了清楚地反应该品牌销量的增减变化情况,应选择使用的统计图是( )A.条形统计图 B.扇形统计图C.折线统计图 D.以上都可以6、下列调查中,适合进行全面调查的是( )A.《新闻联播》电视栏目的收视率B.全国中小学生喜欢上数学课的人数C.某班学生的身高情况D.市场上某种食品的色素含量是否符合国家标准7、下列调查中,调查方式选择不合理的是( )A.为了了解新型炮弹的杀伤半径,选择抽样调查B.为了了解某河流的水质情况,选择普查C.为了了解神舟飞船的设备零件的质量情况,选择普查D.为了了解一批袋装食品是否含有防腐剂,选择抽样调查8、下列调查中,最适合采用全面调查(普查)方式的是( )A.对兰州市初中生每天阅读时间的调查 B.对市场上大米质量情况的调查C.对华为某批次手机防水功能的调查 D.对某班学生肺活量情况的调查9、下列调查中,调查方式选择合理的是 ( )A.为了了解澧水河流域饮用水矿物质含量的情况,采用抽样调查方式B.为了保证长征运载火箭的成功发射,对其所有的零部件采用抽样调查方式C.为了了解天门山景区的每天的游客客流量,选择全面调查方式D.为了调查湖南卫视《快乐大本营》节目的收视率,采用全面调查方式10、下列调查中,最适合采用全面调查(普查)方式的是( )A.对长江忠县县城段水域污染情况的调查 B.对某校九年级一班学生身高情况的调查C.对某工厂出厂的灯泡使用寿命情况的调查 D.对某品牌上市的化妆品质量情况的调查第Ⅱ卷(非选择题 70分)二、填空题(5小题,每小题4分,共计20分)1、在调查中,考察全体对象的调查叫做________,________是指从总体中抽取一部分对象进行调查,然后根据调查数据推断全体对象的情况;要考察的全体对象称为________,其中的每一个考察对象称为________,被抽取的那些考察对象组成一个________,其数目称为________.2、目前我国中年人群中“三高”(高血压、高血脂、高血糖)现象严重,这个结论是通过______得到的(填“全面调查”或“抽样调查”).3、某市今年共有12万名考生参加中考,为了了解这12万名考生的数学成绩,从中抽取了1500名考生的数学成绩进行统计分析.在这次调查中,被抽取的1500名考生的数学成绩是______.(填“总体”,“样本”或“个体”)4、如图是某同学6次数学测验成绩的折线统计图,则该同学这6次成绩最高分与最低分的差是_________分.5、某兴趣班有A、B、C、D、E五个小组,如图是根据各小组人数分布绘制成的不完整统计图,则该班学生人数为___人.三、解答题(5小题,每小题10分,共计50分)1、要调查下面的问题,你觉得用什么调查方式比较合理?(1)调查某种灯泡的使用寿命;(2)调查你们学校七年级学生的体重;(3)调查你们班学生早餐是否有喝牛奶的习惯.2、为了了解长春市冬季的天气变化情况,热爱气象观察的小明记录了2021年11月份30天的天气情况,具体信息如下:日期最高气温最低气温天气日期最高气温最低气温天气11﹣014℃0℃多云11﹣162℃﹣2℃晴11﹣029℃3℃阴11﹣176℃﹣1℃阴11﹣0312℃2℃晴11﹣184℃﹣6℃多云11﹣0415℃﹣2℃阴11﹣190℃﹣6℃多云11﹣0515℃10℃多云11﹣200℃﹣7℃多云11﹣062℃﹣6℃多云11﹣21﹣4℃﹣9℃阴11﹣07﹣3℃﹣4℃多云11﹣22﹣8℃﹣12℃多云11﹣089℃﹣4℃多云11﹣23﹣8℃﹣15℃晴11﹣09﹣3℃﹣6℃多云11﹣24﹣7℃﹣14℃晴11﹣10﹣2℃﹣5℃小雪11﹣25﹣5℃﹣13℃多云11﹣116℃2℃多云11﹣26﹣3℃﹣13℃多云11﹣12﹣1℃﹣7℃晴11﹣270℃﹣1℃多云11﹣134℃﹣6℃多云11﹣286℃﹣4℃多云11﹣1412℃9℃阴11﹣29﹣2℃﹣7℃多云11﹣152℃﹣4℃晴11﹣30﹣4℃﹣11℃多云请你帮助小明同学把以上数据整理成统计图表.2021年11月份长春市最低气温统计表最低气温分组频数频率10℃及10℃以上 大于等于5℃小于10℃ 大于等于0℃小于5℃4 大于等于﹣5℃小于0℃90.3大于等于﹣10℃小于﹣5℃a ﹣10℃以下bm(1)补全条形统计图;(2)2021年11月份长春市最低气温统计表中a= ;b= ;m= .3、小红买某种冷饮,发现今年的单价是0.8元,而去年的单价是0.5元.老板说:“这个冷饮仅涨了0.3元,涨得不多.有的冷饮从3元涨到了4元,涨了1元呢!”听了老板的说法,你有什么想法?4、某校庆祝百年校庆,计划制作橙色、红色、蓝色、白色、黄色五种颜色的文化衫分发给学生.为此,调查了该校部分学生,以决定制作各种颜色文化衫的数量.如果你们学校搞活动也准备分发文化衫,你能开展调查,以帮助学校决定各种颜色文化衫的制作数量吗?5、在题1的问题中,(1)甲按照自己的构想实施了调查,结果如下: 小于大于或等于男生人数210164女生人数412102你能用恰当的统计图表示上述信息吗?从统计图表中你还能获得什么?(2)丁同学也按自己的构想实施了调查,结果单位:min)如下20 30 40 45 60 120 80 50 100 45 85 90 90 70 90 90 50 90 70 4050 80 45 120 90 30 35 70 40 75 90 50 100 75 40 90 100 75 80 5050 25 90 45 70 40 70 85 80 75 80 25 85 90 75 75 90 90 90 2060 90 100 50 110 150 90 50 90 80 90 10 90 80 55 90 40 55 100 30请你选择恰当的统计图表示丁同学的调查结果. -参考答案-一、单选题1、C【解析】【分析】研究某个问题时,从对象的所有观测结果中抽取一部分样品,这部分样品叫做所有观测结果的样本.【详解】解:在这个问题中,样本是指被抽取的50户果农的年收入故选:C.【点睛】本题考查样本的概念,是基础考点,掌握相关知识是解题关键.2、A【解析】【分析】由普查得到的调查结果比较准确,但所费人力、物力和时间较多,而抽样调查得到的调查结果比较近似.【详解】A.了解七年级1班每位学生身高情况,适合全面调查,故本选项符合题意;B.检测一款新手机的待机时长,适合抽样调查,故本选项不符合题意;C.了解全国中学生最喜爱的图书种类,适合抽样调查,故本选项不符合题意;D.调查全市人民对政府服务的满意程度,适合抽样调查,故本选项不符合题意.故选:A.【点睛】本题考查了抽样调查和全面调查的区别,选择普查还是抽样调查要根据所要考查的对象的特征灵活选用,一般来说,对于具有破坏性的调查、无法进行普查、普查的意义或价值不大,应选择抽样调查,对于精确度要求高的调查,事关重大的调查往往选用普查.3、D【解析】【分析】利用喜欢威亚的频数80除以喜欢威亚的频率20%,即可得到该校本次调查中,共调查了多少名游客.【详解】解:本次调查的总人数为80÷20%=400(人),故选:D.【点睛】本题考查了扇形统计图,读懂统计图,从统计图中得到必要的信息是解决问题的关键.4、A【解析】【分析】根据普查得到的调查结果比较准确,但所费人力、物力和时间较多,而抽样调查得到的调查结果比较近似解答即可.【详解】解:A、了解一批灯泡的使用寿命,采用抽样调查,本选项说法不合适,符合题意;、了解神舟十二号零部件的质量情况,采用普查,本选项说法合适,不符合题意;、了解单县中学生睡眠时间,采用抽样调查,本选项说法合适,不符合题意;、了解中央电视台《开学第一课》的收视率,采用抽样调查,本选项说法合适,不符合题意;故选:A.【点睛】本题考查的是抽样调查和全面调查,选择普查还是抽样调查要根据所要考查的对象的特征灵活选用,一般来说,对于具有破坏性的调查、无法进行普查、普查的意义或价值不大,应选择抽样调查,对于精确度要求高的调查,事关重大的调查往往选用普查.5、C【解析】【分析】由扇形统计图表示的是部分在总体中所占的百分比,但一般不能直接从图中得到具体的数据;折线统计图表示的是事物的变化情况;条形统计图能清楚地表示出每个项目的具体数目,据此可得答案.【详解】解:∵为了清楚地反应该品牌销量的增减变化情况,∴结合统计图各自的特点,应选择折线统计图.故选:C.【点睛】本题主要考查统计图的选择,根据扇形统计图、折线统计图、条形统计图各自的特点来判断.6、C【解析】【详解】解:A、“《新闻联播》电视栏目的收视率”适合进行抽样调查,则此项不符题意;B、“全国中小学生喜欢上数学课的人数” 适合进行抽样调查,则此项不符题意;C、“某班学生的身高情况”适合进行全面调查,则此项符合题意;D、“市场上某种食品的色素含量是否符合国家标准” 适合进行抽样调查,则此项不符题意;故选:C.【点睛】本题考查了全面调查与抽样调查,熟练掌握全面调查的定义(为了一定目的而对考察对象进行的全面调查,称为全面调查)和抽样调查的定义(抽样调查是指从总体中抽取样本进行调查,根据样本来估计总体的一种调查)是解题关键.7、B【解析】【分析】根据调查的不同目的来选择全面调查或抽样调查,再判断四个选项即可.【详解】解:A选项,C选项,D选项选择调查方式合理,故A选项,C选项,D选项不符合题意.B选项,为了了解某河流的水质情况,选择普查耗费人力,物力和时间较多,而选择抽样调查更加节约,且和普查的结果相差不大,故B选项符合题意.故选:B.【点睛】本题考查全面调查和抽样调查,对于具有破坏性的调查、无法进行全面调查、全面调查的意义或价值不大时,应选择抽样调查,对于精确度要求高的调查,事关重大的调查往往选用全面调查.8、D【解析】【分析】由普查得到的调查结果比较准确,但所费人力、物力和时间较多,而抽样调查得到的调查结果比较近似.【详解】解:A、对兰州市初中生每天阅读时间的调查,工作量大,不易普查;B、对市场上大米质量情况的调查,调查具有破坏性,不易普查;C、对华为某批次手机防水功能的调查,调查具有破坏性,不易普查;D、对某班学生肺活量情况的调查,人数较少,适合普查;故选:D.【点睛】本题考查了抽样调查和全面调查的区别,选择普查还是抽样调查要根据所要考查的对象的特征灵活选用,一般来说,对于具有破坏性的调查、无法进行普查、普查的意义或价值不大,应选择抽样调查,对于精确度要求高的调查,事关重大的调查往往选用普查.9、A【解析】【分析】由普查得到的调查结果比较准确,但所费人力、物力和时间较多,而抽样调查所费人力、物力和时间较少,但只能得出近似的结果判断即可.【详解】A. 为了了解澧水河流域饮用水矿物质含量的情况,适合采用抽样调查方式,符合题意;B. 为了保证长征运载火箭的成功发射,对其所有的零部件适合采用全面调查方式,该选项不符合题意;C. 为了了解天门山景区的每天的游客客流量,适合选择抽样调查方式,该选项不符合题意;D. 为了调查湖南卫视《快乐大本营》节目的收视率,适合选择抽样调查方式,该选项不符合题意.故选:A.【点睛】本题考查了抽样调查和全面调查的区别,选择普查还是抽样调查要根据所要考查的对象的特征灵活选用,一般来说,对于具有破坏性的调查、无法进行普查、普查的意义或价值不大,应选择抽样调查,对于精确度要求高的调查,事关重大的调查往往选用普查.10、B【解析】【分析】由普查得到的调查结果比较准确,但所费人力、物力和时间较多,而抽样调查得到的调查结果比较近似.【详解】解:A、对长江忠县县城段水域污染情况的调查适合抽样调查,故不符合题意;B、对某校九年级一班学生身高情况的调查适合普查,故符合题意;C、对某工厂出厂的灯泡使用寿命情况的调查适合抽样调查,故不符合题意;D、对某品牌上市的化妆品质量情况的调查适合抽样调查,故不符合题意;故选:B.【点睛】本题考查了抽样调查和全面调查的区别,解题的关键是掌握选择普查还是抽样调查要根据所要考查的对象的特征灵活选用,一般来说,对于具有破坏性的调查、无法进行普查、普查的意义或价值不大,应选择抽样调查,对于精确度要求高的调查,事关重大的调查往往选用普查.二、填空题1、 全面调查 抽样调查 总体 个体 样本 样本容量【解析】【分析】依据全面调查,抽样调查,总体,个体,样本,样本容量的定义直接解答即可【详解】解:在调查中,考察全体对象的调查叫做全面调查,从总体中抽取一部分对象进行调查,然后根据调查数据推断全体对象的情况的调查叫抽样调查,要考察的全体对象称为总体,其中的每一个考察对象称为个体,被抽取的那些考察对象组成一个样本,其数目称为样本容量;故答案为:全面调查,抽样调查,总体,个体,样本,样本容量;【点睛】本题主要考查了全面调查,抽样调查及相关概念,熟练掌握有关概念是解答本题的关键.2、抽样调查【解析】【分析】根据普查得到的调查结果比较准确,但所费人力、物力和时间较多,而抽样调查得到的调查结果比较近似判断即可.【详解】解:目前我国中年人群中“三高”(高血压、高血脂、高血糖)现象严重,这个结论是通过抽样调查得到的,故答案为:抽样调查.【点睛】本题考查的是抽样调查和全面调查的区别,选择普查还是抽样调查要根据所要考查的对象的特征灵活选用,解题的关键是知道一般来说,对于具有破坏性的调查、无法进行普查、普查的意义或价值不大,应选择抽样调查,对于精确度要求高的调查,事关重大的调查往往选用普查.3、样本【解析】【分析】总体是指考察的对象的全体,个体是总体中的每一个考察的对象,样本是总体中所抽取的一部分个体,根据概念分析即可得到答案.【详解】解:1500名考生的数学成绩是总体的一个样本,故答案为:样本【点睛】本题考查的是确定总体、个体和样本.解此类题需要注意考察对象实际应是表示事物某一特征的数据,而非考查的事物.4、25【解析】【分析】先从统计图中读出这6次成绩的最高分与最低分,然后相减即可.【详解】解:根据折线统计图可知,这6次成绩分别是(单位:分):65,75,60,80,70,85其中,最高分是85分,最低分是60分,所以,最高分与最低分的差是85-60=25(分).故答案为:25.【点睛】本题考查了折线统计图:折线图是用一个单位表示一定的数量,根据数量的多少描出各点,然后把各点用线段依次连接起来.以折线的上升或下降来表示统计数量增减变化.折线图不但可以表示出数量的多少,而且能够清楚地表示出数量的增减变化情况.5、50【解析】【分析】根据A组人数和所占的百分比,可以计算出该班学生人数.【详解】解:5÷10%=50(人),即该班学生有50人,故答案为:50.【点睛】本题考查了条形统计图、扇形统计图,掌握条形统计图与扇形统计图的特点并能读懂统计图中的相关信息是解题的关键.三、解答题1、(1)抽样调查更合理,因为灯泡寿命的调查具有破坏性;(2)全面调查和抽样调查都可以;(3)全面调查【解析】【分析】根据全面调查得到的调查结果比较准确,但所费人力、物力和时间较多,而抽样调查得到的调查结果比较近似解答即可.【详解】解:(1)调查某种灯泡的使用寿命,适合抽样调查,因为灯泡寿命的调查具有破坏性.(2)调查学校七年级学生的体重,普查和抽样调查都可以; (3)调查你们班学生早餐是否有喝牛奶的习惯.适合全面调查.【点睛】本题考查的是抽样调查和全面调查的区别,选择普查还是抽样调查要根据所要考查的对象的特征灵活选用,一般来说,对于具有破坏性的调查、无法进行普查、普查的意义或价值不大,应选择抽样调查,对于精确度要求高的调查,事关重大的调查往往选用普查.2、 (1)见解析(2)9、6、0.2【解析】【分析】(1)由已知数据知,晴天的有6天,多云的有18天,阴的有5天,小雪的有1天,据此补全图形即可;(2)由已知数据知,大于等于-10℃小于-5℃的天数a=9,-10℃以下的天数b=6,其对应频率m=6÷30=0.2.(1)由已知数据知,晴天的有6天,多云的有18天,阴的有5天,小雪的有1天,补全图形如下:(2)由已知数据知,大于等于-10℃小于-5℃的天数a=9,-10℃以下的天数b=6,其对应频率m=6÷30=0.2,故答案为:9、6、0.2.【点睛】本题主要考查条形统计图,条形统计图是用线段长度表示数据,根据数量的多少画成长短不同的矩形直条,然后按顺序把这些直条排列起来.3、小红买的冷饮涨价的绝对量不算很大,但由于原来的价格比较便宜,所以涨幅还是比较大的.老板从他做生意的角度出发,选择了一个对他比较有利的说法,作为消费者要注意从多个角度看问题.【解析】【分析】根据小红买的冷饮涨价的幅度和老板说的冷饮涨价的幅度分析,进而解决问题.【详解】就涨价的绝对量看,老板说的是事实,但如果换一个角度看,小红买的冷饮涨价的幅度是,老板说的冷饮涨价的幅度是,可见小红买的冷饮涨价的绝对量不算很大,但由于原来的价格比较便宜,所以涨幅还是比较大的.老板从他做生意的角度出发,选择了一个对他比较有利的说法,作为消费者要注意从多个角度看问题.【点睛】本题考查了从多角度分析问题,计算出两种冷饮的涨价幅度是解题的关键.4、能,理由见解析.【解析】【分析】分析题意,选择适当的调查方式解决实际问题.【详解】解:能;理由如下:选择抽样调查的方式,可在学校每年级每个班随机挑选几名同学进行调查,这要视学校的具体情况而定,但要注意在抽样调查时,所取样本既要有广泛性,也要有其代表性.【点睛】本题主要考查了抽样调查,能够选择合适的调查方式是解答本题的关键.5、(1)可以使用条形统计图表示调查对象中男女生的人数关系,可以用扇形统计图表示不同时间的人数所占的百分比情况,获得的信息答案不唯一,例如,大多数的男生活动时间为,大多数女生的活动时间为等;(2)选择条形统计图,见解析.【解析】【分析】(1)根据统计表中的数字特征,可以选用条形统计图.(2)将数字统计,归纳,用条形统计图表示各个时间段的人数.【详解】(1)可以使用条形统计图表示调查对象中男女生的人数关系,可以用扇形统计图表示不同时间的人数所占的百分比情况(可以男生情况画一图,女生情况画一图,也可以总情况画一图),获得的信息答案不唯一,例如,大多数的男生活动时间为,大多数女生的活动时间为等.(2)可以用条形统计图,见下图.根据数据得到以下统计表: 小于0.5h0.5~1h1~1.5h大于或等于1.5h人数5242328 【点睛】本题考查了根据数据特征选用恰当的统计图,做题的关键是掌握统计图的特征.
相关试卷
这是一份数学八年级下册第十八章 数据的收集与整理综合与测试随堂练习题,共18页。试卷主要包含了下列适合于抽样调查的是等内容,欢迎下载使用。
这是一份初中数学冀教版八年级下册第十八章 数据的收集与整理综合与测试练习题,共19页。试卷主要包含了下列做法正确的是,下列调查中,调查方式合适的是等内容,欢迎下载使用。
这是一份初中数学冀教版八年级下册第十八章 数据的收集与整理综合与测试综合训练题,共21页。试卷主要包含了以下调查中,适宜全面调查的是,下列调查最适合用普查的是,下列调查方式,你认为最合适的是等内容,欢迎下载使用。

