2020-2021学年第十八章 数据的收集与整理综合与测试达标测试
展开这是一份2020-2021学年第十八章 数据的收集与整理综合与测试达标测试,共19页。试卷主要包含了下列调查中,最适合采用全面调查等内容,欢迎下载使用。
八年级数学下册第十八章数据的收集与整理专题训练
考试时间:90分钟;命题人:数学教研组
考生注意:
1、本卷分第I卷(选择题)和第Ⅱ卷(非选择题)两部分,满分100分,考试时间90分钟
2、答卷前,考生务必用0.5毫米黑色签字笔将自己的姓名、班级填写在试卷规定位置上
3、答案必须写在试卷各个题目指定区域内相应的位置,如需改动,先划掉原来的答案,然后再写上新的答案;不准使用涂改液、胶带纸、修正带,不按以上要求作答的答案无效。
第I卷(选择题 30分)
一、单选题(10小题,每小题3分,共计30分)
1、下列调查中,最适合采用全面调查(普查)方式的是( )
A.检测生产的鞋底能承受的弯折次数
B.了解某批扫地机器人平均使用时长
C.选出短跑最快的学生参加全市比赛
D.了解某省初一学生周体育锻炼时长
2、已知数据,﹣7,2.5,π, ,其中分数出现的频率是( )
A.20% B.40% C.60% D.80%
3、读书能积累语言,丰富知识,陶冶情操,提高文化底蕴.某中学八年级一班统计今年1~8月“书香校园”读书活动中全班同学的课外阅读数量(单位:本),并绘制了如图所示的折线统计图,下列说法正确的是( ).
八年级一班学生1~8月课外阅读数量折线统计图
A.课外阅读数量最少的月份是1月份
B.课外阅读数量比前一个月增加的月份共有4个月
C.平均每月课外阅读数量大于58本
D.阅读数量超过45本的月份共有4个月
4、长沙网红打卡点铜官窑古镇为迎接“五一”假期新增了骑马、威亚、卡丁车、低空飞行4项互动体验项目,并对部分游客所喜欢的项目进行调查问卷(每个游客均只选择一个喜欢的项目),统计如图,其中喜欢威亚的有80人,则本次调查的游客有( )人.
A.120 B.160 C.300 D.400
5、为了了解某乡今年果农的年收入分布情况.从全乡果农中抽取50户果农的年收入进行统计分析.在这个问题中.样本是指( )
A.50 B.被抽取的50户果农 C.被抽取的50户果农的年收入 D.某乡2020年果农的年收入
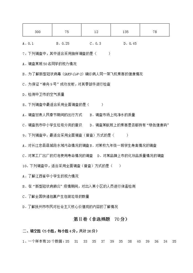
6、某中学就周一早上学生到校的方式问题,对八年级的所有学生进行了一次调查,并将调查结果制作成了如下表格,则步行到校的学生频率是( )
八年级学生人数 | 步行人数 | 骑车人数 | 乘公交车人数 | 其他方式人数 |
300 | 75 | 12 | 135 | 78 |
A.0.1 B.0.25 C.0.3 D.0.45
7、下列调查中,其中适合采用抽样调查的是( )
A.调查某班50名同学的视力情况
B.为了解新型冠状病毒(SARS-CoV-2)确诊病人同一架飞机乘客的健康情况
C.为保证“神舟9号”成功发射,对其零部件进行检查
D.检测中卫市的空气质量
8、下列调查中最适合采用全面调查的是( )
A.调查甘肃人民春节期间的出行方式 B.调查市场上纯净水的质量
C.调查我市中小学生垃圾分类的意识 D.调查某航班上的乘客是否都持有“绿色健康码”
9、下列调查中,最适合采用全面调查(普查)方式的是( )
A.对长江忠县县城段水域污染情况的调查 B.对某校九年级一班学生身高情况的调查
C.对某工厂出厂的灯泡使用寿命情况的调查 D.对某品牌上市的化妆品质量情况的调查
10、下列调查中,适合采用全面调查(普查)方式的是( )
A.了解江西省中小学生的视力情况
B.在“新型冠状病肺炎”疫情期间,对出入某小区的人员进行体温检测
C.了解全国快递包裹产生包装垃圾的数量
D.了解抚州市市民对社会主义核心价值观的内容的了解情况
第Ⅱ卷(非选择题 70分)
二、填空题(5小题,每小题4分,共计20分)
1、一个样本有20个数据:35 31 33 35 37 39 35 38 40 39 36 34 35 37 36 32 34 35 36 34.在列频数分布表时,如果组距为2,那么应分成________组,36在第________组中.
2、2021年4月25日-29日,福州举办第四届数字中国建设峰会,会务组要知道所有参会人员的体温状况,应采用的调查方式是__.(填“抽样调查”或“全面调查”)
3、为了解某学校“书香校园”的建设情况,这个学校共有300名学生,检查组在该校随机抽取50名学生,调查了解他们一周阅读课外书籍的时间,并将调查结果绘制成如图所示的频数直方图(每小组的时间值包含最小值,不包含最大值),若要根据图中信息绘制每组人数的扇形统计图,一周课外阅读时间不少于6小时的这部分扇形的圆心角是____°.
4、一个扇形图中各个扇形的圆心角的度数分别是、、、,则各个扇形占圆的面积的百分比分别是________.
5、小鸡孵化场孵化出一批小鸡,工人在其中50只小鸡上做记号后让这批小鸡充分跑散;后来再任意抓出200只小鸡,其中有记号的有5只,则这批小鸡大约有______只
三、解答题(5小题,每小题10分,共计50分)
1、有人针对公交车上是否主动让座做了一次调查,结果如下:
(1)参与本次调查的人数是多少?
(2)“从来不让座的人”占调查总人数的百分比是多少?
(3)面对以上的调查结果,你还能得到什么结论?
2、垃圾分类是一项“利国利民”的民生工程,需要全社会的共同参与.某校积极参与垃圾分类活动,以班级为单位收集可回收垃圾,如图表是七年级各班一周收集的可回收垃圾的重量(千克)的频数表和频数分布直方图(每组含前一个边界值,不含后一个边界值).
某校七年级各班一周收集的可回收垃圾的重量的频数表
组别(kg) | 频数 |
4.0~4.5 | 2 |
4.5~5.0 | a |
5.0~5.5 | 3 |
5.5~6.0 | 1 |
(1)求a的值
(2)已知收集的可回收垃圾以1.1元/kg被回收,该年级这周收集的可回收垃圾被回收后所得金额能否达到60元?
3、甲、乙两公司近年的赢利情况如图所示.
(1)哪家公司近年利润的增长速度较快?
(2)统计图给你的感觉和上述结果一样吗?如果不一样,你知道其中的原因吗?
4、判断下面这些抽样调查选取样本的方式是否合适,并说明理由.
(1)为了了解某厂家生产的零件质量,在其生产线上每隔300个零件抽取1个检查;
(2)为了了解某城市全年的降水情况,随机调查该城市某月的降水量.
5、下表是云南某地气象站本周平均气温变化(当天与上一天的变化)的情况:(记当日气温上升为正).
星期 | 一 | 二 | 三 | 四 | 五 | 六 | 日 |
气温变化(℃) | +3.5 | +8.9 | +2.6 | ﹣7.6 | +6.5 | ﹣9.4 | ﹣5.5 |
(1)上周星期日的平均气温为15℃,本周日与上周日相比,气温是升高了还是下降了?升或降了多少℃?
(2)以上周日平均气温作为0点,用折线统计图表示本周的气温变化情况.
-参考答案-
一、单选题
1、C
【解析】
【分析】
根据普查得到的调查结果比较准确,但所费人力、物力和时间较多,而抽样调查得到的调查结果比较近似解答.
【详解】
解:A、检测生产的鞋底能承受的弯折次数,具有破坏性,适合采用抽样调查;
B、了解某批扫地机器人平均使用时长,具有破坏性,适合采用抽样调查;
C、选出短跑最快的学生参加全市比赛,精确度要求高,适合采用全面调查;
D、了解某省初一学生周体育锻炼时长,调查数量较大且调查结果要求准确度不高,适合采用抽样调查;
故选:C.
【点睛】
本题考查的是抽样调查和全面调查,选择普查还是抽样调查要根据所要考查的对象的特征灵活选用,一般来说,对于具有破坏性的调查、无法进行普查、普查的意义或价值不大,应选择抽样调查,对于精确度要求高的调查,事关重大的调查往往选用普查.
2、B
【解析】
【分析】
在这5个数中,其中分数有,2.5两个,即可得.
【详解】
解:在这5个数中,其中分数有,2.5两个,
所以其中分数出现的频率是,
故选B.
【点睛】
本题考查了频率,解题的关键是掌握频率公式“频率=频数÷总数”.
3、B
【解析】
【分析】
根据折线统计图的信息依次进行判断即可.
【详解】
解:、课外阅读数量最少的月份是6月份,选项错误,不符合题意;
、课外阅读数量比前一个月增加的月份分别是2,5,7,8,共有4个月,选项正确,符合题意;
、每月阅读数量的平均数是小于58,选项错误,不符合题意;
、阅读数量超过45本的月份有2、3、5、7、8,共有5个月,选项错误,不符合题意;
故选:B.
【点睛】
本题考查了折线统计图,解题的关键是读懂统计图,从统计图中得到必要的信息是解决问题的关键,折线统计图表示的是事物的变化情况.
4、D
【解析】
【分析】
利用喜欢威亚的频数80除以喜欢威亚的频率20%,即可得到该校本次调查中,共调查了多少名游客.
【详解】
解:本次调查的总人数为80÷20%=400(人),
故选:D.
【点睛】
本题考查了扇形统计图,读懂统计图,从统计图中得到必要的信息是解决问题的关键.
5、C
【解析】
【分析】
研究某个问题时,从对象的所有观测结果中抽取一部分样品,这部分样品叫做所有观测结果的样本.
【详解】
解:在这个问题中,样本是指被抽取的50户果农的年收入
故选:C.
【点睛】
本题考查样本的概念,是基础考点,掌握相关知识是解题关键.
6、B
【解析】
【分析】
用步行到校学生的频数除以学生总数即可求解.
【详解】
解:75÷300=0.25,
故选B.
【点睛】
本题考查了频率的计算方法,熟练掌握频率=频数÷总数是解答本题的关键.
7、D
【解析】
【分析】
抽样调查是通过对样本调查来估计总体特征,其调查结果是近似的;而全面调查得到的结果比较准确;根据对调查结果的要求对选项进行判断.
【详解】
A调查某班50名同学的视力情况,人数较少,应采用全面调查,故不符合要求;
B为了解新型冠状病毒确诊病人同一架飞机乘客的健康状况,意义重大,应采用全面调查,故不符合要求;
C为保证“神州9号”成功发射,对零部件进行检查,意义重大,应采用全面调查,故不符合要求;
D检查中卫市的空气质量,应采用抽样调查,故符合要求;
故选D.
【点睛】
本题考察了抽样调查与全面调查.解题的关键与难点在于理清对调查结果的要求.
8、D
【解析】
【分析】
根据抽样调查和全面调查的定义逐一判断即可.
【详解】
解|:A、调查甘肃人民春节期间的出行方式,应采用抽样调查,故不符合题意;
B、调查市场上纯净水的质量,应采用抽样调查,故不符合题意;
C、调查我市中小学生垃圾分类的意识,应采用抽样调查,故不符合题意;
D、调查某航班上的乘客是否都持有“绿色健康码”,应采用全面调查,故符合题意;
故选D.
【点睛】
本题考查了抽样调查和全面调查的区别,选择普查还是抽样调查要根据所要考查的对象的特征灵活选用,一般来说,对于具有破坏性的调查、无法进行普查、普查的意义或价值不大时,应选择抽样调查,对于精确度要求高的调查,事关重大的调查往往选用普查.
9、B
【解析】
【分析】
由普查得到的调查结果比较准确,但所费人力、物力和时间较多,而抽样调查得到的调查结果比较近似.
【详解】
解:A、对长江忠县县城段水域污染情况的调查适合抽样调查,故不符合题意;
B、对某校九年级一班学生身高情况的调查适合普查,故符合题意;
C、对某工厂出厂的灯泡使用寿命情况的调查适合抽样调查,故不符合题意;
D、对某品牌上市的化妆品质量情况的调查适合抽样调查,故不符合题意;
故选:B.
【点睛】
本题考查了抽样调查和全面调查的区别,解题的关键是掌握选择普查还是抽样调查要根据所要考查的对象的特征灵活选用,一般来说,对于具有破坏性的调查、无法进行普查、普查的意义或价值不大,应选择抽样调查,对于精确度要求高的调查,事关重大的调查往往选用普查.
10、B
【解析】
【分析】
由题意根据普查得到的调查结果比较准确,但所费人力、物力和时间较多,而抽样调查得到的调查结果比较近似进行分析判断即可.
【详解】
解:A. 了解江西省中小学生的视力情况,适合采用抽样调查,A不合题意;
B. 在“新型冠状病肺炎”疫情期间,对出入某小区的人员进行体温检测,应该采用全面调查(普查),B符合题意;
C. 了解全国快递包裹产生包装垃圾的数量,适合采用抽样调查,C不合题意;
D. 了解抚州市市民对社会主义核心价值观的内容的了解情况,适合采用抽样调查,D不合题意.
故选:B.
【点睛】
本题考查抽样调查和全面调查的区别,注意掌握选择普查还是抽样调查要根据所要考查的对象的特征灵活选用,一般来说,对于具有破坏性的调查、无法进行普查、普查的意义或价值不大,应选择抽样调查,对于精确度要求高的调查,事关重大的调查往往选用普查.
二、填空题
1、 5 3
【解析】
【分析】
确定组数时依据公式:组数=极差÷组距,计算时应该注意,组数应为正整数,若计算得到的组数为小数,则应将小数部分进位;再确定36所在的组数即可.
【详解】
解:极差为:
,所以应分成5组,
第一组为,第二组为,第三组为
所以36在第3组中,
故答案为5,3
【点睛】
本题考查的是组数的计算,属于基础题,熟练掌握“组数=极差÷组距”是解答本题的关键.
2、全面调查
【解析】
【分析】
根据事件的特点,结合全面调查特点即可确定调查方式.
【详解】
∵第四届数字中国建设峰会参会人员有限,疫情的需要,
∴选全面调查.
故答案为:全面调查
【点睛】
根据事件的特点,结合全面调查特征确定答案,做题的关键是弄清全面调查的优点以及局限性.
3、43.2
【解析】
【分析】
先求出阅读时间不少于6小时的人数,再根据公式计算即可.
【详解】
解:阅读时间不少于6小时的频数为50-7-13-24=6,
∴一周课外阅读时间不少于6小时的这部分扇形的圆心角是43.2°,
故答案为:43.2.
【点睛】
此题考查了求部分的圆心角度数,正确计算某组的频数及掌握圆心角度数的计算公式是解题的关键.
4、12.5%、16.7%、33.3%、37.5%
【解析】
【分析】
用各个扇形的圆心角的度数分别除以 ,再乘以百分百,即可求解.
【详解】
解: ;
;
;
.
故答案为:12.5%、16.7%、33.3%、37.5%.
【点睛】
本题主要考查了扇形的圆心角所占的百分比,解题的关键是熟练掌握各个扇形占圆的面积的百分比等于各个扇形的圆心角的度数分别除以 ,再乘以百分百.
5、2000
【解析】
【分析】
用做标记的小鸡数量除以有记号小鸡的数量占被抽查小鸡数量的比例即可得到答案.
【详解】
解:这批小鸡的只数大约为(只,
故答案为:2000.
【点睛】
本题主要考查用样本估计总体,解题的关键是掌握从一个总体得到一个包含大量数据的样本,我们很难从一个个数字中直接看出样本所包含的信息.这时,我们用频率分布直方图来表示相应样本的频率分布,从而去估计总体的分布情况.
三、解答题
1、(1)参与本次调查的人数是34921人 ;(2)“从来不让座的人”占调查总人数的百分比约是;(3)从来不让座的人所占比例是很少的,绝大多数的人都会让座(答案不唯一).
【解析】
【分析】
(1)将所有情况的人数全部加起来求和即可;
(2)用“从来不让座的人”除以总人数即可;
(3)根据条形统计图得出其中一个结论即可.
【详解】
(1)参与本次调查的人数是:
15365+13270+4540+1048+698=34 921人,
答:参与本次调查的人数是34 921人;
(2)“从来不让座的人”占调查总人数的百分比是:
,
答:“从来不让座的人”占调查总人数的百分比约是;
(3) 从来不让座的人所占比例是很少的,绝大多数的人都会让座.
【点睛】
本题主要考查了条形统计图的知识,属于基础题,根据条形统计图的数据计算是解题关键.
2、(1)a=4;(2)不能达到
【解析】
【分析】
(1)由频数分布直方图可得4.5~5.0的频数a的值;
(2)先求出该年级这周收集的可回收垃圾的质量的最大值,再乘以单价即可得出答案.
【详解】
解:(1)由频数分布直方图可知4.5~5.0的频数a=4;
(2)∵该年级这周收集的可回收垃圾的质量小于4.5×2+5.0×4+5.5×3+6.0=51.5(kg),
∴该年级这周收集的可回收垃圾被回收后所得金额小于51.5×1.1=56.65(元),
∴该年级这周收集的可回收垃圾被回收后所得金额不能达到60元.
【点睛】
本题主要考查了频数分布表,频数分布直方图,解题的关键在于能够准确读懂题意.
3、(1)甲;(2)不一样,见解析
【解析】
【分析】
(1)直接根据两个折线图判断,观察从2004-2010年谁的增长快;
(2)统计图给人的感觉和上述结果不一样,观察可知图(甲)与图(乙)相比,纵轴(利润)被“压缩”了,横轴(年份)被“拉长”了,结果使得图(甲)的折线看起来更“缓”了.
【详解】
解:(1)从2004-2010年甲公司利润由40万元增长到130万元,
乙公司利润由40万元增长到90万元,
所以甲公司近年利润的增长速度较快;
(2)统计图给人的感觉和上述结果不一样,
这是因为两幅图中坐标轴上同一单位长度表示的意义不一致,
图(甲)中140万元的利润看起来与图(乙)中100万元相当,
而图(甲)中表示一年的间隔长度要大于图(乙)中表示一年的间隔长度.
也就是说,图(甲)与图(乙)相比,纵轴(利润)被“压缩”了,
横轴(年份)被“拉长”了,
结果使得图(甲)的折线看起来更“缓”了.
【点睛】
本题主要考查对折线统计图的认识,属于基础题,明白折线统计图表示的意义是解题关键.
4、(1)比较合适,可以保证样本的广泛性和代表性;(2)不合适,用某月的降水量代表全年的降水量不具有代表性
【解析】
【分析】
根据调查应具有代表性分析解答.
【详解】
解:(1)比较合适,可以保证样本的广泛性和代表性;
(2)不合适,用某月的降水量代表全年的降水量不具有代表性.
【点睛】
此题考查调查样本的选取,掌握样本的选取应具有代表性的特点是解题的关键.
5、(1)本周日与上周日相比,气温下降了,降了1℃;(2)见解析
【解析】
【分析】
(1)把表中数据相加,得负为下降,得正为上升;
(2)根据图表中的气温变化情况计算出这七天的气温,从而画出折线统计图即可.
【详解】
解:(1)3.5+8.9+2.6﹣7.6+6.5﹣9.4﹣5.5=﹣1,
答:本周日与上周日相比,气温下降了,降了1℃;
(2)星期一气温:15+3.5=18.5(℃);
星期二气温:18.5+8.9=27.4(℃);
星期三气温:27.4+2.6=30(℃);
星期四气温:30﹣7.6=22.4(℃);
星期五气温:22.4+6.5=28.9(℃);
星期六气温:28.9﹣9.4=19.5(℃);
星期日气温:19.5﹣5.5=14(℃).
【点睛】
本题主要考查了有理数加减的实际应用,折线统计图,解题的关键在于能够熟练掌握有理数加减计算法则.
相关试卷
这是一份数学八年级下册第十八章 数据的收集与整理综合与测试巩固练习,共21页。试卷主要包含了下列调查中,最适合抽样调查的是,以下调查中,适宜全面调查的是,下列调查中,适合用普查方式的是等内容,欢迎下载使用。
这是一份数学八年级下册第十八章 数据的收集与整理综合与测试课后测评,共19页。试卷主要包含了下列说法中,下列调查中,调查方式合适的是等内容,欢迎下载使用。
这是一份2020-2021学年第十八章 数据的收集与整理综合与测试达标测试,共20页。试卷主要包含了下列说法中等内容,欢迎下载使用。

