初中数学冀教版八年级下册第十八章 数据的收集与整理综合与测试当堂检测题
展开
这是一份初中数学冀教版八年级下册第十八章 数据的收集与整理综合与测试当堂检测题,共19页。
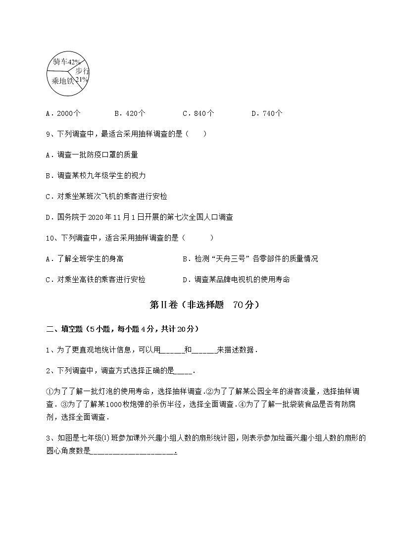
八年级数学下册第十八章数据的收集与整理定向测试 考试时间:90分钟;命题人:数学教研组考生注意:1、本卷分第I卷(选择题)和第Ⅱ卷(非选择题)两部分,满分100分,考试时间90分钟2、答卷前,考生务必用0.5毫米黑色签字笔将自己的姓名、班级填写在试卷规定位置上3、答案必须写在试卷各个题目指定区域内相应的位置,如需改动,先划掉原来的答案,然后再写上新的答案;不准使用涂改液、胶带纸、修正带,不按以上要求作答的答案无效。第I卷(选择题 30分)一、单选题(10小题,每小题3分,共计30分)1、紧跟2006年第十八届世界杯足球赛的步伐,师大学生也举行了足球比赛,下表是师范大学四个系举行足球单循环赛的成绩:球队成绩球队数学中文教育化学数学×0:1②3:20:0中文1:0①×1:13:0教育2:31:1×4:1化学0:00:31:4×表中成绩栏中的比为行中所有球队比赛的进球之比.如①表示中文系与数学系的比赛中,中文系以1:0获胜;②表示与①同一场比赛,数学系输给了中文系.按规定,胜一场得3分,平一场得1分,负一场得0分,按得分由多到少排名次,则此次比赛的冠军队是( ).A.数学系 B.中文系 C.教育系 D.化学系2、2021年我县有101万名初中毕业生参加升学考试,为了了解这101万名考生的数学成绩,从中抽取2000名考生的数学成绩进行统计,在这个问题中样本是( )A.101万名考生 B.101万名考生的数学成绩C.2000名考生 D.2000名考生的数学成绩3、下列问题不适合用全面调查的是( )A.旅客上飞机前的安检 B.企业招聘,对应试人员进行面试C.了解全班同学每周体育锻炼的时间 D.调查市场上某种食品的色素含量是否符合国家标准4、为了解某校八年级900名学生的体重情况,从中随机抽取了100名学生的体重进行统计分析.在这个问题中,样本是指( )A.100 B.被抽取的100名学生C.900名学生的体重 D.被抽取的100名学生的体重5、2020年10月16日是第40个世界粮食日,某校学生会开展了“光盘行动,从我做起”的活动,对随机抽取的100名学生的在校午餐剩余量进行调查,结果有86名学生做到“光盘”,那么下列说法不合理的是( )A.个体是每名学生是否做到“光盘”B.样本容量是100C.全校只有14名学生没有做到“光盘”D.全校约有86%的学生做到“光盘”6、为了反映今天的气温变化情况,你认为选择哪种统计图最恰当( )A.频数直方图 B.条形统计图 C.扇形统计图 D.折线统计图7、要调查下列问题,适合采用普查的是( )A.中央电视台《开学第一课》的收视率 B.某城市居民6月份人均网上购物的次数C.即将发射的气象卫星的零部件质量 D.银川市中小学生的视力情况8、如图是某中学学生上学方式的统计图,如果骑车的人有840人,那么乘地铁的人数有( )A.2000个 B.420个 C.840个 D.740个9、下列调查中,最适合采用抽样调查的是( )A.调查一批防疫口罩的质量B.调查某校九年级学生的视力C.对乘坐某班次飞机的乘客进行安检D.国务院于2020年11月1日开展的第七次全国人口调查10、下列调查中,适合采用抽样调查的是( )A.了解全班学生的身高 B.检测“天舟三号”各零部件的质量情况C.对乘坐高铁的乘客进行安检 D.调查某品牌电视机的使用寿命第Ⅱ卷(非选择题 70分)二、填空题(5小题,每小题4分,共计20分)1、为了更直观地统计信息,可以用_______和_______来描述数据.2、下列调查中,调查方式选择正确的是_____.①为了了解一批灯泡的使用寿命,选择抽样调查.②为了了解某公园全年的游客流量,选择抽样调查.③为了了解某1000枚炮弹的杀伤半径,选择全面调查.④为了了解一批袋装食品是否有防腐剂,选择全面调查.3、如图是七年级班参加课外兴趣小组人数的扇形统计图,则表示参加绘画兴趣小组人数的扇形的圆心角度数是_______________________.4、分析数据的频数分布,首先计算出这组数据中________的差,参照这个差值决定________和________,对数据进行分组;然后列________来统计数据,进而画________更直观形象的反映数据的分布情况.5、全面调查和抽样调查是收集数据的两种方式._______收集到的数据全面、准确,但一般花费多、耗时长,而且某些调查不宜用全面调查;_______有花费少、省时的特点,但抽取的样本是否具有代表性,直接关系到对总体估计的准确程度.三、解答题(5小题,每小题10分,共计50分)1、为庆祝中国共产党成立100周年,某校举行了“感党恩、听党话、跟党走”党史知识竞赛活动,七年级(1)班选派部分学生参加了这次活动,班主任龙老师把本班参赛选手的成绩分为四类进行统计:A:优;B:良;C:中;D:差,并将结果绘制成以下两幅不完整的统计图,请你根据统计图解答下列问题:(1)请计算出七年级(1)班参加竞赛活动的人数;(2)求出在扇形图中,表示“C类”扇形的圆心角度数;(3)计算出A类男生和C类女生的人数,并将条形统计图补充完整.2、下图反映了我国2009年对三个地区货物的出口额情况(1)直观地看这个条形统计图,2009年我国对哪个地区货物出口额最大?对哪个地区货物出口额最小?(2)最多的大约是最小的几倍?图中所表现出的直观情况与此相符吗?为什么?(3)为了更为直观、清楚地反映我国对三个地区货物出口额之间的比例关系,应做怎样的改动?3、根据下表制作扇形统计图,表示各大洋面积占四大洋总面积的百分比.四大洋的面积统计表海洋名面积/万太平洋17967.9大西洋9165.5印度洋7617.4北冰洋1475.0(1)借助计算器,计算各大洋面积占四大洋总面积的百分比(结果精确到);(2)借助计算器,计算各大洋面积对应的扇形圆心角的度数(结果精确到);(3)画出扇形统计图.4、为了了解你们学校的学生是否吃早饭,下列这些抽取样本的方式是否合适?(1)早上7:00至7:30在校门口随机选择50名同学进行调查;(2)选择全校每个班级中学号是5和15的同学进行调查;(3)选择七(1)班全体学生进行调查.5、A,B,C三名学生竞选学校学生会主席,他们的笔试成绩和口试成绩(单位:分)分别用了两种方式进行了统计,如表一和图1:表一: ABC笔试859590口试 8085(1)请将表一和图一中的空缺部分补充完整.(2)扇形统计图中B部分所对应的圆心角的度数是 度. (3)竞选的最后一个程序是由本学校的300名学生进行投票,三位候选人的得票情况如图2(没有弃权票,每名学生只能推荐一个),请计算每人的得票数. -参考答案-一、单选题1、B【解析】【分析】分别求出中文系,数学系,化学系,教育系的得分,就可以解决.【详解】解:∵一共有四只球队参加比赛∴每支球队只参加3场比赛分别求出4支队伍的得分:中文:3+1+3=7,数学:0+3+1=4,教育:0+1+3=4,化学:1+0+0=1,∴中文是冠军,故选B.【点睛】此题主要考查了利用表格获取正确的信息,以及解决实际生活问题,题目比较新颖.2、D【解析】【分析】根据样本的定义:从总体中取出的一部分个体叫做这个总体的一个样本,依此即可求解.【详解】解:根据样本的定义可得,在这个问题中,样本是2000名考生的数学成绩.故选:D【点睛】本题考查了总体、个体、样本和样本容量:我们把所要考察的对象的全体叫做总体;把组成总体的每一个考察对象叫做个体;从总体中取出的一部分个体叫做这个总体的一个样本;一个样本包括的个体数量叫做样本容量,解题的关键是掌握样本的有关概念.3、D【解析】【分析】由普查得到的调查结果比较准确,但所费人力、物力和时间较多,而抽样调查得到的调查结果比较近似,根据以上逐项分析可知.【详解】解:A. 旅客上飞机前的安检,人员不多,且这个调查很重要不可漏掉任何人,适合全面调查,不符合题意, B. 企业招聘,对应试人员进行面试,人员不多,且这个调查很重要不可漏掉任何人,适合全面调查,不符合题意,C. 了解全班同学每周体育锻炼的时间,人员不多,适合全面调查,不符合题意, D. 调查市场上某种食品的色素含量是否符合国家标准,调查具有破坏性,不适合全面调查,符合题意故选D【点睛】本题考查的是全面调查与抽样调查,在调查实际生活中的相关问题时,要灵活处理,既要考虑问题本身的需要,又要考虑实现的可能性和所付出代价的大小.理解全面调查与抽样调查的适用范围是解题的关键.4、D【解析】【分析】根据样本的定义进行判断即可.【详解】样本是观测或调查的一部分个体,所以样本是指被抽取的100名学生的体重.故选:D.【点睛】本题考查了样本的定义,掌握样本的定义进行判断是解题的关键.5、C【解析】【分析】总体是指考查的对象的全体,个体是总体中的每一个考查的对象,样本是总体中所抽取的一部分个体,而样本容量则是指样本中个体的数目.我们在区分总体、个体、样本、样本容量,这四个概念时,首先找出考查的对象.从而找出总体、个体.再根据被收集数据的这一部分对象找出样本,最后再根据样本确定出样本容量.【详解】解:A、个体是每一名学生是否做到“光盘”情况,故A不合题意;B、样本容量是100,故B不合题意;C、样本中有14名学生没有做到“光盘”,故C符合题意;D、全校约有86%的学生做到“光盘”,故D不合题意;故选:C.【点睛】本题考查了总体、个体、样本、样本容量,解题要分清具体问题中的总体、个体与样本,关键是明确考查的对象.总体、个体与样本的考查对象是相同的,所不同的是范围的大小.样本容量是样本中包含的个体的数目,不能带单位.6、D【解析】【分析】首先要清楚每一种统计图的特点:频数直方图能够显示各组频数分布的情况;条形统计图能很容易看出数量的多少;折线统计图不仅容易看出数量的多少,而且能反映数量的增减变化情况;扇形统计图能反映部分与整体的关系;由此根据情况选择即可.【详解】解:如果想反映一天的气温变化,选择折线统计图合适,故选:D.【点睛】本题考查统计图的选择,解答此题要熟练掌握统计图的特点,根据实际情况灵活选择.7、C【解析】【分析】由普查得到的调查结果比较准确,但所费人力、物力和时间较多,而抽样调查得到的调查结果比较近似,再逐一分析各选项即可得到答案.【详解】解:A、调查中央电视台《开学第一课》的收视率,适合抽查,故本选项不合题意; B、调查某城市居民6月份人均网上购物的次数,适合抽查,故本选项不合题意; C、调查即将发射的气象卫星的零部件质量,适合采用全面调查(普查),故本选项符合题意; D、调查银川市中小学生的视力情况,适合抽查,故本选项不合题意. 故选:C.【点睛】本题考查了抽样调查和全面调查的区别,选择普查还是抽样调查要根据所要考查的对象的特征灵活选用,一般来说,对于具有破坏性的调查、无法进行普查、普查的意义或价值不大,应选择抽样调查,对于精确度要求高的调查,事关重大的调查往往选用普查.8、D【解析】【分析】根据扇形统计图中的数据,可以计算出本次调查的总人数,然后即可计算出乘地铁的人数.【详解】解:由统计图可得,调查的总人数为:840÷42%=2000,乘地铁的人数有:2000×(1-42%-21%)=2000×37%=740,故选:D.【点睛】此题考查扇形统计图的特点及作用,并且能够根据统计图提供的信息,解决有关的实际问题.9、A【解析】【分析】根据抽样调查和普查的定义进行求解即可.【详解】解:A.调查一批防疫口罩的质量,适合抽样调查,故选项符合题意;B.调查某校九年级学生的视力,适合全面调查,故选项不符合题意;C.对乘坐某班次飞机的乘客进行安检,适合全面调查,故选项不符合题意;D.国务院于2020年11月1日开展的第七次全国人口调查,适合全面调查,故选项不符合题意;故选A.【点睛】本题考查了抽样调查和全面调查的区别,选择普查还是抽样调查要根据所要考查的对象的特征灵活选用,一般来说,对于具有破坏性的调查、无法进行普查、普查的意义或价值不大时,应选择抽样调查,对于精确度要求高的调查,事关重大的调查往往选用普查.10、D【解析】【分析】对于精确度要求高的调查,事关重大的调查往往选用普查.适合普查的方式一般有以下几种:①范围较小;②容易掌控;③不具有破坏性;④可操作性较强.【详解】解:A、对了解全班学生的身高,必须普查,不符合题意;B、检测“天舟三号”各零部件的质量情况,必须普查,不符合题意;C、对乘坐高铁的乘客进行安检,必须普查,不符合题意;D、调查调查某品牌电视机的使用寿命,适合抽样调查,符合题意;故选:D.【点睛】本题考查的是普查和抽样调查的选择,解题的关键是掌握调查方式的选择需要将普查的局限性和抽样调查的必要性结合起来,具体问题具体分析,普查结果准确,所以在要求精确、难度相对不大,实验无破坏性的情况下应选择普查方式,当考查的对象很多或考查会给被调查对象带来损伤破坏,以及考查经费和时间都非常有限时,普查就受到限制,这时就应选择抽样调查.二、填空题1、 条形图 扇形图【解析】略2、①②##②①【解析】【分析】由普查得到的调查结果比较准确,但所费人力、物力和时间较多,而抽样调查得到的调查结果比较近似.【详解】解:①了解1000个灯泡的使用寿命,具有破坏性,适用于抽样调查,故①正确;②了解某公园全年的游客流量,工作量大,时间长,故需要用抽样调查,故②正确;③了解生产的一批炮弹的杀伤半径,具有破坏性的调查,适用于抽样调查,故③错误;④了解一批袋装食品是否含有防腐剂,具有破坏性的调查,,适用于抽样调查,故④错误;故答案为:①②.【点睛】本题考查了抽样调查和全面调查的区别,选择普查还是抽样调查要根据所要考查的对象的特征灵活选用,一般来说,对于具有破坏性的调查、无法进行普查、普查的意义或价值不大时,应选择抽样调查,对于精确度要求高的调查,事关重大的调查往往选用普查.3、【解析】【分析】先求出绘画占的百分比,乘以360°即可得到结果.【详解】解:参加绘画兴趣小组人数的扇形的圆心角度数是=360°×(1-50%-35%)=360°×15%=54°,故答案为:【点睛】此题考查了扇形统计图,弄清扇形统计图中的数据特征是解本题的关键.4、 最大值与最小值 组距 组数 频数分布表 频数分布直方图【解析】【分析】根据频数分布直方图的步骤即可得出【详解】分析数据的频数分布,首先计算出这组数据中最大值与最小值的差,参照这个差值决定组距和组数,对数据进行分组;然后列频数分布表来统计数据,进而画频数分布直方图更直观形象的反映数据的分布情况.故答案为:最大值与最小值;组距;组数;频数分布表;频数分布直方图【点睛】本题考查频数直方分布图,掌握频数直方分布图的步骤与画法是解题关键,5、 全面调查 抽样调查【解析】略三、解答题1、 (1)七年级(1)班参加竞答活动的有20人(2)表示“C类”扇形的圆心角为54°(3)A类男生人数为2人,C类女生人数为2人,补全条形统计图见解析【解析】【分析】(1)利用B类人数除以其所占的百分比即可得到答案;(2)由C类所占的百分比乘以,从而可得答案;(3)先求解A,C类总人数,再求解A类男生人数,C类女生人数,再画图即可.(1)解:由B类有12人,占比 可得:人,答:七年级(1)班参加竞答活动的有20人.(2)解:答:表示“C类”扇形的圆心角为54°(3)A类人数为:、C类人数为:,A类男生人数为:、C类女生人数为:,所以A类男生人数为2人,C类女生人数为2人,补全图形如图:【点睛】本题考查的是从条形图与扇形图中获取信息,求解某部分扇形所对应的圆心角的大小,补全条形统计图,熟练从条形图与扇形图中获取互相关联的信息是解本题的关键.2、(1)2009年我国对欧盟的货物出口额最大,对香港的货物出口额最小;(2)图中所表现出来的直观情况与实际不相符,易给人造成错觉;(3)应将0作为纵轴上出口额的起始值.【解析】【分析】(1)直接观察图形得到;(2)通过计算及观察图形进行比较得到即可;(3)根据条形统计图的特征,为更直观的反映情况应将0作为纵轴的起始值.【详解】(1)2009年我国对欧盟的货物出口额最大,对香港的货物出口额最小;(2)最大的约是最小的1.5倍;但直观地看条形统计图,容易使人误认为最大的是最小的5倍多,因此图中所表现出来的直观情况与实际不相符,易给人造成错觉;(3)应将0作为纵轴上出口额的起始值【点睛】本题考查了条形统计图的特征,掌握相关知识是解题的关键.3、(1)见解析;(2)见解析;(3)见解析【解析】【分析】(1)用各大洋面积的面积除以四大洋总面积,即可求出答案;(2)根据(1)得出的各大洋面积所占的百分乘以360°即可;(3)根据(2)得出的圆心角的度数即可画出扇形统计图.【详解】解:(1)17967.9+9165.5+7617.4+1475.0=36225.8(万);太平洋所占百分比:;印度洋所占百分比:;大西洋所占百分比:;北冰洋所占百分比:.(2)太平洋对应的扇形圆心角为:360°×50%=180°,大西洋对应的扇形圆心角为:360°×25%=90°,印度洋对应的扇形圆心角为:360°×21%≈76°,北冰洋对应的扇形圆心角为:360°×4%≈14°;(3)如图:四大洋面积统计图【点睛】本题考查了扇形统计图的制法及相关计算.在扇形统计图中,每部分占总部分的百分比等于该部分所对应的扇形圆心角的度数与360°比.4、(1)(2)可以,(3)不合适.【解析】【分析】(1)符合样本抽取的代表性,广泛性,全面性的特点;(2)符合样本抽取的代表性,广泛性,全面性的特点;(3)不符合样本抽取的代表性,广泛性,全面性的特点.【详解】(1)符合样本抽取的代表性,广泛性,全面性的特点,故可以;(2)符合样本抽取的代表性,广泛性,全面性的特点,故可以;(3)不符合样本抽取的代表性,广泛性,全面性的特点,故不可以.【点睛】本题考查了样本抽取,熟练掌握抽取样本的基本条件和基本特点是解题的关键.5、(1)见解析;(2)144°;(3)A的得票数为105,B的得票数为120,C的得票数为75【解析】【分析】(1)根据条形统计图得:A的口试成绩为90,根据统计表得:C的笔试成绩为90,即可求解;(2)用360°乘以B部分所占的百分比,即可求解;(3)用300分别乘以三位候选人的得票数所占的百分比,即可求解.【详解】解:(1)根据条形统计图得:A的口试成绩为90,根据统计表得:C的笔试成绩为90,补全图形,如下图所示: ABC笔试859590口试908085 (2)扇形统计图中B部分所对应的圆心角的度数是 ;(3)A的得票数为 ,B的得票数为 ,C的得票数为 .【点睛】本题主要考查了条形统计图和扇形统计图,能从统计图获取准确信息是解题的关键.
相关试卷
这是一份初中冀教版第十八章 数据的收集与整理综合与测试当堂检测题,共20页。试卷主要包含了下列说法中等内容,欢迎下载使用。
这是一份初中数学冀教版八年级下册第十八章 数据的收集与整理综合与测试课堂检测,共20页。试卷主要包含了以下调查中,适宜全面调查的是,下列调查中,最适合采用全面调查等内容,欢迎下载使用。
这是一份冀教版八年级下册第十八章 数据的收集与整理综合与测试课后复习题,共16页。试卷主要包含了下列适合于抽样调查的是等内容,欢迎下载使用。

