还剩3页未读,
继续阅读
所属成套资源:部编新人教版七年级历史下册全册教案教学设计
成套系列资料,整套一键下载
- 七年级历史下册第二单元辽宋夏金元时期:民族关系发展和社会变化第12课宋元时期的都市和文化教学设计1新人教版 教案 1 次下载
- 七年级历史下册第二单元辽宋夏金元时期:民族关系发展和社会变化第13课宋元时期的科技与中外交通教学设计1新人教版 教案 1 次下载
- 七年级历史下册第二单元辽宋夏金元时期民族关系发展和社会变化第7课辽西夏与北宋的并立教学设计1新人教版 教案 1 次下载
- 七年级历史下册第二单元辽宋夏金元时期民族关系发展和社会变化第8课金与南宋的对峙教学设计1新人教版 教案 1 次下载
- 七年级历史下册第二单元辽宋夏金元时期民族关系发展和社会变化第10课蒙古族的兴起与元朝的建立教学设计1新人教版 教案 1 次下载
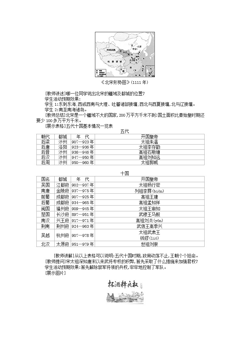
初中历史第6课 北宋的政治教案
展开
这是一份初中历史第6课 北宋的政治教案,共6页。教案主要包含了导入新课,讲授新课等内容,欢迎下载使用。
相关教案
初中历史人教部编版七年级下册第9课 宋代经济的发展教案及反思:
这是一份初中历史人教部编版七年级下册第9课 宋代经济的发展教案及反思,共3页。
人教部编版七年级下册第二单元 辽宋夏金元时期:民族关系发展和社会变化第7课 辽、西夏与北宋的并立教案及反思:
这是一份人教部编版七年级下册第二单元 辽宋夏金元时期:民族关系发展和社会变化第7课 辽、西夏与北宋的并立教案及反思,共5页。教案主要包含了导入新课,讲授新课,西夏与北宋的关系等内容,欢迎下载使用。
初中历史人教部编版七年级下册第10课 蒙古族的兴起与元朝的建立教案设计:
这是一份初中历史人教部编版七年级下册第10课 蒙古族的兴起与元朝的建立教案设计,共5页。教案主要包含了导入新课,讲授新课等内容,欢迎下载使用。

