初中英语人教新目标 (Go for it) 版七年级下册Section A说课课件ppt
展开Unit 1 Can you play the guitar?
Section A (Grammar Focus-3c)导学案
学 年 | 2022年度第一学期 | 科目 | 七年级英语 | 课题 | Unit1 Section A (Grammar Focus-3c) | 授课时间 |
| ||||||||||||||||||||||||||||||||||||
主 备 人 |
| 使用人 | 七年级师生 | 课型 | 语法课 | 审核签字 |
| 学案序号 | 1-2 | ||||||||||||||||||||||||||||||||||
学习目标 | 1.复习巩固本节课重要词汇。 2.能归纳总结can的用法并会灵活运用。 | ||||||||||||||||||||||||||||||||||||||||||
重 点 | 1、熟悉掌握本节课的词汇。 2、掌握情态动词can的肯定句、否定句、一般疑问句、特殊疑问句及回答。 3、对话交际。 | ||||||||||||||||||||||||||||||||||||||||||
难 点 | |||||||||||||||||||||||||||||||||||||||||||
教师寄语 | Where there's a will, there's a way. (有志者事竟成) | ||||||||||||||||||||||||||||||||||||||||||
自主预习 | 一、根据汉语意思默写出grammar句子并背诵。
二、根据汉语意思写出下列短语。
| ||||||||||||||||||||||||||||||||||||||||||
精讲点拨 |
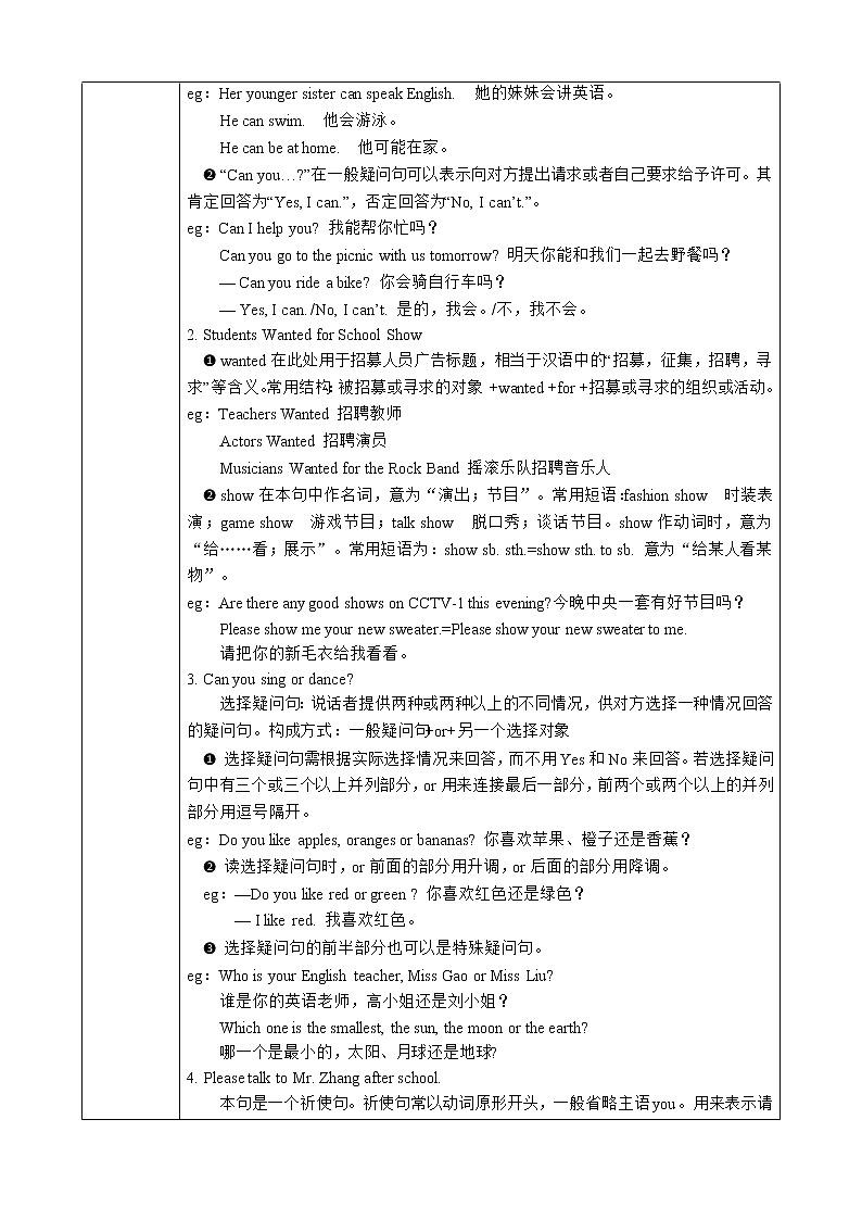
❶ 情态动词can在陈述句中多表示做某事的能力“能,会”,或者推测“可能”。没有人称和数的变化,其后应接动词原形,一起构成谓语。 eg:Her younger sister can speak English. 她的妹妹会讲英语。 He can swim. 他会游泳。 He can be at home. 他可能在家。 ❷ “Can you…?”在一般疑问句可以表示向对方提出请求或者自己要求给予许可。其肯定回答为“Yes, I can.”,否定回答为“No, I can’t.”。 eg:Can I help you? 我能帮你忙吗? Can you go to the picnic with us tomorrow? 明天你能和我们一起去野餐吗? — Can you ride a bike? 你会骑自行车吗? — Yes, I can. /No, I can’t. 是的,我会。/不,我不会。
❶ wanted在此处用于招募人员广告标题,相当于汉语中的“招募,征集,招聘,寻求”等含义。常用结构:被招募或寻求的对象 +wanted +for +招募或寻求的组织或活动。 eg:Teachers Wanted 招聘教师 Actors Wanted 招聘演员 Musicians Wanted for the Rock Band 摇滚乐队招聘音乐人 ❷ show在本句中作名词,意为“演出;节目”。常用短语:fashion show 时装表演;game show 游戏节目;talk show 脱口秀;谈话节目。show作动词时,意为“给……看;展示”。常用短语为:show sb. sth.=show sth. to sb. 意为“给某人看某物”。 eg:Are there any good shows on CCTV-1 this evening?今晚中央一套有好节目吗? Please show me your new sweater.=Please show your new sweater to me. 请把你的新毛衣给我看看。
选择疑问句:说话者提供两种或两种以上的不同情况,供对方选择一种情况回答的疑问句。构成方式:一般疑问句+or+另一个选择对象 ❶ 选择疑问句需根据实际选择情况来回答,而不用Yes和No来回答。若选择疑问句中有三个或三个以上并列部分,or用来连接最后一部分,前两个或两个以上的并列部分用逗号隔开。 eg:Do you like apples, oranges or bananas? 你喜欢苹果、橙子还是香蕉? ❷ 读选择疑问句时,or前面的部分用升调,or后面的部分用降调。 eg:—Do you like red or green ? 你喜欢红色还是绿色? — I like red. 我喜欢红色。 ❸ 选择疑问句的前半部分也可以是特殊疑问句。 eg:Who is your English teacher, Miss Gao or Miss Liu? 谁是你的英语老师,高小姐还是刘小姐? Which one is the smallest, the sun, the moon or the earth? 哪一个是最小的,太阳、月球还是地球?
本句是一个祈使句。祈使句常以动词原形开头,一般省略主语you。用来表示请求、命令或叮嘱的句子。 有时为了礼貌,常在动词原形前加please。 please也可以放在句尾,前面常用逗号与其他成分隔开。祈使句的否定形式是直接在动词原形前加don’t。 eg:Please show your book to me. 请给我看一下你的书。 Have a cup of tea, please. 请喝杯茶。 Don’t talk loudly in the library.不要在图书馆大声讲话。
talk作不及物动词,意为“说话,交谈”。alk with/to 与某人说话 talk about 谈论什么事物
eg:Don’t talk to strangers! 不要对陌生人讲话! Ms. Zhao often talks with Jim. 赵老师经常跟吉姆谈话。 They are talking about the new film. 他们正在谈论这部新电影。 【辨析】:talk, say, speak与tell
eg:Jenny and Mary can speak English well. 珍妮和玛丽英语说得很好。 I often say “hello” to her with a smile. 我常笑着向她问好。 Amy always talks about clothes with her friends. 艾米总是和朋友们谈论衣服。 Last week, Mum told me not to ride a bike quickly. It's too dangerous. 上周,妈妈告诉我不要骑自行车太快。太危险了。 Mr. Li often tells us interesting stories. 李先生经常给我们讲有趣的故事。 | ||||||||||||||||||||||||||||||||||||||||||
检测小结 | 一、用括号内所给单词的适当形式填空。
—Yes, they can.
二、用say, speak, tell, talk的适当形式填空。
三、句型转换,每空一词。
Bill ________ ________ the guitar.
________ Frank ________ the piano?
________ ________ Jack ________?
Yes, ________ ________.
I ________ sing ________ speak English. 四、根据汉语完成句子,每空一词。
________ Mr. Wang ________ French?
He ________ play soccer ________. But he ________ dance.
They ________ ________ the chess club.
He ________ ________ his math book.
What ________ Kate ________? | ||||||||||||||||||||||||||||||||||||||||||
参考答案
学 年 | 2022年度第一学期 | 科目 | 七年级英语 | 课题 | Unit1 Section A (Grammar Focus-3c) | 授课时间 |
| |||||||||||||||||||||||||||||||||||
主 备 人 |
| 使用人 | 七年级师生 | 课型 | 语法课 | 审核签字 |
| 学案序号 | 1-2 | |||||||||||||||||||||||||||||||||
学习目标 | 1.复习巩固本节课重要词汇。 2.能归纳总结can的用法并会灵活运用。 | |||||||||||||||||||||||||||||||||||||||||
重 点 | 1、熟悉掌握本节课的词汇。 2、掌握情态动词can的肯定句、否定句、一般疑问句、特殊疑问句及回答。 3、对话交际。 | |||||||||||||||||||||||||||||||||||||||||
难 点 | ||||||||||||||||||||||||||||||||||||||||||
教师寄语 | Where there's a will, there's a way. (有志者事竟成) | |||||||||||||||||||||||||||||||||||||||||
自主预习 | 一、根据汉语意思默写出grammar句子并背诵。
二、根据汉语意思写出下列短语。
| |||||||||||||||||||||||||||||||||||||||||
检测小结 | 一、用括号内所给单词的适当形式填空。
二、用say, speak, tell, talk的适当形式填空。
三、句型转换,每空一词。
四、根据汉语完成句子,每空一词。
| |||||||||||||||||||||||||||||||||||||||||
初中英语人教新目标 (Go for it) 版七年级下册Section A优质ppt课件: 这是一份初中英语人教新目标 (Go for it) 版七年级下册Section A优质ppt课件,文件包含Unit1CanyouplaytheguitarSectionA2d-3c课件ppt、Unit1CanyouplaytheguitarSectionA2d-3c同步导学案doc、Unit12dmp3、Canyousingmp4等4份课件配套教学资源,其中PPT共37页, 欢迎下载使用。
英语七年级下册Unit 1 Can you play the guitar?Section A课堂教学ppt课件: 这是一份英语七年级下册Unit 1 Can you play the guitar?Section A课堂教学ppt课件,文件包含七年级下册Unit1CanyouplaytheguitarGrammarFocus课件ppt、JustinClase-YesICanmp3等2份课件配套教学资源,其中PPT共38页, 欢迎下载使用。
人教新目标 (Go for it) 版七年级下册Unit 1 Can you play the guitar?Section A课前预习课件ppt: 这是一份人教新目标 (Go for it) 版七年级下册Unit 1 Can you play the guitar?Section A课前预习课件ppt,文件包含Unit1CanyouplaytheguitarSectionA1a-2d课件47张PPTpptx、Unit1CanyouplaytheguitarSectionA1a-2d导学案含答案docx、Unit1SectionA1b听力mp3、Unit1SectionA2a-1听力mp3、Unit1SectionA2a-2听力mp3、Unit1SectionA2a听力mp3、Unit1SectionA2d听力mp3、导入mp4、表演mp4等9份课件配套教学资源,其中PPT共45页, 欢迎下载使用。

