初中科学浙教版八年级下册第1节 空气与氧气第1课时达标测试
展开1.最早用定量实验的方法研究空气的成分并得出了“空气是 15 体积的氧气和 45 体积的氮气组成”的科学家是( )
A. 道尔顿 B. 拉瓦锡 C. 汤姆生 D. 门捷列夫
2.小林从冰箱里拿出冰冻的饮料,用干布擦净瓶外壁的水,放置于桌面片刻,发现瓶外壁又挂满水珠,这说明空气中有( )
A. 氮气 B. 氧气 C. 二氧化碳 D. 水蒸气
3.在一密闭容器中充满空气,经测定其中氮气的体积为100毫升,则其中氧气的体积约为( )
A. 20毫升 B. 35毫升 C. 40毫升 D. 25毫升
4.如图所示,某同学为验证空气中含有少量二氧化碳,将大针筒内的空气一次性压入新制的澄清石灰水,发现石灰水没有变化。据此,你认为该同学应该( )
A. 撤去大针筒,用嘴向澄清石灰水吹气 B. 继续用大针筒向澄清石灰水压入空气
C. 得出空气中没有二氧化碳的结论 D. 得出空气中含有少量二氧化碳的结论
5.下列说法不正确的是( )
A.空气中N2的体积分数约为78%
B.O2的化学性质比较活泼,具有可燃性
C.CO2是绿色植物光合作用的原料之一
D.稀有气体化学性质稳定,可用作保护气
6.用如图装置来测定空气中氧气的含量,下列做法会使实验结果不准确的是( )
A. 事先在集气瓶内加少量水 B. 燃烧匙内加足量红磷
C. 红磷熄灭后,立即打开弹簧夹 D. 实验前,检查装置的气密性
7.在N2、H2、O2、空气、CO2中,能在空气中燃烧的气体是________;能使带火星的木条复燃的是________;空气中含量最多的是________;能使澄清石灰水变浑浊的是________;含有氧分子的是________。
8.空气是多种气体组成的混合物,氧气约占21%,氮气约占78%。测定空气中氧气含量的基本思路是:取一定体积的混合气体。方法一:除去氧气测氮气的体积;方法二:除去氮气测氧气的体积。根据所学知识,你认为应除去的气体是________,原因是________。
二、中档题
9. 测定空气里氧气含量通常使用的是( )
A. 硫 B. 木炭 C. 红磷 D. 蜡烛
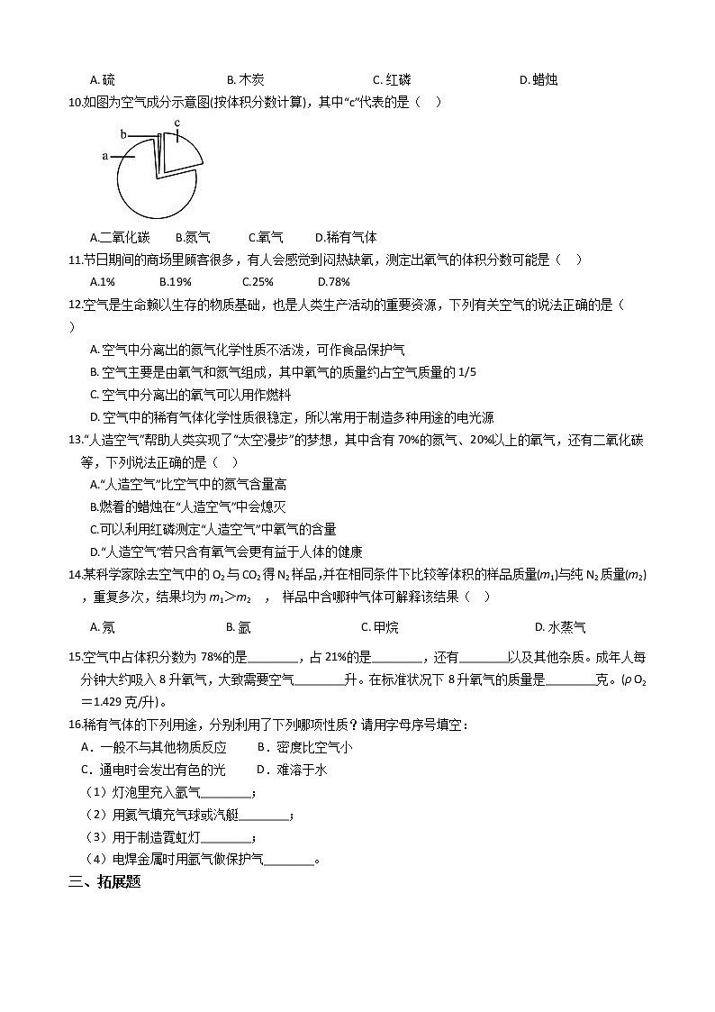
10.如图为空气成分示意图(按体积分数计算),其中“c”代表的是( )
A.二氧化碳 B.氮气 C.氧气 D.稀有气体
11.节日期间的商场里顾客很多,有人会感觉到闷热缺氧,测定出氧气的体积分数可能是( )
A.1% B.19% C.25% D.78%
12.空气是生命赖以生存的物质基础,也是人类生产活动的重要资源,下列有关空气的说法正确的是( )
A. 空气中分离出的氮气化学性质不活泼,可作食品保护气
B. 空气主要是由氧气和氮气组成,其中氧气的质量约占空气质量的1/5
C. 空气中分离出的氧气可以用作燃料
D. 空气中的稀有气体化学性质很稳定,所以常用于制造多种用途的电光源
13.“人造空气”帮助人类实现了“太空漫步”的梦想,其中含有70%的氮气、20%以上的氧气,还有二氧化碳等,下列说法正确的是( )
A.“人造空气”比空气中的氮气含量高
B.燃着的蜡烛在“人造空气”中会熄灭
C.可以利用红磷测定“人造空气”中氧气的含量
D.“人造空气”若只含有氧气会更有益于人体的健康
14.某科学家除去空气中的O2与CO2得N2样品,并在相同条件下比较等体积的样品质量(m1)与纯N2质量(m2),重复多次,结果均为m1>m2 , 样品中含哪种气体可解释该结果( )
A. 氖 B. 氩 C. 甲烷 D. 水蒸气
15.空气中占体积分数为78%的是________,占21%的是________,还有________以及其他杂质。成年人每分钟大约吸入8升氧气,大致需要空气________升。在标准状况下8升氧气的质量是________克。(ρ O2=1.429克/升)。
16.稀有气体的下列用途,分别利用了下列哪项性质?请用字母序号填空:
A.一般不与其他物质反应 B.密度比空气小
C.通电时会发出有色的光 D.难溶于水
(1)灯泡里充入氩气________;
(2)用氦气填充气球或汽艇________;
(3)用于制造霓虹灯________;
(4)电焊金属时用氩气做保护气________。
三、拓展题
17.某科学兴趣小组对教材中“测定空气里氧气含量”的实验(见图Ⅰ)进行了大胆改进,设计图(Ⅱ)(选用容积为45毫升的18×180毫米的试管作反应容器)实验方案进行,收到了良好的效果。请你对比分析下面图Ⅰ、图Ⅱ实验,回答下列有关问题:
图Ⅰ 图Ⅱ
(1)图Ⅰ实验中红磷燃烧的实验现象是产生大量________,等A瓶冷却后打开止水夹,现象为________;
(2)图Ⅱ实验的操作步骤如下:
①点燃酒精灯;②撤去酒精灯,待试管冷却后松开弹簧夹;③将少量红磷平装入试管中,将20毫升的注射器活塞置于10毫升刻度处,并按图Ⅱ中所示的连接方式固定好,再将弹簧夹夹紧橡皮管;④读取注射器活塞的数据。你认为正确的实验操作顺序是________(填序号);
(3)图Ⅱ实验中,注射器活塞将从10毫升刻度处慢慢前移到约为________毫升刻度处才停止;
(4)对照图Ⅱ实验,你认为图Ⅰ实验有何不足之处?________(回答一点即可)。
答案解析部分
一、基础题
1.【答案】 B 2.【答案】 D 3.【答案】 D 4.【答案】 B 5.【答案】 B 6.【答案】 C
7.【答案】 H2;O2;N2;CO2;O2、空气
8.【答案】 氧气;氮气化学性质比较稳定(或氮气化学性质不活泼,不易和其他物质发生反应)
二、中档题
9.【答案】 C 10.【答案】 C 11.【答案】 B 12.【答案】 A 13.【答案】 C 14.【答案】 B
15.【答案】 氮气;氧气;二氧化碳;38;11.432
16.【答案】 (1)A(2)B(3)C(4)A
三、拓展题
17.【答案】 (1)的白烟,放出大量的热;烧杯中的水倒流进集气瓶,水量约占瓶内剩余体积的五分之一
(2)③①②④(3)1(4)实验误差较大(或会污染环境或不便于读数等)
初中科学浙教版八年级下册第1节 指南针为什么能指方向第2课时同步训练题: 这是一份初中科学浙教版八年级下册第1节 指南针为什么能指方向第2课时同步训练题,共5页。试卷主要包含了基础题,中档题,拓展题等内容,欢迎下载使用。
科学八年级下册第4章 植物与土壤第3节 植物的根与物质吸收第1课时一课一练: 这是一份科学八年级下册第4章 植物与土壤第3节 植物的根与物质吸收第1课时一课一练,共4页。试卷主要包含了基础题,中档题,拓展题等内容,欢迎下载使用。
科学浙教版第1章 电与磁第1节 指南针为什么能指方向第1课时同步训练题: 这是一份科学浙教版第1章 电与磁第1节 指南针为什么能指方向第1课时同步训练题,共5页。试卷主要包含了基础题,中档题,拓展题等内容,欢迎下载使用。

