高中物理人教版 (新课标)选修33 楞次定律教案
展开2、讨论小结:
当穿过回路的磁通量增大时,感应电流磁场方向与原磁场的方向相反
当穿过回路的磁通量减小时,感应电流磁场方向与原磁场的方向相同
——增反减同
3、德国著名的物理学家楞次概括了各种实验的结果,总结出了感生电流的方向的规律——楞次定律
感生电流具有这样的方向,就是感生电流的磁场,总要阻碍引起感生电流的磁通量的变化
感生电流的方向总是使其产生的磁场,力图阻碍引起感生电流的磁通量的变化。
4、理解
阻碍的含义:
= 1 \* GB3 ①谁起阻碍作用:要明确起阻碍作用的是“感应电流的磁场”
= 2 \* GB3 ②阻碍什么: 感应电流的磁场阻碍的是磁通量的变化
= 3 \* GB3 ③怎样阻碍
= 4 \* GB3 ④阻碍不是阻止
= 5 \* GB3 ⑤阻碍不总是相反
回路 原磁场 磁通量的变化 感应磁场 感应电流的方向
5、楞次定律的应用
例题
A为边长为L的导体框,穿过图中的匀强磁场区域B,判断是否有感应电流,如果有,那么方向如何?
6、应用楞次定律解题的程序:
= 1 \* GB2 ⑴明确研究的是那一个回路
= 2 \* GB2 ⑵分析穿过回路的原磁场的方向,及磁通量的变化情况。(这是关键)
= 3 \* GB2 ⑶利用增反减同的规律判断感应磁场的方向。(这是核心)
= 4 \* GB2 ⑷用安培定则判断感应电流的方向
7、例题:
= 1 \* GB2 ⑴导体框向右运动
= 2 \* GB2 ⑵导体框向上运动
= 3 \* GB2 ⑶导体框以ad为轴旋转
= 4 \* GB2 ⑷导体框以ab为轴旋转
= 5 \* GB2 ⑸导体框以MN为轴旋转
8、拓宽研究方法:
= 1 \* GB2 ⑴等效磁原:
从表格中我们感生电流的线圈的磁场,等效为磁铁。看两磁体是如何相互作用的。
结论:阻碍相对运动
= 2 \* GB2 ⑵能量的转化角度:电能是通过做功。原磁场和感应电流的磁场相互依赖,相互排斥。
9、总结作业
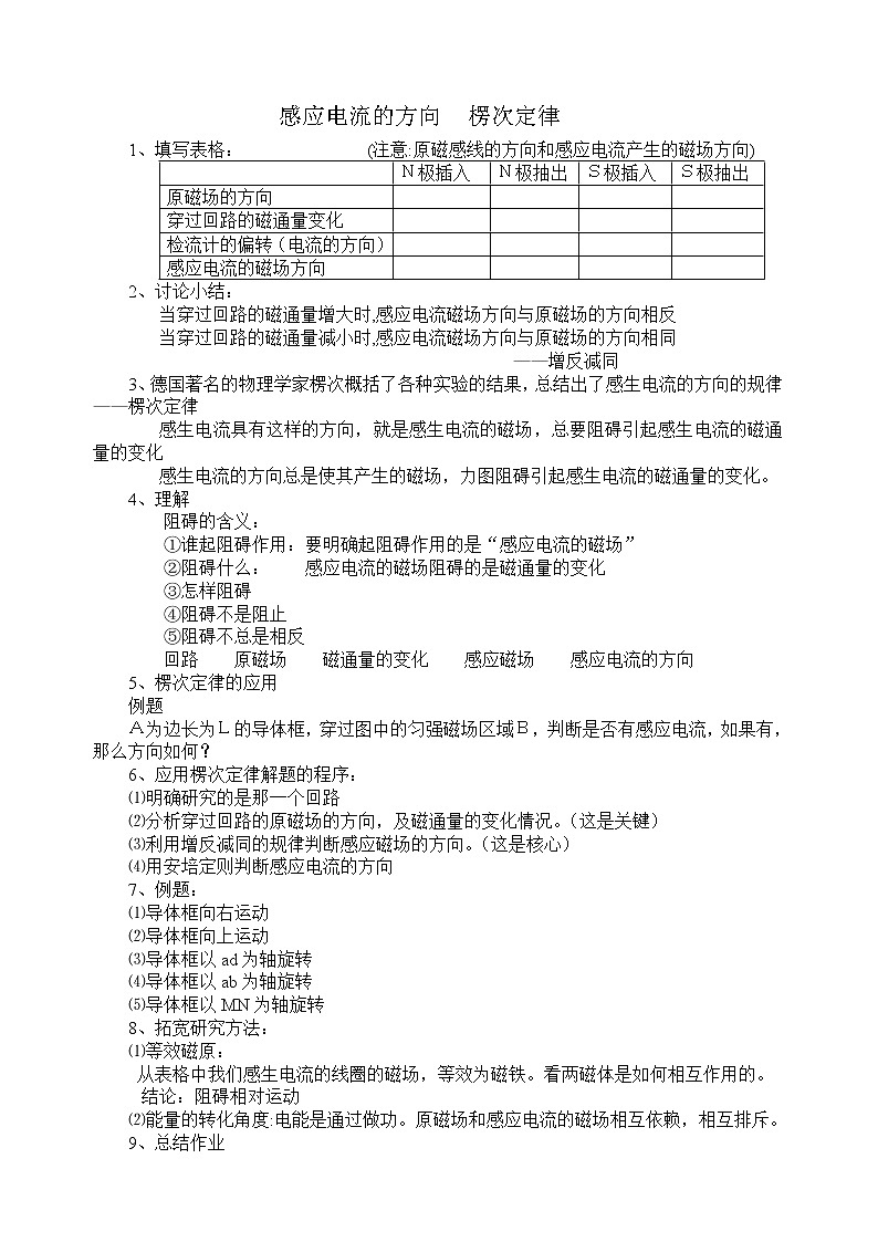
N极插入
N极抽出
S极插入
S极抽出
原磁场的方向
穿过回路的磁通量变化
检流计的偏转(电流的方向)
感应电流的磁场方向
高中人教版 (新课标)3 楞次定律教案: 这是一份高中人教版 (新课标)3 楞次定律教案,共8页。
物理选修3选修3-2第四章 电磁感应3 楞次定律教案设计: 这是一份物理选修3选修3-2第四章 电磁感应3 楞次定律教案设计,共7页。
高中物理人教版 (新课标)选修33 楞次定律教案: 这是一份高中物理人教版 (新课标)选修33 楞次定律教案,共2页。

