人教版 (新课标)必修27.动能和动能定理教案
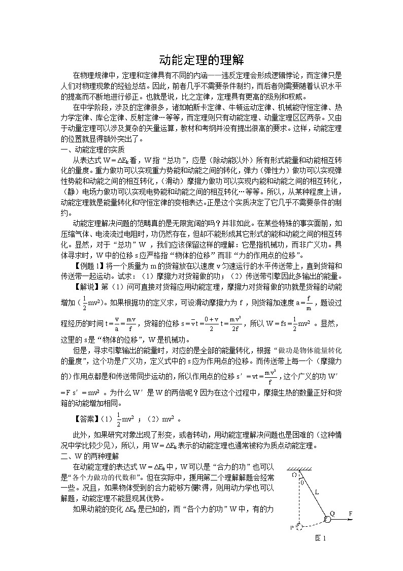
展开动能定理的理解在物理规律中,定理和定律具有不同的内涵——违反定理会形成逻辑悖论,而定律只是人们对物理现象的经验总结。因此,前者几乎不需要条件制约,而后者则需要随着认识水平的提高而不断地进行修正。也就是说,比之定律,定理具有更高的级别和权威。在中学阶段,涉及的定律很多,诸如帕斯卡定律、牛顿运动定律、机械能守恒定律、热力学定律、库仑定律、反射定律…等等,而定理则只有动能定理、动量定理区区两条。又由于动量定理可以涉及复杂的矢量运算,教材和考纲并没有提出很高的要求。这样,动能定理的位置就显得额外突出了。一、动能定理的实质从表达式W = ΔEk看,W指“总功”,应是(除动能以外)所有形式能量和动能相互转化的量度。重力做功可以实现重力势能和动能之间的转化,弹力(弹性力)做功可以实现弹性势能和动能之间的相互转化,(滑动)摩擦力做功可以实现内能和动能之间的相互转化,(静)电场力做功可以实现电势能和动能之间的相互转化…等等。所以,从某种程度上讲,动能定理就是能量转化和守恒定律的变相表达。正是这个实质决定了它几乎不需要条件的制约。动能定理解决问题的范畴真的是无限宽阔的吗?并非如此。在某些特殊的事实面前,如压缩气体、电流流过电阻时,功仍然存在,但却不能形成其它形式的能和动能之间的相互转化。显然,对于“总功”W ,我们应该保留这样的理解:它是指机械功,而非广义功。具体寻求时,W中的位移s应严格指“物体的位移”而非“力的作用点的位移”。【例题1】将一个质量为m的货箱放在以速度v匀速运行的水平传送带上,直到货箱和传送带一起运动。试求:(1)摩擦力对货箱做的功;(2)传送带引擎因此多输出的能量。【解说】第(1)问可直接对货箱应用动能定理,摩擦力对货箱做的功就是货箱的动能增加(mv2)。如果根据功的定义求,可设滑动摩擦力为f ,则货箱加速度a =,题设过程经历的时间t ==,货箱的位移s =t =t =,所以W = fs =mv2 。显然,这里的s是“物体的位移”,W是机械功。但是,寻求引擎输出的能量时,对应的是全部的能量转化,根据“做功是物体能量转化的量度”,这个功是广义功,定义式中的s应为作用点的位移。而传送带上每一个(摩擦力的)作用点都是和传送带同步运动的,所以作用点的位移s′= vt =,这个广义的功W′= F s′= mv2 。为什么W′是W的两倍呢?因为在这个过程中,摩擦生热的数量正好和货箱的动能增加相同。【答案】(1)mv2 ;(2)mv2 。此外,如果研究对象出现了形变,或者转动,用动能定理解决问题也是困难的(这种情况中学比较少见),所以,用W = ΔEk表示的动能定理也通常被称为质点动能定理。二、W的两种理解在动能定理的表达式W = ΔEk中,W可以是“合力的功”也可以是“各个力做功的代数和”。但在实际中,援用第二个理解解题会经常一些。况且,如果物体受到的合力能够方便求得,则用动力学也可以解题,动能定理不能显现其优势。如果动能的变化ΔEk是已知的,而“各个力的功”W中,有的力是恒力的功,有的力是变力的功,由于恒力的功是很好计算的,则未知的变力的功就能间接地求解了。所以,动能定理是求变力做功的重要途径。【例题2】一质量为m的小球,用长为L的轻绳悬挂于O点,小球在水平力F作用下,从平衡位置P缓慢地移动到位置Q ,这时悬线与竖直方向成θ角,如图1所示,则此过程中F所做的功为( )A.mgLcosθ B.FLsinθ C.mgL(1-cosθ) D.FLcosθ【解说】“缓慢”的过程即准静态过程,由无穷多个平衡态衔接而成。这意味着F不可能是恒力。而在该过程中只有重力(恒力)和F做功,ΔEk又是等于零的,动能定理成为:WF + WG = 0 ,所以:WF =-WG =-[-mg L(1-cosθ)] = mgL(1-cosθ) 。【答案】C 。三、多过程与多对象在动能定理中,用W1 + W2 + …求W时,W1和W2和…不必是同时段,也不必是伴随题目全过程的。这就意味着,面对过程不单一的物理问题时,动能定理可以一蹴而就,而不必过于关心过程的细节。【例题3】物体在高出沙坑H处由静止自由落下,落至沙坑h深处停止。试求物体受到沙坑的平均阻力(不考虑空气阻力)。【解说】本题中,重力在全程都在做功,但沙坑的阻力只是减速过程做功,但这并不影响W的寻求:全程W = WG + Wf = mg (H + h)-h ,而全程ΔEk = 0-0 = 0 ,所以=mg 。【答案】mg 。动能定理解非单一过程的问题比较快捷,但是对于非单一的对象则显得力不从心。应用动力学解题时,对多个对象,我们有“整体法”的思想,而应用动能定理时,整体法不是绝对不能用,却常常会出错——因为整体质心的动能各个个体的动能不一定相等。为什么会这样呢?因为当各个个体相对质心有转动时,整体的动能事实上是质心(平动)动能与转动动能的和,但对于转动动能的计算,中学阶段是回避的。所以,用动能定理解题时,原则上不推荐使用整体法。除了上面谈到的有时和局限外,动能定理在解非匀变速问题、曲线运动问题时,都能显示一定的长处。但是,动能定理也有一个致命伤,那就是不能直接解物理过程的时间。而且,能量工具如果不和动量相结合,它就不能完全脱离动力学,成为一种独立的方法体系。
物理必修21.追寻守恒量——能量教案: 这是一份物理必修21.追寻守恒量——能量教案,共2页。教案主要包含了第二定律奠定了基础等内容,欢迎下载使用。
高中物理人教版 (新课标)必修27.动能和动能定理教案: 这是一份高中物理人教版 (新课标)必修27.动能和动能定理教案,共4页。教案主要包含了教学目标,教学重点,教学难点,课时安排,教学过程等内容,欢迎下载使用。
物理7.动能和动能定理教案设计: 这是一份物理7.动能和动能定理教案设计,共3页。教案主要包含了物理规律的类型,物理规律教学的基本方法,物理规律教学中应注意的问题,运用物理规律解决实际问题等内容,欢迎下载使用。

