人教版新课标A必修22.3 直线、平面垂直的判定及其性质教学设计
展开2.3.4 平面与平面垂直的性质
【教学目标】
(1)让学生在观察物体模型的基础上,进行操作确认,获得对性质定理的正确认识;
(2)能运用性质定理证明一些空间位置关系的简单命题,进一步培养学生空间观念.
(3)了解直线与平面、平面与平面垂直的判定定理和性质定理间的相互联系,掌握等价转化思想在解决问题中的运用.
【教学重难点】
重点:理解掌握面面垂直的性质定理和内容和推导。
难点:运用性质定理解决实际问题。
【教学过程】
(一) 复习提问
1.线面垂直判定定理:
如果一条直线和一个平面内两条相交直线都垂直,则这条直线垂直于这个平面.
2.面面垂直判定定理:
如果一个平面经过另一个平面的一条垂线,则这两个平面互相垂直.
(二)引入新课
已知黑板面与地面垂直,你能在黑板面内找到一条直线与地面平行、相交或垂直吗这样的直线分别有什么性质?试说明理由!
(三)探求新知
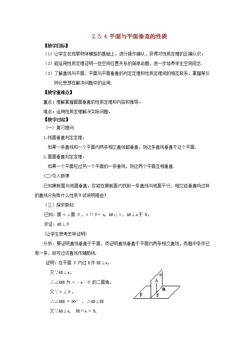
已知:面α⊥面β,α∩β= a, ABα, AB⊥a于 B,
求证:AB⊥β
(让学生思考怎样证明)
分析:要证明直线垂直于平面,须证明直线垂直于平面内两条相交直线,而题中条件已有一条,故可过该直线作辅助线.
证明:在平面β内过B作BE⊥a,
又∵AB⊥a,
∴∠ABE为α﹣a﹣β的二面角,
又∵α⊥β,
∴∠ABE = 90° , ∴AB⊥BE
又∵AB⊥a, BE∩a = B,
∴AB⊥β
面面垂直的性质定理:
两平面垂直,则一个平面内垂直于交线的直线与另一个平面垂直.
(用符号语言表述) 若α⊥β,α∩β=a, ABα, AB⊥a于 B,则 AB⊥β
师:从面面垂直的性质定理可知,要证明线垂直于面可通过面面垂直来证明,而前面
我们知道,面面垂直也可通过线面垂直来证明。这种互相转换的证明方法是常用的数学思想方法。同学们在学习中要认真理解和体会。
(四)拓展应用
例1.求证:如果两个平面互相垂直,那么经过第一个平面内的一点垂直于第二个平面的直线,在第一个平面内.
例2.如图,已知平面α 、β,α⊥β,α∩β =AB, 直线a⊥β, aα,
试判断直线a与平面α的位置关系(求证:a ∥α )(引导学生思考)
分析:因为直线与平面有在平面内、相交、平行三种关系)
解:在α内作垂直于α 、β交线AB的直线b,
∵ α⊥β ∴b⊥β
∵ a⊥β ∴ a ∥b ,
又∵aα ∴ a ∥α
课堂练习:
练习 第1、2题
A组 第1题
(四)当堂检测
1.如图,长方体ABCD﹣A′B′C′D′中,判断下面结论的正误。
(1)平面ADD′A′⊥平面ABCD (2) DD′⊥ 面ABCD (3)AD′⊥ 面ABCD
2.空间四边形ABCD中,ΔABD与ΔBCD都为正三角形,面ABD⊥面BCD,试在平面BCD内找一点,使AE⊥面BCD,亲说明理由
参考答案
2解:在ΔABD中,∵AB=AD,取BD的中点E,
连结AE,则AE为BD的中线
∴AE⊥BD
又∵面BCD∩面ABD=BD, 面ABD⊥面BCD
∴AE⊥面BCD
(五)课堂小结
1. 面面垂直判定定理:
如果一个平面经过另一个平面的一条垂线,则这两个平面互相垂直.
2. 面面垂直的性质定理:
两平面垂直,则一个平面内垂直于交线的直线与另一个平面垂直.
② 利用性质定理解决问题
【板书设计】
一、平面与平面垂直的性质定理
二、三种形式表达
三、性质定理的应用
【作业布置】课后练习与提高
2.3.4 平面与平面垂直的性质
课前预习导学案
一、预习目标
(1) 明确平面与平面垂直的判定定理。
(2) 直线与平面垂直的性质定理
二、 预习内容
1、平面与平面垂直的判定定理
2、直线与平面垂直的性质定理
3、思考题:
(1)黑板所在平面与地面所在平面垂直,你能否在黑板上画一条直线与地面垂直?
(2)在长方体中,平面与平面垂直,直线垂直于其交线。平面内的直线与平面垂直吗?
三.提出疑惑
同学们,通过你的自主学习,你还有那些疑惑,请填在下面的表格中
疑惑点 | 疑惑内容 |
|
|
|
|
|
|
课内探究学案
一、学习目标
(1)探究平面与平面垂直的性质定理
(2)应用平面与平面垂直的性质定理解决问题
学习重点:理解掌握面面垂直的性质定理和内容和推导。
学习难点:运用性质定理解决实际问题。
二、学习过程
探究一
已知:面α⊥面β,α∩β= a, ABα, AB⊥a于 B,
求证:AB⊥β
(让学生思考怎样证明,小组间可以相互讨论)
由证明结果的平面与平面垂直的性质定理(三种形式的表达)
探究二、性质的应用
例1.求证:如果两个平面互相垂直,那么经过第一个平面内的一点垂直于第二个平面的直线,在第一个平面内.
证明(略)
变式 练习 第1题
例2.如图,已知平面α 、β,α⊥β,α∩β =AB, 直线a⊥β, aα,
试判断直线a与平面α的位置关系(求证:a ∥α )(引导学生思考)
解:(略)
变式 练习 2题(略)
A组 第1题(略)
当堂检测
1.如图,长方体ABCD﹣A′B′C′D′中,判断下面结论的正误。
(1)平面ADD′A′⊥平面ABCD (2) DD′⊥ 面ABCD (3)AD′⊥ 面ABCD
2.空间四边形ABCD中,ΔABD与ΔBCD都为正三角形,面ABD⊥面BCD,试在平面BCD内找一点,使AE⊥面BCD,亲说明理由
课后练习与提高
1.已知正方形所在的平面,垂足为,连结,则互相垂直的平面有 ( )
5对 6对 7对 8对
2.平面⊥平面,=,点,点,那么是的( )
充分但不必要条件 必要但不充分条件 充要条件 既不充分也不必要条件
3.若三个平面,之间有,,则与 ( )
垂直 平行 相交 以上三种可能都有
4.已知,是两个平面,直线,,设(1),(2),(3),若以其中两个作为条件,另一个作为结论,则正确命题的个数是 ( )
0 1 2 3
5.在四棱锥中,底面,
底面各边都相等,是上的一动点,
当点满足__________时,平面平面。
6.三棱锥中,,点为中点,于点,连,求证:平面平面
参考答案:1B 2C 3D 4C 5中点 6略
高中数学人教版新课标A必修22.1 空间点、直线、平面之间的位置关系教案: 这是一份高中数学人教版新课标A必修22.1 空间点、直线、平面之间的位置关系教案,共4页。教案主要包含了教学目标,教学重难点,教学过程,板书设计,作业布置等内容,欢迎下载使用。
高中数学人教版新课标A必修22.2 直线、平面平行的判定及其性质教案: 这是一份高中数学人教版新课标A必修22.2 直线、平面平行的判定及其性质教案,共2页。教案主要包含了教学目标,教学重点,学法与用具,教学设计等内容,欢迎下载使用。
高中数学人教版新课标A必修22.2 直线、平面平行的判定及其性质教学设计: 这是一份高中数学人教版新课标A必修22.2 直线、平面平行的判定及其性质教学设计,共2页。教案主要包含了教学目标,教学重点,学法与用具,教学设计等内容,欢迎下载使用。

