高中数学人教版新课标A必修21.3 空间几何体的表面积与体积教案
展开《空间几何体的表面积与体积》
柱体、锥体、台体的表面积与体积
一、教学目标
1、知识与技能
(1)通过对柱、锥、台体的研究,掌握柱、锥、台的表面积和体积的求法。
(2)能运用公式求解,柱体、锥体和台全的全积,并且熟悉台体与术体和锥体之间的转换关系。
(3)培养学生空间想象能力和思维能力。
2、过程与方法
(1)让学生经历几何全的侧面展一过程,感知几何体的形状。
(2)让学生通对照比较,理顺柱体、锥体、台体三间的面积和体积的关系。
3、情感与价值
通过学习,使学生感受到几何体面积和体积的求解过程,对自己空间思维能力影响。从而增强学习的积极性。
二、教学重点、难点
重点:柱体、锥体、台体的表面积和体积计算
难点:台体体积公式的推导
三、学法与教学用具
1、学法:学生通过阅读教材,自主学习、思考、交流、讨论和概括,通过剖析实物几何体感受几何体的特征,从而更好地完成本节课的教学目标。
2、教学用具:实物几何体,投影仪
四、教学设想
1、创设情境
(1)教师提出问题:在过去的学习中,我们已经接触过一些几何体的面积和体积的求法及公式,哪些几何体可以求出表面积和体积?引导学生回忆,互相交流,教师归类。
(2)教师设疑:几何体的表面积等于它的展开圈的面积,那么,柱体,锥体,台体的侧面展开图是怎样的?你能否计算?引入本节内容。
2、探究新知
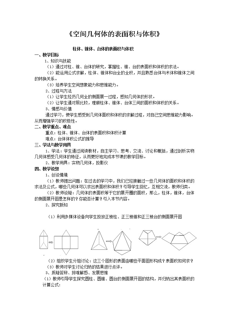
(1)利用多媒体设备向学生投放正棱柱、正三棱锥和正三棱台的侧面展开图
(2)组织学生分组讨论:这三个图形的表面由哪些平面图形构成?表面积如何求?
(3)教师对学生讨论归纳的结果进行点评。
3、质疑答辩、排难解惑、发展思维
(1)教师引导学生探究圆柱、圆锥、圆台的侧面展开图的结构,并归纳出其表面积的计算公式:
r1为上底半径 r为下底半径 l为母线长
(2)组织学生思考圆台的表面积公式与圆柱及圆锥表面积公式之间的变化关系。
(3)教师引导学生探究:如何把一个三棱柱分割成三个等体积的棱锥?由此加深学生对等底、等高的锥体与柱体体积之间的关系的了解。如图:
(4)教师指导学生思考,比较柱体、锥体,台体的体积公式之间存在的关系。
(s’,s分别我上下底面面积,h为台柱高)
4、例题分析讲解
(课本)例1、 例2、 例3
5、巩固深化、反馈矫正
教师投影练习
1、已知圆锥的表面积为 a ㎡,且它的侧面展开图是一个半圆,则这个圆锥的底面直径为 。 (答案:)
2、棱台的两个底面面积分别是245c㎡和80c㎡,截得这个棱台的棱锥的高为35cm,求这个棱台的体积。 (答案:2325cm3)
6、课堂小结
本节课学习了柱体、锥体与台体的表面积和体积的结构和求解方法及公式。用联系的关点看待三者之间的关系,更加方便于我们对空间几何体的了解和掌握。
7、评价设计
习题1.3 A组1.3
球的体积和表面积
一. 教学目标
1. 知识与技能
⑴通过对球的体积和面积公式的推导,了解推导过程中所用的基本数学思想方法:“分
割——求和——化为准确和”,有利于同学们进一步学习微积分和近代数学知识。
⑵能运用球的面积和体积公式灵活解决实际问题。
⑶培养学生的空间思维能力和空间想象能力。
2. 过程与方法
通过球的体积和面积公式的推导,从而得到一种推导球体积公式V=πR3和面积公式S=4πR2的方法,即“分割求近似值,再由近似和转化为球的体积和面积”的方法,体现了极限思想。
3. 情感与价值观
通过学习,使我们对球的体积和面积公式的推导方法有了一定的了解,提高了空间思维能力和空间想象能力,增强了我们探索问题和解决问题的信心。
二. 教学重点、难点
重点:引导学生了解推导球的体积和面积公式所运用的基本思想方法。
难点:推导体积和面积公式中空间想象能力的形成。
三. 学法和教学用具
1. 学法:学生通过阅读教材,发挥空间想象能力,了解并初步掌握“分割、求近似值 的、再由近似值的和转化为球的体积和面积”的解题方法和步骤。
2. 教学用具:投影仪
四. 教学设计
(一) 创设情景
⑴教师提出问题:球既没有底面,也无法像在柱体、锥体和台体那样展开成平面图形,那么怎样来求球的表面积与体积呢?引导学生进行思考。
⑵教师设疑:球的大小是与球的半径有关,如何用球半径来表示球的体积和面积?激发学生推导球的体积和面积公式。
(二) 探究新知
1.球的体积:
如果用一组等距离的平面去切割球,当距离很小之时得到很多“小圆片”,“小圆片”的体积的体积之和正好是球的体积,由于“小圆片”近似于圆柱形状,所以它的体积也近似于圆柱形状,所以它的体积有也近似于相应的圆柱和体积,因此求球的体积可以按“分割——求和——化为准确和”的方法来进行。
步骤:
第一步:分割
如图:把半球的垂直于底面的半径OA作n等分,过这些等分点,用一组平行于底面的平面把半球切割成n个“小圆片”,“小圆片”厚度近似为,底面是“小圆片”的底面。
如图:
得
第二步:求和
第三步:化为准确的和
当n→∞时, →0 (同学们讨论得出)
所以
得到定理:半径是R的球的体积
练习:一种空心钢球的质量是142g,外径是5cm,求它的内径(钢的密度是7.9g/cm3)
2.球的表面积:
球的表面积是球的表面大小的度量,它也是球半径R的函数,由于球面是不可展的曲面,所以不能像推导圆柱、圆锥的表面积公式那样推导球的表面积公式,所以仍然用“分割、求近似和,再由近似和转化为准确和”方法推导。
思考:推导过程是以什么量作为等量变换的?
半径为R的球的表面积为 S=4πR2
练习:长方体的一个顶点上三条棱长分别为3、4、5,是它的八个顶点都在同一球面上,则这个球的表面积是 。 (答案50元)
(三) 典例分析
课本P47 例4和P29例5
(四) 巩固深化、反馈矫正
⑴正方形的内切球和外接球的体积的比为 ,表面积比为 。
(答案: ; 3 :1)
⑵在球心同侧有相距9cm的两个平行截面,它们的面积分别为49πcm2和400πcm2,求球的表面积。 (答案:2500πcm2)
分析:可画出球的轴截面,利用球的截面性质求球的半径 |
(五) 课堂小结
本节课主要学习了球的体积和球的表面积公式的推导,以及利用公式解决相关的球的问题,了解了推导中的“分割、求近似和,再由近似和转化为准确和”的解题方法。
17.高中数学(人教B版)柱体锥体台体和球的体积1教案: 这是一份17.高中数学(人教B版)柱体锥体台体和球的体积1教案,共2页。
高中数学人教版新课标A必修21.2 空间几何体的三视图和直观图教学设计: 这是一份高中数学人教版新课标A必修21.2 空间几何体的三视图和直观图教学设计,共2页。
2020-2021学年1.3 空间几何体的表面积与体积教案: 这是一份2020-2021学年1.3 空间几何体的表面积与体积教案,共4页。

