小学英语沪教版三年级上册Unit 9 In my room教案
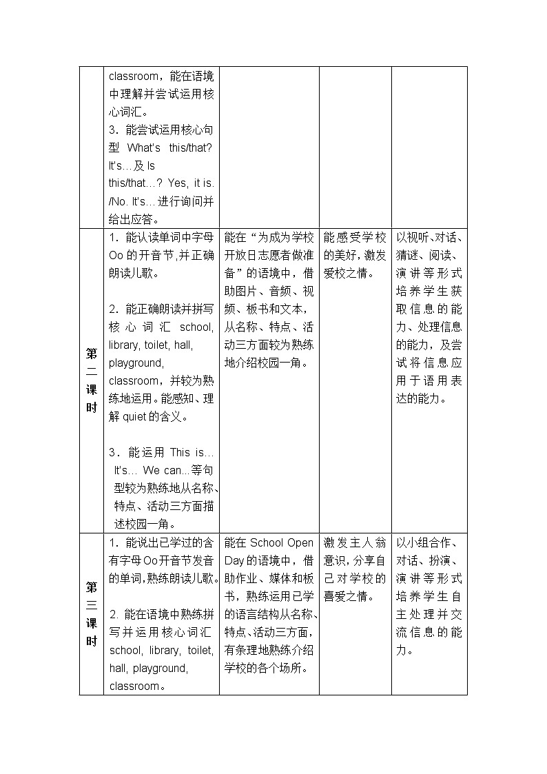
展开Oxford English 3A Module 3 Places and activitiesUnit 1 My school宝山区和衷小学叶敏祯Topic: My schoolPeriod1: I’m new here.Period2: Our schoolPeriod3: Welcome to our school.一.单元目标 1.能知道、理解、运用核心词汇school, library, toilet, hall, playground, classroom 和核心句型What’s this/that? It’s…及Is this/that…? Yes, it is. /No. It’s…,能询问学校里的各个场所,并能做出正确的应答,发音正确,语调基本达意。2.能用至少三句话,从名称、特点、活动三方面描述学校中的某一个场所,表达较为完整,语法基本正确。3.能分辨单词中字母Oo /əu/的发音,并正确朗读含有/əu/音素的单词,能正确朗读儿歌。4.通过对文本内容的理解和有感情地朗读,能感受到学校的美好,激发爱校之情。二.分课时目标附:教材内容 三.第二课时教学重难点重点:1. 能正确朗读并拼写核心词汇school, library, toilet, hall, playground, classroom,并较为熟练地运用。2. 能运用This is… It’s… We can...等句型较为熟练地从名称、特点、活动三方面描述校园一角。难点:能在板书的提示下,从名称、特点、活动三方面有条理地、较为熟练地介绍美丽的校园一角。四.第二课时文本Our schoolThis is our school. It is big and nice. This is our classroom. It is clean. We can have classes in it. This is our library. It is quiet. We can read in it. This is our hall. It is bright. We can sing and dance in it. This is our playground. It is big. We can play football there. We like our school very much. How nice it is!五.第二课时教具准备1. 多媒体PPT,课堂活动及评价表,板书六. 第二课时教学过程语言知识与技能语言运用情感态度学习策略第一课时1.能在老师的帮助下,尝试分辨单词中字母Oo的发音,跟读儿歌。2.能正确朗读核心词汇school, library,toilet, hall,playground, classroom,能在语境中理解并尝试运用核心词汇。3.能尝试运用核心句型What’s this/that? It’s…及Isthis/that…? Yes, it is. /No. It’s…进行询问并给出应答。能在向新同学介绍自己校园的语境中,借助图片和文本,尝试说说学校各个场所的名字。要求语言正确、内容完整。感受对学校的热爱,表达对新同学的友善。借助直观媒体、图片、音效、板书和游戏活动,以听、读、说、演的学习方式学习核心词汇和核心句型。第二课时1.能认读单词中字母Oo的开音节,并正确朗读儿歌。2.能正确朗读并拼写核心词汇school, library, toilet, hall,playground, classroom,并较为熟练地运用。能感知、理解quiet的含义。3.能运用This is… It’s… We can...等句型较为熟练地从名称、特点、活动三方面描述校园一角。能在“为成为学校开放日志愿者做准备”的语境中,借助图片、音频、视频、板书和文本,从名称、特点、活动三方面较为熟练地介绍校园一角。能感受学校的美好,激发爱校之情。以视听、对话、猜谜、阅读、演讲等形式培养学生获取信息的能力、处理信息的能力,及尝试将信息应用于语用表达的能力。第三课时1.能说出已学过的含有字母Oo开音节发音的单词,熟练朗读儿歌。2. 能在语境中熟练拼写并运用核心词汇school, library, toilet, hall, playground,classroom。3.能熟练运用核心句型What’s this/that? It’s…及Is this/that…? Yes, it is. /No. It’s…进行询问并给出应答。4. 能从名称、特点、活动三方面熟练介绍校园。能在School Open Day的语境中,借助作业、媒体和板书,熟练运用已学的语言结构从名称、特点、活动三方面,有条理地熟练介绍学校的各个场所。激发主人翁意识,分享自己对学校的喜爱之情。以小组合作、对话、扮演、演讲等形式培养学生自主处理并交流信息的能力。ProceduresContentsMethodsPurposesI. Pre-task preparation1. Learn the sound 2. Warming up1-1. Look and read.2-1. Sing a song.通过朗读,巩固语音。在歌曲中复习核心句型。II. While-task procedure:1. Our school2. Our classroom3. Our library4. Our hallListen and tick.2-1. Look and say.2-2. Look and read.2-3. Look and say.2-4. Sing a song.2-5. Look and read.3-1. Read and order.3-2. Try to get the information.3-3Watch a video.3-4. Think and talk.4-1. Look and feel.4-2. Talk and sing.4-3. Try to talk.在情境中进行文本输入。鼓励学生结合第一课时内容尝试说一说。通过出示图片,感受教室的特点。感知教室的主要功能。通过歌曲,感受教室的美好。完整呈现语段,检测学生是否已经掌握语言结构。理解并尝试处理信息。感受图书馆的特点。处理信息,进行表述。感受礼堂的功能。通过歌曲,感受礼堂的美好。进行语用尝试。III. Post-task Activities:1. Introduce the classroom, library and hall.2. Let’s be volunteers.1-1. Look and say2-1. Group work.在板书的引导下进行语用尝试。介绍学校,进行语用。IV.Assignments1. Read: Our school2. Think and write: Our schoolBlackboard design:3A M3U1 Our school (Period 2) classroom This is… Whatclean It’s… Howhave classes We can… What
沪教版三年级上册Unit 6 Me教案: 这是一份沪教版三年级上册Unit 6 Me教案
沪教版三年级上册Unit 5 My family教案: 这是一份沪教版三年级上册Unit 5 My family教案
沪教版三年级上册Unit 10 Numbers教学设计: 这是一份沪教版三年级上册Unit 10 Numbers教学设计

