小学英语沪教版三年级上册Unit 10 Numbers教案及反思
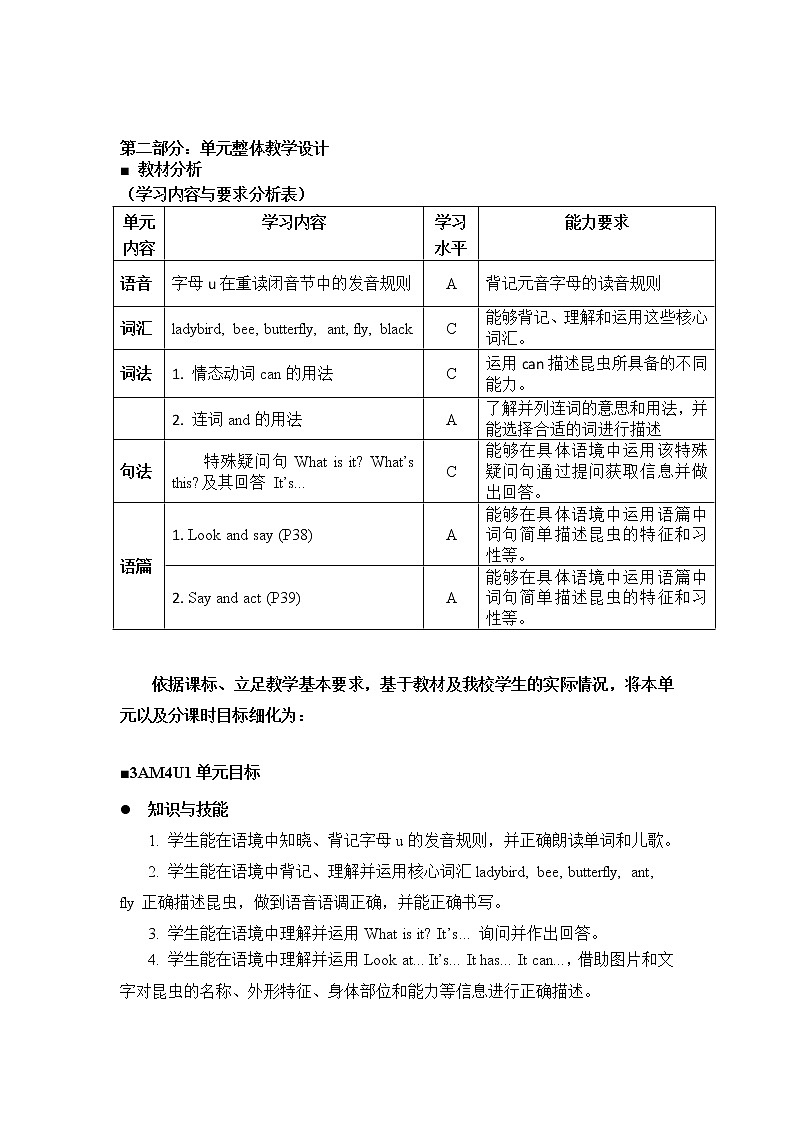
展开Oxford English 3A Module 4 Unit 1 Insects(1st period)Who ate the apples?Material: Oxford English 3A M4U1 Insects P38—P41第一部分:单元教材内容第二部分:单元整体教学设计■ 教材分析(学习内容与要求分析表)依据课标、立足教学基本要求,基于教材及我校学生的实际情况,将本单元以及分课时目标细化为:■3AM4U1单元目标知识与技能1. 学生能在语境中知晓、背记字母u的发音规则,并正确朗读单词和儿歌。2. 学生能在语境中背记、理解并运用核心词汇ladybird, bee, butterfly, ant, fly正确描述昆虫,做到语音语调正确,并能正确书写。3. 学生能在语境中理解并运用What is it? It’s... 询问并作出回答。4. 学生能在语境中理解并运用Look at... It’s... It has... It can...,借助图片和文字对昆虫的名称、外形特征、身体部位和能力等信息进行正确描述。 方法与策略以对话为途径,在语境中边学边练,边学边用。 以听读为手段,在儿歌和语篇中加深对昆虫的了解。以问题为依托,引发思考,提升思维品质。以提高学习兴趣为目的,在语境中提高口语表达能力。文化与情感通过本单元的学习,学生能进一步了解昆虫的特征和习性,激发对大自然的探索和热爱之情。■3AM4U1分课时话题■3AM4U1分课时目标第三部分:3AM4U1(1st)Who ate the apples? 单课教学目标和文本■教学目标:知识与技能:1、知晓背记字母u的基本读音,并能模仿跟读相关单词。2、能识别、背记、理解昆虫名称ladybird, bee, butterfly, ant, 初步掌握其音、形、义。3、能感知、理解句型I’m... I have... I can... I like..., 以第一人称描述昆虫的名称、外形特征和能力喜好,进行初步运用。方法与策略:在课堂交流中,注意倾听,积极思考,参与讨论,利用提供的资源,如图片、视频、音频等,通过师生问答、角色扮演、合作交流等形式完成学习任务,初步了解昆虫的基本信息,并运用所学语言,对昆虫进行简单介绍。文化与情感:通过本课的学习,学生能初步了解昆虫的特征和习性,激发对大自然的探索和热爱之情。■3AM4U1(1st)Who ate the apples? 文本内容Ant: I’m an ant. I'm an insect. I'm small and black. I have six legs. I make a house all day. It's not me!Ladybird: I’m a ladybird. I'm an insect. I'm red and black. I have six legs and four wings. I can fly and help the tree. I like eating greenflies. It's not me!Bee: I’m a bee. I'm an insect. I'm yellow and black. I have six legs and four wings. I can fly, dance and make honey. I like drinking the sweet juice in the flowers. It's not me!Butterfly: I’m a butterfly. I'm an insect. I have six legs and four wings. I can fly and dance. I like drinking the sweet juice in the flowers. But Baby Butterfly likes eating apples. Sorry, it's me.教学过程单元内容学习内容学习水平能力要求语音字母u在重读闭音节中的发音规则A背记元音字母的读音规则词汇ladybird, bee, butterfly, ant, fly, blackC能够背记、理解和运用这些核心词汇。词法情态动词can的用法C运用can描述昆虫所具备的不同能力。连词and的用法A了解并列连词的意思和用法,并能选择合适的词进行描述句法特殊疑问句What is it? What’s this?及其回答 It’s...C能够在具体语境中运用该特殊疑问句通过提问获取信息并做出回答。语篇Look and say (P38)A能够在具体语境中运用语篇中词句简单描述昆虫的特征和习性等。Say and act (P39)A能够在具体语境中运用语篇中词句简单描述昆虫的特征和习性等。TopicContentsPeriod 1Who ate the apples?Look and learnLearn the soundPeriod 2Who can help my garden?Look and saySay and actPeriod 3Who’s Super Insect?Ask and answerPlay a game语言知识与技能语用任务Period 1知晓背记字母u的基本读音,并能模仿跟读相关单词。能识别、背记、理解昆虫名称ladybird, bee, butterfly, ant, 初步掌握其音、形、义。能感知、理解句型I’m... I have... I can... I like... 以第一人称描述昆虫的名称、外形特征和能力喜好,进行初步运用。能借助图片和关键词句,尝试解决问题和表演,并以第一人称简单介绍昆虫的外形特点和能力喜好,做到语音语调正确、内容达意。Period 2能正确朗读含有字母u的单词及相应儿歌。能正确朗读、拼写核心词汇ladybird, bee, butterfly, ant, 掌握其音、形、义。能运用核心句型What is it?/What is this? It’s ...进行询问和应答。 能感知、理解句型Look at... It’s ... It has... It can... It likes...并简单描述昆虫的名称、外形特征和能力喜好。能在图片和文字的提示下运用核心词汇和句型模仿表演,并能简单描述昆虫的名称、外形特征和能力喜好,做到内容较完整、表达较流利。Period 3能运用发音规则正确朗读含有字母u的单词,并能正确、流利、优美地朗读儿歌。能熟练运用昆虫名称ladybird, bee, butterfly, ant以及核心句型What is it?/What is this? It’s …进行询问和应答。能熟练运用句型Look at... It’s ... It has... It can... It likes...描述昆虫的名称、外形特征和能力喜好。能以口头和书面形式,介绍昆虫的名称、外形特征、身体部位和能力喜好,做到内容完整、表达流利、拼写及语法基本正确。ProceduresContentsMethodsPurposesI. Pre-taskpreparationElicit the topic: Who ate the apples?Say a chant: Who ate the cookies from the cookie jar?Learn the background of the story.通过朗读chant 引出本课话题,激发学生的学习兴趣。II.While-taskproceduresLearn: antListen to a dialogue.Answer questions.Read the dialogue. 通过聆听蚂蚁和小猪之间的对话,让学生了解蚂蚁的基本信息。Learn: ladybird2-1 Watch a video. 2-2 Answer questions.2-3 Introduce the ladybird.通过瓢虫的自述了解瓢虫的基本信息,帮助瓢虫阐述理由。Learn: bee3-1 Listen to a song.3-2 Read a passage.3-3 Introduce the bee.通过阅读短文了解蜜蜂,从短文中提炼关键信息,利用关键句型框架试着说说蜜蜂的理由。Learn: butterfly4-1 Learn the sound.4-2 Introduce the butterfly.通过为蝴蝶阐述理由,训练学生的推理能力和语用能力。III. Post-taskactivitiesGroup work1-1 Act out the story.通过朗读和表演,进一步巩固四种昆虫的基本信息,加深对新授词汇和句型的印象。Homework Read the words on Page 38. Read the story on the worksheet twice. Retell the story with your classmate. Blackboard writing
英语四年级上册Module 4 The natural worldunit 1 A visit to a farm优秀教案设计: 这是一份英语四年级上册Module 4 The natural worldunit 1 A visit to a farm优秀教案设计,共10页。教案主要包含了知识目标,能力目标,情感目标,教学重点,教学难点等内容,欢迎下载使用。
沪教版三年级上册Unit 6 Me教案: 这是一份沪教版三年级上册Unit 6 Me教案
沪教版三年级上册Unit 10 Numbers教学设计: 这是一份沪教版三年级上册Unit 10 Numbers教学设计

