2022届高考化学(人教版)一轮总复习练习:第五章 物质结构 元素周期律 Word版含解析
展开单元过关限时检测
(50分钟,100分)
第Ⅰ卷(选择题 共42分)
一、选择题:本题共7小题,每小题6分,共42分。每小题只有一个选项符合题意
1.(2020·湖南株洲二中高三检测)某同学在研究前18号元素时发现,可以将它们排成如图所示的“蜗牛”形状,图中每个“·”代表一种元素,其中M(最中心的点)代表起点元素。下列说法中正确的是( D )
A.物质YM可能具有较强的氧化性
B.图中离M越远的元素,其原子半径一定越大
C.M2X、WM3分子内都含有氢键,所以沸点都较高
D.科学家发现一种新细菌的DNA链中有砷(As)元素,该元素有可能取代了普通DNA链中的Z元素
[解析] 本题考查元素周期表变形、元素化合物性质。由题图可知W是N,X是O,Y是Na,Z是P,M是H。物质YM是NaH,该物质中的H元素显-1价,有较强的还原性,A项错误;图中离M越远的元素,原子半径不一定越大,例如:Cl比Na离M远,但Na原子的半径比Cl大,B项错误;M2X、WM3分别是H2O和NH3,其分子间存在氢键,沸点较高,C项错误;Z是P元素,As和P同主族,性质相似,有可能取代了普通DNA链中的P元素,D项正确。
2.(2021·福建南平综合质检)某同学设计了如图所示元素周期表,已知Z元素原子的最外层电子数是次外层的3倍。空格中均有对应的元素填充。下列说法正确的是( C )
A.白格中都是主族元素,灰格中都是副族元素
B.X、Y分别与Z形成的化合物都只有两种
C.X、Y元素最高价氧化物对应的水化物酸性:X>Y
D.X、Y、Z的简单气态氢化物中最稳定的是X的简单气态氢化物
[解析] 本题考查元素周期表变形、元素周期律。Z元素原子的最外层电子数是次外层的3倍,则Z为O;按照排布规律,第二、三周期中处于同一侧相同位置的元素位于同一主族,如B和Al同主族,均位于H左侧棱形的顶部空格内,可知X、Y同主族,则X为N,Y为P。第四周期出现灰格,填充副族元素,如Sc。按照题图,白格填充的为主族元素和0族元素,A项错误;X和Z可以形成NO、NO2、N2O5等氮氧化物,不止两种,B项错误;X、Y的最高价氧化物对应的水化物分别为HNO3、H3PO4,同主族元素从下到上,非金属性逐渐增强,最高价氧化物对应的水化物的酸性逐渐增强,则酸性:HNO3>H3PO4,C项正确;元素非金属性越强,简单气态氢化物的稳定性越强,非金属性:O>N>P,则稳定性最强的是Z的简单气态氢化物,D项错误。
3.(2021·重庆八中高三适应考)NaCl在水中的溶解和电离过程如图。下列由此得出的结论中,错误的是( A )
A.在H2O分子中,H或O原子均完全不带电荷
B.在NaCl晶体中,Na+和Cl-的排列整齐有序
C.Na+、Cl-在水中是以水合离子的形式存在
D.NaCl晶体的溶解和电离过程破坏了离子键
[解析] 本题考查氯化钠晶体在水溶液中的电离过程。在H2O分子中,O原子吸引电子的能力较强,O原子与H原子之间的共用电子对偏向O,使得O原子相对显负电性,H原子相对显正电性,A项错误;在NaCl晶体中,Na+和Cl-整齐有序地排列,B项正确;由图可知,Na+、Cl-在水中是以水合离子的形式存在的,C项正确;由图可知,NaCl晶体的溶解和电离过程中原本紧密结合的Na+与Cl-分开,并结合水分子形成水合离子,破坏了Na+与Cl-之间的离子键,D项正确。
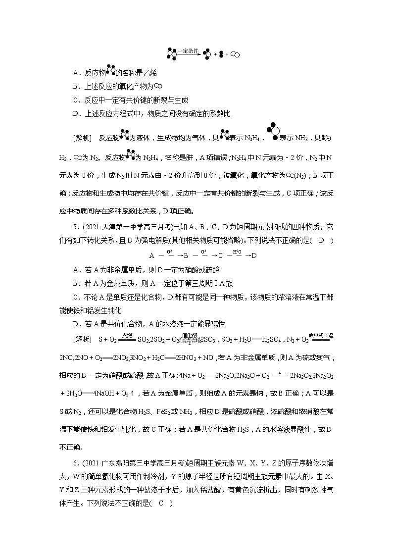
4.(2021·江西高三联考)一定条件下,各微粒有如图所示变化,其中“•”和“○”代表短周期前10号不同元素的原子。反应物为液体,生成物均为气体。下列有关判断错误的是( A )
A.反应物的名称是乙烯
B.上述反应的氧化产物为
C.反应中一定有共价键的断裂与生成
D.上述反应方程式中,物质之间没有确定的系数比
[解析] 反应物为液体,生成物均为气体,则表示N2H4,表示NH3,则为H2,为N2。反应物为N2H4,名称是肼,A项错误;N2H4中N元素为-2价,N2中N元素为0价,生成N2时N元素由-2价升高到0价,被氧化,氧化产物为(N2),B项正确;反应物和生成物中均存在共价键,反应中一定有共价键的断裂与生成,C项正确;该反应中物质间存在多种系数比关系,D项正确。
5.(2021·天津第一中学高三月考)已知A、B、C、D为短周期元素构成的四种物质,它们有如下转化关系,且D为强电解质(其他相关物质可能省略)。下列说法不正确的是( D )
Aeq \(――→,\s\up7(O2))Beq \(――→,\s\up7(O2))Ceq \(――→,\s\up7(H2O))D
A.若A为非金属单质,则D一定为硝酸或硫酸
B.若A为金属单质,则A一定位于第三周期ⅠA族
C.不论A是单质还是化合物,D都有可能是同一种物质,该物质的浓溶液在常温下都能使铁和铝发生钝化
D.若A是共价化合物,A的水溶液一定能显碱性
[解析] S+O2eq \(=====,\s\up7(点燃))SO2,2SO2+O2eq \(,\s\up7(催化剂),\s\d5(△))2SO3,SO3+H2O===H2SO4,N2+O2eq \(=====,\s\up7(放电或高温))2NO,2NO+O2===2NO2,3NO2+H2O===2HNO3+NO,若A为非金属单质,则A为硫或氮气,相应的D一定为硝酸或硫酸,故A正确;4Na+O2===2Na2O,2Na2O+O2eq \(=====,\s\up7(△))2Na2O2,2Na2O2+2H2O===4NaOH+O2↑,若A为金属单质,则组成A的元素是钠,故B正确;A可以是S或N2,还可以是化合物H2S、FeS2或NH3,相应D是硫酸或硝酸,浓硫酸和浓硝酸在常温下能使铁和铝发生钝化,故C正确;若A是共价化合物H2S,A的水溶液显酸性,故D不正确。
6.(2021·广东揭阳第三中学高三月考)短周期主族元素W、X、Y、Z的原子序数依次增大,W的简单氢化物可用作制冷剂,Y的原子半径是所有短周期主族元素中最大的。由X、Y和Z三种元素形成的一种盐溶于水后,加入稀盐酸,有黄色沉淀析出,同时有刺激性气体产生。下列说法不正确的是( C )
A.X的简单氢化物的热稳定性比W强
B.Y的简单离子与X的具有相同的电子层结构
C.Y与Z形成化合物的水溶液可使蓝色石蕊试纸变红
D.Z与X属于同一主族,与Y属于同一周期
[解析] 氨可作制冷剂,所以W是氮;钠是短周期元素中原子半径最大的,所以Y是钠;硫代硫酸钠与稀盐酸反应生成黄色沉淀硫单质和刺激性气味的气体二氧化硫,所以X、Z分别是氧,硫。非金属性X强于W,所以X的简单氢化物的热稳定性强于W的,A正确;Y、X的简单离子都具有与氖原子相同的电子层结构,均是10电子微粒,B正确;硫化钠水解使溶液呈碱性,该溶液可使红色石蕊试纸变蓝,C错误;S、O属于ⅥA族,S、Na属于第三周期,D正确。
7.(2021·山东德州高三模拟)短周期主族元素X、Y、Z、W的原子序数依次增大。各元素形成的单质依次为A、B、C、D。甲、乙、丙、丁是由这些元素组成的二元化合物,且丙为共价化合物,丁为淡黄色固体。上述物质的转化关系如图所示,下列说法不正确的是( B )
A.离子半径:W>X>Y>Z
B.甲、乙、丁均只含有离子键
C.X的简单氢化物的热稳定性比W的强
D.Y、Z、W的最高价氧化物对应水化物两两皆能反应
[解析] 由题意可推出X、Y、Z、W分别为O、Na、Al、Cl,甲、乙、丙、丁分别为Al2O3、NaCl、AlCl3、Na2O2。电子层数越多离子半径越大,电子层数相同时,核电荷数越大吸引电子能力越强,则离子半径越小,因此离子半径:W>X>Y>Z,故A正确;丁为Na2O2,既含离子键也含共价键,故B错误;非金属性越强,气态氢化物越稳定,因此X(O)的简单氢化物的热稳定性比W(Cl)的强,故C正确;Y、Z、W的最高价氧化物对应水化物依次为NaOH、Al(OH)3、HClO4,由于Al(OH)3为两性氢氧化物,因此两两皆能反应,故D正确。
第Ⅱ卷(非选择题 共58分)
二、非选择题:本题包括4小题,共58分
8.(2021·山东淄博淄川中学高三开学考试)现有部分元素的原子结构特点如下表:
(1)画出W原子的结构示意图 。
(2)元素X与元素Z相比,非金属性较强的是 氧 (填元素名称),写出一个能表示X、Z非金属性强弱关系的化学反应方程式: 2H2S+O2===2H2O+2S↓ 。
(3)X、Y、Z、W四种元素形成的一种离子化合物,其水溶液显强酸性,该化合物的化学式为 NH4HSO4 。
(4)元素X和元素Y以原子个数比1︰1形成的化合物Q,写出Q的结构式 H—O—O—H 。元素W和元素Y化合形成的化合物M,Q和M的电子总数相等。以M为燃料,Q为氧化剂,可作火箭推进剂,最终生成无毒的、且在自然界中稳定存在的物质,写出该反应的化学方程式: N2H4+2H2O2eq \(=====,\s\up7(点燃))N2+4H2O 。
[解析] X元素的L层电子数是K层电子数的3倍,根据核外电子排布的规律可推出X为O,Y元素核外电子层数等于原子序数,可推出Y为H,Z元素L层电子数是K层和M层电子数之和,可推出Z为S,W元素最外层电子数是次外层电子数的2.5倍,可推出W为N。
(1)W为N,其原子结构示意图为。
(2)X为O,Z为S,比较两者的非金属性,一般通过置换反应2H2S+O2===2H2O+2S可说明氧气的氧化性强于S,即O的非金属性强于S。
(3)X、Y、Z、W四种元素组成化合物是离子化合物,该化合物为铵盐,水溶液显酸性,应是酸式盐,则其化学式为NH4HSO4。
(4)X和Y以原子个数比为1︰1化合形成的化合物是H2O2,其结构式为H—O—O—H;H2O2的电子总数为18,化合物M是由N和H组成的18电子微粒,即为N2H4。N2H4与H2O反应生成无毒物质,则该反应的化学方程式为N2H4+2H2O2eq \(=====,\s\up7(点燃))N2+4H2O。
9.(2021·湖北部分重点中学高三起点检测)A、B、C、D、E五种元素中只有E为金属元素,五种元素的原子序数按B、D、C、A、E的顺序依次增大,D、C元素在元素周期表中位置相邻,在一定条件下,B的单质可以分别和A、C、D的单质化合生成甲、乙、丙化合物,C的单质和D的单质化合可得丁,戊、己、庚均为化合物。已知乙、丙每个分子中均含有10个电子,下图为相互转化关系:
(1)下面是元素周期表的一部分,请将A、C、E用元素符号填在相应的位置上。
(2)写出A的最高价氧化物对应水化物的化学式: HClO4 。
(3)戊的分子式为 HClO ,B与D形成的原子个数比为2︰1的化合物中,D原子最外层为8电子结构,请写出该化合物的电子式:。
(4)A、B、C、D四种元素原子半径大小顺序为 r(Cl)>r(N)>r(O)>r(H) (用元素符号表示)。
(5)A、B、D三种元素形成的化合物中,含有化学键的类型为 离子键、共价键 。
[解析] (1)由B的单质可以分别和C、D的单质化合形成10电子分子知B是氢元素,结合五种元素原子序数关系可知C、D可能是N、C或O、N或F、O,乙、丙可能是NH3、CH4或H2O、NH3或HF、H2O。结合框图转化关系中A的单质与乙反应的产物戊在光照时分解的情况可知A是氯元素、乙是H2O、甲是HCl、戊是HClO,则C是氧元素。则D是氮元素,丙是NH3,丁是NO,E是铁元素,己是FeCl3,庚是FeCl2。
(2)氯最高价氧化物对应的水化物是HClO4。
(3)D是氮元素,则相应的化合物是N2H4。
(4)H、Cl、N、O的原子半径大小为r(Cl)>r(N)>r(O)>r(H)。
(5)A、B、D三种元素形成的化合物是氯化铵,含有离子键和共价键。
[答案] (1)如图
10.(2021·北京石景山区高三检测)短周期元素a、b、c、d、e的原子序数依次增大,a和b组成的一种化合物既是常见的还原剂,又是一种燃料;c和d是金属元素,b、c、d组成一种可溶性盐M,b、c、e组成一种可溶性盐N。向M、N溶液中滴加酚酞溶液,都显红色。向M、N溶液中分别通入气体ab2,产生沉淀的物质的量与气体体积的关系如图所示。回答下列问题:
(1)e位于元素周期表中第 三 周期 ⅣA 族。
(2)a、b、e的简单气态氢化物的热稳定性强弱排序为 H2O>CH4>SiH4 。
(3)常温下,甲是b的氢化物,甲不稳定,易分解生成另一种b的氢化物。甲的电子式为 。
(4)a、b、c组成的一种化合物能破坏水的电离平衡,该化合物在水中的电离方程式为 Na2CO3===2Na++COeq \\al(2-,3) ;其水溶液中离子浓度大小排序为 c(Na+)>c(COeq \\al(2-,3))>c(OH-)>c(HCOeq \\al(-,3))>c(H+) 。
(5)工业上,冶炼d的单质的化学方程式为 2Al2O3(熔融)eq \(=====,\s\up7(通电),\s\d5(冰晶石))4Al+3O2↑ ;工业上常加入助熔剂冰晶石(Na3AlF6),其目的是 降低Al2O3的熔点,降低能耗 。
(6)乙是a的气态氢化物,M(乙)=44 g·ml-1,25 ℃、101 kPa下,乙的燃烧热为2 220 kJ·ml-1。写出表示乙的燃烧热的热化学方程式: C3H8(g)+5O2(g)===3CO2(g)+4H2O(l) ΔH=-2 220 kJ·ml-1 。
[解析] 常见的燃料有CO、烃类等,则ab2为CO2。由题图知,向两种碱性盐溶液中通入CO2会产生沉淀,且沉淀均不溶于CO2的水溶液,M、N是钠盐,M含两种金属元素,一种金属元素为钠,另一种金属元素的原子序数大于11,说明它是铝元素,e的原子序数大于13,在它的钠盐溶液中通入CO2产生沉淀,且沉淀不溶于CO2的水溶液,N为硅酸钠。综上所述,a为C,b为O,c为Na,d为Al,e为Si。
(1)硅原子核外有3个电子层,最外层有4个电子。它位于元素周期表第三周期ⅣA族。
(2)H2O、CH4、SiH4的热稳定性逐渐减弱。
(3)O的氢化物有H2O、H2O2,H2O2不稳定,易分解生成水和氧气,则甲为H2O2,电子式为。
(4)碳酸钠是强电解质,Na2CO3===2Na++COeq \\al(2-,3),COeq \\al(2-,3)水解使溶液呈碱性,溶液中离子浓度大小排序为c(Na+)>c(COeq \\al(2-,3))>c(OH-)>c(HCOeq \\al(-,3))>c(H+)。
(5)工业上,通过电解熔融氧化铝制备单质铝,2Al2O3(熔融)eq \(=====,\s\up7(通电),\s\d5(冰晶石))4Al+3O2↑;加入冰晶石(Na3AlF6)作助熔剂,可降低Al2O3的熔点,降低能耗。
(6)CH3CH2CH3的相对分子质量为44,乙为丙烷,表示丙烷燃烧热的热化学方程式为C3H8(g)+5O2(g)===3CO2(g)+4H2O(l) ΔH=-2 220 kJ·ml-1。
[点拨] 短周期元素推断及其组成物质的性质是高考命题热点,以元素推断为载体,将高考核心考点,如元素周期律、热化学方程式、电解质溶液中离子浓度大小比较、电解法冶炼金属等串联起来,符合高考命题方向。
11.(2021·安徽庐巢七校联盟高三联考)某化学兴趣小组为探究元素性质的递变规律,设计了系列实验。
Ⅰ.(1)将钠、钾、镁、铝各1 ml分别投入足量0.1 ml·L-1盐酸中,试预测实验结果: 钾 (填名称,下同)与盐酸反应最剧烈, 铝 与盐酸反应最慢。
(2)将NaOH溶液与NH4Cl溶液混合生成NH3·H2O,从而验证NaOH的碱性强于NH3·H2O,继而可以验证Na的金属性强于N,你认为此设计是否合理?并说明理由: 不合理,用碱性强弱比较元素金属性强弱时,一定要比较元素最高价氧化物对应水化物的碱性强弱,NH3·H2O不是N元素最高价氧化物对应的水化物 。
Ⅱ.利用如图装置可以验证非金属性的变化规律:
(3)仪器A的名称为 分液漏斗 ,干燥管D的作用是 防止倒吸 。
(4)实验室中现有药品Na2S溶液、KMnO4、浓盐酸、MnO2,请选择合适药品设计实验验证氯的非金属性强于硫:装置A、B、C中所装药品分别为 浓盐酸 、 KMnO4 、 Na2S溶液 ,装置C中的实验现象为有淡黄色沉淀生成,反应的离子方程式为 S2-+Cl2===S↓+2Cl- 。
(5)若要证明非金属性:C>Si,则A中加 稀硫酸 、B中加Na2CO3、C中加 Na2SiO3溶液 ,观察到C中的现象为 有白色胶状沉淀产生 。
[解析] 本题考查元素周期律与化合物性质间的关系。
(1)由钾、钠、镁、铝的金属性逐渐减弱,可确定盐酸与钾的反应最剧烈、与铝的反应最慢。
(3)根据仪器构造可知仪器A的名称为分液漏斗,倒置干燥管D起防止倒吸的作用。
(4)可通过证明Cl2的氧化性强于S来验证氯的非金属性强于硫,则烧瓶中反应生成Cl2,C中盛放Na2S溶液,因此装置A、B、C中所装药品分别为浓盐酸、高锰酸钾、硫化钠溶液;硫化钠与氯气反应生成淡黄色的硫,则装置C中的实验现象为有淡黄色沉淀生成,反应的离子方程式为S2-+Cl2===S↓+2Cl-。
(5)要证明非金属性:C>Si,可通过证明碳酸酸性强于硅酸,烧瓶中反应产生CO2,为避免其他物质干扰,A中加高沸点的稀硫酸,B中加Na2CO3,C中加入Na2SiO3溶液,反应生成难溶于水的硅酸,所以观察到C中的现象为有白色胶状沉淀产生。
X
L层电子数是K层电子数的3倍
Y
核外电子层数等于原子序数
Z
L层电子数是K层和M层电子数之和
W
最外层电子数是次外层电子数的2.5倍
高考化学新一轮总复习 课时作业:第五章 物质结构元素周期律练习题及答案: 这是一份高考化学新一轮总复习 课时作业:第五章 物质结构元素周期律练习题及答案,共18页。试卷主要包含了据新闻网报道,下列叙述错误的是,下列叙述中,正确的是等内容,欢迎下载使用。
2022届高考化学(人教版)一轮总复习练习:第十一章 物质结构与性质 Word版含解析: 这是一份2022届高考化学(人教版)一轮总复习练习:第十一章 物质结构与性质 Word版含解析,共10页。试卷主要包含了选择题,非选择题等内容,欢迎下载使用。
高考化学(人教)一轮复习全程构想(检测)-第五章 物质结构、元素周期律 课时作业17 Word版含解析: 这是一份高考化学(人教)一轮复习全程构想(检测)-第五章 物质结构、元素周期律 课时作业17 Word版含解析,共5页。试卷主要包含了下列属于同位素的一组是等内容,欢迎下载使用。

