2022届高考化学(人教版)一轮总复习练习:第四章 非金属及其重要化合物 Word版含解析
展开单元过关限时检测
(50分钟,100分)
第Ⅰ卷(选择题 共42分)
一、选择题:本题共7小题,每小题6分,共42分。每小题只有一个选项符合题意
1.(2021·山东德州宁津高三检测)化学与生活、人类生产、社会可持续发展密切相关,下列有关化学知识的说法错误的是( C )
A.高纯度的二氧化硅广泛用于制作光导纤维,光导纤维遇强碱会“断路”
B.我国发射“嫦娥三号”卫星所使用的碳纤维,是一种非金属材料
C.用聚氯乙烯代替木材,生产快餐盒,以减少木材的使用
D.碳纳米管表面积大,可用作新型储氢材料
[解析] 二氧化硅能够与氢氧化钠等强碱反应生成硅酸钠和水,所以二氧化硅能够被强碱腐蚀造成断路,A正确;碳纤维是碳的一种单质,属于非金属材料,B正确;聚氯乙烯难降解,大量使用能够引起白色污染,且聚氯乙烯塑料有毒不能用于食品包装以及生产快餐盒等,C错误;碳纳米管表面积大,具有较大的吸附能力,可以用作新型储氢材料,D正确。
2.(2021·湖北黄冈模拟)N、O、Si、S是重要的非金属元素。下列说法正确的是( C )
A.N、O、S、Si的原子半径逐渐增大,非金属性逐渐减弱
B.氮的氧化物和硫的氧化物既是形成光化学烟雾的主要物质,又是形成酸雨的主要物质
C.四种元素的基态原子中有三种原子的核外单电子数一样多
D.N、Si、S的单质均能和氧气反应,生成的产物分别是NO2、SiO2和SO2
[解析] 同周期元素自左向右原子半径逐渐减小,非金属性逐渐增强。同主族元素自上而下原子半径逐渐增大,则O、N、S、Si的原子半径逐渐增大,非金属性逐渐减弱,A错误;硫的氧化物不能形成光化学烟雾,B错误;O、N、S、Si的原子核外单电子数分别为2、3、2,2,C正确;N2和O2反应生成NO,得不到NO2,D错误。
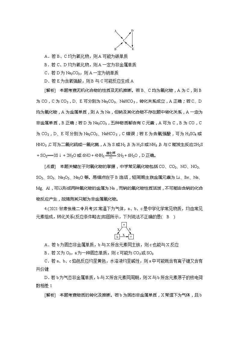
3. (2021·山东潍坊高三检测)中学化学中常见的物质A、B、C、D、E均含同种短周期主族元素,其中A为单质,五种物质间的转化关系如图所示。下列说法错误的是( C )
A.若B、C均为氧化物,则A可能为碳单质
B.若C、D均为氧化物,则A一定为非金属单质
C.若D为Na2CO3,则A一定为钠单质
D.若E为含氧强酸,则B与C可能反应生成A
[解析] 本题考查无机化合物的性质及无机推断。若B、C均为氧化物,A为C,则B为CO,C为CO2,D、E可分别为Na2CO3、NaHCO3,转化关系成立,A正确;若C、D均为氧化物,A为金属单质,则A为Na,但钠及其化合物不存在题中转化关系,A一定为非金属单质,B正确;若D为Na2CO3,五种物质都含有C元素,A可为C,B为CO,C为CO2,D、E可分别为Na2CO3、NaHCO3,C错误;若E为含氧强酸,可为H2SO4或HNO3,C可为二氧化硫或一氧化氮,A为S或N2,B为H2S或NH3,B与C能发生反应:2H2S+SO2===3S↓+2H2O或6NO+4NH3eq \(=====,\s\up7(催化剂),\s\d5(△))5N2+6H2O,D正确。
[点拨] 本题关键在于对氧化物的掌握,中学常见氧化物包括CO、CO2、NO、NO2、SO2、SO3、Na2O2、Na2O等。易错点在于B选项,短周期主族金属元素为Li、Be、Na、Mg、Al,可以形成两种氧化物的金属为Na,而钠的氧化物性质活泼,不可能由含钠的化合物反应产生,故猜测其只能为非金属氧化物。
4.(2021·甘肃张掖二中月考)X常温下为气体,a、b、c是中学化学常见物质,均由常见元素组成,转化关系(反应条件略去)如图所示,下列说法不正确的是( B )
A.若b为固态非金属单质,b与X所含元素同主族,则c也能与X反应
B.若X为O2,a为一种固态单质,则c可能为CO2或SO3
C.若a、b、c焰色反应均呈黄色,水溶液均呈碱性,则a中可能既含有离子键又含有共价键
D.若b为气态非金属单质,b与X所含元素同周期,则X与b所含元素原子的核电荷数相差1
[解析] 本题考查物质的转化及推断。若b为固态非金属单质,X常温下为气体,且b与X所含元素同主族,则a为硫化氢,b为S,c为二氧化硫,X为氧气,二氧化硫在催化剂、加热的条件下反应生成三氧化硫,A正确;若c为三氧化硫,硫单质与O2反应不能直接生成三氧化硫,a不可能为固态单质硫,不符合题意,B错误;a、b、c焰色反应均呈黄色,说明均含Na元素,其水溶液均为碱性,则a为氢氧化钠,X为二氧化碳,b为碳酸钠,c为碳酸氢钠,符合转化关系,NaOH中既含有离子键又含有共价键,C正确;b与X所含元素同周期,b为气态非金属单质,则b为N2,X为O2,a为NH3,c为NO,N元素和O元素的原子核电荷数相差1,D正确。
5.(2021·广西桂林调研)化学反应中会出现“一种物质过量,另一种物质仍不能完全反应”的特殊情况。下列反应中属于这种情况的是( C )
①过量稀硫酸与块状石灰石;②过量的氢气与氮气在催化剂存在下充分反应;③过量稀硝酸与铜反应;④常温下将铝片投入到过量浓硫酸中;⑤过量铜与浓硫酸反应;⑥过量的锌与18 ml·L-1的硫酸反应;
A.③④⑥ B.②③⑤
C.①②④⑤ D.①②③④⑤⑥
[解析] ①稀硫酸与块状石灰石反应生成微溶物硫酸钙,附着在碳酸钙表面阻止反应的进一步发生,故①符合题意;②合成氨是一个可逆反应,无论如何充分反应,反应物都不能完全反应,故②符合题意;③铜与过量的稀硝酸反应时,铜完全反应生成硝酸铜、一氧化氮和水,故③不符合题意;④常温下铝遇浓硫酸发生钝化,不再继续反应,故④符合题意;⑤随反应进行浓硫酸变为稀硫酸,铜无法与稀硫酸反应,无论铜怎么过量,都不能完全消耗完硫酸,故⑤符合题意;⑥锌不论与浓硫酸还是稀硫酸都能反应,一种物质过量时,另一种能完全反应,故⑥不符合题意;故答案为C。
6.(2021·河北衡水高三检测)下列有关实验装置(夹持和尾气处理装置已省略)进行的相应实验,不能达到实验目的的是( B )
A.利用甲装置,验证SO2或H2SO3具有氧化性
B.利用乙装置,验证元素的非金属性:Cl>C>Si
C.利用丙装置,进行NH3的干燥、收集、尾气处理
D.利用丁装置,验证浓硫酸具有脱水性、强氧化性,SO2具有漂白性、还原性
[解析] 甲装置中SO2与Na2S发生反应得到单质S,该反应中SO2(或H2SO3)表现出氧化性,A项能达到实验目的;利用乙装置,验证元素的非金属性时,应该利用最高价氧化物对应的水化物的酸性进行比较,B项不能达到实验目的;丙装置可以进行NH3的干燥,收集尾气处理,C项能达到实验目的;丁装置中,浓H2SO4使蔗糖炭化体现了其脱水性,得到的碳和浓H2SO4发生反应:C+2H2SO4(浓)eq \(=====,\s\up7(△))CO2↑+2SO2↑+2H2O体现了浓H2SO4的强氧化性,品红溶液褪色和酸性KMnO4褪色,分别说明SO2具有漂白性和还原性,D项能达实验目的。
7.(2021·四川乐山检测)有X、Y、Z、M、N五种物质,进行的有关实验操作及现象如下:
X、Y、Z、M、N依次可能是( A )
A.NO、O2、NH3、HNO3、SO2 B.O2、NO、NH3、HCl、SO2
C.O2、NO、HCl、NH3、CO2 D.NO、O2、NH3、HCl、CH4
[解析] 本题考查物质的推断,题目难度中等,注意根据物质反应的实验现象进行推断是解答本题的关键,本题提示考生在学习中要注重元素化合物知识的积累。由气体X和Y混合,气体变成红棕色,可知X和Y分别为NO、O2中的一种;Y与氢硫酸反应产生淡黄色固体,则Y为氧气,X为NO;用玻璃棒蘸取Z和M的浓溶液,相互靠近产生白烟,则Z和M分别为NH3和HCl或NH3和HNO3中的一种;Z通入少量溴水中,溴水变成无色透明的液体,M与氢硫酸反应产生淡黄色固体,则Z为NH3,M为HNO3;N通入少量溴水中,溴水变成无色透明的液体,N与氢硫酸反应产生淡黄色固体,则N为SO2,故X为NO,Y为O2,Z为NH3,M为HNO3,N为SO2。
第Ⅱ卷(非选择题 共58分)
二、非选择题:本题包括4小题,共58分
8.(2021·云南昆明质检)碳、硅及其化合物的开发由来已久,在现代生活中有广泛应用。
(1)SiO2是玻璃的主要成分之一,保存氢氧化钠溶液的试剂瓶应用橡胶塞的原因是 SiO2+2NaOH===Na2SiO3+H2O (用化学方程式表示)。
(2)高纯硅是现代信息、半导体和光伏发电等产业都需要的基础材料。工业上提纯硅有多种路线,其中一种工艺流程示意图及主要反应如下:
①用石英砂和焦炭在电弧炉中制粗硅,该反应的化学方程式为 SiO2+2Ceq \(=====,\s\up7(高温))Si+2CO↑ 。
②在流化床反应的产物中,SiHCl3大约占85%,还有SiCl4、SiH2Cl2、SiH3Cl等,有关物质的沸点数据如表所示,提纯SiHCl3的主要工艺操作依次是沉降、冷凝和 蒸馏 。
③SiHCl3极易水解,其完全水解的化学方程式为 SiHCl3+4H2O===H4SiO4↓+H2↑+3HCl↑(或SiHCl3+3H2O===H2SiO3↓+H2↑+3HCl↑) 。
[解析] (1)玻璃中的二氧化硅能与NaOH溶液反应生成Na2SiO3。
(2)①石英砂的主要成分为二氧化硅,二氧化硅和碳在高温条件下反应生成硅和一氧化碳;②由于SiHCl3与SiCl4、SiH2Cl2等的沸点相差较大,可以使用蒸馏的方法提纯;③SiHCl3中Si是+4价,氢元素、氯元素均为-1价,SiHCl3完全水解时,Si以H2SiO3(或H4SiO4)的形式存在。
9.(2020·全国Ⅲ理综,26)氯可形成多种含氧酸盐,广泛应用于杀菌、消毒及化工领域。实验室中利用如图装置(部分装置省略)制备KClO3和NaClO,探究其氧化还原性质。
回答下列问题:
(1)盛放MnO2粉末的仪器名称是 圆底烧瓶 ,a中的试剂为 饱和食盐水 。
(2)b中采用的加热方式是 水浴加热 ,c中化学反应的离子方程式是 Cl2+2OH-===ClO-+Cl-+H2O ,采用冰水浴冷却的目的是 避免生成NaClO3 。
(3)d的作用是 吸收尾气(Cl2) ,可选用试剂 AC (填标号)。
A.Na2SB.NaCl
C.Ca(OH)2D.H2SO4
(4)反应结束后,取出b中试管,经冷却结晶, 过滤 , 少量(冷)水洗涤 ,干燥,得到KClO3晶体。
(5)取少量KClO3和NaClO溶液分别置于1号和2号试管中,滴加中性KI溶液。1号试管溶液颜色不变。2号试管溶液变为棕色,加入CCl4振荡,静置后CCl4层显 紫 色。可知该条件下KClO3的氧化能力 小于 NaClO(填“大于”或“小于”)。
[解析] 本题考查物质的制备及性质探究实验,涉及仪器名称、实验基本操作、实验目的、实验现象、尾气处理等。
(1)实验室常用MnO2与浓盐酸在加热条件下制取Cl2,由于制得的Cl2中混有HCl,HCl会消耗b装置中试管内的KOH,所以应使用饱和食盐水除去HCl。
(2)用酒精灯加热烧杯中的水从而对试管中的反应体系进行加热,这样的加热方式为水浴加热。Cl2和NaOH在不加热条件下反应生成NaCl和NaClO,离子方程式为Cl2+2OH-===Cl-+ClO-+H2O。Cl2与NaOH反应放热,由题意可知,温度较高时Cl2与KOH反应生成KClO3,所以不使用冰水浴会使得溶液温度升高而生成NaClO3杂质。
(3)Cl2是有毒气体,所以必须进行尾气处理,防止污染空气。Cl2可以与Na2S反应,化学方程式为Cl2+Na2S===2NaCl+S↓;Cl2可以与Ca(OH)2反应,化学方程式为2Cl2+2Ca(OH)2===CaCl2+Ca(ClO)2+2H2O。Cl2在食盐水和H2SO4溶液中溶解度较小,所以可用Na2S溶液和Ca(OH)2溶液来进行尾气处理,A、C符合题意。
(4)从溶液中获得溶质的常见方法为蒸发浓缩、冷却结晶、过滤、洗涤、干燥。
(5)2号试管中溶液变为棕色,说明有I2生成,则加入CCl4振荡,静置后CCl4层呈紫色,故2号试管中I-被氧化,而1号试管中I-未被氧化,所以该条件下氧化性:KClO3
(1)实验甲:将铜片放入盛有稀HNO3的试管中,开始无明显现象,后逐渐有小气泡生成,该气体是 NO 。
在液面上方出现浅红棕色气体,溶液呈蓝色。
(2)实验乙:铜与浓HNO3反应,装置、现象如下:
①A中铜与浓HNO3反应产生红棕色气体的化学方程式是 Cu+4HNO3(浓)===Cu(NO3)2+2NO2↑+2H2O 。
②实验现象“最初反应较慢,随后加快”的原因可能是 反应放热,随着反应的进行,体系温度升高 。
(3)有文献记载:铜与浓HNO3反应一旦发生就变快,是因为开始生成的NO2溶于水形成HNO2(弱酸,不稳定),它再和Cu反应,反应就加快。实验探究如下:
Ⅰ:向1 mL浓硝酸中加入几滴30% H2O2溶液、铜片,反应较慢,溶液呈蓝色。
Ⅱ:向1 mL浓硝酸中加入几滴30% H2O2溶液,无明显变化。
①Ⅰ中反应较慢的原因是 H2O2与HNO2发生反应使HNO2浓度降低 。
②NO2与H2O反应生成HNO2和 HNO3 。
③对生成HNO2后反应变快的原因进行实验探究。
a.Ⅲ中加入的固体为 NaNO2 。
b.Ⅳ中“放置一段时间”的目的是 使HNO2完全分解 。
实验Ⅲ、Ⅳ可以说明,HNO2氧化Cu的反应速率比HNO3氧化Cu的快。
(4)该化学小组同学结合实验甲、乙中HNO3被还原后的气体产物以及实验Ⅲ的产物,综合分析判断甲中反应慢的原因,除了硝酸起始浓度小、反应过程中温度较低外,另一个重要原因是 Cu片与稀硝酸反应产生NO,不产生NO2,体系中HNO2的含量极少 。
[解析] 本题考查铜与硝酸的反应,涉及NO、NO2和硝酸的性质。
(1)Cu与稀硝酸反应生成Cu(NO3)2、NO和H2O,在室温下NO与O2反应生成红棕色气体NO2。
(2)①Cu与浓硝酸反应生成Cu(NO3)2、NO2和H2O,根据原子守恒、电子守恒,可得该反应的化学方程式为Cu+4HNO3(浓)===Cu(NO3)2+2NO2↑+2H2O。②该反应是放热反应,随着反应的进行,溶液温度升高,故最初反应较慢,随后加快。
(3)①Ⅰ中反应较慢是由于H2O2与HNO2发生反应使HNO2浓度降低,导致速率减慢。②NO2中N是+4价,NO2与H2O反应生成的HNO2中N是+3价,化合价降低,根据得失电子守恒,必然同时有元素化合价升高,应生成了HNO3,反应方程式为2NO2+H2O===HNO2+HNO3。③a.B中溶液含有NO2与H2O反应生成的HNO2、HNO3,HNO3是强酸,完全电离,而HNO2是弱酸,在溶液中存在电离平衡,向B中溶液加入固体后反应速率很快,说明HNO2浓度增大,则加入的物质中含有NOeq \\al(-,2),可以是NaNO2、KNO2等,HNO3与NaNO2等发生复分解反应产生HNO2,使溶液中HNO2浓度增大。b.HNO2不稳定,Ⅳ中“放置一段时间”的目的是使HNO2完全分解。
11.(2021·东北三省四市第一次模拟)Ⅰ.某兴趣学习小组设计如图装置制取SO2,并研究其性质。
请回答下列问题:
(1)B、C、D装置分别用于检验SO2的性质,写出C装置中反应的离子方程式: SO2+Cl2+2H2O===4H++SOeq \\al(2-,4)+2Cl- 。
(2)实验中观察到D装置中有浑浊出现,有同学提出此现象不能证明SO2具有氧化性,请简述理由 C装置挥发出的氯气也可以使D装置中出现浑浊 。
(3)E装置的作用为 尾气处理,防倒吸 。
Ⅱ.某学习小组为进一步探究不同浓度的硫酸氧化性不同,设计并完成如下实验:
称取一定量的还原铁粉放入一定体积的浓硫酸中,加热,充分反应后得到溶液X并收集到气体Y。经检验,气体Y中含有SO2、H2。
(4)溶液X中含有的金属阳离子是 Fe2+ (填化学式),简述如何检验该离子 取少量溶液X,向其中滴加K3[Fe(CN)6]溶液,若产生蓝色沉淀,则证明原溶液中含有Fe2+(其他合理答案也可) 。
(5)为了测定气体Y中SO2的含量,将2.24 L(标准状况)气体Y通入200.00 mL 0.200 0 ml·L-1酸性高锰酸钾溶液中,充分反应后,取出20.00 mL溶液转入锥形瓶中进行滴定,消耗0.100 0 ml·L-1的KHC2O4标准液10.00 mL(高锰酸钾被还原均生成Mn2+)。
①已知室温下,0.100 0 ml·L-1KHC2O4溶液中,c(C2Oeq \\al(2-,4))>c(H2C2O4)。滴定操作过程中标准液应用 酸式滴定管 (填仪器名称)盛装;滴定终点的现象为 滴入最后一滴KHC2O4标准液,锥形瓶内溶液由紫色变为无色,且半分钟内颜色不恢复 。
②计算气体Y中SO2的物质的量分数为 90% 。
[解析] 本题考查化学实验基本操作、氧化还原滴定等,考查的核心素养是科学探究与创新意识。
Ⅰ.(1)C装置中SO2与饱和氯水反应的离子方程式为SO2+Cl2+2H2O===4H++SOeq \\al(2-,4)+2Cl-。
(2)因C装置中挥发出的Cl2也能使D装置中出现浑浊现象,故D装置中出现浑浊,不能证明SO2与H2S反应生成单质S,即不能证明SO2具有氧化性。
(3)SO2为有毒气体,使用E装置,既能进行尾气处理,又能起到防倒吸作用。
Ⅱ.(4)根据反应生成的气体Y中含有SO2和H2,可知最后是Fe与稀硫酸反应生成H2,因此该溶液中不可能含有Fe3+,故溶液X中含有的金属阳离子为Fe2+。要检验溶液中的Fe2+,可取少量溶液X,向其中滴加K3[Fe(CN)6]溶液,若产生蓝色沉淀,则证明原溶液中含有Fe2+(或可取少量溶液X,向其中加入KSCN溶液,无明显现象,再滴入新制氯水,若溶液变红,则可证明原溶液中含有Fe2+)。
(5)①根据0.100 0 ml·L-1KHC2O4溶液中c(C2Oeq \\al(2-,4))>c(H2C2O4),可知HC2Oeq \\al(-,4)的电离程度大于其水解程度,即KHC2O4溶液呈酸性,在滴定过程中该标准液应用酸式滴定管盛装;达到滴定终点时,滴入最后一滴KHC2O4标准液,锥形瓶内溶液由紫色变为无色,且半分钟内溶液颜色不发生变化。②根据化合价变化可找出关系式:2KMnO4~5KHC2O4,c剩余(KMnO4)×20.00×10-3 L=0.100 0 ml·L-1×10.00×10-3L×eq \f(2,5),解得c剩余(KMnO4)=0.020 0 ml·L-1,再根据关系式:5SO2~2KMnO4,得n(SO2)=(0.200 0-0.020 0)ml·L-1×200.00×10-3 L×eq \f(5,2)=0.09 ml,即气体Y中SO2的物质的量分数为eq \f(0.09 ml,0.1 ml)x100%=90%。
[点拨] 计算混合气体中SO2的物质的量分数,需根据氧化还原反应中化合价变化找出两步反应中反应物的关系式,结合题中数据分别计算出溶液中剩余的KMnO4溶液的物质的量浓度和SO2的物质的量,即可求出气体Y中SO2的物质的量分数。
实验操作
实验现象
①气体X和气体Y混合
气体变为红棕色
②Y、M、N分别与氢硫酸反应
都产生淡黄色固体
③用玻璃棒蘸取Z和M的浓溶液,相互靠近
产生白烟
④Z和N分别通入少量溴水中
溴水都变成无色透明的液体
物质
Si
SiCl4
SiHCl3
SiH2Cl2
SiH3Cl
HCl
SiH4
沸点/℃
2 355
57.6
31.8
8.2
-30.4
-84.9
-111.9
实验装置
实验现象
A中:最初反应较慢,随后加快,反应剧烈;产生红棕色气体;溶液呈绿色。
B中:溶液呈淡蓝色
序号
实验操作
实验现象
Ⅲ
取B中溶液,加入一定量固体,再加入铜片
立即产生无色气体;液面上方呈红棕色
Ⅳ
取B中溶液,放置一段时间,溶液变为无色后,再加入铜片
产生无色气体,较Ⅲ慢;液面上方呈浅红棕色
新高考化学复习讲义+练习 第四章 非金属及其重要化合物 (测试)(原卷版+解析): 这是一份新高考化学复习讲义+练习 第四章 非金属及其重要化合物 (测试)(原卷版+解析),共24页。试卷主要包含了2-10等内容,欢迎下载使用。
新教材适用2024版高考化学一轮总复习练案12第四章非金属及其化合物第12讲碳硅及其重要化合物无机非金属材料: 这是一份新教材适用2024版高考化学一轮总复习练案12第四章非金属及其化合物第12讲碳硅及其重要化合物无机非金属材料,共7页。试卷主要包含了选择题,非选择题等内容,欢迎下载使用。
新教材适用2024版高考化学一轮总复习练案11第四章非金属及其化合物第11讲氮及其重要化合物: 这是一份新教材适用2024版高考化学一轮总复习练案11第四章非金属及其化合物第11讲氮及其重要化合物,共9页。试卷主要包含了选择题,非选择题等内容,欢迎下载使用。

