2022届高考化学(人教版)一轮总复习练习:第14讲 元素周期表 元素周期律 Word版含解析
展开第14讲 元素周期表 元素周期律
A组 基础必做题(40分)
一、选择题(本题包括4小题,每题4分,共16分)
1.(2021·河南驻马店高三检测)短周期主族元素W、X、Y、Z的原子序数依次增大。X和Z形成的化合物的水溶液呈中性,W和X的最外层电子数之和等于Z的最外层电子数,Y的原子序数是W的2倍。YWZ2滴入水中,可观察到剧烈反应,液面上有雾生成,并有带刺激性气味的气体逸出。下列说法正确的是( D )
A.原子半径:W
C.W、Y、Z的最简单氢化物中,Z的氢化物沸点最高
D.YWZ2滴入水中时,逸出的气体能使品红褪色
[解析] 短周期主族元素W、X、Y、Z的原子序数依次增大。X和Z形成的化合物的水溶液呈中性,该化合物为NaCl,则X为Na、Z为Cl元素;W和X的最外层电子数之和等于Z的最外层电子数,W的最外层电子数为7-1=6,W的原子序数小于Na,则W为O元素;Y的原子序数是W的2倍,则Y的原子序数为16,为S元素;YWZ2为SOCl2,SOCl2滴入水中发生水解反应生成二氧化硫、HCl,液面上有雾生成,并有带刺激性气味的气体逸出,满足条件。根据分析可知:W为O,X为Na,Y为S,Z为Cl元素。同一周期从左向右原子半径逐渐减小,同一主族从上到下原子半径逐渐增大,则原子半径W
下列有关说法中正确的是( B )
A.元素f位于第三周期Ⅲ族
B.离子的半径大小为r(d2-)>r(e+)
C.元素h的氧化物对应水化物的酸性比g的强
D.由x、z组成的一种四原子化合物的电子式为x︰zeq \(,\s\up6(x)),︰x
[解析] 本题考查物质结构与元素周期律。根据题意可推知,x、y、z、d、e、f、 g、 h分别为H、C、N、O、Na、Al、S、Cl。Al位于第三周期Ⅲ A族,A项错误;O2-、Na+具有相同的电子层结构,原子序数越小,离子半径越大,故r(O2-)>r(Na+),B项正确;Cl的最高价氧化物对应水化物的酸性比S的强,C项错误;由H、N组成的四原子化合物为NH3,其电子式为Heq \\al(·,·)Neq \(··,\s\up6(H)),··eq \\al(·,·)H ,D项错误。
3.(2020·云南昆明一中月考)最新发现的第113号、115号、117号和118号元素已正式写入元素周期表。根据物质结构、元素周期律的知识,下列说法正确的是( C )
A.Nh(OH)3具有两性
B.Mc位于元素周期表中第七周期第ⅤA族,其原子半径小于Ts
C.已知Og是一种人工合成的稀有气体元素,其在元素周期表中位于第七周期0族
D.若制得Ts的最高价氧化物对应的水化物,其酸性强于HClO4
[解析] 本题考查元素周期表、周期律、原子半径、元素化合物性质等。Nh是113号元素,在周期表中位于第七周期第ⅢA族,和Al位于同一主族,同一主族从上到下,元素的金属性逐渐增强,最高价氧化物对应水化物的碱性逐渐增强,所以Nh(OH)3具有碱性,A错误;Mc是115号元素,位于元素周期表中第七周期第ⅤA族,Ts是117号元素,位于元素周期表中第七周期第ⅦA族,同一周期主族元素的原子半径从左到右逐渐减小,Mc原子半径大于Ts,B错误;Og是118号元素,位于元素周期表中第七周期0族,C正确;Ts是117号元素,位于元素周期表中第七周期第ⅦA族,与Cl位于同一主族,同一主族从上到下,元素的非金属性逐渐减弱,其最高价氧化物对应水化物的酸性逐渐减弱,所以若制得Ts的最高价氧化物对应的水化物,其酸性弱于HClO4,D错误。
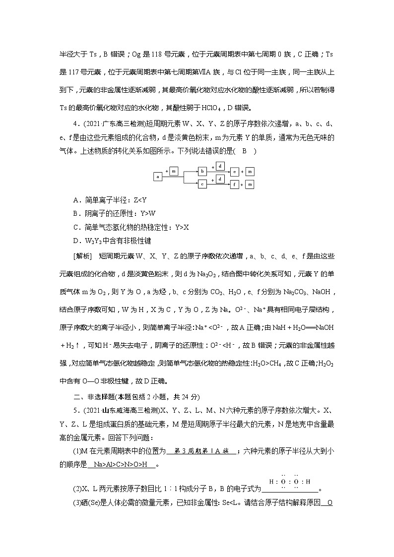
4.(2021·广东高三检测)短周期元素W、X、Y、Z的原子序数依次递增,a、b、c、d、e、f是由这些元素组成的化合物,d是淡黄色粉末,m为元素Y的单质,通常为无色无味的气体。上述物质的转化关系如图所示。下列说法错误的是( B )
A.简单离子半径:Z
C.简单气态氢化物的热稳定性:Y>X
D.W2Y2中含有非极性键
[解析] 短周期元素W、X、Y、Z的原子序数依次递增,a、b、c、d、e、f是由这些元素组成的化合物,d是淡黄色粉末,则d为Na2O2,结合图中转化关系可知,元素Y的单质气体m为O2,则Y为O,a为烃,b、c分别为CO2、H2O,e、f分别为Na2CO3、NaOH,结合原子序数可知,W为H,X为C,Y为O,Z为Na。O2-、Na+具有相同电子层结构,原子序数大的离子半径小,则简单离子半径:Na+
二、非选择题(本题包括2小题,共24分)
5.(2021·山东威海高三检测)X、Y、Z、L、M、N六种元素的原子序数依次增大。X、Y、Z、L是组成蛋白质的基础元素,M是短周期原子半径最大的元素,N是地壳中含量最高的金属元素。回答下列问题:
(1)M在元素周期表中的位置为 第3周期第ⅠA族 ;六种元素的原子半径从大到小的顺序是 Na>Al>C>N>O>H 。
(2)X、L两元素按原子数目比1︰1构成分子B,B的电子式为 。
(3)硒(Se)是人体必需的微量元素,已知非金属性:Se
阳极: 2O2--4e-===O2↑ ;
阴极: Al3++3e-===Al 。
6.(2021·湖南衡阳高三检测)研究性学习小组设计了一组实验来探究元素周期律。甲同学根据元素非金属性与对应最高价含氧酸之间的关系,设计了如图1所示的装置来一次性完成同主族元素碳与硅的非金属性强弱比较的实验。乙同学设计了如图2所示的装置来验证卤族元素性质的递变规律,A、B、C三处分别是蘸有NaBr溶液的棉花、湿润的淀粉KI试纸、湿润的红色试纸。已知常温下浓盐酸与高锰酸钾反应能够生成氯气。可供选择的试剂有:大理石、碳酸钠粉末、浓盐酸、稀硝酸、硅酸钠溶液。
根据图1回答:
(1)甲同学设计实验的依据是 较强酸制较弱酸 。从所给试剂中选出最合适的物质:A HNO3 ,B CaCO3 ,C Na2SiO3 。(写化学式)
(2)烧瓶中发生反应的离子方程式为 CaCO3+2H+===Ca2++CO2↑+H2O ;烧杯中发生反应的离子方程式为 SiOeq \\al(2-,3)+2CO2+2H2O===H2SiO3↓+2HCOeq \\al(-,3)或SiOeq \\al(2-,3)+CO2+H2O===H2SiO3↓+COeq \\al(2-,3) 。
根据图2回答:
(3)乙同学的实验原理是 强氧化剂生成弱氧化剂(或活泼的非金属单质置换不活泼的非金属单质) 。
(4)B处的实验现象是 湿润的淀粉KI试纸变蓝 。
(5)B处主要发生的反应的离子方程式为 2I-+Cl2===2Cl-+I2 。
(6)乙同学设计的装置能否验证卤族元素性质的递变规律? 不能 (填“能”或“不能”),理由是 不能验证Br2的氧化性强于I2 。
[解析] (1)由题意可知,可以通过比较C、Si的最高价氧化物对应水化物的酸性强弱来判断碳和硅两种元素的非金属性强弱。观察图1,B为块状固体,则可判断B为大理石,应采用稀硝酸(不能使用浓盐酸,因为浓盐酸有挥发性)与大理石反应制取CO2,则A是HNO3,B是CaCO3,C是Na2SiO3。
(2)烧瓶中发生的是大理石与稀硝酸之间的反应,反应的离子方程式是CaCO3+2H+===Ca2++CO2↑+H2O。烧杯中发生的是硅酸钠和二氧化碳之间的反应,反应的离子方程式是SiOeq \\al(2-,3)+CO2+H2O===H2SiO3↓+COeq \\al(2-,3)(CO2不足),或SiOeq \\al(2-,3)+2CO2+2H2O===H2SiO3↓+2HCOeq \\al(-,3)(CO2过量)。
(3)浓盐酸与高锰酸钾反应会生成氯气,氯气经过B处会与KI反应生成I2,由此可知,验证卤族元素性质的递变规律的实验原理是强氧化剂生成弱氧化剂(或活泼的非金属单质可置换出不活泼的非金属单质)。
(4)氯气在B处与KI反应生成单质碘,碘单质与淀粉作用使其变蓝。
(5)B处主要发生的是氯气与KI的反应,其离子方程式是Cl2+2I-===2Cl-+I2。
B组 能力提升题(60分)
一、选择题(本题包括4小题,每题6分,共24分)
1.(2021·吉林长春东北师大附中摸底考试)已知X、Y、Z三种主族元素在元素周期表中的位置如图所示,设X的原子序数是a,则下列说法不正确的是( D )
A.Y与Z的原子序数之和可能为2a
B.Y的原子序数可能为a-17
C.Y和Z的原子序数之和可能为2a+14
D.X、Y、Z一定为短周期元素
[解析] 本题考查元素周期表结构。若Y为第二周期元素,X、Z分别为第三、四周期元素,则Y的原子序数为a-7,Z的原子序数为a+17,Y、Z的原子序数之和为2a+10;若Y为第三周期元素,X、Z分别为第四、五周期元素,则Y的原子序数为a-17,Z的原子序数为a+17,Y、Z的原子序数之和为2a,A项正确;当Y为第三、四周期元素时,Y的原子序数为a-17,B项正确;若Y为第四周期元素,X、Z分别为第五、六周期元素,则Y的原子序数为a-17,Z的原子序数为a+31,Y与Z的原子序数之和为2a+14,C项正确;X、Y、Z均为主族元素,根据它们在元素周期表中的位置可知,Y一定不是第一周期元素,因此Z至少是第四周期元素,一定不是短周期元素,D项错误。
2.(2021·四川绵阳月考)如图是元素周期表的一部分。W、X、Y、Z为短周期元素,其中X的单质既能溶于强酸溶液又能溶于强碱溶液。下列叙述正确的是( C )
A.简单离子半径:Z>X>W
B.简单气态氢化物的热稳定性:Y>Z
C.四种元素中,X的氧化物熔点最高
D.W的氧化物对应的水化物均为强酸
[解析] 本题考查元素推断、元素周期律,考查的核心素养是宏观辨识与微观探析。X的单质既能溶于强酸溶液又能溶于强碱溶液,则X为Al,结合各元素的位置关系,可以推断出W为N,Y为P,Z为Cl。Cl-、Al3+、N3-的离子半径大小顺序为Cl->N3->Al3+,A项错误;非金属性:P
A.简单离子半径:A>B>C
B.简单氢化物的沸点:B>A>D
C.相同温度下,等浓度的X、Y、Z的水溶液,pH由大到小的顺序为Z、X、Y
D.B、C、D三种元素形成的某种化合物可能与E的简单氢化物反应产生黄色沉淀
[解析] A和C原子的最外层电子数之差等于4,主族元素最外层电子数与主族序数相同,若C位于ⅠA族,则A、B、E分别位于ⅤA、ⅥA、ⅦA族,符合题意,若C位于ⅡA族,则A、B、E分别位于ⅥA、ⅦA、0族,不符合题意。结合C和F原子的核外电子总数相差8,则A、B、C、D、E、F分别为氮元素、氧元素、钠元素、硫元素、氯元素、钾元素。根据电子层结构相同时,离子半径随原子序数的增大而减小,则离子半径:Na+
4.
(2021·广西高三检测)短周期主族元素W、X、Y、Z的原子序数依次增大,由这些元素组成的单质及化合物的转化关系如图所示,其中甲和丁分别为10电子、18电子结构的气态氢化物,乙为气态单质,戊、己的焰色反应为黄色,丙为含有多种成分的混合物,下列说法正确的是( D )
A.丙中所有物质均为不溶于水的液体
B.己转化为丁的反应中,只利用了浓硫酸的强酸性
C.Y与其他三种元素均能形成阴、阳离子个数之比为1︰1的化合物
D.四种元素均能形成多种氧化物
[解析] 根据“甲和丁分别为10电子、18电子结构的气态氢化物”以及甲与乙的反应条件可知:甲为CH4,乙为Cl2,丁为HCl,丙为一氯甲烷、二氯甲烷、三氯甲烷以及四氯化碳的混合物;结合“戊、己的焰色反应为黄色”及乙和戊在点燃条件下反应得到己,可知戊为Na,己为NaCl。W、X、Y、Z依次为H、C、Na、Cl。一氯甲烷为气体,二氯甲烷、三氯甲烷、四氯化碳为液体,A错误;NaCl与浓硫酸反应生成HCl的反应原理为“高沸点酸制低沸点酸”,主要利用浓硫酸的高沸点性,B错误;NaH和NaCl的阴、阳离子个数之比为1︰1,类比CaC2,可知Na2C2的阴、阳离子个数之比为1︰2,C错误;H、C、Na、Cl均能形成多种氧化物,D正确。
二、非选择题(本题包括2小题,共36分)
5.(1)(2021·海南高三检测)自门捷列夫发现元素周期律以来,人类对自然的认识程度逐步加深,元素周期表中的成员数目不断增加。回答下列问题:
①2016年IUPAC确认了四种新元素,其中一种为Mc,中文名为“镆”。元素Mc可由反应eq \\al(243,95)Am+eq \\al(48,20)Ca—→288Mc+3eq \\al(1,0)n得到。该元素的质子数为 115 ,287Mc与288Mc互为 同位素 。
②Mc位于元素周期表中第ⅤA族,同族元素N的一种氢化物为NH2NH2,写出该化合物分子的电子式。该分子内存在的共价键类型有 极性键和非极性键 。
③该族中的另一元素P能呈现多种化合价,其中+3价氧化物的分子式为 P4O6 ,+5价简单含氧酸的分子式为 H3PO4 。
(2)(2021·湖南高三检测)短周期元素X、Y、Z、M的原子序数依次增大。元素X的一种高硬度单质是宝石,Y2+电子层结构与氖相同,Z的质子数为偶数,室温下M单质为淡黄色固体,回答下列问题:
①M元素位于周期表中的第 三 周期、 ⅥA 族。
②Z元素是 Si ,其在自然界中常见的二元化合物是 SiO2 。
③X与M的单质在高温下反应的化学方程式为 C+2Seq \(=====,\s\up7(高温))CS2 ,产物分子为直线形,其化学键属 极性 共价键(填“极性”或“非极性”)。
④四种元素中的 Mg 可用于航空航天合金材料的制备,其单质与稀盐酸反应的化学方程式为 Mg+2HCl===MgCl2+H2↑ 。
[解析] (1)①该反应前后质子总数不变,Mc的质子数为95+20=115,287Mc与288Mc是质子数相同中子数不同的同种元素的不同核素,互称为同位素。②联氨的电子式为;氮氮之间形成非极性键、氮氢之间形成极性键。③P的+3价氧化物的分子式为P4O6;+5价P的简单含氧酸是磷酸,其分子式为H3PO4。
(2)本题主要考查元素推断、元素化合物知识,意在考查考生对物质结构与性质,元素化合物知识的理解能力。根据提供信息,可以推断出X为C,Y为Mg,Z为Si,M为S。①S元素位于元素周期表第三周期、ⅥA族。②Z为Si,其在自然界中常见的二元化合物为SiO2。③C与S在高温下反应生成CS2,其结构式为S===C===S,所含化学键为极性共价键。④四种元素中Mg可用于航空航天合金材料的制备,Mg与稀盐酸反应的化学方程式为Mg+2HCl===MgCl2+H2↑。
6.(1)(2020·浙江7月选考)①气态氢化物热稳定性HF大于HCl的主要原因是 原子半径F
②CaCN2是离子化合物,各原子均满足8电子稳定结构,CaCN2的电子式是 。
③常温下,在水中的溶解度乙醇大于氯乙烷,原因是 乙醇与水之间形成氢键而氯乙烷没有 。
(2)(2021·海南高三检测)X、Y、Z为短周期元素,X原子的质子数等于Z与Y的质子数之和;Z与Y位于同一周期,Y原子核外有3个未成对电子,非金属Z的一种固体单质可导电。回答下列问题:
①Y在周期表中的位置是第 二 周期、第 ⅤA 族,其原子结构示意图为 ;Y与Z之间形成的化学键属于 (极性)共价键 。
②X、Y、Z三种元素中原子半径最大的是 Al (填元素符号);X单质既可与盐酸反应,又可溶于氢氧化钠溶液,产生的气体为 H2 (填分子式),该气体与Y单质反应的化学方程式为 N2+3H2eq \(,\s\up7(催化剂),\s\d5(高温、高压))2NH3 。
③Z最高价氧化物的电子式为 。
[解析] (1)本题考查气态氢化物的热稳定性、电子式的书写、物质的溶解度等,考查的化学学科核心素养是宏观辨识与微观探析。①可以根据共价键的稳定性比较气态氢化物的热稳定性,键长越短,键能越大,则气态氢化物的热稳定性越强,原子半径:F
(2)本题主要考查元素推断、元素周期律。Y原子核外有3个未成对电子,则Y可以为N或P;根据Z与Y位于同一周期,非金属Z的一种固体单质可导电,则Z为C或Si;根据X原子的质子数为Y和Z的质子数之和,且三种元素均为短周期元素,可推出Y为N,Z为C,X为Al。①N位于元素周期表第二周期ⅤA族,其原子结构示意图为;N和C之间形成的化学键属于共价键。②C、N、Al中原子半径最大的为Al;Al单质分别与盐酸、NaOH溶液反应产生的气体均为H2,H2与N2反应的化学方程式为N2+3H2eq \(,\s\up7(催化剂),\s\d5(高温、高压))2NH3。③C的最高价氧化物为CO2,其结构式为O===C===O,电子式为。
原子
序数
英文
名称
中文
名称
符号
汉语
拼音
113
Nihnium
Nh
nǐ
115
Mscvium
镆
Mc
mò
117
Tennessee
Ts
tián
118
Oganessn
Og
à
Y
X
Z
W
X
Y
Z
新教材高考化学一轮复精品讲义第14讲元素周期律和元素周期表(含解析): 这是一份新教材高考化学一轮复精品讲义第14讲元素周期律和元素周期表(含解析),共14页。
新高考化学一轮复习精品练习第14讲 元素周期律和元素周期表(含解析): 这是一份新高考化学一轮复习精品练习第14讲 元素周期律和元素周期表(含解析),共11页。
新高考化学一轮复习巩固练习[14]第五章第14讲 元素周期律(含解析): 这是一份新高考化学一轮复习巩固练习[14]第五章第14讲 元素周期律(含解析),共9页。

