初中生物苏教版八年级下册第三节 昆虫的生殖与发育导学案
展开家蚕的生殖与发育(教材P16~P17)
1.填出家蚕发育中序号代表的名称:
①受精卵 ② ③茧 ④ ⑤成虫
2.生殖方式: 。
3.完全变态发育:经过受精卵、 、蛹和 四个时期,而且 和 在形态结构和生活习性上有 的发育过程。
4.请写出【情境思考】的答案。
【活学巧记】
昆虫的完全变态发育
完全变态四阶段,
蛹变成虫标志现,
幼成差别较明显,
蚊蝇蜂蝶和家蚕。
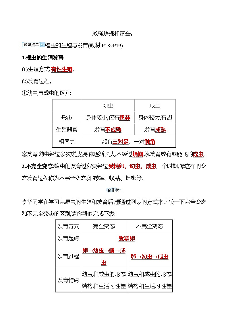
蝗虫的生殖与发育(教材P18~P19)
1.蝗虫的生殖发育:
(1)生殖方式: 。
(2)发育过程。
①幼虫与成虫的区别:
②发育:幼虫经过多次蜕皮,身体逐渐长大,不经过 ,就发育成有翅能飞的 。
2.不完全变态:蝗虫的发育过程要经过 三个时期,像这样的变态发育过程称为不完全变态,如蟋蟀、蝼蛄、蟑螂等。
李华同学在学习完昆虫的生殖和发育后,想通过列表的方式来比较一下完全变态和不完全变态的区别,请你帮他完成下表:
【生活中的生物学】
生活中,我们经常看到昆虫有蜕皮现象,请解释一下昆虫蜕皮的原因。
【图解知识】
蝗虫的一生
【活学巧记】
昆虫的不完全变态发育
变态发育不完全,
卵幼成虫三阶段,
幼成差别不明显,
蟋蟀蝗虫蝼蛄蝉。
【易错点拨】
完全变态和不完全变态的判断方法
蛹期是判断完全变态发育与不完全变态发育的关键:有蛹期的是完全变态,无蛹期的是不完全变态。
家蚕的生殖与发育
1.(2020·铁岭学业考)“春蚕到死丝方尽,蜡炬成灰泪始干。”家蚕的发育过程中,能吐丝的时期是( )
A.①B.②④C.③④D.②
2.桑蚕全身都是宝——蚕粉可用来治疗糖尿病,蚕蜕皮是手术线的原料,蚕蛹虫草可作为冬虫夏草的替代品。如图是家蚕生殖和发育不同阶段的形态图,下列有关家蚕发育类型及发育顺序的叙述,正确的是( )
A.完全变态 ②③①④
B.不完全变态 ②③①④
C.完全变态 ②①③④
D.不完全变态 ②①③④
蝗虫的生殖与发育
3.下列成语所描述的现象中,与昆虫的生殖和发育无关的是( )
A.飞蛾扑火B.作茧自缚
C.蜻蜓点水D.金蝉脱壳
4.(2021·云南学业考)如图表示蝗虫的生殖发育过程,下列叙述不正确的是( )
A.①是卵,②是幼虫,③是成虫
B.由于有外骨骼的限制,②→③要经历蜕皮过程
C.蝗虫的发育方式属于完全变态发育
D.蝗虫的生殖和发育不经历蛹期
5.在蝗灾治理方面,通过飞机在空中喷洒药剂毒杀蝗虫,取得一定效果。在我国治蝗历史上,山东省东营市有利用蝗虫天敌——中华雏蜂虻(昆虫,可将卵产于蝗虫卵块中)灭蝗的实例,新疆等地采取牧鸭、牧鸡等方式消灭蝗虫,都取得了比较满意的效果。
(1)在分类上,蝗虫属于 动物,它的身体分部,足和触角都 。这些特征使它的运动很灵活,活动范围更加广泛。
(2)蝗虫体表有坚硬的 ,可有效防止体内水分蒸发,但它不能随虫体的生长而长大,在生长发育过程中有 现象,这是昆虫生长发育的重要特征。
(3)我们国家采取的各种生物防治方法,相对于用农药喷洒毒杀蝗虫的方法,其优点在于 。
6.(2021·青海学业考)如图是某昆虫的发育过程示意图,下列叙述不正确的是( )
A.此昆虫的发育属于完全变态发育
B.此昆虫的发育过程与蝴蝶的发育过程相同
C.若该图是家蚕的发育过程,为提高蚕丝产量应延长c时期
D.若该昆虫是一种害虫,则a时期危害最大
7.下列关于蝗虫的发育叙述错误的是( )
A.蝗虫的发育起点是卵细胞
B.蝗虫的幼虫和成虫的主要区别是身体较小,生殖器官没有发育成熟,仅有翅芽
C.蝗虫的幼虫发育到成虫,要经过多次蜕皮
D.蝗虫的发育属于不完全变态
8.草地贪夜蛾是一种对农作物有害的昆虫,其发育过程如图所示,下列叙述错误的是( )
A.草地贪夜蛾属于节肢动物
B.①是草地贪夜蛾生长发育的起点
C.②与④的生活习性没有差异
D.应根据其不同发育时期的特点进行防治
9.(2020·江西学业考)如图为蜻蜓的发育过程,下列叙述错误的是( )
A.①为受精卵,是蜻蜓发育的起点
B.据图可知蜻蜓为完全变态发育
C.③是蜻蜓成虫,身体分为头、胸、腹三部分
D.蜻蜓的生殖方式是体内受精、卵生
10.如图所示,图一和图二分别是蝗虫和家蚕的发育过程,请据图回答下列问题:
(1)在图一中,C→D的过程有 现象,这是由于外骨骼不能随身体一起生长。
(2)在蝗灾中,对农作物危害最大的是图一的 (填字母)时期。
(3)在图二中,为提高蚕丝产量,应设法延长 (填字母)时期。
(4)“春蚕到死丝方尽,蜡炬成灰泪始干”(唐·李商隐)。从家蚕的发育过程来分析,诗句中“到死”两个字用得不准确,可将这两个字改为 ,使之既有科学性,又不失艺术性。
(5)上述两种昆虫的发育均为 发育。
世界最大皇蛾蝶
世界最大皇蛾蝶是在广西玉林市寒山中偶然发现的。这是一只世界上最大的皇蛾蝶,其翅展开达226毫米,比之前在加拿大发现的世界最大的蝴蝶——皇室巨凤蝶还大26毫米,堪称世界之最。
开动大脑思考:
根据你所学的知识,皇蛾蝶的生殖和发育有何特点?包括哪几个发育阶段?
幼虫
成虫
形态
身体较小,仅有
身体较大,有翅
生殖器官
发育
发育
相同点
都有 、一对
发育方式
完全变态
不完全变态
发育起点
发育过程
发育特点
幼虫和成虫的形态结构和生活习性差异
幼虫和成虫的形态结构和生活习性差异
危害农作物
最严重的时期
灭杀效果
最好的时期
常见昆虫
家蚕、蜜蜂等
蝗虫、蝉、蟋蟀等
2020-2021学年第三节 关注健康导学案及答案: 这是一份2020-2021学年第三节 关注健康导学案及答案,文件包含苏教版生物八年级下册第10单元第二十六章第三节关注健康学案学生版doc、苏教版生物八年级下册第10单元第二十六章第三节关注健康学案教师版doc等2份学案配套教学资源,其中学案共20页, 欢迎下载使用。
2020-2021学年第二十一章 生物的生殖与发育综合与测试学案及答案: 这是一份2020-2021学年第二十一章 生物的生殖与发育综合与测试学案及答案,文件包含苏教版生物八年级下册单元复习课第二十一章学案学生版doc、苏教版生物八年级下册单元复习课第二十一章学案教师版doc等2份学案配套教学资源,其中学案共10页, 欢迎下载使用。
苏教版八年级下册第五节 鸟类的生殖与发育学案: 这是一份苏教版八年级下册第五节 鸟类的生殖与发育学案,文件包含苏教版生物八年级下册第8单元第二十一章第五节鸟类的生殖与发育学案学生版doc、苏教版生物八年级下册第8单元第二十一章第五节鸟类的生殖与发育学案教师版doc等2份学案配套教学资源,其中学案共19页, 欢迎下载使用。

