数学笔算乘法教学设计及反思
展开教科书P70例7及“做一做”,完成P73“练习十五”第1~4题。
教学目标
1.在实际情境中理解估算的意义,学会利用已学的乘法口算进行估算,知道估算的思路。
2.在具体的情境中,培养学生根据实际选择合适的算法的能力,培养学生的估算能力。
3.学会运用估算解决生活中的问题,帮助学生积累根据具体情况灵活选择估算方法和用估算结果作出决策的活动经验。
教学重点
使学生掌握多位数乘一位数的估算方法。
教学难点
灵活运用多位数乘一位数的估算解决实际生活中的问题。
教学准备
课件。
教学过程
一、创设情境,导入新课
师:秋天来了,同学们最喜欢做的事情是什么?
【预设】预设1:我喜欢跟爸爸妈妈去郊游。
预设2:我喜欢和家人去公园散步。
预设3:我喜欢去游乐园玩。
预设4:我喜欢和同学们一起去秋游。
……
【设计意图】通过创设与学生日常生活相关的情境,充分吸引学生的注意力,极大地激发学生的学习兴趣。
师:三(1)班的同学们决定去科技馆,但是他们遇到了一些问题,我们一起帮他们看看吧。
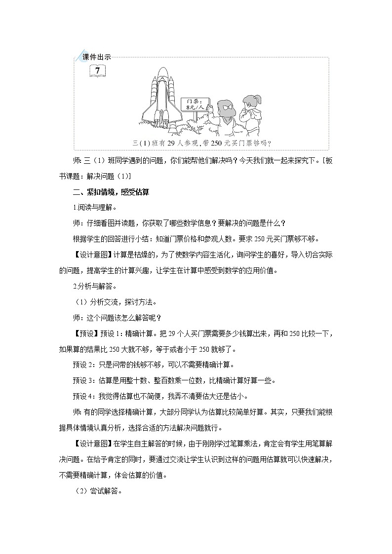
课件出示教科书P70例7情境图。
师:三(1)班同学遇到的问题,你们能帮他们解决吗?今天我们就一起来探究下。[板书课题:解决问题(1)]
二、紧扣情境,感受估算
1.阅读与理解。
师:仔细看图并读题,你获取了哪些数学信息?要解决的问题是什么?
根据学生的回答进行小结:知道门票价格和参观人数。要求250元买门票够不够。
【设计意图】计算是枯燥的,为了使数学内容生活化,询问学生的喜好,导入切合实际的问题,提高学生的计算兴趣,让学生在计算中感受到数学的应用价值。
2.分析与解答。
(1)分析交流,探讨方法。
师:这个问题该怎么解答呢?
【预设】预设1:精确计算。把29个人买门票需要多少钱算出来,再和250比较一下,如果算的结果比250大就不够,等于或者小于250就够了。
预设2:只是问带的钱够不够,可以不需要精确计算。
预设3:估算是用整十数、整百数乘一位数,比精确计算好算一些。
预设4:我觉得估算也不简便,我弄不清要估大还是估小。
师:有的同学选择精确计算,大部分同学认为估算比较简单好算。其实,只要我们能根据具体情境认真分析,选择合适的方法解决问题就行。
【设计意图】在学生自主解答的时候,由于刚刚学过笔算乘法,肯定会有学生用笔算解决问题。在给予肯定的同时,要通过交流让学生认识到这样的问题用估算就可以快速解决,不需要精确计算,体会估算的价值。
(2)尝试解答。
师:现在请同学们选用自己喜欢的方法进行计算。
学生自主计算,教师巡视了解学习情况,适时指导。
(3)展示交流。
展示学生的不同计算方法。
【预设】预设1:精确计算。
29×8=232(元)
232<250,所以带250元买门票够。
预设2:估算,把29估成30,30×8得到240,比250小,所以带250元够。
师:上面估算能确定带250元够吗?(引导学生发现把29估大了,积还比250小,即所需的钱一定少于250元,那么肯定够。)
师:这种估算方法可行吗?(可行)
预设3:估算,把8估成10,29×10得到290,比250大,所以250元不够。
师:这种方法能确定带250元够吗?(引导学生发现把8估大了,把8估成10,相当于多算了2个人的票钱,与实际结果相差有点大,所以不能确定29×8是否比250大。)
预设4:估算,把29估成30,8估成10,30×10得到300,所以带250元不够。
师:这种方法能确定带250元够吗?(引导学生发现把8和29都估大了,与实际结果相差更大,不能确定29×8是否比250大。)
(4)对比分析,感受策略。
师:同学们用不同的方法解答了这个问题,有的说够,有的说不够,到底够不够呢?
【预设】有了前面的分析,学生都知道是够的。
师:仅就估算来说,这几种估算方法对不对呢?
【预设】有部分学生认为不能解决问题,估算就是错的。教师进行引导,仅就估算来说,这几种方法都是对的。
师:估算方法都是对的,但是在具体的情境中,我们要具体情况具体分析,选择合适的方法进行估算。
师:我们再来分析一下这几种估算方法。
师:把29估成30,估大了还是估小了?
学生汇报:估大了。
师:29估成30,钱数也够了,那实际上呢?
学生交流后汇报:估大了也够,实际上肯定够。
师:那像预设3这样估有什么问题呢?
学生汇报:把8估成10,一下子多出了2个29,与准确值相差有点大。
师:那像预设4这样估有什么问题呢?
学生汇报:与准确值相差更大了。
师:那对于乘法的估算到底应该怎么估?
小组交流、探讨,师生小结:要结合具体的情境具体分析,估算后还要确定是否能解决问题。
【设计意图】用估算解决问题一直是学生学习中的难点。估算并不难,但是如何根据实际情况选择合适的估算方法对于学生来说很难,而且又不能硬性地规定和总结,所以在此反复地引导学生分析、交流,让学生在具体的情境中体会估算策略。
(5)规范解答,认识约等号。
师:结合本题情境,我们用过去学过的知识把29看作和它接近的整十数30,再用刚刚学过的口算乘法把估算结果求出来,大约等于240,用约等号表示。跟我一起书写“≈”,弯弯的像波浪一样,读作“约等于”。
30×8=240,29×8<240,所以带250元够了。
【设计意图】结合具体情境,让学生理解如何用不等式的性质通过估算解决问题。这里估算的难点主要在于学生不能准确把握多位数是估大还是估小,所以需要引导学生具体问题具体分析:估大了都够,那准确值肯定够;估小了都不够,那准确值肯定不够。
3.回顾与反思。
师:我们刚估算后得出的结果是否正确,需要我们验证。谁来说说29人买门票,250元为什么够了?
小组之间互相交流,小组代表回复:30人买门票只需240元,所以29人买门票250元肯定够了。
师:验证正确后,我们要做什么?(写答)一起答:带250元买门票够了。
【设计意图】“回顾与反思”环节既是对问题解决后的检验,又是对解决问题思路的总结。教学中要重视这一环节,让学生和同桌说说自己估算的过程,培养学生的推理能力。
4.加强巩固。
师:想一想,如果92人参观,带700元买门票够吗?800元够吗?
(1)学生独立思考、解答。
(2)反馈交流。
【预设】700元不够,800元够。92×8≈720(元),把92少估成90都需要720元,那92人只带700元肯定不够;92×8≈800(元),把92多估成100都需要800元,那92人带800元就更够了。
教师适当板书。
【设计意图】“想一想”延续了例7的情境,进一步让学生体会不同的估算策略。第一问让学生体会往小估都不够,就一定不够。第二问让学生再次体会往大估的策略。适当的知识拓展有利于同化所学的知识,有利于学生估算能力的提高。
师:通过刚才对乘法估算的研究,你认为我们在什么地方需要重点注意?
【预设】预设1:估算的策略要注意,结合题目具体情境选择估大还是估小。
预设2:多位数乘一位数要把多位数估成整十、整百或整千数,再与一位数相乘。
师:“≈”和“=”有什么不同之处?
【预设】“≈”表示估算近似的结果,“=”表示精确计算的结果。
三、深化巩固,应用拓展
1.完成教科书P70“做一做”。
学生尝试完成后,全班交流计算方法。
【预设】预设1:32×6=192(千克),192>180,6个箱子能装下这些苹果。
一个箱子装32千克估成装30千克,估少了都够,现在每个箱子能装32千克就更够了。
2.完成教科书P73“练习十五”第1题。
学生以“开火车”的形式口答。
3.完成教科书P73“练习十五”第2题。
学生独立完成,然后交流估算方法。
【预设】把每辆车的座位数估大了都不够坐,实际座位肯定不够坐。
4.完成教科书P73“练习十五”第3题。
师:自己默读题目,读完后,说一说你打算怎么解决这个问题。
【预设】预设1:把8袋稻谷的质量加起来,再估成接近的整百数。
预设2:通过观察这些数据发现,每袋稻谷的质量都接近60kg,有的多一点,有的少一点,所以可以把每袋稻谷都估成整十数60,再用60×8即可。
师:你觉得哪种更简便?
【预设】通过对比,学生普遍发现先估再算更方便。
学生独立完成,然后集体交流。
5.完成教科书P73“练习十五”第4题。
学生选择喜欢的方法计算。教师巡视交流,收集不同的计算方法。
【预设】预设1:78×6=468(个),468<500,6分钟不能录入完。
教师组织学生交流算法,总结估算经验。
【设计意图】估算教学的目的是培养学生估算的意识,让学生明确在很多情况下使用估算更简便、更合适。在练习时,先要让学生理解问题情境,判断需要估算还是精确计算,并说一说自己的理由。在解题的过程中让学生充分体会估算的价值,接受估算可以作为合理的解决问题的策略。
四、课堂小结
师:通过今天对乘法估算的研究,你有什么需要和同学们分享的?
小组之间互相交流。
师生共同总结:①在解决实际问题的时候,根据实际情况,可以用估算的方法解决。
②两、三位数乘一位数的估算方法:先把两、三位数看成与它接近的整十、整百数,再与一位数相乘,估算出结果。
板书设计
解决问题(1)
先把两、三位数看成与它接近的整十、整百数,再与一位数相乘,估算出结果。
教学反思
本节课的乘法估算不是单纯的估算,是在具体的情境中让学生体会估算在实际生活中的价值。本节课通过一些估算策略的对比,引导学生归纳总结估算策略,明确要具体情况具体分析,往大估或往小估都是根据实际情境的需要来进行选择。少数学生会感觉理解有些困难,需要教师加强指导。
人教版三年级上册数学教案设计第8课时 解决问题(1): 这是一份人教版三年级上册数学教案设计第8课时 解决问题(1),共4页。
三年级上册周长教学设计: 这是一份三年级上册周长教学设计,共6页。教案主要包含了复习导入,探究新知,巩固练习,课堂小结,拓展延伸等内容,欢迎下载使用。
数学人教版笔算乘法教案设计: 这是一份数学人教版笔算乘法教案设计,共7页。教案主要包含了教学铺垫,引入新课,情境导入,自主探究,巩固知识,应用拓展,课堂小结等内容,欢迎下载使用。

