初中化学科粤版九年级上册5.3 二氧化碳的性质和制法课后测评
展开5.3 二氧化碳的性质和制法
【基础篇】
1.有二氧化碳的说法错误的是( )
A.二氧化碳在高压低温下能变成“干冰”
B.二氧化碳是密度比空气大的气体
C.二氧化碳一般情况下,既不能燃烧,又不支持燃烧
D.二氧化碳能使紫色石蕊变红
【答案】D
【解答】解:A、二氧化碳在高压低温下能变成“干冰”(固态的二氧化碳),故选项说法正确。
B、二氧化碳是密度比空气大的气体,故选项说法正确。
C、二氧化碳一般情况下,既不能燃烧,又不支持燃烧,故选项说法正确。
D、二氧化碳能与水反应生成碳酸,碳酸能使紫色石蕊变红,而不是二氧化碳能使紫色石蕊变红,故选项说法错误。
故选:D。
2.宴会上,服务员向桌面上的一个容器中放入些固体,餐桌上立即雾气缭绕,好似人间仙境。服务员所放固体是( )
A.冰 B.可燃冰 C.干冰 D.红磷
【答案】C
【解答】解:宴会上,服务员向桌面上的一个容器中放入些固体,餐桌上立即雾气缭绕,好似人间仙境。服务员所放固体是干冰;因为冰和可燃冰不会产生大量的雾气,而红磷燃烧生成大量的白烟;
故选:C。
3.实验室用石灰石和稀盐酸反应制取二氧化碳,一定不需要用到的仪器是( )
A.酒精灯 B.橡皮塞 C.集气瓶 D.长颈漏斗
【答案】A
【解答】解:A、实验室用石灰石和稀盐酸反应制取二氧化碳,属于固液常温型,无需使用酒精灯,故选项正确。
B、实验室用石灰石和稀盐酸反应制取二氧化碳,制取装置需要使用橡皮塞,故选项错误。
C、实验室用石灰石和稀盐酸反应制取二氧化碳,需要使用集气瓶收集气体,故选项错误。
D、实验室用石灰石和稀盐酸反应制取二氧化碳,制取装置可以使用长颈漏斗,故选项错误。
故选:A。
4.如图所示的实验说明了二氧化碳( )
①不能燃烧; ②不能供给呼吸; ③一般不支持燃烧; ④比空气重
A.①② B.①③ C.①③④ D.①②③
【答案】C
【解答】解:实验现象为下层的蜡烛先熄灭,上层的蜡烛后熄灭;下层的蜡烛先熄灭,上层的蜡烛后熄灭,说明了CO2密度比空气的大;蜡烛熄灭,说明了二氧化碳不能燃烧,也不能支持燃烧;不能说明二氧化碳不能供给呼吸。
故①③④正确。
故选:C。
5.在地球的大气层中,因二氧化碳含量的增加引起温室效应。二氧化碳含量增加的主要原因是( )
A.植物的光合作用
B.人口增长后呼出的二氧化碳
C.含碳燃料的燃烧和森林遭到破坏
D.植物的呼吸作用
【答案】C
【解答】解:A.植物的光合作用消耗二氧化碳,不会引起二氧化碳含量增加,故A错误;
B.人口增长呼出的二氧化碳可以通过植物的光合作用消耗,不会引起二氧化碳的大量增加,故B错误;
C.含碳燃料的燃烧和森林遭到破坏能引起二氧化碳的含量大量增加,故C正确;
D.植物的呼吸作用,产生二氧化碳,可以通过植物的光合作用消耗,不会引起二氧化碳的大量增加,故D错误。
故选:C。
6.二氧化碳的下列用途与其性质对应关系不正确的是( )
A.二氧化碳能用作灭火﹣﹣本身不燃烧、不支持燃烧、密度比空气大
B.干冰能用于人工降雨﹣﹣升华吸收热量
C.二氧化碳能用来生产汽水等碳酸饮料﹣﹣溶于水且与水反应生成碳酸
D.二氧化碳用作气体肥料﹣﹣能溶于水
【答案】D
【解答】解:A、二氧化碳不燃烧也不支持燃烧,密度比空气大,常用来灭火,故A说法正确;
B、干冰升华吸收热量,能用于人工降雨,故B说法正确;
C、二氧化碳溶于水且与水反应生成碳酸,能用来生产汽水等碳酸饮料,故C说法正确;
D、二氧化碳是光合作用的原料,故可作气体肥料,故D说法错误;
故选:D。
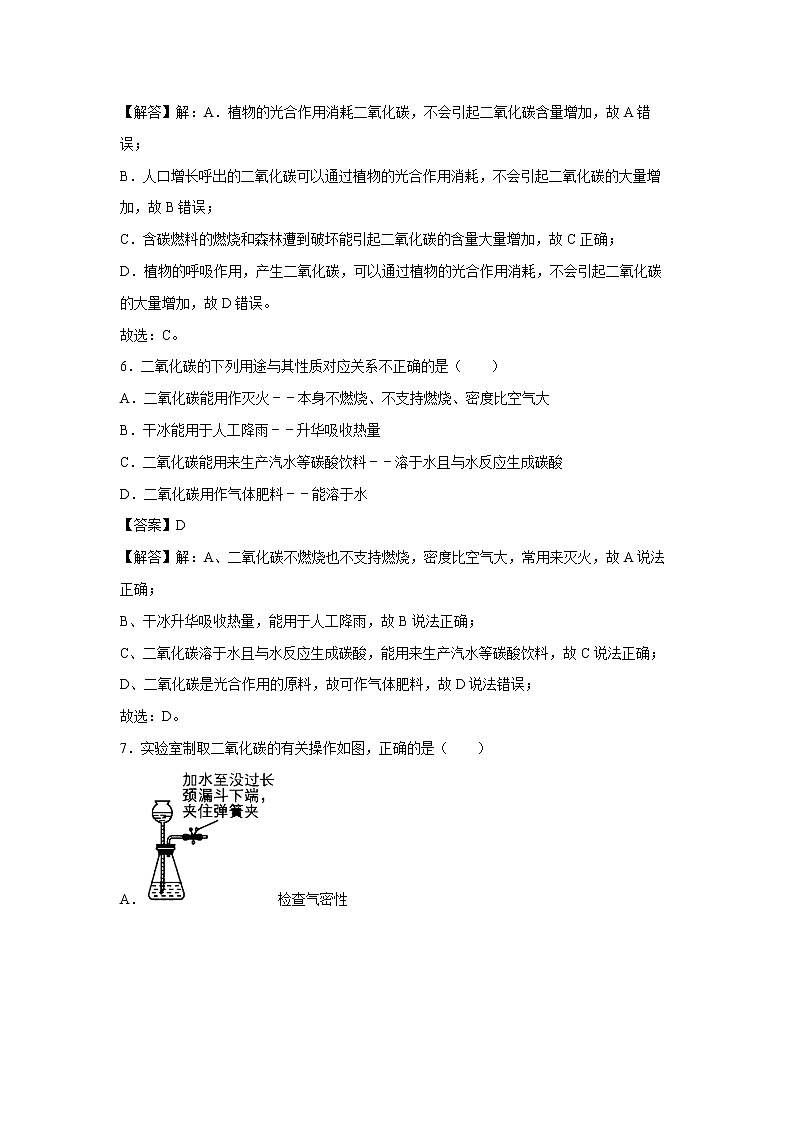
7.实验室制取二氧化碳的有关操作如图,正确的是( )
A.检查气密性
B.制气
C.收集气体
D.检验二氧化碳
【答案】A
【解答】解:A、先从长颈漏斗中注入水,当水浸没其下端管口时,用弹簧夹夹住导气管上连接的胶皮管,然后再加入少量的水,若停止加水后,长颈漏斗中的水面不再下降,则说明此装置气密性良好,图中所示操作正确。
B、大理石与稀硫酸反应,生成微溶于水的硫酸钙,硫酸钙覆盖在大理石表面,阻止反应进一步进行,不能用于制取二氧化碳,图中所示操作错误。
C、二氧化碳的密度比空气的大,应从长导管通入,将空气从短导管排出,图中所示操作错误。
D、检验二氧化碳应将气体通入澄清石灰水中,不能使用燃着的木条,图中所示操作错误。
故选:A。
8.为了减少大气中二氧化碳的含量,以减缓温室效应,下列措施不可行的是( )
A.改变能源结构,发展太阳能、核能、水能,代替化石燃料
B.禁止使用化石燃料
C.大量植树造林,增加绿化面积
D.提倡使用电动车
【答案】B
【解答】解:A、改变能源结构,发展太阳能、核能、水能,代替化石燃料可以控制温室效应,正确;
B、禁止使用化石燃料可以控制温室效应,但不现实,错误;
C、大量植树造林,增加绿化面积可以控制温室效应,正确;
D、提倡使用电动车可以控制温室效应,正确;
故选:B。
9.实验室用双氧水制氧气和大理石与盐酸反应制二氧化碳相比较,正确的是( )
A.反应都需要催化剂
B.反应基本类型都是分解反应
C.所用药品的状态相同
D.收集的方法不相同
【答案】C
【解答】解:A、实验室用双氧水制氧气,需要使用催化剂;实验室中制取二氧化碳常用大理石或石灰石和稀盐酸反应来制取,不需要催化剂,故选项说法错误。
B、双氧水在二氧化锰的催化作用下生成水和氧气,属于分解反应;实验室中制取二氧化碳常用大理石或石灰石和稀盐酸反应来制取,同时生成氯化钙和水,不属于复分解反应,故选项说法错误。
C、实验室用双氧水制氧气和大理石与盐酸反应制二氧化碳,属于固液常温型,所用药品的状态相同,故选项说法正确。
D、氧气不易溶于水,密度比空气的大,能用排水法、向上排空气法收集;二氧化碳密度比空气大,能溶于水,应用向上排空气法收集,收集的方法可以是相同的,故选项说法错误。
故选:C。
10.如图是康康做的有关二氧化碳制取的有关实验。
(1)甲中发生反应的化学方程式为 。
(2)乙和丙的实验目的分别是 。
【答案】(1)CaCO3+2HCl===CaCl2+H2O+CO2↑。
(2)乙实验的目的检验二氧化碳;丙实验的目的是验满。
【解答】解:(1)甲中稀盐酸与石灰石的主要成分碳酸钙反应生成了氯化钙、二氧化碳和水,发生反应的化学方程式为:CaCO3+2HCl===CaCl2+H2O+CO2↑。
(2)由于二氧化碳能与氢氧化钙反应生成了碳酸钙沉淀和水,所以乙实验将二氧化碳融入到澄清的石灰水中的目的检验二氧化碳;由于二氧化碳不燃烧不支持燃烧,在丙实验中将燃着的火柴伸入到瓶口处的目的是验满。
【提高篇】
11.下列有关二氧化碳的实验,不能达到实验目的的是( )
A.将水倒入集气瓶中,检验二氧化碳能否溶于水
B.收集一瓶二氧化碳气体,观察二氧化碳的颜色
C.将二氧化碳气体通入紫色石蕊试液中,证明二氧化碳溶于水显酸性
D.将二氧化碳通入石灰水中,可以看到有白色沉淀生成
【答案】A
【解答】解:A、二氧化碳能溶于水,但无明显现象,将水倒入集气瓶中,不能检验二氧化碳能否溶于水,故选项说法错误。
B、收集一瓶二氧化碳气体,可以观察二氧化碳的颜色,故选项说法正确。
C、将二氧化碳气体通入紫色石蕊试液中,证明二氧化碳溶于水显酸性,故选项说法正确。
D、将二氧化碳通入石灰水中,二氧化碳与氢氧化钙反应生成碳酸钙沉淀和水,可以看到有白色沉淀生成,故选项说法正确。
故选:A。
12.CO2是目前应用广泛的超临界流体(一种介于气体和液体之间的状态),可用作某些物质的溶剂,以替代一些对环境和健康带来危害的有机溶剂。下列关于说法正确的是( )
A.超临界流体CO2是由二氧化碳分子构成的
B.碳元素和氧元素只能组成二氧化碳
C.超临界流体CO2 是一种新物质
D.超临界流体二氧化碳分子不再运动
【答案】A
【解答】解:A、超临界流体CO2是由二氧化碳分子构成的,正确;
B、碳元素和氧元素也能组成一氧化碳,错误;
C、超临界流体CO2不是一种新物质,错误;
D、超临界流体二氧化碳分子运动,错误;
故选:A。
13.如图是实验室制取、收集、干燥、存放气体的装置图,有关说法错误的是( )
A.实验室收集氧气和二氧化碳均可使用装置③,气体从导管b进入
B.实验室用双氧水制取氧气,用石灰石和稀盐酸制取二氧化碳均可使用装置②
C.实验室干燥氧气和二氧化碳均可使用装置④,气体从导管c进入
D.实验室收集的氧气和二氧化碳,均可如图⑤临时存放
【答案】A
【解答】解:A、实验室收集氧气和二氧化碳均可使用装置③,气体从导管a进入,b进入错误,因为氧气和二氧化碳的密度都比空气大,错误符合题意,故选项正确;
B、如果用双氧水和二氧化锰制氧气就不需要加热,实验室制取CO2,是在常温下,用大理石或石灰石和稀盐酸制取的,碳酸钙和盐酸反应生成氯化钙和水和二氧化碳,因此不需要加热;因此实验室用双氧水制取氧气,用石灰石和稀盐酸制取二氧化碳均可使用装置②正确,正确但不符合题意,故选项错误;
C、实验室干燥氧气和二氧化碳均可使用装置④,气体从导管c进入正确,因为干燥气体长进短出,正确但不符合题意,故选项错误;
D、实验室收集的氧气和二氧化碳,均可如图⑤临时存放正确,因为氧气和二氧化碳的密度都比空气大,正确但不符合题意,故选项错误;
故选:A。
14.碳的存在非常广泛,并不断循环,如图是自然界中碳循环示意图。下列叙述正确的是( )
A.“碳循环”指的是碳单质循环
B.绿色植物可以将CO2转化为O2
C.大气圈中CO2有百利而无一害
D.化石燃料是循环的环节之一,它是可再生能源
【答案】B
【解答】解:A.“碳循环”指的是碳元素循环而不是碳单质循环,选项说法错误;
B.绿色植物通过光合作用可以将CO2转化为O2,选项说法正确;
C.CO2排放过多会导致温室效应,选项说法错误;
D.化石燃料是不可再生能源,选项说法错误。
故选:B。
15.除取CO中混有的少量CO2气体的方法是( )
A.通入浓硫酸 B.通入氢氧化钠溶液
C.点燃混合气体 D.通过灼热的氧化铜
【答案】B
【解答】解:A、浓硫酸不与二氧化碳反应,不能除去杂质,故选项错误。
B、二氧化碳能与氢氧化钠溶液反应生成碳酸钠和水,一氧化碳不能,能除去杂质且没有引入新的杂质,符合除杂原则,故选项正确。
C、一氧化碳燃烧生成二氧化碳,反而会把原物质除去,不符合除杂原则,故选项错误。
D、一氧化碳与灼热的氧化铜反应生成铜和二氧化碳,反而会把原物质除去,不符合除杂原则,故选项错误。
故选:B。
16.据报道,全球气温升高已破纪录,某科学探究小组为探究影响大气温室效应的因素,进行了N2、O2、CO2及空气温室效应强度的比较实验(如图所示)。分析曲线并判断下列说法不正确的是( )
A.实验需要在有太阳光照射的条件下进行
B.二氧化碳对温度影响最大,氧气影响最小
C.大量使用化石燃料会加剧温室效应
D.氧气、氮气都属于温室气体
【答案】D
【解答】解:A.探究温室效应需要在太阳光照射的条件下进行,选项说法正确;
B.由图象可知,二氧化碳对温度影响最大,氧气影响最小,选项说法正确;
C.化石燃料燃烧会产生二氧化碳气体,所以大量使用化石燃料会加剧温室效应,选项说法正确;
D.由图象可知,氧气、氮气温室效应强度比空气要低,所以氧气、氮气都不属于温室气体,选项说法错误。
故选:D。
17.某学生设计了下图所示的四套装置来制取CO2,其中在制取时不能使反应随时发生或停止的装置为( )
A. B.
C. D.
【答案】D
【解答】解:A.干燥管放入烧杯中,稀盐酸可以随时进入干燥管产生气体,不用时可以随时移出干燥管,故可以控制反应的进行,故A不选;
B.石灰石在有孔塑料片上,用气体时,打开开关,U型管右边液面上升,稀盐酸就会浸没石灰石产生气体,不用时关闭开关,右边压强增大,盐酸又被压到塑料片以下,控制了反应的进行,故B不选;
C.原理同A,可以上下移动铜丝,就移动了有孔的塑料瓶,因此可以控制反应的进行,故C不选。
D.虽然有带孔的塑料片,但是稀盐酸一直浸没大理石,所有无法控制反应的进行,故选D。
故选:D。
18.某同学设计了制取并检验CO2性质的简易装置(如图所示),拉动铜丝,把布袋浸醋酸溶液(醋酸具有挥发性)后有气泡产生,则下列叙述正确的是( )
A.湿润石蕊试纸变红色,不能证明容器内产生了CO2气体
B.反应一段时间,瓶内溶液的pH变小
C.该实验证明CO2不溶于水
D.该实验装置可以用于验证质量守恒
【答案】A
【解答】解:A.石灰石的主要成分是碳酸钙,碳酸钙和醋酸反应生成二氧化碳,二氧化碳和水反应生成碳酸,碳酸能使石蕊试纸变红色,但是醋酸也能使湿润石蕊试纸变红色,所以该装置不能证明容器内产生了CO2气体,选项说法正确;
B.随着反应的进行,溶液中的醋酸减少,酸性减弱,溶液的pH增大,选项说法错误;
C.二氧化碳能溶于水,选项说法错误;
D.反应过程中,生成的二氧化碳会从装置内逸出,所以该实验装置无法验证质量守恒定律,选项说法错误。
故选:A。
19.二氧化碳是一种无色、无味的气体,应用广泛。如图①②③是验证二氧化碳性质的实验,④⑤是它在生活中的应用。
(1)以上各图中只涉及二氧化碳物理性质的有 ;
(2)如图③所示在一个充满二氧化碳的软塑料瓶内,迅速倒入少量蒸馏水,盖紧瓶塞并振荡,实验现象是 。
(3)汽水等碳酸饮料是利用二氧化碳有 的性质制成的。
【答案】(1)①⑤;(2)软塑料瓶变瘪了;(3)能与水反应生成碳酸。
【解答】解:(1)以上各图中只涉及二氧化碳物理性质的有①⑤,①只体现了二氧化碳的密度比空气的大;⑤体现了干冰升华吸热的性质。
(2)在一个充满二氧化碳的软塑料瓶内,迅速倒入少量蒸馏水,盖紧瓶塞并振荡,二氧化碳能溶于水,使瓶内压强减小,实验现象是软塑料瓶变瘪了。
(3)碳酸饮料中含有碳酸,二氧化碳能与水反应生成碳酸,汽水等碳酸饮料是利用二氧化碳有能与水反应生成碳酸的性质。
20.气体的实验室制取是学生必备的基本实验技能,某化学兴趣小组在实验室制备并收集CO2。
(1)选用药品:按表药品进行实验,取等质量的大理石加入足量酸中(杂质不与酸反应),产生CO2体积时间变化曲线如图1所示:
实验编号 | 药品 |
Ⅰ | 块状大理石,10%稀硫酸 |
Ⅱ | 大理石粉末,7%稀盐酸 |
Ⅲ | 块状大理石,7%稀盐酸 |
图1中甲对应实验 (填“Ⅰ”、“Ⅱ”或“Ⅲ”),确定用乙对应的药品制备并收集CO2,化学方程式为 ,不选用丙对应的药品的原因 。
图2中d仪器的名称是 ,用图中仪器组装一套能随开随用,随关随停约发生装置,应选用
(填字母),该装置还可用于实验室制取 。
(2)收集并检验CO2:
用图2中的I所示装置收集CO2时,气体应从 (填“X”或“Y”)端通入;若图2中的I所示装置除去CO2中HCl杂质,I中装的试剂是 。
【答案】(1)Ⅱ;CaCO3+2HCl===CaCl2+H2O+CO2↑;大理石中的CaCO3与稀硫酸反应生成微溶于水的CaSO4覆盖在大理石表面,使反应中断;
分液漏斗;bcfg;氢气;
(2)X;饱和的碳酸氢钠溶液。
【解答】解:(1)由图可知,甲中反应的速率最快,甲和乙生成的二氧化碳质量相同,所以甲、乙分别是Ⅲ、Ⅱ;丙产生的二氧化碳最少,根据大理石和稀硫酸反应生成硫酸钙微溶于水,覆盖在大理石表面阻止了反应的进一步发生,图中丙对应实验Ⅰ;大理石的主要成分是碳酸钙,碳酸钙和盐酸反应生成氯化钙、水和二氧化碳,化学方程式为:CaCO3+2HCl===CaCl2+H2O+CO2↑;不选用丙对应的药品的原因:大理石中的CaCO3与稀硫酸反应生成微溶于水的CaSO4覆盖在大理石表面,使反应中断;
通过分析题中所指仪器的名称和作用可知,d仪器的名称是分液漏斗;用图中仪器组装一套能随开随用、随关随停的发生装置,应选用bcfg,该装置还可用于实验室中利用锌粒和稀硫酸来制备氢气;
(2)二氧化碳密度比空气大,所以用图2中的I所示装置收集CO2时,气体应从X端通入;碳酸氢钠和盐酸反应生成氯化钠、水和二氧化碳,所以图2中的I所示装置除去CO2中HCl杂质,I中装的试剂是:饱和的碳酸氢钠溶液。
【感悟真题】
21.[常州•中考]下列气体含量过多会引起温室效应的是( )
A.氧气 B.氮气 C.稀有气体 D.二氧化碳
【答案】D
【解答】解:引发温室效应的物质主要有二氧化碳、甲烷、臭氧、氟利昂等。
故选:D。
22.[苏州•中考]用如图所示装置探究CO2能否与H2O反应。滴加盐酸,待试管乙中液体变红后,将其加热至沸腾,红色不褪去。下列说法正确的是( )
A.甲中逸出的气体只含CO2
B.乙中液体变红,证明CO2能与水反应
C.加热后红色不褪去,说明碳酸受热不分解
D.欲达到实验目的,可将盐酸改为稀硫酸
【答案】D
【解答】解:A、盐酸具有挥发性,能挥发出氯化氢气体,甲中逸出的气体不是只含CO2,还含有氯化氢气体,故选项说法错误。
B、氯化氢气体能使紫色石蕊溶液变红色,乙中液体变红,不能证明CO2能与水反应,故选项说法错误。
C、加热后红色不褪去,不能说明碳酸受热不分解,是因为氯化氢气体溶于水生成的盐酸使紫色石蕊溶液变红色,故选项说法错误。
D、硫酸不具有挥发性,能与碳酸钙粉末反应生成二氧化碳气体,欲达到实验目的,可将盐酸改为稀硫酸,故选项说法正确。
故选:D。
初中科粤版5.3 二氧化碳的性质和制法精品第3课时达标测试: 这是一份初中科粤版<a href="/hx/tb_c91798_t7/?tag_id=28" target="_blank">5.3 二氧化碳的性质和制法精品第3课时达标测试</a>,文件包含同步练习科粤版2012初中化学九年级上册53二氧化碳的性质和制法第3课时同步练习原卷版docx、同步练习科粤版2012初中化学九年级上册53二氧化碳的性质和制法第3课时同步练习解析版docx等2份试卷配套教学资源,其中试卷共35页, 欢迎下载使用。
化学九年级上册5.3 二氧化碳的性质和制法精品第2课时习题: 这是一份化学九年级上册<a href="/hx/tb_c91798_t7/?tag_id=28" target="_blank">5.3 二氧化碳的性质和制法精品第2课时习题</a>,文件包含同步练习科粤版2012初中化学九年级上册53二氧化碳的性质和制法第2课时同步练习原卷版docx、同步练习科粤版2012初中化学九年级上册53二氧化碳的性质和制法第2课时同步练习解析版docx等2份试卷配套教学资源,其中试卷共54页, 欢迎下载使用。
化学九年级上册5.3 二氧化碳的性质和制法精品第1课时随堂练习题: 这是一份化学九年级上册<a href="/hx/tb_c91798_t7/?tag_id=28" target="_blank">5.3 二氧化碳的性质和制法精品第1课时随堂练习题</a>,文件包含同步练习科粤版2012初中化学九年级上册53二氧化碳的性质和制法第1课时同步练习原卷版docx、同步练习科粤版2012初中化学九年级上册53二氧化碳的性质和制法第1课时同步练习解析版docx等2份试卷配套教学资源,其中试卷共40页, 欢迎下载使用。

