化学必修 第一册第一节 原子结构与元素周期表第2课时学案
展开
这是一份化学必修 第一册第一节 原子结构与元素周期表第2课时学案,共25页。学案主要包含了元素周期表,核素等内容,欢迎下载使用。
第2课时 元素周期表核素
一、元素周期表
1.元素周期表的出现与演变:
1869年,俄国化学家门捷列夫在前人研究的基础上,将元素按照相对原子质量由小到大排列,将化学性质相似的元素放在一起,制成了第一张元素周期表。
2.元素周期表的编排原则:
(1)原子序数:按照元素在周期表中的顺序给元素编的序号。
原子序数=核电荷数=质子数=核外电子数。
(2)横行原则:把电子层数目相同的元素,按原子序数递增的顺序从左到右排列。
(3)纵列原则:把不同横行中最外层电子数相同的元素,按电子层数递增的顺序由上而下排列。
3.元素周期表的结构:
二、核素
1.元素 核素:
(1)元素:具有相同质子数(核电荷数)的一类原子的总称。
(2)核素:具有一定数目质子和一定数目中子的一种原子。
2.同位素:
1.判断下列说法是否正确:
(1)现行元素周期表的编排依据是相对原子质量。( × )
提示:现行元素周期表中元素排序的依据是原子的核电荷数。
(2)元素周期表一个横行即是一个周期,一个纵列即是一个族。( × )
提示:在元素周期表中,一个横行为一个周期,而1个纵列不一定为一个族,如8、9、10三个纵列共同组成一个族。
(3)最外层电子数相同的元素一定是同族元素。( × )
提示:氦和镁最外层都是2个电子,但不在同一族。
(4)不同元素的核素的质量数一定不同。( × )
提示:14C与14N分别是由碳元素、氮元素组成的核素,质量数均为14。
2.教材中描述“质子数相同而中子数不同的同一元素的不同原子互称为同位素”,18O2和16O2互为同位素吗?
提示:不是,同位素指的是质子数相同而中子数不同的同一元素的不同原子,这两种微粒属于分子,是同一种物质。
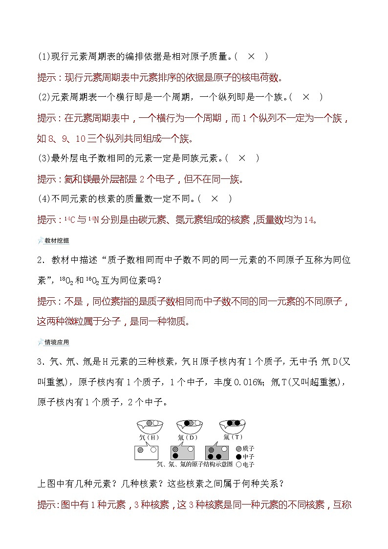
3.氕、氘、氚是H元素的三种核素,氕H原子核内有1个质子,无中子;氘D(又叫重氢),原子核内有1个质子,1个中子,丰度0.016%;氚T(又叫超重氢),原子核内有1个质子,2个中子。
上图中有几种元素?几种核素?这些核素之间属于何种关系?
提示:图中有1种元素,3种核素,这3种核素是同一种元素的不同核素,互称同位素。
元素周期表的结构及简单应用
比尔·盖茨办公室中除了有海量的藏书之外,居然还发现有一面墙安装着整个元素周期表。这表可不是我们常见的挂图,这可是货真价实的元素实物!
据比尔·盖茨表示,他收集了除放射性元素外,所有元素的实体,并且按照元素周期表的顺序排列起来。其实,这种元素墙并不是只有比尔·盖茨的办公室有,我们国内曾经有高校也展示过。
探究元素周期表的结构
1.比尔·盖茨办公室墙上的元素周期表共有7个横行,代表7个周期,18个纵列,代表16个族。
2.比尔·盖茨墙上的元素周期表的各周期都是从非金属元素开始的吗?
提示:不一定。第一周期是从氢元素开始的。
3.比尔·盖茨办公室墙上的元素周期表墙与我们课本上的元素周期表结构相同。元素周期表中同主族某相邻两元素的原子序数相差是多少?
提示:2或8或18或32。
4.元素种类最多的族是第Ⅷ族吗?
提示:不是,是第ⅢB族,共32种元素。
掌握元素周期表的应用
1.某元素原子核外有3个电子层,最外层电子数是3,指出该元素在比尔·盖茨墙上元素周期表中的位置:第3周期、第ⅢA族。
2.元素周期表中原子序数为34的元素,因为36-34=2,故其在ⅥA族,这种判断方法正确吗?
提示:正确。36号元素属于0族,向左移动两列即为ⅥA族。
3.某元素在比尔·盖茨墙上元素周期表中排在第4行,第2列,则该元素排在元素周期表第四周期,第ⅡA族,为钙元素。
4.在元素周期表中,甲、乙是元素周期表中同一周期的两种元素,甲位于ⅡA族,其原子序数为x,乙位于ⅢA族,则乙的原子序数可能为______________、____________或____________。
提示:x+1 x+11 x+25。若为短周期,ⅡA族元素、ⅢA族元素的原子序数相差1,即乙的原子序数为x+1;若元素在四、五周期,中间有10个纵列,ⅡA族元素、ⅢA族元素的原子序数相差11,即乙的原子序数为x+11;若元素在六、七周期,中间有10个纵列,且存在镧系(15种元素)和锕系(15种元素),ⅡA族元素、ⅢA族元素的原子序数相差25,即乙的原子序数为x+25。
1.元素周期表的结构:
(1)列序数与族序数的关系
①列序数≤2,主族的族序数=列序数;
②3≤列序数≤7,副族的族序数=列序数;
③列序数=8或9或10,为第Ⅷ族;
④11≤列序数≤12,副族的族序数=列序数-10;
⑤13≤列序数≤17,主族的族序数=列序数-10;
⑥列序数=18,0族
(2)三个定量关系
①周期序数=电子层数
②主族序数=最外层电子数
③原子序数=核电荷数=质子数=核外电子数
(3)原子序数的定量关系
①同周期,ⅡA与ⅢA族原子序数差可能为1、11、25;
②同族,相邻周期原子序数差:ⅠA~ⅡA:上一周期元素种类数;ⅢA~0族:下一周期元素种类数。如Na与K相差8,Cl与Br相差18。
2.元素周期表的简单应用:
(1)根据原子序数确定元素在元素周期表中的位置
元素的位置与原子结构的关系
依据原子序数确定元素在元素周期表中的位置。
(2)0族定位法确定元素的位置
①0族元素的周期序数和原子序数
0族元素
He
Ne
Ar
Kr
Xe
Rn
Og
周期序数
一
二
三
四
五
六
七
原子序数
2
10
18
36
54
86
118
②推断方法
【思考讨论】
根据元素周期表的结构,讨论并推导出下列微粒的符号及其所属元素在元素周期表中的位置。
提示:微粒符号:O Na+ Cl Cl-;
所在位置:第二周期第ⅥA族 第三周期第ⅠA族 第三周期第ⅦA族 第三周期第ⅦA族。
【典例1】(双选)以下关于元素周期表结构的叙述正确的是( )
A.元素周期表有7个主族,族序数后标B
B.元素周期表有4个长周期、3个短周期
C.第ⅢA族位于元素周期表的第3列(从左往右)
D.0族位于元素周期表的第18列(从左往右)
【解析】选B、D。A.元素周期表有7个主族、族序数后标A,故A错误;第一、二、三周期属于短周期,第四、五、六、七周期为长周期,即元素周期表有4个长周期、3个短周期,故B正确;元素周期表中第3列是第ⅢB族,第ⅢA族位于元素周期表的第13列,故C错误;第16列为第ⅥA族元素,0族位于元素周期表的第18列,故D正确。
(1)Ti为22号元素,请写出它在元素周期表中的位置。(关键能力—分析与推测)
提示:第四周期ⅣB族。
(2)若将周期表中第八周期完全填满,此周期应含有多少种元素?(关键能力—归纳与论证)
提示:50。周期表中第八周期完全填满,此周期应含有50种元素。
【典例2】短周期元素A、B、C在周期表中的位置如图所示。已知B、C两元素的原子序数之和是A元素的4倍,则A、B、C是( )
A
B
C
A.Be、Na、Al B.B、Mg、Si
C.O、P、Cl D.C、Al、P
【思维建模】解答本类试题思维流程如下:
【解析】选C。短周期元素A、B、C,设A的原子序数为m,则B、C的原子序数分别为m+8-1和m+8+1,由题意知(m+8-1)+(m+8+1)=4m,则m=8,故选C。
(1)B、C两元素所在族数之和是A元素族数的________倍。(关键能力—分析与推测)
提示:2。A、B、C分别为O、P、Cl,分别位于第ⅥA族,第ⅤA族,第ⅦA族,所以B、C两元素所在族数之和是A元素族数的2倍。
(2)与B、C同周期的非金属元素还有________(填元素符号)。(关键能力—归纳与论证)
提示:Si、S。
【规律方法】
(1)同主族相邻元素原子序数的差值为周期所包含的元素种数,所以可能为2、8、18或32;
(2)根据第ⅡA族和第ⅢA族的位置关系及元素周期表的结构推断出同周期第ⅡA族和第ⅢA族元素的原子序数之差为1、11或25。
【备选例题】
(2021·北京市平谷区高一检测)已知X、Y、Z三种主族元素在周期表中的位置如图所示,设X的原子序数为a。则下列说法不正确的是( )
Y
X
Z
A.Y与Z的原子序数之和可能为2a
B.Y的原子序数可能为a-17
C.Z的原子序数可能为a+31
D.X、Y、Z一定为短周期元素
【解析】选D。X、Y、Z为主族元素,Y一定不在第一周期,则X、Y、Z均可能为长周期元素,D项错误;若X、Y、Z分别位于第三、四、五周期的右边,则Y的原子序数为a-17,Y与Z的原子序数之和可能为2a;若X、Y、Z分别位于第四、五、六周期的右边,Z的原子序数可能为a+31。
【深化思考】与X同族,与Z同周期的元素的原子序数可能为多少?
提示:a+18或a+32。
1.下列关于现行的元素周期表的说法正确的是( )
A.短周期是指第一、二周期
B.第ⅠA族的元素全部是金属元素
C.元素周期表中一纵列为一族
D.元素周期表有18个纵列
【解析】选D。短周期包括第一、二、三周期,A错误;第ⅠA族中有非金属元素氢元素,B错误;元素周期表中Ⅷ族占8、9、10三纵列,C错误;元素周期表有18个纵列、16个族,D正确。
2.下列各图若为元素周期表的一部分(表中数字代表原子序数),其中合理的是( )
【解析】选D。可根据稀有气体2号、10号元素应在周期表的最右端和3号元素应在周期表的最左端判断A、B、C错误。
3.(2021·信阳高一检测)我国的纳米基础研究能力已跻身世界前列,曾制得一种氮化物合成纳米材料,其化学式为RN。已知该化合物中的Rn+核外有28个电子。则R元素位于元素周期表的( )
A.第三周期第ⅤA族 B.第四周期第ⅢA族
C.第五周期第ⅢA族 D.第四周期第ⅤA族
【解析】选B。据氮化物的化学式为RN知,N为-3价,则R为+3价,所以R的原子序数为28+3=31;大于31且最邻近的0族元素原子序数为36(氪,第四周期),31-36=-5,因此R元素也在第四周期,8-|-5|=3,则R在第ⅢA族。
【补偿训练】
A、B、C、D为短周期元素,在周期表中所处的位置如图所示,A、C两元素的原子核外电子数之和等于B元素原子的质子数。
A
C
B
D
(1)写出A元素的名称:________。
(2)B位于周期表中第________周期________族。
(3)C的原子结构示意图为___________________________________________。
(4)D的单质与水反应的化学方程式为___________________________________
___________________________________________________________________。
【解析】令B的原子序数为x+8,则A的原子序数为x-1,C的原子序数为x+1,则x-1+x+1=x+8,x=8,故A为N,B为S,C为F,D为Cl。
答案:(1)氮 (2)三 ⅥA (3)
(4)Cl2+H2O===HCl+HClO
元素周期表根据排布规则不同还有很多不同的类型:扇形元素周期表、柱型元素周期表、四棱锥形元素周期表等。
某研究性学习小组以元素周期律为课题研究“短周期元素在周期表中的分布”,他们提出元素在周期表中排布的四种方案:
方案甲
方案乙
方案丙
方案丁
(1)这四种方案都有“合理”的理由,请填写在表中:
“合理”的理由
方案甲
方案乙
方案丙
方案丁
提示:
“合理”的理由
方案甲
H与Li、Na原子最外层均为一个电子,He与Ne、Ar等稀有气体最外层都已达稳定结构
方案乙
He与Be、Mg等第ⅡA族的元素最外层电子数均为2
方案丙
H与F、Cl等第ⅦA族的元素均可得一个电子形成稳定结构
方案丁
H与C、Si等第ⅣA族的非金属元素类似,都不易得到或失去电子形成稳定结构
(2)下列化合物中支持方案丙中把H放在第ⅦA族的是________。
A.H2O B.HCl C.NH4Cl D.NaH
提示:D。方案丙中把H放在第ⅦA族是因为H也可得到1个电子形成稳定结构,从而显-1价,故只有D符合。
(3)下列关系式中支持方案丁中把H放在第ⅣA族的是________。
A.最外层电子数=族序数
B.最高正化合价+|最低负化合价|=8
C.最高正化合价=|最低负化合价|
D.电子层数=周期数
提示:C。方案丁中把H放在第ⅣA族是因为H同C、Si一样都不易得到或失去电子,但形成化合物时最高正价就等于最低负价的绝对值。
核素 同位素
我国第一颗原子弹使用枪式构型,将一块低于临界质量的235U用炸药射向三个同样处于低临界的环形235U,造成整块超临界质量的铀,引发裂变连锁反应。而1967年研发的氢弹主要利用氢的同位素(2H、3H)的核聚变反应所释放的能量来进行杀伤破坏,同样质量的氢弹威力最高约为原子弹的100倍。
元素、核素、同位素的概念及比较
1.235U与234U、238U都是U元素,但是三者的质量数不同,它们属于什么关系呢?
提示:235U与234U、238U具有相同的质子数和核外电子数,但中子数不同,互为同位素。
2.2H2和3H2互为同位素吗?
提示:2H2和3H2是分子,不互为同位素。
3.所有的元素都有同位素吗?
提示:不是。大部分元素有同位素,即有不同的核素(原子);少量元素没有同位素,即只有一种核素(原子)。
4.互为同位素的不同核素的物理性质不同,而它们的化学性质为什么几乎完全相同?
提示:互为同位素的不同核素的电子层结构相同,故它们的化学性质几乎完全相同。
1.符号中各个字母的含义:
2.元素、核素、同位素及同素异形体的比较:
项目
名称
元素
核素
同位素
同素异
形体
本质
质子数相
同的一类
原子
质子数、中
子数都一
定的原子
质子数相
同、中子数
不同的核素
同种元素
形成的不
同单质
范畴
同类原子
原子
原子
单质
特性
只有种类,
没有个数
化学反应
中的最小
微粒
化学性质
几乎相同
组成元素
相同、性质
不同
决定因素
质子数
质子数、
中子数
质子数、
中子数
组成元
素、结构
举例
H、C、O
三种元素
HH、
H三种
核素
HH、
H互称
同位素
O2与O3
互为同
素异形体
3.同位素的“六同三不同”:
【思考讨论】
俄罗斯科学家用一种含20个质子的钙原子轰击含95个质子的镅原子,结果4次成功合成4个第115号元素原子,中文名“镆”,读音是mò。这4个原子生成数微秒后衰变成第113号元素原子,中文名“”,读作nǐ。
(1)115号元素原子的电子层数和最外层电子数分别为多少?
提示:根据118号元素位于第七周期0族;可以推出115号元素位于元素周期表第七周期第ⅤA族,故115号元素原子的电子层数为7,最外层电子数为5。
(2)若镆元素的一种核素为Mc,则该元素的中子数与质子数的差为多少?
提示:该核素中子数为289-115=174,与质子数之差为174-115=59。
【典例】(2021·北京市昌平区高一检测)元素、原子、核素、同位素都是重要的化学基本概念,原子的构成是重要的化学基本理论。根据下列8种化学符号:H2、H2、
C、Li、Na、N、Li、Mg回答下列问题:
(1)表示核素的符号共________种。
(2)互为同位素的是____________和____________。
(3)质量数相等,但不能互称为同位素的是__________和____________。
(4)中子数相等,但质子数不相等的是____________和____________。
【解题指南】解答本题需要注意理解以下两个方面:
(1)核素与同位素的关系与区别。
(2)原子中的质量数与质子数、中子数的关系。
【解析】(1)核素是具有一定质子数和一定中子数的某种元素的原子,一种原子即为一种核素,H2和H2都是分子,不属于核素,其余6种全部表示核素。(2)同位素是具有相同质子数和不同中子数的同种元素的原子,所以Li和Li互称为同位素。(3)C和N的质量数都是14,但质子数分别为6和7,属于不同元素的原子,不能互称为同位素。(4)Na和Mg的中子数都是12,但质子数分别为11和12。
答案:(1)6 (2)Li Li (3)C N
(4)Na Mg
许多元素有多种核素,如氧元素有16O、17O、18O,碳元素12C、13C、14C。
(1)氧元素的3种同位素与碳元素的3种同位素最多可能组成多少种二氧化碳分子?(关键能力—归纳与论证)
提示:18种。一种碳原子与3种氧原子可组成6种分子,C16O2、C17O2、C18O2、C16O17O、C16O18O、C17O18O,3种碳原子可形成18种二氧化碳分子。
(2)23 g由14C、16O组成的二氧化碳分子,其中含有质子数为________(用NA表示,下同),中子数为________,电子数为________。(关键能力—分析与推测)
提示:11NA 12NA 11NA。M(14C16O2)=(14+16×2)g·mol-1=46 g·mol-1,n(14C16O2)==0.5 mol,1个14C16O2分子中含有22个质子,24个中子,22个电子,故23 g 14C16O2中含有的总质子数为0.5NA×22=11NA,中子数为0.5NA×24=12NA,电子数为0.5NA×22=11NA。
【误区警示】同位素、核素、同素异形体概念理解的4个易错点:
(1)一种元素可能有多种核素,也可能只有一种核素,有多少种核素就有多少种原子。
(2)不同的核素可能具有相同的质子数,如H与H;也可能具有相同的中子数,如C与O;也可能具有相同的质量数,如C与N;也可能质子数、中子数、质量数均不相同,如H与C。
(3)同位素的“同位”是指同一种元素的几种核素在元素周期表中的位置相同,即质子数相同而中子数不同;同素异形体的“同素”是指元素种类相同。
(4)化学变化中原子不发生变化,不同核素之间转化时原子发生变化,非化学变化而是物理变化。
1.(双选)Ne是最早发现的Ne元素的稳定同位素,汤姆孙和阿斯通在1913年发现了Ne。下列有关说法正确的是( )
A.Ne和Ne是同素异形体
B.Ne和Ne属于不同的核素
C.Ne和Ne的化学性质几乎相同
D.Ne转变为Ne为化学变化
【解析】选B、C。Ne和Ne的质子数相同,中子数不同,互为同位素,A错误;Ne和Ne的质子数相同,中子数不同,属于不同的核素,B正确;Ne和Ne的化学性质几乎相同,物理性质不同,C正确;Ne转变为Ne中没有新物质生成,不是化学变化,D错误。
2.下列说法错误的是( )
A.H、H、H+和H2是氢元素的四种不同粒子
B.Ca和Ca、石墨和金刚石均为同素异形体
C.H和H是不同的核素
D.12C和14C互为同位素,物理性质不同,但化学性质几乎完全相同
【解析】选B。元素的存在形式有游离态和化合态两种,A项中的四种微粒是氢元素的四种不同粒子;H和H是氢元素的两种核素,两者互为同位素;12C和14C由于其质子数均为6,而中子数分别为6和8,故它们互为同位素;同理,Ca和Ca互为同位素,其物理性质不同但化学性质几乎完全相同;金刚石与石墨是由碳元素组成的不同的单质,它们互为同素异形体。
3.(2021·秦皇岛高一检测)实验测得,某地水样中含H 8O、H 8O、HHO等多种水分子,请你判断:
(1)上述水样中有________种元素;
(2)构成上述水分子的氢原子有________种,它们之间的关系可以互称为________;
(3)构成上述水样的氧元素共有________种核素,它们之间相同的是________数;
(4)计算:18 g H 8O中所含的电子数为________(NA表示,下同),中子数为________。
【解析】(1)上述水样中有H和O两种元素;(2)构成上述水分子的氢原子有H、H、H三种,它们质子数相同,中子数不同,互为同位素;(3)构成上述水样的氧元素共有O、O两种,它们均含有8个质子,含有相同的质子数;(4)
18 g H 8O的物质的量为=1 mol,所含的电子数为1 mol×10×NA mol-1=10NA,中子数为1 mol×8×NA mol-1=8NA。
答案:(1)2 (2)3 同位素 (3)2 质子数
(4)10NA 8NA
【拔高题组】
1.有六种微粒,它们分别是 M、N、X、Q+、Y2+、Z-,它们所属元素的种类为( )
A.3种 B.4种 C.5种 D.6种
【解析】选B。质子数决定元素的种类,M、Q+是K元素形成的微粒,N、Y2+表示Ca元素形成的微粒;X表示Ar原子,Z-表示Cl-。
2.(2021·烟台高一检测)(1)写出表示含有8个质子、10个中子的原子的化学符号:________。
(2)根据下列微粒回答问题:H、H、H、14C、14N、16O、35Cl2、37Cl2。
①以上8种微粒共有________种核素,共包括___________________________种元素。
②互为同位素的是________。
③质量数相等的是________和________,中子数相等的是________和________。
(3)相同物质的量的14CO2与S18O2的质量之比为________;所含中子数之比为________;所含电子数之比为________。
【解析】(1)在表示原子时元素符号的左下角表示质子数,左上角表示质量数。因为质子数和中子数之和等于质量数,则表示含有8个质子、10个中子的原子的化学符号为O。(2)①H、H、H、14C、14N、16O表示核素,35Cl2和37Cl2表示氯气分子。题给8种微粒中共包括H、C、N、O、Cl 5种元素。②质子数相同而中子数不同的同一种元素的不同核素互为同位素,则互为同位素的是H、H、H。③质量数相等的是14C和14N,质量数均是14;中子数相等的是14C和16O,都含有8个中子。(3)相同物质的量的14CO2与S18O2的质量之比为46∶68=23∶34;所含中子数之比为(14-6+8×2)∶[16+(18-8)×2]=2∶3;质子数等于核外电子数,则所含电子数之比为(6+8×2)∶(16+8×2)=11∶16。
答案:(1)O (2)①6 5 ②H、H、H ③14C
14N 14C 16O (3)23∶34 2∶3 11∶16
核武器是具有大规模杀伤破坏效应的武器。其中主要利用铀235(235U)或钚239(239Pu)等重原子核的裂变链式反应原理制成的裂变武器,通常称为原子弹;主要利用重氢(2H,氘)或超重氢(3H,氚)等轻原子核的热核反应原理制成的热核武器或聚变武器,通常称为氢弹。
(1)已知铀为92号元素,钚为94号元素。235U与239Pu中的中子数分别为多少?
提示:143 145。
(2)2H与3H互为同位素,其核外电子数不同,这种说法是否正确?
提示:不正确,2H与3H互为同位素,其核外电子数相同,都为一个。
(3)原子弹爆炸是化学变化吗?
提示:不是化学变化,原子种类发生变化,是物理变化而非化学变化。
1.(水平1)1869年,俄国化学家门捷列夫制作出了第一张元素周期表,揭示了化学元素间的内在联系,成为化学史上的重要里程碑之一。下列有关元素周期表的说法正确的是( )
A.元素周期表含元素最多的族是第ⅢB族
B.元素周期表有18个族
C.第ⅠA族的元素全部是金属元素
D.短周期是指第一、二、三、四周期
【解析】选A。第ⅢB族中包含锕系与镧系元素,共有32种元素,A项正确;元素周期表中共有18个纵列,16个族,B项错误;第ⅠA族中H为非金属元素,C项错误;短周期包括第一、二、三周期,D项错误。
2.(水平1)氯元素在自然界有35Cl和37Cl两种同位素,在计算式:34.969×75.77%+36.966×24.23%=35.453中( )
A.75.77%表示35Cl的质量分数
B.24.23%表示35Cl的丰度
C.35.453表示氯元素的相对原子质量
D.36.966表示37Cl的质量数
【解析】选C。在氯元素的相对原子质量的计算式34.969×75.77%+36.966×24.23%=35.453中:
75.77%表示35Cl的丰度,故A错误;24.23%表示37Cl的丰度,故B错误;35.453表示氯元素的相对原子质量,故C正确;36.966表示37Cl的相对原子质量,故D错误。
3.(水平1)中科院研发出世界上最强氘氚中子源,下列有关说法错误的是( )
A.氘、氚属于同一种核素
B.氘、氚互称为同位素
C.氘、氚核外电子数相同
D.氘、氚的质量数分别为2、3
【解析】选A。氘原子、氚原子的核内质子数均为1,但中子数分别为1个和2个,中子数不同,所以氘、氚属于同种元素,不同核素,A错误;质子数相同而中子数不同的同一元素的不同核素互称为同位素,因此氘、氚互称为同位素,B正确;氘、氚的质子数相同,因为原子的质子数=核电荷数=核外电子数,所以氘、氚核外电子数相同,C正确;原子的质量数=质子数+中子数,因此氘、氚的质量数分别为2、3,D正确。
4.(水平2)X、Y、Z、W四种元素的原子序数分别为6、13、34、53,它们在周期表中的位置错误的是( )
A.X位于第二周期第ⅣA族
B.Y位于第三周期第ⅢA族
C.Z位于第四周期第ⅤA族
D.W位于第五周期第ⅦA族
【解析】选C。根据稀有气体元素的原子序数,确定已知原子序数的元素在周期表中的位置。6-2=4,A项正确;13-10=3,B项正确;34-18=16,该元素位于周期表第16列,即第ⅥA族,C项错误;53-36=17,该元素位于周期表第17列,即第ⅦA族,D项正确。
5.(双选)铯是一种人工放射性核素。下列说法正确的是( )
元素符号:Cs 中文名称:铯
英文名称:Cesium
原子序数:55
相对原子质量:132.9
核外电子排布:2,8,18,18,8,1
A.133Cs的核电荷数为133
B.133Cs+核外有54个电子
C.133Cs中子数比137Cs少4个
D.133Cs中所含中子数为79个
【解析】选B、C。133Cs的核电荷数=原子序数=核外电子数=55,A项错误、B项正确;质子数决定元素种类,133Cs和137Cs质子数相等,而133Cs质量数比137Cs质量数少4,即中子数少4个,C项正确;133Cs中所含中子数=133-55=78个,D项错误。
【补偿训练】
金属钛对人体体液无毒且能与肌肉和骨骼生长在一起,有“生物金属”之称。下列有关48Ti和50Ti的说法正确的是( )
A.48Ti和50Ti的质子数相同,互称同位素
B.48Ti和50Ti的质量数不同,属于两种元素
C.48Ti和50Ti的质子数相同,是同一种核素
D.48Ti和50Ti的质子数相同,中子数不同,互称同素异形体
【解析】选A。A项,48Ti和50Ti质子数相同,中子数不同,互为同位素,正确;B项,属于同种元素,错误;C项,属于不同的核素,错误;D项,同素异形体是指由同一种元素组成的性质不同的单质,48Ti和50Ti是原子,不是单质,错误。
6.(水平2·教材习题改编)按要求填空。
(1)某元素原子K层和M层电子数相同,该元素的元素符号是________。
(2)某元素原子最外层电子数是次外层电子数的2倍,该元素的元素名称是________________。
(3)某元素原子的核电荷数是核外电子层数的5倍,其质子数是最外层电子数的3倍,该元素的原子结构示意图为________________。
【解析】(1)K层最多容纳2个电子,M层的电子数和K层相同,则M层上也有2个电子。该元素的原子结构示意图为,为镁元素。(2)最外层电子不超过8个,则最外层电子数是次外层电子数2倍的元素名称是碳。(3)设元素原子的核电荷数=质子数=a,核外电子层数为x,最外层电子数为y,依题意:a=5x,a=3y,则5x=3y,x=。因原子的最外层电子数不能超过8,即y=1~8(取正整数),通过讨论可知仅当y=5,x=3时合理,则该元素原子的核电荷数为15,其原子结构示意图为。
答案:(1)Mg (2)碳 (3)
相关学案
这是一份化学第二节 氯及其化合物第2课时学案,共18页。学案主要包含了氯气的制法,Cl-的检验等内容,欢迎下载使用。
这是一份高中人教版 (2019)第二节 离子反应第2课时导学案,共11页。学案主要包含了离子反应及离子方程式,离子反应发生的条件等内容,欢迎下载使用。
这是一份高中化学人教版 (2019)必修 第一册第二节 金属材料第2课时导学案,共5页。

