初中化学人教版九年级上册第三单元 物质构成的奥秘综合与测试同步训练题
展开
这是一份初中化学人教版九年级上册第三单元 物质构成的奥秘综合与测试同步训练题,共4页。试卷主要包含了本大题包括5小题等内容,欢迎下载使用。
一、本大题包括12小题,每小题的4个选项,中只有1个符合题意,请将选出的选项序号填入答题卡内。
1.将空的矿泉水瓶从高原地区带到平原,瓶子变瘪,因为瓶内气体( )
A.分子体积变小B.分子停止运动
C.分子间隔变小D.分子数目减少
2.下列关于分子、原子、离子的说法中,错误的是( )
A.分子、原子、离子都是在不断运动的粒子
B.分子是由原子构成的一种粒子
C.分子、原子、离子都是不显电性的粒子
D.分子、原子、离子都是构成物质的基本粒子
3.已知某氧原子的实际质量为,其相对原子质量为有一种铕原子的相对原子质量为,铕原子的质量为( )
A.B.C.D.
4.食用碘盐可预防甲状腺肿等疾病。市售加碘食盐的包装袋上标明每含碘,这里标明的碘是指( )
A.碘单质 B.碘分子 C.碘元素 D.碘原子
5.美国为首的北约在科索沃战场上投下了至少10吨贫铀炸弹,使不少人患上“巴尔干综合征”。贫铀弹的主要成分是低放射性的铀,铀原子的相对原子质量为238,核电荷数为92,中子数应为( )
A.146
B.92
C.136
D.238
6.以下物质由原子构成的是( )
A.蒸馏水
B.氯化钠
C.金刚石
D.干冰
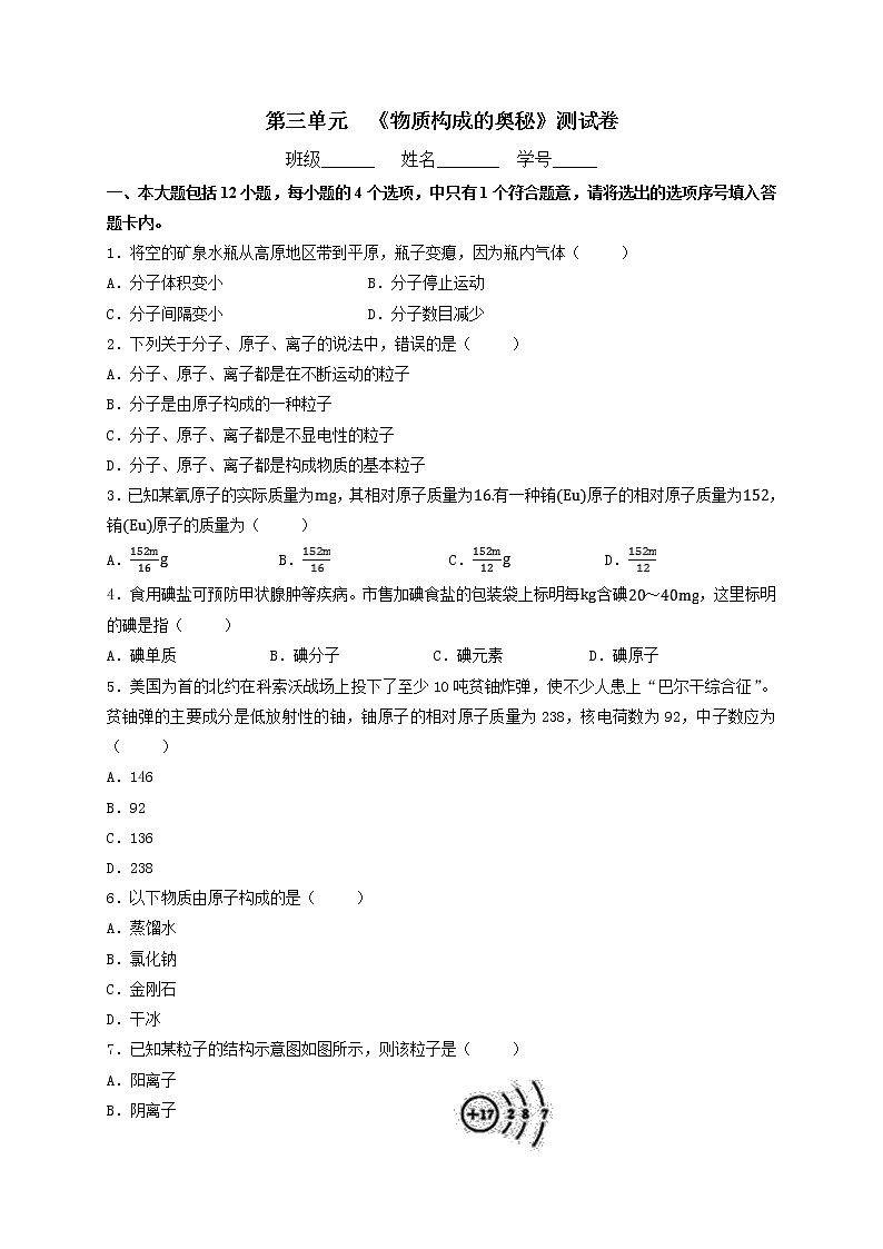
7.已知某粒子的结构示意图如图所示,则该粒子是( )
A.阳离子
B.阴离子
C.原子
D.原子核
8.下列结构示意图表示元素周期表中第二周期元素的原子是( )
A.①②③
B.①②
C.②④
D.①②④
9.元素观是化学的重要观念之一。下列有关元素的说法错误的是( )
A.物质都是由元素组成的
B.同种元素的原子核内中子数相同
C.在化学变化中元素的种类不发生改变
D.元素周期表中原子序数等于该元素原子核内的质子数
10.日常生活中见到的“加碘食盐”“高钙牛奶”中“碘、钙”应理解为( )
A.分子
B.原子
C.离子
D.元素
11.水结成冰是由于( )
A.水分子的运动停止了
B.水分子的化学性质发生了改变
C.水分子变小了
D.水分子间的间隔发生了变化
12.生活中的下列现象,可用分子的知识加以解释,其中正确的是( )
A.蔗糖溶解是因为分子很小
B.墙内开花墙外香是因为分子在不断运动
C.热胀冷缩是因为分子大小随温度而改变
D.气体易被压缩是因为气体分子间隔很小
二、本大题包括5小题
13.请写出下列元素的元素符号:
氢______氮______钠______
铝______碳______硫______.
14.用化学用语填空:
(1)2个氟原子;
(2)硫酸亚铁溶液中的阳离子;
(3)地壳中含量最高的金属元素。
15.据自然杂志报道,科学家最近研制出一种以元素锶原子做钟摆的钟,是世界上最精确的钟.元素形成的粒子结构示意图,如图甲所示:
图甲所表示离子符号是______.
图乙表示的微粒中,具有相对稳定结构的是______填序号,下同,与锶化学性质相似的是______.
图乙表示的微粒中,在化学反应中容易失去电子的粒子是______;
图乙表示的微粒中,表示金属元素的是______;
图乙表示的微粒中,表示阳离子的是______; 表示阴离子的是______.
16.在宏观、微观和符号之间建立联系是化学学科的重要思维方式。
如图所示,是 ______;是 ______。
从宏观角度看,水由 ______组成;从微观角度看,水由 ______构成。
如表是元素周期表的部分,图表示图中 ______处元素的原子结构示意图填序号,在化学反应中该原子易 ______电子填“得到”或“失去”。已知,同一纵行最外层电子数相同,图、、三处元素中,与处元素化学性质相似的是 ______填序号。
已知磷元素在元素周期表中的信息如图所示。请回答下列问题:一种碳原子叫做碳,是含有个质子和个中子的碳原子,一个碳原子的质量为,则一个磷原子的质量为 ______用含的代数式表示。
17.元素周期表是化学学习和研究的重要工具。如图是元素周期表的一部分。
(1)从表中查出硅(Si)元素的相对原子质量为___________ ;
(2)6~11号元素中属于金属元素的有__________。
(3)位于第三周期第三族的元素的名称为_________;元素符号为________;在反应中其原子易__________电子形成______离子。
相关试卷
这是一份初中化学人教版九年级上册第三单元 物质构成的奥秘综合与测试课后作业题,共5页。试卷主要包含了 选择题,填空题,实验探究题等内容,欢迎下载使用。
这是一份初中化学人教版九年级上册第三单元 物质构成的奥秘综合与测试同步达标检测题,共6页。试卷主要包含了 选择题,填空题,实验探究题等内容,欢迎下载使用。
这是一份初中化学人教版九年级上册第三单元 物质构成的奥秘综合与测试复习练习题,共5页。试卷主要包含了 选择题,填空题,实验探究题等内容,欢迎下载使用。

