初中语文人教部编版七年级上册9 从百草园到三味书屋一等奖教学设计
展开课 题
9.从百草园到三味书屋
课 型
精读课
课 时
三课时
教学目标
1.积累词语,掌握重点词语的读音、字形及词义,并学会运用。
2.了解课文大意,会归纳内容要点。
3.在整体感知课文内容的基础上,品味关键语句,感受百草园之乐和三味书屋之乐。
教学重点
在整体感知课文内容的基础上,通过品味关键语句,感受百草园和三味书屋生活的美好与快乐。
教学难点
1.理解作者笔下三味书屋的读书生活,不是枯燥无味,而是快乐的。
2.抓住关键词句,体会作者对百草园和三味书屋的情感。
教学策略
本课主要采用默读法、朗读法和讨论法等教学方法。在课文解读中,教师要设置好问题角度,激发学生多向思维,引导鼓励学生大胆表达自己的理解,培养学生的口头表达能力和创造性思维。此外,需要注意的是:课文比较长,学生初步学习默读,教师需要给学生提供一个安静的读书环境和足够的默读时间,教师也要耐心等待学生阅读完整篇文章。
教学方法
阅读、讲授、自主合作
教学用具
希沃白板,黑板
教学过程
设计意图
导入课文
1.每个人都有自己难忘的童年,回忆童年趣事,是温馨而甜蜜的。中年时的鲁迅为了追寻这种甜蜜,特意写了一组回忆散文,结集为《朝花夕拾》。单看书名,就洋溢着浓浓的诗意和情趣,今天我们学习其中较有代表性的一篇——《从百草园到三味书屋》(齐读课题)。
2.认识作者。同学们对鲁迅先生有多少了解?我们一同观看小视频,进一步认识作者。
二、出示学习目标
1.积累词语,掌握重点词语的读音、字形及词义。
2.整体感知课文内容,理清文章脉络。
3.品味关键语句,感受百草园之乐和三味书屋之乐。
三、检查预习,了解初读情况
(过渡)同学们预习课文了吗?非常好。先组内学习,扫清字词障碍,交流自主学习中遇到的难点。
(一)小组内学习(出示)
1.扫清字词障碍。
2.交流自主学习中遇到的难点。
(过渡)通过合作学习,相信同学们有了很大的收获。接下来,默读课文,要求:不出声,不动唇,不指读,不回看,一气呵成。
(二)学习生字词语
(过渡)生字词预习的怎么样呢?认读生字词。(大屏幕出示)
在这些生字词中需重点需要掌握的生字有:
(1)学生展写生字:(师指导重点生字词:凿 倜傥 人声鼎沸)
四、再读课文,整体感知
1.(过渡)这么优美的文字仿佛把我们带入了鲁迅先生有趣的童年时光,本文题为“从百草园到三味书屋”,你从这个题目中得到了哪些信息?(文章标题用“从……到……”的句式,点明全文写了两个地方:百草园和三味书屋。一个是自由玩耍的地方,一个是读书学习的地方。)
2.哪些段落写百草园?哪些段落写三味书屋?
3.文章是怎么把这两个部分连接起来的?(文章采用承上启下的过渡,即课文第九段。)
四、赏玩百草园,走进三味书屋
(一)赏玩百草园
1.找一找
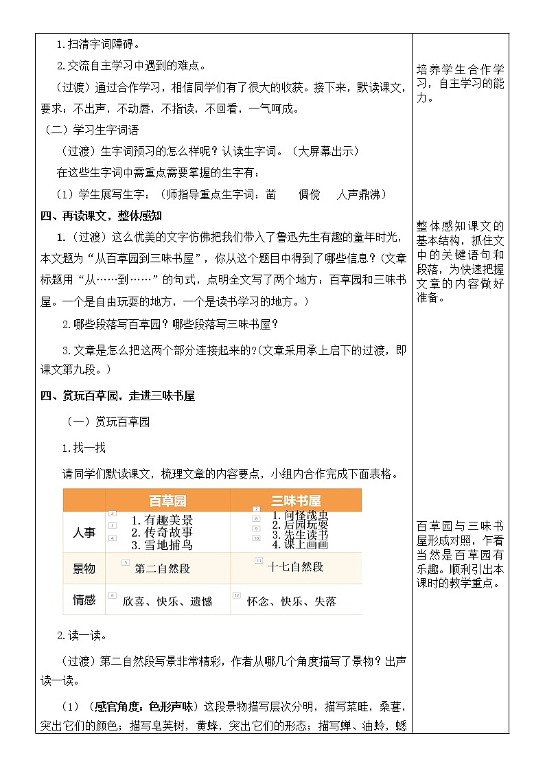
请同学们默读课文,梳理文章的内容要点,小组内合作完成下面表格。
2.读一读。
(过渡)第二自然段写景非常精彩,作者从哪几个角度描写了景物?出声读一读。
(1)(感官角度:色形声味)这段景物描写层次分明,描写菜畦,桑葚,突出它们的颜色;描写皂荚树,黄蜂,突出它们的形态;描写蝉、油蛉,蟋蟀,突出它们的声音,描写覆盆子的味觉,使我们感到百草园确实是色彩斑斓、生机勃勃。
(过渡)我们能不能合上书回答请一位同学回答呢?
(2)(时间:春夏秋)(过渡)此段又包括了春夏秋三个季节的景物,桑葚、菜花是春末的,蝉鸣在盛夏,蟋蟀到秋天才叫,这与下文写到的冬天的百草园合起来成为完整的四季图,可见作者构思的精巧。
(过渡)作者从色形声味、春夏秋、整体到局部的角度描写了百草园的景物。我们有感情的再一次齐读第二自然段,感受百草园的生机盎然。
3.写一写。
(过渡)作者用了怎样的句式把这么景物有详、有略、有序的描绘出来?
明确:“不必说······也不必说······。单是······就有”的句式。作者先用两个“不必说”宕开一笔,为的是突出下面“单是”的内容。(重点是“单是”)同学们试用这个句式写句话。
(ppt出示句子)
4.想一想
百草园是作者的乐园,这里真是其乐无穷啊。春天有碧绿的菜畦,夏天有蝉鸣声,秋天蟋蟀争先恐后的弹琴。而百草园的冬天是怎样的呢?(比较的无味)但是,雪一下,可就两样了。因为雪地捕鸟是百草园生活中的一件大乐事。再次默读7——8自然段,找出雪地捕鸟的描写。划出动词,再品读,体会作者用词的准确。
(做动作)
你能仿照第7自然段“雪地捕鸟”的写法,用不少与3个动词写一个游戏或一项活动(如擦黑板,溜冰,骑自行车等)注意用词准确。
小结:作者在百草园的生活充满了乐趣。碧绿的菜畦,看着就让人喜欢了;紫红的桑椹,味道一定美极了;还有低唱的小虫子,声音多么美妙。更有趣的是荒草中有美女蛇,下过雪还可以捕鸟,这是一个有趣的百草园。
走进三味书屋
问:(过渡)百草园给作者无限的乐趣,鲁迅也在一天天的长大,到了该上学的年龄,因而他就告别了百草园,开始了他的三味书屋的生活。你认为三味书屋是怎样的?小组合作探讨:用一两个词概括三味书屋的生活并结合课文说出依据。
明确:快乐。
依据:在三味书屋读书时,可以偷偷跑到后园去折腊梅花,寻蝉蜕,捉了苍蝇喂蚂蚁。如果被老师发现了,大家就放开喉咙读一阵书,然后是听着老师入神的读书声而继续游戏。这里虽然没有百草园自由,但也有快乐。
小结:刚才我们一起分享了童年鲁迅的欢乐。同学们也是十二三岁,也是刚刚走出童年的大门。童年就像珍藏在你们记忆深处的桃花源,有青山、有绿水、有白云、也有蓝天;有晚归的牛羊,有牧童的短笛;更有母亲那一声声悠长的呼唤。童年,浓缩了一段历史,一段泪珠也在唱歌的历史;童年,沉淀了一个童话,一个冬天里也有花香的童话。童年的故事说不完,就像大海里的珍珠,每一颗都晶莹剔透,每一颗都熠熠闪光。
通过学习这篇课文,你有什么收获?
通过对百草园和三味书屋的回忆,表现作者儿童时代对自然的热爱,对知识的追求,以及天真、幼稚、欢乐的心理。
作业:二选一。
1.爱写作的你,写一写自己童年的乐园(300字)。 A
2.爱积累的你,抄写自己喜欢的句子,来点赏析会更好。B
创设情境,导入新课,激发学生的学习兴趣。
培养学生合作学习,自主学习的能力。
整体感知课文的基本结构,抓住文中的关键语句和段落,为快速把握文章的内容做好准备。
百草园与三味书屋形成对照,乍看当然是百草园有乐趣。顺利引出本课时的教学重点。
提示学生要抓住文章中的关键词句,感受捕鸟过程中的心理变化:期待、紧张、兴奋、遗憾,体验动手实践的快乐。
这段文字,是老师教学中容易忽视的内容。读懂此处,恐怕才算明白了鲁迅对三味书屋生活的真情感:快乐、自豪而又怀恋,对老师也很有感在理清文章结构,把握文章内容以后,深入到作者的内心深处,感受作者传达的美好情感,获得人生的有益启示。
板书设计:
语文七年级上册从百草园到三味书屋教学设计: 这是一份语文七年级上册从百草园到三味书屋教学设计,共6页。
初中语文人教部编版七年级上册9 从百草园到三味书屋教案: 这是一份初中语文人教部编版七年级上册9 从百草园到三味书屋教案,共6页。教案主要包含了交流点拨等内容,欢迎下载使用。
语文七年级上册9 从百草园到三味书屋教案设计: 这是一份语文七年级上册9 从百草园到三味书屋教案设计,共15页。教案主要包含了教学目标,教学重难点,课前准备,课时安排,课时目标,教学过程,教学反思,课后预习等内容,欢迎下载使用。

