物理第四章 运动和力的关系2 实验:探究加速度与力、质量的关系第2课时导学案
展开一、实验目的
(1)了解打点计时器的结构、工作原理及使用方法。
(2)学会用打点计时器测量物体的速度。
(3)能利用v t图像分析实验数据,描述物体的运动。
二、实验器材
电磁打点计时器(或电火花打点计时器)、低压交流电源(电火花打点计时器使用220 V交流电源)、复写纸(或墨粉纸盘)、导线若干、刻度尺、纸带、坐标纸。
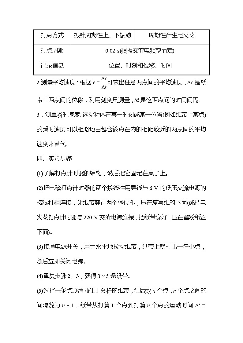
三、实验原理与设计
1.两种打点计时器的对比:
2.测量平均速度:根据v= eq \f(Δx,Δt) 可求出任意两点间的平均速度,Δx是纸带上两点间的位移,利用刻度尺测量,Δt是这两点间的时间间隔。
3.测量瞬时速度:运动物体在某一时刻或某一位置(例如纸带上某点)的瞬时速度可以粗略地由包含该点在内的相距较近的两点间的平均速度来替代。
四、实验步骤
(1)了解打点计时器的结构,然后把它固定在桌子上。
(2)把电磁打点计时器的两个接线柱用导线与6 V的低压交流电源的接线柱相连接,让纸带穿过两个限位孔,压在复写纸的下面(或把电火花打点计时器与220 V交流电源连接,把纸带穿好,压在墨粉纸盘下面)。
(3)接通电源开关,用手水平地拉动纸带,纸带上就打出一行小点,随后立即关闭电源。
(4)重复步骤2、3,获得3~5条纸带。
(5)选择一条点迹清晰便于分析的纸带,往后数n个点,n个点之间的间隔数为n-1,纸带从打第1个点到打第n个点的运动时间Δt=0.02(n-1)s。
(6)用刻度尺测量出第1个点到第n个点间的位移Δx。
实验中纸带一般隔几个点取一个计数点?
提示:为了减小实验误差,计数点要每隔T=0.1 s选一个,即每隔四个点取一个计数点,而计算计数点的瞬时速度时,Δx、Δt应取此计数点前、后两个点之间的位移和时间,即v= eq \f(xn+xn+1,2T) 。
五、数据收集处理与误差分析
1.测量纸带的平均速度:
从打第1个点到打第n个点,纸带的运动时间为Δt=0.02(n-1)s,纸带的位移为Δx,纸带的平均速度v= eq \f(Δx,Δt) 。把测量和计算的结果填入表中。
2.用打点计时器测量瞬时速度:
(1)选取一条点迹清晰便于分析的纸带。
(2)从能够看清的某个点开始,每隔四个点取一个计数点,每两个计数点间的时间间隔T=5×0.02 s=0.1 s。在纸带上用O、A、B、C、D…标出这些“计数点”,如图所示。
用刻度尺依次测出OA、OB、OC、OD…的距离是s1、s2、s3、s4…,再利用x1=s1、x2=s2-s1、x3=s3-s2、x4=s4-s3…确定出OA、AB、BC、CD…之间的位移x1、x2、x3、x4…
(3)运动物体在A、B、C、D…各点的瞬时速度分别为vA= eq \f(x1+x2,2T) 、vB= eq \f(x2+x3,2T) 、vC= eq \f(x3+x4,2T) 、vD= eq \f(x4+x5,2T) …
3.用v t图像描述物体的速度:
(1)以速度v为纵轴,时间t为横轴建立直角坐标系。
(2)根据不同时刻的瞬时速度值,在坐标系中描点。
(3)用平滑曲线把这些点连接起来,即得到v t图像,如图所示。
实验中如何减小误差?
提示:(1)利用平均速度来代替运动物体在某计数点的瞬时速度会带来系统误差。为减小误差,应取以计数点为中心的较小位移Δx来求平均速度。
(2)分段测量计数点间的位移会带来误差。减小此误差的方法是一次测量完成,即一次测出各计数点到起始计数点O的距离,再分别计算出各计数点间的位移。
(3)作图时,描点、连线存在偶然误差,为减小误差,应选取合适的坐标单位,利用坐标纸作图。
教材原型实验
角度1实验原理和实验操作
【典例1】研究“用打点计时器测速度”的实验:
(1)(多选)实验中,除电磁打点计时器(含纸带、复写纸)、小车、一端带定滑轮的长木板、导线及开关外,在下面的仪器和器材中,必须使用的有__________。(填选项代号)
A.电压合适的50 Hz低压交流电源
B.电压可调的直流电源
C.刻度尺
D.秒表
E.天平
(2)(多选)对于减小实验误差来说,下列采取的方法中正确的有__________。
A.选取合适的n个点为计数点
B.使小车运动得尽量慢些
C.舍去纸带上密集的点,只利用点迹清晰、点间间隔适当的那一部分进行测量、计算
D.选用各处平整程度、光滑程度相同的长木板做实验
E.实验时尽量让小车远离打点计时器,释放小车后再接通电源
【解析】(1)实验中必须使用的有电压合适的50 Hz低压交流电源,计算速度时需要测量各点间的距离,因此还必须使用刻度尺,故A、C正确。
(2)选取合适的n个点为计数点,有利于测量长度,能使平均速度与瞬时速度更接近,以减小实验误差,选项A正确;使小车运动得尽量慢些,打出的点较密,取点会较多,会使实验误差较大,选项B错误;舍去纸带上密集的点,只利用点迹清晰、点间间隔适当的那一部分进行测量、计算,这样可减小实验误差,选项C正确;选用各处平整程度、光滑程度相同的长木板做实验,可使小车运动比较平稳,各点的瞬时速度与实际更接近,可减小实验误差,选项D正确;若小车远离打点计时器,且先释放小车后接通电源,会造成点密而少,给测量、计算结果造成较大误差,选项E错误。
答案:(1)A、C (2)A、C、D
(多选)关于打点计时器的原理和使用方法,下列说法正确的是( )
A.打点计时器应接交流电源,交流电源频率通常为50 Hz
B.如果纸带上相邻两个计数点之间有四个点,则相邻两个计数点间的时间间隔是0.08 s
C.如果打点计时器在纸带上打下的点先密集后稀疏,则说明纸带的速度由小变大
D.电磁打点计时器接在220 V电源上
【解析】选A、C。打点计时器应接交流电源,交流电源频率为50 Hz,A正确;电磁打点计时器使用6 V以下的低压交流电源,D错误;由于打点计时器每隔0.02 s 打一个点,所以相邻计时点的时间间隔为0.02 s,如果相邻两个计数点间还有四个计时点,则相邻两计数点的时间间隔应为5×0.02 s=0.1 s,B错误;打点时间是一样的,点密集的地方速度小,点稀疏的地方速度大,即纸带的速度由小变大,C正确。
角度2实验数据处理
【典例2】如图所示是一条利用频率为50 Hz的打点计时器打出的纸带,0、1、2、3、4、5、6是七个计数点,每相邻两个计数点之间还有四个计时点未画出,各计数点到0点的距离已在图上标出,求各计数点的瞬时速度并画出v t图像。
【解析】1点是0和2间的中间时刻,求出0和2间的平均速度即可认为是1点的瞬时速度,同理2、3、4、5点的瞬时速度也可求出。0和6两个点的瞬时速度不便求出,然后画出图线,注意相邻计数点间的时间间隔T=0.1 s。各段时间的平均速度作为中间时刻的瞬时速度分别为:v1=0.195 m/s;v2=0.40 m/s;v3=0.61 m/s;v4=0.69 m/s;v5=0.70 m/s,再以0点为坐标原点建立直角坐标系,横坐标表示时间,纵坐标表示速度,在直角坐标系中描点,然后连线得到v t图像如图所示。
答案:见解析
创新型实验
【典例3】请同学帮忙测量你跑一百米的速度,大致描绘你自己跑一百米的v t图像。简要步骤:一名同学在起点发令,每隔10 m站一名同学计时。发令后,你起跑的同时其他10名同学一起按表计时,在你跑过计时同学的同时,停表。把记录的数据记入表格,再计算你每跑10 m内的平均速度。(分小组讨论一下,你们需要做哪些准备工作?例如同学的分工协作,发令计时的训练等)。
【解析】设记录的时间为t1、t2……
算出每段10 m所用的时间和每段的平均速度
将每段的平均速度作为此段时间中点的瞬时速度,确定每点的坐标,( eq \f(t1,2) ,v1),( eq \f(t2-t1,2) +t1,v2),( eq \f(t3-t2,2) +t2,v3)……
描点,连线。
答案:见解析
【创新角度】
(1)结合生活实际,研究学生的运动。
(2)每10米站一名同学计时取代打点计时器。
在学校举行的秋季运动会中,某同学获得了高一年级100 m赛跑的第一名,他的成绩是12.21 s。
按照你的估计画出他在比赛过程中的v t图像如图所示。(思考提示:这位同学赛跑时的速度从始至终都是不变的吗?如果有变化,你估计是怎样变化的?把这种变化用图线表示出来时,要考虑哪些描述运动的物理量?)
【解析】100 m赛跑时这位同学的速度不是从始至终保持不变的。起跑时从静止开始加速,速度迅速增大,然后以大致相等的速度完成后段路程。该同学的速度图像要求具有的特征:
(1)速度图线从零开始。
(2)能反映开始的加速段和后来的匀速段,图线具有前段较陡,后段较平缓的特征。
(3)图线所围的面积约为100 m,可通过数格的方法进行计算,大于半格的算一格,小于半格的不算。
答案:见解析
关闭Wrd文档返回原板块
电磁打点计时器
电火花打点计时器
结构图示
工作电压
4~6 V交流电
220 V交流电
打点方式
振针周期性上、下振动
周期性产生电火花
打点周期
0.02 s(根据交流电频率而定)
记录信息
位置、时刻和位移、时间
实验
次数
点数
n
点划分出的间隔数n-1
运动时间
Δt/s
位移
Δx/m
平均速度
v/(m·s-1)
1
2
位置/m
0
10
20
30
40
50
60
70
80
90
100
时刻/s
0
位置/m
0
10
20
30
40
50
60
70
80
90
100
时刻/s
0
t1
t2
…
…
…
…
…
…
…
…
第几个10 m
的位移
1
2
3
……
9
10
10 m位移内的时间Δt
t1
t2- t1
t3- t2
……
…
…
每段的平均速度 eq \x\t(v) = eq \f(10,Δt)
v1
v2
v3
……
…
…
高中物理3 位置变化快慢的描述——速度第2课时导学案: 这是一份高中物理3 位置变化快慢的描述——速度第2课时导学案,共14页。
高中物理人教版 (2019)必修 第一册3 位置变化快慢的描述——速度第2课时学案设计: 这是一份高中物理人教版 (2019)必修 第一册3 位置变化快慢的描述——速度第2课时学案设计,共6页。学案主要包含了两种打点计时器,练习使用打点计时器等内容,欢迎下载使用。
高中物理人教版 (2019)必修 第一册3 位置变化快慢的描述——速度第1课时导学案: 这是一份高中物理人教版 (2019)必修 第一册3 位置变化快慢的描述——速度第1课时导学案,共10页。

